现在22考研告一段落,部分同学对于择校有很多想法,现在小编说一说奖学金全覆盖的大学。
中南大学的奖学金是按照等级设定全覆盖的,标准为第一学年8000元,第二、三学年30%一等奖12000元,60%二等奖8000元,10%三等奖5000元。
南京大学的奖学金是按照等级设定全覆盖的,标准为第一学年20%一等奖12000/10000元,50%二等奖8000元,30%三等奖6000元。第二、三学年20%一等奖12000元,60%二等奖8000元,20%三等奖6000元。
厦大国家奖学金每学年评选一次,硕士研究生2万元人民币/人;校级奖学金每学年评选两次,各奖项奖励金额2000元人民币/人~10000元人民币/人不等。
南方科技大学的在读研究生,每人每年都会得到40000元的补助,这40000块钱分十个月发放,也就是每个月都会有4000元的收入。
除此之外,南方科技大学每学期还有一万元的竞争奖学金,成绩优异的同学都可以去争取,南方科技大学的豪横还不止于此,这个学校各方面的资源都十分好,研究生们都可以享受豪华的双人寝室。
苏州大学的奖学金是按照等级设定全覆盖的,标准为5%特等奖12000元,15%一等奖8000元,30%二等奖6000元,50%三等奖4000元。
硕士研究生学业奖学金分为一、二、三等奖,其中:一等奖12000元/生•年(占20%),二等奖8000元/生•年(占50%),三等奖4000元/生•年(占30%),实行动态管理。
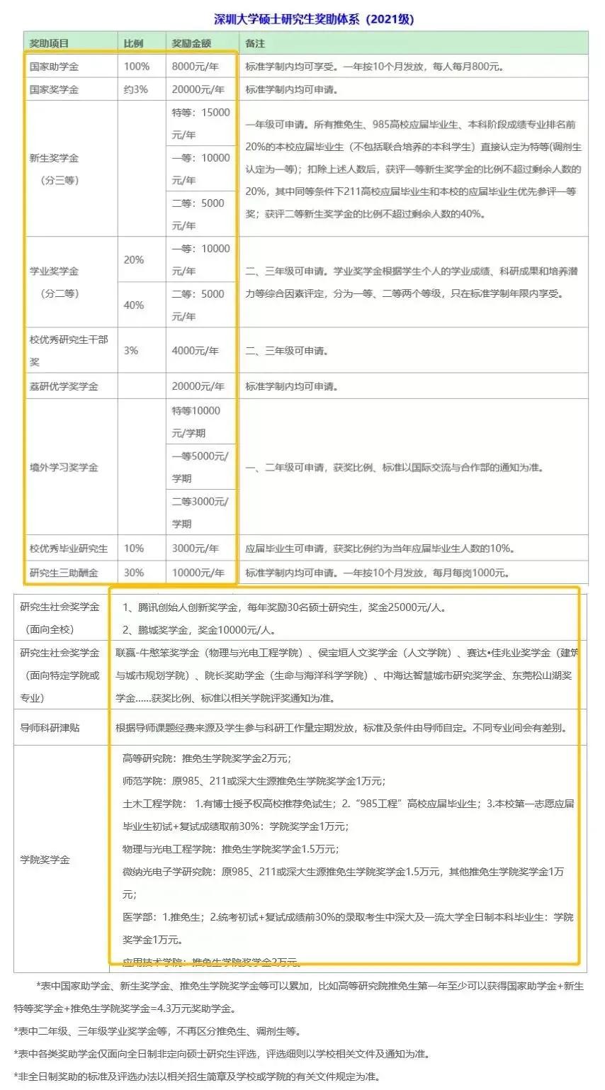
深圳大学的“壕”可是出了名了的!按照深圳大学的校奖助政策体系,全日制、非定向的硕士研究生一年获得的奖助学金均不少于8000,表现优异的不少于6万,如累计学校现有国家助学金、社会(企业)奖学金等,一年所获奖助学金可能会超过10万元!
除了以上学校外,国家每年给6000元的国家助学金,分十个月发放,一月600的“低保”是一定会发放,像有的专硕医学生医院会另外发钱。所以大家努力吧!还有哪些大学奖学金全覆盖评论区告诉小编吧
版权声明:我们致力于保护作者版权,注重分享,被刊用文章【中南大学奖学金(这些大学研究生奖学金全覆盖)】因无法核实真实出处,未能及时与作者取得联系,或有版权异议的,请联系管理员,我们会立即处理! 部分文章是来自自研大数据AI进行生成,内容摘自(百度百科,百度知道,头条百科,中国民法典,刑法,牛津词典,新华词典,汉语词典,国家院校,科普平台)等数据,内容仅供学习参考,不准确地方联系删除处理!;
工作时间:8:00-18:00
客服电话
电子邮件
beimuxi@protonmail.com
扫码二维码
获取最新动态
