创作者:芝麻侃教育
虽然已经进入了暑假时间,但是大学校园里仍旧有很多在校生,包括在校科研的研究生、留校准备考研的学生,还有正在经历小学期的本科生等。相比于往年来说,这个暑假属实有点热,如果学校不采取任何降温措施的话,夜晚的大学宿舍确实有些难熬。
前段时间,河南科技大学因为安装空调登上了热搜,时间还没过去多久,哈工大也因为“天气太热”成为了热门话题。事情的起因是一位哈尔滨工业大学的在校生发布了一条动态:“天气真热,我来行政楼打地铺了”,短短的几个字没想到引来了不少网友的围观。暑假已至:谁来给留校大学生降暑?
哈工大学生在行政楼“打地铺”
哈尔滨工业大学位于我国东北,东北的夏天也会这么热?这位在校生发布动态后,有些人提出了质疑,认为这位学生是哗众取宠。其实不然,虽然东北的温度低于中部和南部,但是夏天仍旧会有高温天气。不仅如此,因为哈工大的宿舍楼大多是建于上世纪50年代,抗寒性和保温性比较好,所以散热性会比较差,以至于暑假室内的温度可以到32度及以上。
不过话说回来,哈尔滨工业大学为什么只在行政楼安装空调,却不在宿舍装空调呢?主要原因还是宿舍楼建设年代比较久远、线路陈旧,具体情况和河南科技大学有些类似。如果哈工大统一在学生宿舍装空调的话,短时间内完工显然不太现实,因为这不仅涉及到招投标和施工,还涉及到线路改造。
谁来给留校大学生降暑呢?
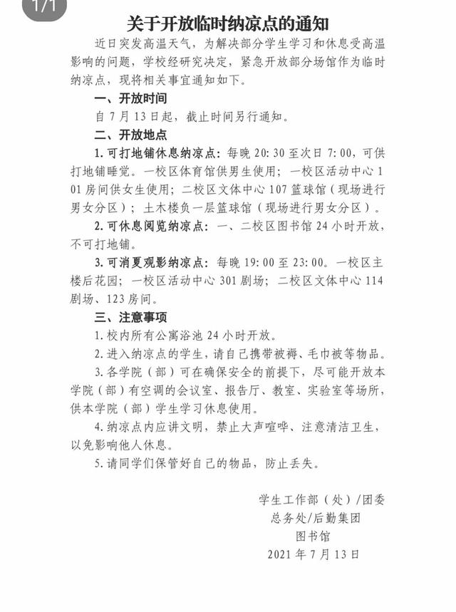
如果宿舍环境没有办法改进,学生的睡眠质量和学习效率肯定会受到影响,学校应该如何解决学生宿舍的降温问题?为此,哈尔滨工业大学发布了通知公告,表示学校会开放三处临时纳凉点,并且还详细地介绍了纳凉时间和分区。以供留校生休息、学习。从哈尔滨工业大学的回复来看,学校确实是用心了!当然,哈工大的做法也很值得其他学校借鉴。
小编认为,学校在没有条件安装空调的情况下,可以采取以下几类措施保证留校生的正常起居:第一类是提供临时纳凉点,哈尔滨工业大学的做法就很值得借鉴;第二类是向在校生提供临时降温设备,比如迷你风扇等;第三类是如果留校生比较少的话,学校还可以帮助学生统一租赁校外住宿点等。除此之外,学校还应该做好留校生的思想工作。如果确实是因为线路太旧,不能及时安装空调的话,应该及时地告知学生。
总结
天气转热,暑假的留校大学生应该怎么过?因为这事,河南科技大学和哈尔滨工业大学先后登上了热搜。一方面,学生应该体谅和理解学校的工作,因为线路的改造和空调的安装确实需要一定的时间;另一方面,学校也应该积极地为学生提供降温措施,做好学生的思想工作。对于这件事情,你怎么看呢?
想了解更多精彩内容,快来关注芝麻侃教育
版权声明:我们致力于保护作者版权,注重分享,被刊用文章【哈尔滨工业大学吧(哈工大学生在行政楼)】因无法核实真实出处,未能及时与作者取得联系,或有版权异议的,请联系管理员,我们会立即处理! 部分文章是来自自研大数据AI进行生成,内容摘自(百度百科,百度知道,头条百科,中国民法典,刑法,牛津词典,新华词典,汉语词典,国家院校,科普平台)等数据,内容仅供学习参考,不准确地方联系删除处理!;
工作时间:8:00-18:00
客服电话
电子邮件
beimuxi@protonmail.com
扫码二维码
获取最新动态
