近期,复旦上医科研团队取得了多项突破。敲黑板!快来一起看看2月的科研成果吧~
以下成果据学校、上海医学院官网等整理。
邵志敏、江一舟领衔团队绘制出最大三阴性乳腺癌代谢物图谱
近期,复旦大学附属肿瘤医院乳腺外科邵志敏教授、江一舟教授领衔团队成功绘制出当前世界上最大规模的三阴性乳腺癌代谢物图谱,优化了既往分型标准,为三阴性乳腺癌的精准个体化治疗提供新方向;作为三阴性乳腺癌“复旦分型”研究的延续,研究团队还针对目前疗效最差的两个三阴性乳腺癌亚型,提出对代谢通路中的关键代谢物鞘氨醇-1-磷酸和N-乙酰-天冬-谷氨酸的合成进行抑制,有望成为此类乳腺癌的精准靶向治疗的潜在策略。国际权威期刊 Cell Research 于日前刊登了这项重要成果。
于文强团队报道新冠病毒与人共有序列是新冠重要致病因子
新冠特效药研发如火如荼,先是美国默沙东的莫努匹韦(Molnupiravir)和辉瑞的帕昔洛韦(Paxlovid)相继获批上市或紧急使用;紧随其后,我国原创新冠口服药物VV116近日将在乌兹别克斯坦获批上市。这些药物的共同特点是以病毒为靶点进行治疗,包括阻断病毒进入细胞、阻止病毒复制等,但能否应对新冠病毒的不断变异仍需进一步探索,应对新冠变异,我们需要新思路。新冠病毒致病的关键分子是什么?新冠肺炎临床症状的物质基础又是什么?新冠肺炎治疗是否有新的策略呢?近期,复旦大学生物医学研究院于文强教授与合作者在柳叶刀旗下刊物EbioMedicine正式发表题为SARS-CoV-2 RNA elements share human sequence identity and upregulate hyaluronan via NamiRNA-enhancer network的研究论文,为上述问题的解答提供了全新的线索和思路。
施奇惠课题组与合作者建立体液中恶性细胞的定量分子检测标准用于癌症早期诊断
近期,生物医学研究院施奇惠课题组联合上海市第一人民医院刘海涛团队与苏州大学附属第一医院赵晓俊团队,合作在Analytical Chemistry上发表论文“Single-cell genomics-based molecular algorithm for early cancer detection”,建立了体液中恶性细胞的定量分子检测标准用于癌症早期诊断。这一论文展示了如何通过灵敏的标志物(即作者此前所报道的己糖激酶2)在尿液中发现疑似的肿瘤细胞并通过单细胞测序及上述分子算法确认其确为肿瘤细胞,进而在早期形成尿路上皮癌的诊断。这一诊断可被对患者的随访所证实,尤其是组织测序的结果确与单细胞测序结果一致。这一方法未来有潜力成为基于体液早期诊断恶性肿瘤或其复发的通用方法。
李心翔、李大卫团队发现肠癌肝转移潜在“路径”
肠癌是如何“跑”到肝脏上的?近日,复旦大学附属肿瘤医院李心翔教授、李大卫教授团队发现了肠癌肝转移的一条潜在“路径”:高度转移性肠癌细胞比低转移潜能的肠癌细胞,能够释放出更多富含小分子核酸miR-181a-5p的细胞外囊泡,进而激活肝脏星状细胞,重塑肝脏中的肿瘤微环境,从而促进肠癌发生肝转移。该研究成果为揭示肠癌肝转移的潜在机制提供了新的见解。国际权威学术期刊《细胞外囊泡杂志》于日前在线发表了这项研究成果。
王碧芸、胡夕春团队联合陈舌团队首次发现三阴性乳腺癌铂类方案疗效预测标志物
日前,从复旦大学附属肿瘤医院传来消息,该院王碧芸教授、胡夕春教授团队联合复旦大学基础医学院陈舌研究员团队,在医学界首次发现小核仁RNA SNORD33对三阴性乳腺癌铂类药物治疗方案的预测作用。研究证实,小核仁RNA SNORD33在接受含铂类药物治疗方案、但疗效不同的三阴性乳腺癌患者群中,表达水平呈现出明显差异,可作为预测该治疗方案效果的标志物;研究团队还结合肿瘤转移情况,绘制出可以预测铂类方案治疗转移性三阴性乳腺癌患者生存情况的列线图。相关成果在国际权威学术期刊《分子肿瘤》在线发表。
施奇惠团队开发泛癌种恶性胸腔积液诊断新方法
2月10日,生物医学研究院施奇惠团队与浙江省肿瘤医院病理科徐海苗团队合作在Clinical Chemistry(Clinical Chemistry是美国临床化学协会(American Association for Clinical Chemistry)的官方杂志,也是检验医学领域最权威的杂志)上发表论文“A multicancer malignant pleural effusion diagnostic test using hexokinase 2 and single-cell sequencing”,提出了一种泛癌种的恶性胸腔积液诊断新方法。 这一研究表明能量代谢标志物HK2可用于体液中多种癌症的脱落肿瘤细胞的检测,这也为泛癌种的外周血中循环肿瘤细胞的检测奠定了基础,有望成为一种广谱的细胞液体活检方法。此外,该论文通过单细胞基因组测序研究了大量胸腔积液样本中游离肿瘤细胞的基因组特征,并与组织进行了比较,发现这些处于转移状态的肿瘤细胞具有基本一致性的拷贝数变异谱,提示这可以成为一种判定细胞恶性的通用方法。
邵志敏、余科达领衔团队发现“最毒乳腺癌”疾病进展的调控机制
约占所有乳腺癌人群15%~20%的三阴性乳腺癌,是乳腺癌中一种恶性程度高、预后差且缺乏有效治疗靶点的一种亚型,被业界称为“最毒乳腺癌”。短期内的复发和远处转移严重制约三阴性乳腺癌患者生存期。多年来,复旦大学附属肿瘤医院乳腺外科主任邵志敏教授、副主任余科达教授领衔团队,始终致力于寻找导致三阴性乳腺癌疾病快速进展“开关”的调控机制,并于2月10日在国际学术权威刊物《自然·通讯》(Nature Communications)在线发表了相关研究成果,首次揭示高拷贝基因ENSA是促进三阴性乳腺癌增殖的调控机制,为三阴性乳腺癌的精准治疗策略实施奠定了新的理论基础。论文影响因子达到15分。
王建新团队研发抑制三阴性乳腺癌肺转移的多功能人参皂苷纳米制剂
复旦大学药学院王建新课题组于2月11日在《科学进展》(Science Advances)上发表了题为“Versatile ginsenoside Rg3 liposomes inhibit tumor metastasis by capturing circulating tumor cells and destroying metastatic niches”的研究成果,设计了一种简单高效的新型多功能人参皂苷脂质体,在靶向捕获CTC的同时破坏癌细胞转移微环境,从而达到了显著的抑制三阴性乳腺癌肺转移效果。
嵇庆海、王玉龙领衔团队全球首发新的“中国术式”
上海市甲状腺癌发病率为 77.2/10 万。手术是根治甲状腺癌的主要治疗方法。对于发现时甲状腺癌已对外侵犯严重,或甲状腺癌、食管癌淋巴结转移累及喉返神经时,是否能够在根治肿瘤的时候,最大程度地保护和修复喉返神经是业界多年来的一个难题。近日,复旦大学附属肿瘤医院头颈外科嵇庆海教授、王玉龙教授领衔团队,在全球首发自主设计的一个全新喉返神经修复手术的“中国术式”,并在国际头颈肿瘤协会联合会(IFHNOS)、国际口腔肿瘤学院官方杂志Head & Neck 以封面文章的形式发表,同期发表手术视频,供同行学习和交流。
阚海东课题组联合研究揭示寒潮对我国居民死亡风险和疾病负担的影响
近日,复旦大学公共卫生学院阚海东教授课题组联合中国疾病预防控制中心慢病中心周脉耕研究员,基于我国272个城市大数据,评估了寒潮对我国居民死亡风险和疾病负担的影响。研究结果以“Association between cold spells and mortality risk and burden: A nationwide study in China”为题发表在国际知名期刊 Environmental Health Perspectives。本研究通过大规模、长时间、多中心的流行病学研究,探索了寒潮对我国居民非意外总死亡和心肺疾病死亡风险影响的时间滞后模式,识别了部分敏感人群,评估了寒潮对我国居民死亡风险的影响和归因于寒潮的疾病负担。本研究为寒潮与我国居民死亡风险增加之间的关联提供了流行病学证据,并提出我国有必要根据各个气候带的特点,建立区域性的寒潮预警系统,提醒居民尤其是敏感人群提前采取防寒、保暖、室内空调、供暖等适应性措施,以降低寒潮对我国居民健康的不利影响。
蔡婧/阚海东团队发现超两成新生儿早产与大气细颗粒物污染有关
近期,复旦大学公共卫生学院蔡婧/阚海东团队联合国家卫生健康委科学技术研究所贺媛/马旭团队,在孕期PM2.5暴露与早产风险及疾病负担的研究中取得进展,研究成果分别以“Composition of fine particulate matter and risk of preterm birth: A nationwide birth cohort study in 336 Chinese cities”和“Improved air quality and reduced burden of preterm birth in China: 2013–2017”为题在线发表于 Journal of Hazardous Materials 杂志和 Science Bulletin 杂志。基于目前样本量最大的全国出生数据,这两项研究定量分析了我国 PM2.5 及其化学组分暴露引起的早产风险,计算孕期PM2.5引起的早产疾病负担,并评估“大气十条”政策的实施对于不良出生结局的影响。上述研究发现具有重要的公共卫生意义,为相关部门制定保护母婴健康相关的政策条例,提供相应的科学依据。
吕雷团队揭示D-甘露糖通过降解PD-L1促进三阴性乳腺癌的免疫治疗和放疗
2月22日,复旦大学基础医学院生化系代谢分子医学教育部重点实验室吕雷团队与同济大学徐艳萍团队和南开大学张松团队联合在PNAS上发表了题为D-mannose facilitates immunotherapy and radiotherapy of triple-negative breast cancer via degradation of PD-L1的研究成果。该研究揭示了D-甘露糖可以通过影响PD-L1的糖基化促进其降解,进而提升TNBC免疫治疗和放疗的疗效。
舒易来、李华伟取得隐性遗传性聋精准基因治疗新突破
近日,Cell Research 在线发表了复旦大学附属眼耳鼻喉科医院舒易来主任、李华伟教授题为“Treatment of autosomal recessive hearing loss via in vivo CRISPR/Cas9-mediated optimized homology-directed repair in mice”(CRISPR/Cas9介导优化型同源修复策略治疗常染色体隐性遗传性耳聋)的报道。该研究用高效的基因治疗递送载体以转染听觉内毛细胞,用一种优化的HMEJ(同源臂介导的末端接合)的基因敲入方法精准修复Klhl18lowf耳聋模型的点突变,实现在体Klhl18lowf基因有效编辑,恢复感受声音的内毛细胞静纤毛形态,并纠正耳聋小鼠模型的听觉功能长达治疗后6个月。这是首个基于CRISPR/Cas9-HMEJ技术治疗隐性遗传性感音神经性聋成功的研究,为遗传性耳聋的精准治疗以及临床转化提供了强有力的科学证据。
孟丹/余波团队合作揭示血流剪切力调控动脉粥样硬化的新机制
2月24日,复旦大学基础医学院孟丹教授团队与复旦大学附属浦东医院余波教授团队合作在《循环研究》(Circulation Research)杂志在线发表了题为《BACH1基因缺失通过减少内皮炎症减轻动脉粥样硬化》(“Deletion of BACH1 Attenuates Atherosclerosis by Reducing Endothelial Inflammation”)的最新研究成果,这项工作揭示了转录因子BACH1(BTB and CNC homology 1)作为血流动力学机械传感器的新功能,并阐明了BACH1在调控动脉粥样硬化发生和发展中的重要作用及机制。研究结果对理解振荡血流剪切力诱导内皮细胞功能紊乱和动脉粥样硬化发生发展过程具有重要启示,可能为抗动脉粥样硬化治疗提供新思路。
陆路/姜世勃团队与港大及中检院合作研发可高效抗击奥密克戎变异株的β-CoV-B通用候选疫苗
2月24日,复旦大学基础医学院姜世勃/陆路团队联合香港大学袁国勇院士和中检院王佑春团队在 Cell Research 杂志在线发表了题为“A pan-sarbecovirus vaccine induces highly potent and durable neutralizing antibody responses in non-human primates against SARS-CoV-2 Omicron variant”的研究论文,报道了基于新型STING激动剂CF501为佐剂和原始SARS-CoV-2 RBD-Fc蛋白的疫苗可在恒河猴动物模型上诱导出针对奥密克戎变异株的强效且持久的交叉中和抗体应答,进一步验证了该“以不变应万变”的研发广谱抗病毒疫苗策略。
沈宏杰/蓝斐团队等报道METTL3调控新生RNA转录合成的机制
2月25日,来自复旦大学生物医学研究院的沈宏杰、蓝斐研究员联合牛津大学Ludwig肿瘤研究所的Yang Shi和哈佛医学院的Karen Adelman教授合作在Molecular Cell 杂志在线发表了Dynamic Control of Chromatin-associated m6A Methylation Regulates Nascent RNA Synthesis的研究论文,该研究发现伴随转录产生的新生RNA m6A修饰可促进转录,该功能通过抑制Integrator复合物招募而实现,揭示了m6A修饰对于转录调控的重要作用。
张玉彬课题组在镉的造血毒性研究领域取得新进展
近期,复旦大学公共卫生学院张玉彬课题组在镉的造血毒性研究领域取得新的进展,研究成果以 “Cadmium Suppresses Bone Marrow Thrombopoietin Production and Impairs Megakaryocytopoiesis in Mice”为题发表于毒理学领域权威期刊 Toxicological Sciences 。本研究利用小鼠模型,首次揭示了长期环境浓度的镉暴露通过抑制骨髓中促血小板生成素(TPO)的产生从而引起巨核细胞祖细胞(MkP)的c-Myc信号减弱,其结局是MkP分裂分化下降,血小板生成障碍,最终导致血小板数量下降和机体凝血功能障碍;同时,本研究表明当机体暴露于环境浓度的镉,传统理念认为的镉对血小板的直接毒性效应在体内并不起主导性的生物学作用。该研究首次从镉对血小板分化发育影响的角度来阐明镉的造血毒性,具有重要的毒理学意义和公共卫生意义。
赵冰樵团队揭示小分子药物MLN4924改善脑卒中神经血管损伤
近日,复旦大学脑科学研究院/医学神经生物学国家重点实验室赵冰樵教授团队,在美国科学院院刊PNAS在线发表题为“The NEDD8-activating enzyme inhibitor MLN4924 reduces ischemic brain injury in mice”的研究论文,揭示了小分子药物“MLN4924”在调控脑卒中神经血管损伤中的重要作用。
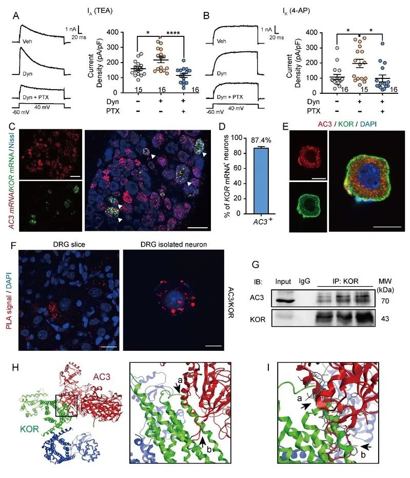
张玉秋团队发现初级感觉神经元AC3调控外周伤害感受和κ阿片镇痛
腺苷酸环化酶(ACs)是一类具有重要生理学功能的酶家族,可以催化ATP生成胞内第二信使cAMP。迄今为止,哺乳动物体内共发现10个亚类的ACs。鉴于ACs的广泛分布和参与众多细胞生理过程,研究AC亚型在不同类型组织细胞中的功能从而探索靶向AC亚型的临床药物开发是大有前景和极具挑战的工作。相对于其他AC亚型,对AC3在神经系统的功能研究相对较晚。张玉秋课题组的最新研究发现,不同于中枢神经系统和嗅觉感受器,AC3在躯体感受器神经元特别是DRG伤害感受器神经元胞体大量表达。该项研究揭示了小鼠外周神经系统AC3在伤害性信息调控及KOR阿片镇痛中的关键性作用,为开发靶向特异性AC亚型的镇痛策略提供了重要线索。相关研究成果以“Peripheral ablation of type Ⅲ adenylyl cyclase induces hyperalgesia and eliminates KOR-mediated analgesia in mice”为题,发表于JCI Insight 杂志上。
黄瑛团队发表IL-10信号通路缺陷患儿长期临床随访研究
国家儿童医学中心、复旦大学附属儿科医院消化科主任黄瑛教授团队在国际权威杂志 Alimentary Pharmacology & Therapeutics 以论著形式在线发表题为“Clinical outcome of infantile-onset inflammatory bowel disease in 102 patients with interleukin-10 signalling deficiency”的论文。本研究是目前全球范围内纳入IL-10通路缺陷患儿数目最多的单中心研究,同时在国际上首次报道了IL-10 通路缺陷患儿接受异基因造血干细胞移植治疗后的总体生存率。
郑珊和严卫丽课题组研究证实胆道闭锁Kasai术后激素辅助治疗明显改善预后
近日,国家儿童医学中心、复旦大学附属儿科医院郑珊和严卫丽课题组在国际外科权威期刊 Annals of Surgery 发表题为Effect of Adjuvant Steroid Therapy in Type 3 Biliary Atresia:A Single-Center, Open-Label, Randomized Controlled Trial的高质量RCT研究,首次证明激素辅助治疗组术后6个月黄疸清除率(总胆红素小于25umol/L)整整提高了超过20多个百分点。该研究成果的取得是复旦大学附属儿科医院外科专家团队携手CTU针对关键临床问题共同开展高质量临床研究的成果。该研究是郑珊教授继胆道闭锁社区早期筛查技术研究之后的又一重要成果,将我国小儿外科 “胆道闭锁的更早的诊断和更好的治疗”推向更高的水平。
来源:各院系、附属医院
整理:张欣驰
责编:章佩林
版权声明:我们致力于保护作者版权,注重分享,被刊用文章【复旦大学生物医学研究院(科研速递)】因无法核实真实出处,未能及时与作者取得联系,或有版权异议的,请联系管理员,我们会立即处理! 部分文章是来自自研大数据AI进行生成,内容摘自(百度百科,百度知道,头条百科,中国民法典,刑法,牛津词典,新华词典,汉语词典,国家院校,科普平台)等数据,内容仅供学习参考,不准确地方联系删除处理!;
工作时间:8:00-18:00
客服电话
电子邮件
beimuxi@protonmail.com
扫码二维码
获取最新动态
