日前
泉州市教育局发布了
2019年中心市区小学、幼儿园招生工作意见
明确表示今秋仍旧坚持
“划片招生、就近招生”原 则
小编特整理了当下泉州市区超全公办小学、幼儿园、初中名单,以及各自适用的招生服务划分范围,一起看看你家周边有哪些学校可就读!
(鉴于2019年各区学校秋季招生服务范围暂未出炉,暂且整理现有最新的2018年划片范围先行参考,可能会遗漏一些2018年下半年后期新投用学校,仅供参考。标题所示“学区名单”指的是:泉州主城公立幼儿园、小学、初中名单。
1、小学学校名单
泉州市直小学名单
附招生服务范围
2019年新投用小学,包括:泉州市第二实验小学(开发区校区)等,招生服务范围暂未得知(目前已知中南漫悦湾及九龙公馆已被划入),其他学校可先行参考。
(以上表格仅供参考,具体以每年公示招生范围为准)
2、丰泽区公办小学名单
附招生服务范围
2018年下半年及2019年丰泽区新投用了的几所学校,包括:丰泽区第三实验小学(城东校区)、丰泽区第五实验小学(原沉洲小学新建校)等,招生服务范围暂未得知,其他学校可先行参考。
(以上表格仅供参考,具体以每年公示招生范围为准)
3、鲤城区公办小学名单
附招生服务范围
除2019年新投用学校及部分新调整招生服务范围的学校外,以下为2018年秋季鲤城区各学校最新招生服务范围,以供参考。
值得一提的是,2018年鲤城江南板块新迎来了“泉州实验中学鲤城附属学校”的投用,优质教育资源为周边片区居民带来利好。
-点开大图更清晰-
(以上表格仅供参考,具体以每年公示招生范围为准)
【鲤城老城区小学招生服务区示意图】
-点开大图更清晰-
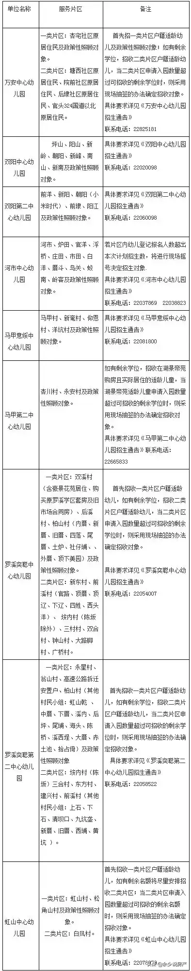
4、洛江区公办小学
招生服务范围
除2019年新投用学校及部分新调整招生服务范围的学校外,以下为2018年洛江区各学校最新招生服务范围,以供参考。
一、泉州市实验小学洛江校区:万盛社区
二、洛江区实验小学:桥南社区、万福社区、琯头社区(324国道以南)。
三、万安中心小学:杏宅社区、院前社区、塘西社区、后埭社区、琯头社区(324国道以北)。
四、双阳中心小学:
1、双阳中心小学:朝阳、阳山、新峰、新岭、坪山、新阳部分(仕林坑);
2.闽南师范大学泉州市洛江区附属小学:前洋、新阳部分(除仕林坑外);
3.南山小学:南山、新南;
4.阳江小学:阳江、前埭。
五、河市中心小学:
1、河市中心小学:河市、炉田、浮桥、庄田、官洋、市田、鸟关、蛟南、岭客、厝斗等十个行政村内的适龄儿童;
2.其他基层小学按需招生。
六、马甲中心小学:
1、马甲中心小学:马甲村、新奄村、仰恩村、洋坑村、梅岭村、溪北村、潘内村坑头组;
2.马甲第二中心小学:杏川村、永安村、及湖景帝苑。
3.其他基层小学按需招生。
七、罗溪中心小学
1.敬德中心小学:双溪村、柏山村9个小组(虹山乾、社仔埔、土炉、内厝、外厝、四落、尾厝、顶美园、下美园)、垵内村、三村村、东方村、双合村、广桥村、大路脚村、钟山村、建兴村。
2.其他基层小学按需招生。
八、虹山中心小学
1.虹山中心小学:虹山村、松角山村及乡直机关干部、事业单位职工子女;
2.苏山小学:苏山村、前坂村、白凤村。
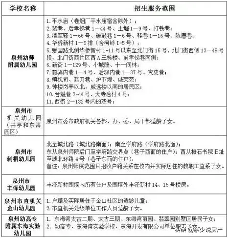
1、泉州市直幼儿园名单
附招生服务范围
除2019年新投用学校及部分新调整招生服务范围的学校外,以下为2018年泉州市直幼儿园最新招生服务范围划分,以供参考。
(以上表格仅供参考,具体以每年公示招生范围为准)
2、丰泽区公办幼儿园名单
附招生服务范围
除2019年新投用学校及部分新调整招生服务范围的学校外,以下为2018年秋季丰泽区幼儿园最新招生服务范围划分,以供参考。
-点开大图更清晰-
(以上表格仅供参考,具体以每年公示招生范围为准)
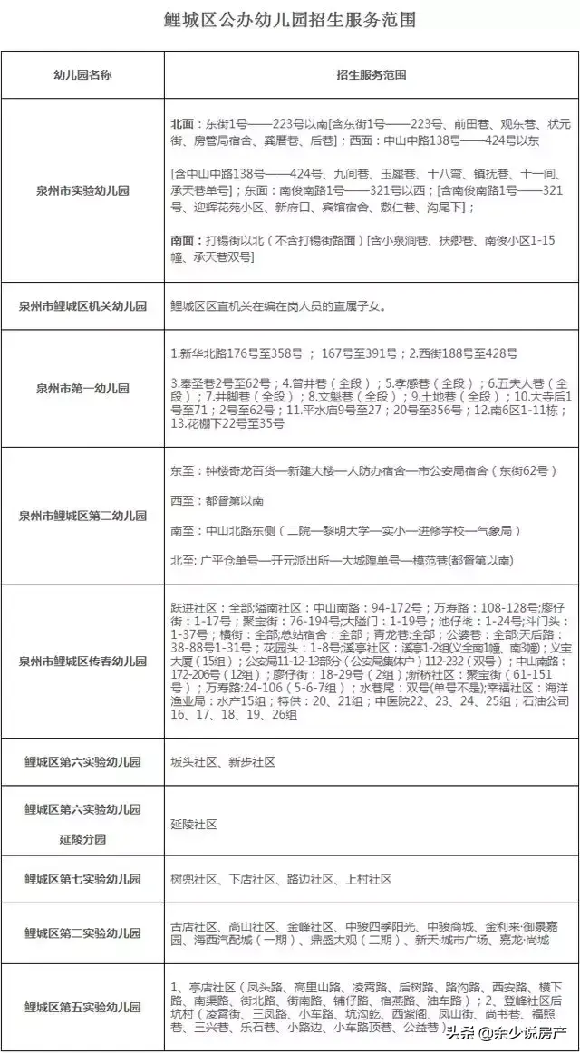
3、鲤城区公办幼儿园名单
附招生服务范围
除2019年新投用学校及部分新调整招生服务范围的学校外,以下为2018年秋季鲤城区幼儿园最新招生服务范围划分,以供参考。
-点开大图更清晰-
(以上表格仅供参考,具体以每年公示招生范围为准)
【鲤城老城区幼儿园招生服务区示意图】
4、洛江区公办幼儿园名单
附招生服务范围
除2019年新投用学校及部分新调整招生服务范围的学校外,以下为2018年秋季鲤城区幼儿园最新招生服务范围划分,以供参考。
-点开大图更清晰-
(以上表格仅供参考,具体以每年公示招生范围为准)
1、丰泽区主要初中
招生片区划分
城东中学:
户籍关系在城东街道、华大街道的小学毕业生(华侨大学教职工子女除外);
北峰中学:
户籍关系在北峰街道及清源街道的环山社区、田边社区、城口社区、西宝社区的小学毕业生;
东海中学:
户籍关系在东海街道(云谷、云山、大坪社区除外)的小学毕业生;
华大附中:
华侨大学教职工的子女;
泉州九中:
户籍关系于2015年3月1日前迁入丰泽街道和泉秀街道所辖社区的小学毕业生;
泉州十中:
户籍关系在东湖街道,清源街道的普明社区、后茂社区、环清社区、清源社区,东海街道的云谷社区、大坪社区、云山社区的小学毕业生和户籍关系于2015年3月1日后(含3月1日)迁入丰泽街道和泉秀街道所辖社区的小学毕业生;
东海中学(公办):
户籍关系属于东海街道原云山村的小学毕业生;
北师大泉州附中(民办):
户籍关系属于东海街道原云山村的小学毕业生;
泉州五中(桂坛校区):
面向丰泽区的东湖、丰泽、泉秀3个街道办事处辖区内小学招收100名毕业生(具有户籍或学籍)。(电脑派位)
泉州一中(东海校区):
计划招生400人,招收学籍在丰泽区东海街道办事处辖区内的泉州师院附属丰泽小学、临海小学、渚江小学、东海湾实验学校
2、鲤城区主要初中
招生片区划分
鲤城区南片区:
泉州三中:
招收泉州市晋光小学、泉州师院附属小学、泉州市实验小学、泉州市通政中心小学、泉州市第二中心小学、泉州市立成小学、泉州市鲤城区实验小学、鲤城区东门实验小学、泉州市新隅小学、泉州市第三实验小学等10所小学的毕业生。
泉州五中(桂坛校区):
招收泉州市晋光小学、泉州师院附属小学、泉州市实验小学、泉州市通政中心小学、泉州市第二中心小学、泉州市立成小学、泉州市鲤城区实验小学、鲤城区东门实验小学、泉州市新隅小学、泉州市第三实验小学等10所小学的毕业生。
泉州七中(金山校区):
招收泉州市晋光小学、泉州师院附属小学、泉州市实验小学、泉州市通政中心小学、泉州市第二中心小学、泉州市立成小学、泉州市鲤城区实验小学、鲤城区东门实验小学、泉州市新隅小学、泉州市第三实验小学等10所小学的毕业生。
北片区:
泉州一中(学府校区):
招收泉州市晋光小学、泉州市市通政中心小学、泉州西隅中心小学、泉州市新村小学、泉州市昇文小学、泉州市实验小学、泉州师院附属小学、泉州市第三实验小学等8所小学的毕业生。
培元中学:
招收泉州市晋光小学、泉州市市通政中心小学、泉州西隅中心小学、泉州市新村小学、泉州市昇文小学、泉州市实验小学、泉州师院附属小学、泉州市第三实验小学等8所小学的毕业生。
泉州五中(桂坛校区):
招收泉州市晋光小学、泉州市市通政中心小学、泉州西隅中心小学、泉州市新村小学、泉州市昇文小学、泉州市实验小学、泉州师院附属小学、泉州市第三实验小学等8所小学的毕业生。
泉州六中:
招收泉州市晋光小学、泉州市市通政中心小学、泉州西隅中心小学、泉州市新村小学、泉州市昇文小学、泉州市实验小学、泉州师院附属小学、泉州市第三实验小学等8所小学的毕业生。
学籍关系在浮桥、江南、金龙、常泰四个街道的小学毕业生,以及户籍关系在以上四个街道但不在辖区内小学就读的毕业生,回户籍所在地升学,实行免试、就近划片升学。
PS:因为学区划分情况较为复杂
所以信息可能不够全面
如您发现内容与实况有出入
欢迎指出讨论哦!
“民间排名”-仅供参考-
泉州市区优质幼儿园“民间排名”-10大公办幼儿园-
1、 泉州幼师附属幼儿园
2、 泉州幼高专附属东海实验幼儿园
3、 泉州市机关幼儿园
4、 泉州市刺桐幼儿园
5、 泉州市丰泽幼儿园
6、 泉州市实验幼儿园
7、 泉州市鲤城区机关幼儿园
8、 泉州市第一幼儿园
9、 泉州市鲤城区第二幼儿园
10、 丰泽机关幼儿园
泉州市区优质小学“民间排名”-第一梯队-
1、泉州师院附属小学
2、泉州市实验小学
3、泉州市第二实验小学
评议:市直的这三所学校不会片面追求语数成绩,而比较注重学生整体素质的提高,所以学生不会有较多的作业压力,小学毕业后学生发展后劲较大。晋光小学和泉州市第三实验小学为什么没有入列?晋光小学近来社会评价不高;市第三实验小学属私立小学,采用小班化教学,封闭式管理,收费较高,所以没和这些公办学校进行对比。
-第二梯队-
1、泉州市晋光小学
2、丰泽区实验小学
3、丰泽区第二实验小学
4、丰泽区第三实验小学
5、鲤城区实验小学
6、鲤城区西隅中心小学
7、鲤城区通政中心小学
评议:鲤城区的这些学校大多是老校了,学校在发展的过程中积累了较丰富的校园文化。丰泽区的这些区直重点学校虽然起步较晚,但是区政府投入非常大,所以这十多年来发展神速,不管是硬件上的投入还是教学质量上的飞跃,都超过鲤城区的学校了。丰泽区第三实小是新办校,为什么会排在第二梯队?因为该校办学起点属全区起点最高,师资最好,办校六年来就取得了许多老校无法相比的成绩。
-第三梯队-
1、丰泽区湖心实验小学
2、泉州师院附属小学丰泽校区
3、丰泽区第一至第八中心小学
4、鲤城区第二、三中心小学
5、鲤城区立成小学
6、鲤城区升文小学
评议:湖心实小和师范附小丰泽校区虽是区重点学校,但起步较晚,所累积的社会知名度还远不及第一、二梯队的学校高。
泉州市区优质初中学校“民间排名”
第一梯队
1、泉州五中
2、泉州实验中学
3、泉州一中
4、泉州七中
5、培元中学
第二梯队
1、城东中学
2、泉州六中
3、泉州九中
4、东海中学
5、华大附中
第三梯队
1、泉州外国语中学
2、现代中学
3、北峰中学
4、北师大附中
5、剑影武术学校
6、科技中学
7、泉州十中
泉州市区高中学校“民间排名”
1、泉州五中
2、泉州七中
3、实验中学
4、泉州一中
5、培元中学
6、外国语学校
7、现代中学
8、城东中学
9、泉州九中
注意,以上排名为小编依据多年来泉州广大市民的评议中得出的,有较大的主观性,所以是不惧权威评比性的,仅供参考哦。以上排名非权威。
本文信息来源于福房网。
2019买房需谨慎,更多买房姿势,咨询《余少说房产》。
泉州楼市3月第四周:成交量价齐跌,实际情况如何,开盘效果如何。点击了解更多
版权声明:我们致力于保护作者版权,注重分享,被刊用文章【泉州剑影学校(担心孩子在哪读书)】因无法核实真实出处,未能及时与作者取得联系,或有版权异议的,请联系管理员,我们会立即处理! 部分文章是来自自研大数据AI进行生成,内容摘自(百度百科,百度知道,头条百科,中国民法典,刑法,牛津词典,新华词典,汉语词典,国家院校,科普平台)等数据,内容仅供学习参考,不准确地方联系删除处理!;
工作时间:8:00-18:00
客服电话
电子邮件
beimuxi@protonmail.com
扫码二维码
获取最新动态
