1学院简介
山东工艺美术学院位于山东省济南市,始建于1973年,建有千佛山和长清两个校区,是目前独立设置的公办艺术院校中唯一一所设计类大学。
△图源自山东工艺美术学院官网
现已形成研究生教育、本科教育、高等职业教育、继续教育、社区艺术教育和高中美术教育等多层次办学格局。设有视觉传达设计学院、建筑与景观设计学院、工业设计学院、服装学院、造型艺术学院、现代手工艺术学院、数字艺术与传媒学院、人文艺术学院、应用设计学院、继续教育学院、公共课教学部、思想政治理论教学研究部、艺术与设计实践教学中心、创新创业学院(淄博陶瓷学院)、附属中等美术学校15个教学单位。学科设置涉及艺术学、文学、工学、管理学4个学科门类、11个一级学科,构建了以设计学为主导、美术学为基础、相关学科为支撑、传统工艺美术为特色的学科专业布局。设计学为山东省一流学科培育建设学科。设计艺术学、艺术学、戏剧与影视学为山东省“十二五”重点学科,其中设计艺术学为山东省特色重点学科。设计艺术学、艺术学为“泰山学者”岗位。艺术学理论、设计学、美术学为一级学科硕士学位授权点,艺术设计、美术为艺术硕士(MFA)专业学位授权学科领域。
2
招生计划
2021年山东省内艺术类本科招生计划
2021年山东省内普通文理类本科招生计划
2021年专科招生计划
注:以上招生计划均为夏季高考类型招生计划。2021年省外艺术类本科专业招生计划
2021年省外普通文理类本科专业招生计划
3
报考条件
一、符合下列条件者可以报考:1、遵守中华人民共和国宪法和法律。2、符合各省普通高校年度招生工作规定中的报考条件者。3、身心健康,符合教育部、卫生部、中国残疾人联合会颁发的《普通高等学校招生体检工作指导意见》规定。二、下列人员不能报考:1、具有高等学历教育资格的高校在校生;2、因违反国家教育考试规定,被给予暂停参加高校招生考试处理且在停考期内的人员;3、因触犯刑法已被有关部门采取强制措施或正在服刑者;4、其他不符合本年度高校招生工作规定的。三、艺术类专业对专业及身体条件要求:1、艺术类本科专业(1)山东省内①报考设计美术类专业须达到山东省2021年美术类专业统一考试本科合格线;②报考史论类专业、广播电视编导专业须达到山东省2021年文学编导类专业统一考试本科合格线;③报考书法学专业要求考生山东省2021年书法类专业统一考试成绩达到225分(含)以上;④报考表演专业要求考生山东省2021年服装表演类联考成绩达到80分(含)以上;⑤报考舞蹈表演专业要求考生山东省2021年舞蹈类(艺术舞蹈)专业统一考试成绩达到228分(含)以上;⑥报考表演专业,女生身高需达到170cm以上、男生身高需达到182cm以上;舞蹈表演专业,只招收女生,身高需达到160cm以上。(2)山东省外①设计美术类专业考生报考设计美术类专业必须达到生源所在省份2021年省级美术类专业统考本科合格线。②史论类专业考生报考史论类专业必须达到生源所在省份2021年相应类别省统考本科合格线(四川省执行本科录取控制分数线)(省统考子科类对照关系以各省教育考试院公布的招生计划为准)。③书法学专业考生报考书法学专业必须达到生源所在省份2021年省级书法类(毛笔)专业统考本科合格线(四川省执行本科录取控制分数线)30分(含)以上。2、专科报考条件:报考艺术类专科专业的考生须达到山东省2021年美术类专业专科统考合格线。
4
录取规则
一、2021年山东省内艺术类本科专业录取规则设计美术类专业:对于省美术类专业统考成绩达到本科合格线且高考文化成绩达到山东省美术类本科文化录取控制分数线的一志愿考生,按综合分(综合分=美术类统考成绩×750÷300×60%+文化成绩×40%)以“成绩优先,遵循志愿”的原则,从高分到低分依次排序择优录取,确定录取专业,各专业志愿间不设分数级差。专业志愿无法满足时,服从调剂的考生,可调剂至未完成计划的专业;不服从调剂的,作退档处理。如综合分出现并列情况,取省美术类专业统考成绩高的;如统考成绩相同的,取外语成绩高的;如外语成绩也相同,取语文成绩高的。史论类专业:对于省文学编导类专业统考成绩达到本科合格线、高考文化成绩达到山东省文学编导类本科文化录取控制分数线且外语成绩达到70分的一志愿考生,按高考文化成绩以“成绩优先,遵循志愿”的原则,从高分到低分依次排序择优录取,确定录取专业,各专业志愿间不设分数级差。专业志愿无法满足时,服从调剂的考生,可调剂至未完成计划的专业;不服从调剂的,作退档处理。如高考文化成绩出现并列情况,取外语成绩高的;如外语成绩相同,取语文成绩高的;如语文成绩也相同,取省文学编导类统考成绩高的。广播电视编导专业:对于省文学编导类专业统考成绩达到本科合格线、高考文化成绩达到山东省文学编导类本科文化录取控制分数线且外语成绩达到70分的一志愿考生,按高考文化成绩以“成绩优先,遵循志愿”的原则,从高分到低分依次排序择优录取。如高考文化成绩出现并列情况,取外语成绩高的;如外语成绩相同,取语文成绩高的;如语文成绩也相同,取省文学编导类统考成绩高的。书法学专业:对于省书法类专业统考成绩达到225分(含)以上且文化课成绩达到我校划定的艺术类专业本科文化最低控制线(根据一志愿考生情况,划定文化最低控制线,划线比例原则上不超过1:1.5。如遇特殊情况,划线比例做适当调整)的一志愿考生,按省统考成绩以“成绩优先,遵循志愿”的原则,从高分到低分依次排序择优录取,确定录取专业。如省统考成绩出现并列情况,取文化成绩高的;如文化成绩也相同,取语文成绩高的。表演专业:对于省服装表演类联考专业成绩达到80分(含)以上且文化成绩达到我校划定的本专业文化最低控制线(划线比例原则上以不超过山东省普通类一段线的55%划定。如遇特殊情况,划线比例做适当调整)的一志愿考生,按联考专业成绩以“成绩优先,遵循志愿”的原则,从高分到低分依次排序择优录取。如联考专业成绩出现并列情况,取文化成绩高的;如文化成绩也相同,取外语成绩高的。舞蹈表演专业:对于省舞蹈类(艺术舞蹈)统考成绩达到228分(含)以上且文化成绩达到我校划定的本专业文化最低控制线(划线比例原则上以不超过山东省普通类一段线的55%划定。如遇特殊情况,划线比例做适当调整)的一志愿考生,按省统考成绩以“成绩优先,遵循志愿”的原则,从高分到低分依次排序择优录取。如省统考成绩出现并列情况,取文化成绩高的;如文化成绩也相同,取外语成绩高的。二、2021年山东省内艺术类专科录取规则按照山东省教育招生考试院公布的录取原则进行录取。三、2021年山东省外艺术类本科专业录取规则设计美术类专业:对于专业成绩达到生源所在省份美术类专业统考本科合格线且高考文化成绩达到生源所在省份艺术类专业本科文化录取控制分数线的考生,按照综合分(综合分=美术类统考成绩×750÷生源所在省份美术统考满分×60%+文化成绩×40%)以“成绩优先,遵循志愿”的原则依次排序,确定录取专业,各专业志愿间不设分数级差。专业志愿无法满足时,服从调剂的考生,可调剂至未完成计划的专业;不服从调剂的,作退档处理。如综合分出现并列情况,取生源所在省份美术类专业统考成绩高者;如美术类统考成绩也相同,取外语成绩高的;如外语成绩也相同,取语文成绩高的。史论类专业:对于专业成绩达到生源所在省份相应类别专业统考本科合格线(四川省执行本科录取控制分数线)、文化课成绩达到生源所在省份划定的艺术类专业本科文化录取控制分数线,且外语成绩达到70分的一志愿考生,按文化成绩以“成绩优先,遵循志愿”的原则,从高分到低分依次排序择优录取,确定录取专业,各专业志愿间不设分数级差。专业志愿无法满足时,服从调剂的考生,省统考类别相同的可调剂至未完成计划的专业;不服从调剂的,作退档处理。如文化成绩并列,取省统考成绩高的;如省统考成绩相同,取外语成绩高的;如外语成绩也相同,取语文成绩高的。书法学专业:对于专业成绩达到生源所在省份书法类(毛笔)专业统考本科合格线(四川省执行本科录取控制分数线)30分(含)以上,且文化课成绩达到生源所在省份划定的艺术类专业本科文化录取控制分数线的一志愿考生(如生源所在省份分艺术类别划定本科文化录取控制分数线,则执行本专业所属艺术类别的本科文化录取控制分数线),按省统考成绩以“成绩优先,遵循志愿”的原则,从高分到低分依次排序择优录取。如省统考成绩并列,取文化成绩高的;如文化成绩相同,取语文成绩高的;如语文成绩也相同,取外语成绩高的。录取说明:1、艺术类专业根据进档考生的第一专业志愿确定报考专业类别,按专业类别,采用“成绩优先,遵循志愿”的原则确定考生录取专业。各专业类别不可兼报。各专业类别之间不进行专业调剂。2、如遇生源省份调整录取批次,录取批次、投档比例、投档规则按省级招生主管部门安排为准。3、需要按文化成绩、综合分排序时,若生源所在省份文化课高考满分不是750分的,按比例折算后再进行排序。四、2021年普通文史理工类本、专科专业录取规则按照“分数优先,遵循志愿”的原则进行录取。对已投档考生按高考文化投档成绩从高分到低分依次排序,遵循报考专业志愿确定录取专业,各专业志愿间不设分数级差。专业志愿无法满足时,服从调剂的考生可调剂至未完成计划的专业;不服从调剂的,作退档处理。对于高考文化投档成绩相同的考生,若生源地规定了位次确定原则,从其规定;若未规定位次确定原则,文史类依次按语文、外语、数学单科成绩排序确定位次,成绩高者位次在前;理工类依次按数学、外语、语文单科成绩排序确定位次,成绩高者位次在前。录取说明:实行高考综合改革的省(自治区、直辖市),按照生源所在省(自治区、直辖市)招生主管部门规定进行录取。各专业选考科目要求按照生源所在省(自治区、直辖市)公布为准。五、2021年文化考试语种不限,入校后学校只能提供汉语及英语教学,请非汉语及英语语种考生斟酌报考。六、2021年男女性别比例:表演专业男女比例为1:2.4、舞蹈表演专业只招女生,其他专业无男女性别比例限制。
5
近年录取分数线
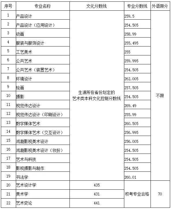
2021年山东工艺美术学院录取分数线
2020年山东工艺美术学院录取分数线
2020年山东省外不分省计划各专业录取情况:
2020年省外分省计划各专业录取分数线(新疆):
2020年省外分省计划各专业录取分数线(宁夏):
2020年省外分省计划各专业录取分数线(甘肃):
2020年省外分省计划各专业录取分数线(河北):
2020年省外分省计划各专业录取分数线(湖南):
2020年省外分省计划各专业录取分数线(安徽):
2020年省外分省计划各专业录取分数线(江苏):
2020年山东本科常规批录取分数线:
2020年广东理工类本科录取分数线:理工类专业投档最高分515.9096分,最低分466.8511分工业设计专业最低分478.8656分包装工作专业最低分466.8511分
2020年江苏文史理工类本科录取分数线:
(声明:本文由艺考界综合整理,版权归原作者所有,如有侵权,联系立删)
版权声明:我们致力于保护作者版权,注重分享,被刊用文章【山东艺考学校有哪些(名校推荐)】因无法核实真实出处,未能及时与作者取得联系,或有版权异议的,请联系管理员,我们会立即处理! 部分文章是来自自研大数据AI进行生成,内容摘自(百度百科,百度知道,头条百科,中国民法典,刑法,牛津词典,新华词典,汉语词典,国家院校,科普平台)等数据,内容仅供学习参考,不准确地方联系删除处理!;
工作时间:8:00-18:00
客服电话
电子邮件
beimuxi@protonmail.com
扫码二维码
获取最新动态
