2022年福建高考口语考试将在本周六/日(3月5-6日)开考!以下这些注意事项一定要提前看!
2022年外语口试将于3月5日-6日举行。为确保考试平安顺利,现将有关注意事项告知如下:
1.考前14天,考生自行下载打印《2022年福建省普通高校招生外语口试考生健康申明卡及安全考试承诺书》(以下简称《考生健康申明卡》,见附件),做好身体健康情况检测工作,并按要求如实填写;同时,应通过闽政通APP申领“八闽健康码”。
2.考前14天内,建议考生不要离开本省,减少不必要的跨省流动,避免去人群流动性较大的场所聚集。
3.进入考点时,考生须持本人准考证、有效身份证、《考生健康申明卡》、“八闽健康码”,佩戴口罩,按考点要求入校。
4.对来自高中风险地区或有旅居史、境外返回、有境外人员接触史或有疑似症状等情况的考生;考前14天体温异常的考生;考前14天在居住地有被隔离或曾被隔离且未做过核酸检测的考生;共同居住家庭成员中有以上情况的考生;考前14天工作(实习)岗位属于医疗机构医务人员、集中隔离点工作人员、公共场所服务人员、口岸检疫排查人员、公共交通驾驶员、铁路航空乘务人员、进口冷链食品线工作人员的考生;以及“八闽健康码”显示非绿码、无法申领到“八闽健康码”的考生,上述考生进入考点时须提供考前48小时内核酸检测阴性报告单(证明)。
5. 上午时段考试的考生于7:45前进入候考室,下午时段考试的考生于13:45前进入候考室。考生要充分考虑交通、天气等因素,提早出行,避开高峰,避免迟到。入校考试期间,请考生服从现场工作人员管理及防疫工作安排,按规定接受身份验证核查、身体健康检测,考生之间尽量保持1米以上距离,避免近距离接触交流。
6.请考生遵守考场纪律,诚信应考,不得将考试违禁物品带入考场。考生如不遵守考场规则,不服从考试工作人员管理,有违纪、作弊等行为的,将按照《中华人民共和国教育法》《国家教育考试违规处理办法》等进行处理,并将记入国家教育考试诚信档案;涉嫌违法的,将移送当地公安机关,按照《中华人民共和国刑法修正案(九)》及有关法规进行处理。
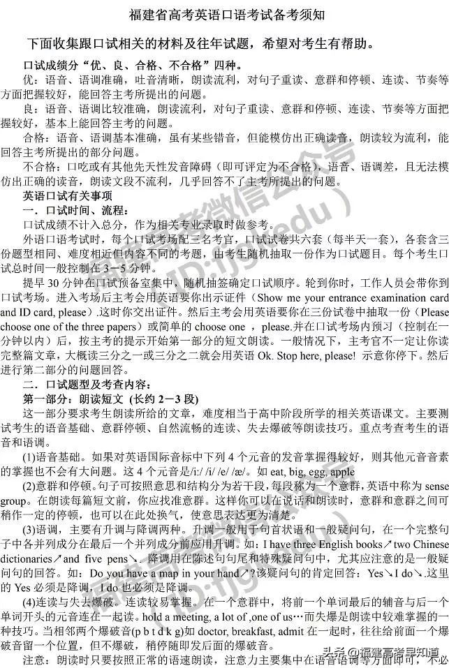
外语口试考生成绩报告统一采用优、良、合格、不合格四个等级。
1.即兴问答(60分)
2.短文朗读(40分)
点击查看大图↓
完
声明:本文内容由福建高考早知道综合整理,来源:福建省考试院等,转载请注明本声明。福建高考早知道尊重版权,如有侵权问题,请及时联系管理员。
版权声明:我们致力于保护作者版权,注重分享,被刊用文章【福建春季高考时间(本周六开考)】因无法核实真实出处,未能及时与作者取得联系,或有版权异议的,请联系管理员,我们会立即处理! 部分文章是来自自研大数据AI进行生成,内容摘自(百度百科,百度知道,头条百科,中国民法典,刑法,牛津词典,新华词典,汉语词典,国家院校,科普平台)等数据,内容仅供学习参考,不准确地方联系删除处理!;
工作时间:8:00-18:00
客服电话
电子邮件
beimuxi@protonmail.com
扫码二维码
获取最新动态
