在中国有这样一所大学,它是以“苏”为名的省份的直属重点高校,它坐落于以“苏”为名的千年古城,就连它自己也以“苏”为名,它便是有着122年历史的苏州大学。一个多世纪以来,苏州大学与城市一起续写着姑苏繁华,创造了许许多多让人向往的“苏”文化。本期推送,就让我们一起解码苏大之“苏”,探寻其中的魅力。
人间九月,姑苏正值金秋。每年的这个季节,拿到录取通知书的新生们,携着理想与憧憬,奔赴他们心中的“象牙塔”——苏州大学。怀揣坚韧不拔之志,心担乘风破浪之誓,“倷好,苏大”,我们终在旖旎江南如期相见。
作为国家“211工程”“2011计划”首批入列高校,教育部与江苏省人民政府共建“双一流”建设高校、国家国防科技工业局和江苏省人民政府共建高校,江苏省属重点综合性大学,苏州大学一直秉承“养天地正气,法古今完人”的校训精神,坚持以立德树人为根本,致力于培养有理想、有情怀、有责任、有担当的卓越拔尖人才。在这里,每位学子都将得到智慧启发,获得最佳的成长体验——
学校现有天赐庄校区、独墅湖校区、阳澄湖校区、未来校区四大校区,占地面积4586亩,建筑面积159万余平方米。
漫步晴岚河,倚靠东吴墙,方塔晨晖,钟楼草坪。春日的樱雪纷飞,夏日的绣球花开,秋高气爽桂香浮动,银装素裹腊梅傲立。在苏大的校园里赏一场花开花落,是青春时光中最美的惊喜。
学校图书资料丰富,藏书超500万册,中外文期刊40余万册,中外文电子书刊200余万册,中外文数据库118个(含152个子库)。
学校的校园建筑中西合璧,仪态万方,既有风格各异的欧式建筑,也有曲桥流水和亭台轩榭,是公认的“全国十大最美校园”之一。2013年,东吴大学旧址(天赐庄校区)还入选了国家级重点文物保护单位。
学校为学生提供了丰富多彩的校园文化活动。社团文化节、校园马拉松、新生舞蹈大赛、炫舞之星大赛、高雅艺术进校园、大学生艺术展演、苏州大学辩论赛、中国校园戏剧节等交流活动展示了同学们的青春与才艺。除此之外,六次登台央视的东吴艺术团、江苏首家学生自创的校园相声团体-东吴相声俱乐部、演人间悲喜剧的闲云剧社、五星级音乐社团苏艺馆……这里,300余个各类学生社团等着新生们的加盟。
学校天赐庄校区7个食堂、独墅湖校区8个食堂、阳澄湖校区足足四层的食堂,还有门口的小吃一条街,烤鸭泡饭、黄焖鸡米饭、麻辣香锅……菜式多样、味道可口,满足来自天南海北爱好不同口味的学子。
4-6人间的宿舍空调全覆盖,不断网不断电,标准公共浴室加上细心呵护的宿管阿姨和一心一意为同学们服务的物业,可以说是十分舒心,图书馆、咖啡吧、洗衣房和自动售货机也是一应俱全,方便学子们的日常需求。
最好看的校园建筑、最精彩的文化活动、最舒适的生活环境,苏州大学让每个学子都能够在这里自信地享受青春,勇敢地追逐梦想。
除了引导学子们在校园内描绘青春风貌,苏州大学还用强劲的教学和科研实力为他们注入一往无前的锐气,推动他们勇攀高峰,为国家建设与社会发展作出贡献。
学校现有哲学、经济学、法学、教育学、文学、历史学、理学、工学、农学、医学、管理学、艺术学等十二大学科门类。现设135个本科专业(今年3月新增3个),49个一级学科硕士点,33个专业学位硕士点;31个一级学科博士点,1个专业学位博士点,30个博士后流动站;学校现有1个国家一流学科,4个国家重点学科,20个江苏高校优势学科。学校化学、物理学、材料科学、临床医学、工程学、药学与毒理学、生物与生物化学、神经科学与行为科学、分子生物与遗传学、免疫学、数学、计算机科学、农业科学、环境科学与生态学、一般社会科学共15个学科进入全球基本科学指标(ESI)前1%,化学、材料科学2个学科进入全球基本科学指标(ESI)前1‰。
2月24日,教育部、财政部、国家发展和改革委员会联合发布通知,第二轮“双一流”建设高校及建设学科名单正式公布。苏州大学顺利入选第二轮“双一流”建设高校,材料科学与工程学科入选世界一流学科建设名单。教育部“双一流”建设成效评价专家组对学校第一轮“双一流”建设取得的成绩给予充分肯定,学校在整体发展水平、可持续发展能力、成长提升程度等三个维度均被评为第一档次。
在US News2022世界大学排行榜中,苏州大学位居中国大陆高校第26名,且世界排名比2021年上升31位。
在武书连2022中国大学综合实力排行榜中,苏州大学排名第22位,学校在科学研究方面得分优势很大。
2021年,全国第三方大学评价机构艾瑞深校友会网正式公布《2021校友会世界大学排名分析报告》,苏州大学雄踞2021中国地方大学世界第1名。
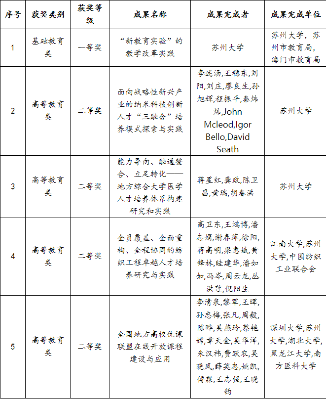
近年来,学校还聚焦人才培养体系、人才培养模式、课程治理、教学模式改革等教育教学中的热点、难点问题,不断完善“三全”育人工作机制,全方位推动本科教育教学改革创新,全面提升人才培养水平,形成了一批高质量的教育教学成果,2018年获国家教学成果奖5项(每4年评审一次),2021年获江苏省教学成果奖13项(每4年评审一次)。
十年树木任重,百年树人道远。学校在各项事业不断取得新的进展和成绩,不仅是为致力于“国内一流、国际知名”高水平大学建设,更是在为广大苏大学子描绘着美好的未来。
春雨润花,清泉溉稻,有风自南,翼彼新苗。一个多世纪以来,苏州大学坚守学术至上、学以致用,倡导自由开放、包容并蓄、追求卓越,坚持博学笃行、止于至善,致力于培育兼具“自由之精神、卓越之能力、独立之人格、社会之责任”的模范公民。
在长期的办学过程中,学校为社会输送了50多万名各类专业人才,包括谈家桢、陈子元、郁铭芳、宋大祥、詹启敏等50多位两院院士,许德珩、周谷城、费孝通、雷洁琼、孙起孟、赵朴初、钱伟长、董寅初、李政道、倪征日奥、郑辟疆、杨铁樑、查良镛(金庸)等一大批精英栋梁和社会名流。
“千生一院士”,即每毕业一千名本科生中有1人日后能成长为两院院士,是当今我国本科教学水平最高的大学所呈现的一种现象。然而翻看苏大校史,尤其是在杨永清出任校长后,多次出现了“一班三院士”现象:1930年生物专业毕业了5位同学,其中谈家桢、高尚荫、李惠林3位后来成为院士;1938年生物专业毕业的陆宝麟、刘建康、宋鸿钊后来成为院士;1929年化学专业入学的苏元复、时钧、汪菊渊后来也成为院士。
谈家桢院士
高尚荫院士
李惠林院士
陆宝麟院士
刘建康院士
宋鸿钊院士
苏元复院士
时钧院士
汪菊渊院士
“一班三院士”的现象不是偶然,它始于求学报国的满腔热忱,成于积极进取的校风学风,归于求真务实的治学态度,于艰苦中热爱,保持学术追求,在理想中昂扬,拼搏中国未来。如今,跨越数十载,前辈们身上的精神仍在熠熠生辉!
今天的苏大人,在翻转课堂上追踪前沿,在实验大楼里探索边界,在田野调查中丈量梦想,在志愿服务中传递爱心,在奥运赛场上挥洒激情……这里有真诚善良爱挑战,作为全国百名优秀学生代表登上《人民日报》的吴梦茵,有获得“诺贝尔奖获得者大会”入场券,代表中国与世界顶级科学家见面交流的陈海阳,有吴静钰、王振东、何冰娇等一批批为国争光的体育健儿和世界冠军,还有许许多多成绩优异的“奖学金达人”,和保研名校的“学霸群体”。
吴静钰
王振东
何冰娇
尊师轩边书声琅琅,阳澄湖畔步履匆匆。如今,一批批赤诚学子在苏大用知识唤醒黎明,用奋进追赶日月,推动着学校朝着更有格局、更有情怀、更有作为的目标迈进。
草字为头,左鱼右禾,合在一起便是“苏”字的繁体写法——“蘇”。说起苏大的“苏”文化,就不得不谈到它所在的这座城市——苏州。
“上有天堂,下有苏杭。”宋代文人范成大的这句赞叹,置顶苏州近千年。幽幽静静的姑苏城坐落在景最灵秀、地最富饶、气候最宜人的江南平畴,护城长壕环绕如彩带,更有三横四直的主流贯通全城,又再岔出数不清的支流港汊、湖沼小滨,尽管是千水潆洄、众流交汇,漭漭大运河一脉牵连,三万六千顷太湖水半拥半揽,但所有江、河、湖、荡,流经古老水城,注入温柔水乡,都显得那样从容蕴藉、幽邃平静,悠悠恬恬地依着青石板街道,优优雅雅地顺着宁谧的长巷。就是这柔水三千,织出苏州古城的旖旎的风光,优雅精致的艺术文化,宁静悠逸的生活情调,陶冶了乐水的居民们爱好和平、恬淡自适、知足常乐的性向,让这座城因此有了最江南的情调、最中国的气韵。
温婉精致的苏州同样生而不凡,2500余年的历史文脉造就了这座城市的颜值,而“中国最强地级市”则透出其经济称雄的气质。作为小康宏图起笔之处、现代化宏图勾画之地,苏州奋楫潮头,以恢弘的实践探索出了一条具有时代特征、彰显“强富美高”内涵的现代化路径,一笔一画将总书记描绘的“大写意”,精雕成细腻生动的“工笔画”。面向未来,苏州“乘风”而来,“踏云”而上,在更高“坐标系”中构筑“苏州高地”,一幅新时代的姑苏繁华图已正式起笔。
而百年名校苏州大学作为苏州的城市名片,与这座千年名城交相辉映,始终为苏州城市发展提供着源源不断的创造力。苏州大学源于1900年创办的东吴大学,拥有现代高等教育教学史多个“之最”:是中国最早以现代大学学科体系举办的大学,最早开展研究生教育并授予硕士学位,最早开展法学(英美法)专业教育,创办中国高校第一份学报《学桴》。
校因城而兴,城因校而盛。苏州大学深深扎根苏州,名城名校、融合发展。学校搭建线上线下就业平台,促进大学生高质量就业,每年提供逾6万个就业岗位,始终坚持以促进毕业生优质就业为导向,积极完善就业指导服务体系,不断加强就业服务工作体系建设,积极拓展就业市场,多措并举,不断推进毕业生精准化就业,努力促进就业工作在更高平台上更高质量更充分发展。
《苏州大学2021届毕业生就业质量年度报告》显示,在江苏省内,苏大毕业生就业去向最多的是苏州市,留在苏州本地就业的共有3581人,占省内就业人数的71.18%,这为苏州提供了丰富的人才支持,有力推动了城市的社会经济发展。近年来,毕业生对母校的满意度、推荐度以及对母校教育教学满意度评价位居全国前列。各类企事业用人单位对学校毕业生的总体情况、毕业生知识、毕业生职业能力、毕业生职业素养均有高度评价。
苏州大学的“苏”文化是什么?是千年姑苏城的风雅长留,是百廿余苏大的弦歌不辍,是苏大人栉风沐雨,传承至今的涵养正气的自觉、致知穷理的精神、振我家邦的情怀和敢为人先的气概。未来,苏州大学将继续创造更多的优秀“苏”文化,致力于将学校建设成为一所更有格局、更有情怀、更有作为的大学!
关注“苏州大学本科招生”头条号,获取更多精彩资讯!
本文素材来源:新华社、求是、苏州市方志办、艾瑞深校友会、青塔、苏州大学官网、苏州大学官微
版权声明:我们致力于保护作者版权,注重分享,被刊用文章【苏州大学图片大全(一班走出三院士)】因无法核实真实出处,未能及时与作者取得联系,或有版权异议的,请联系管理员,我们会立即处理! 部分文章是来自自研大数据AI进行生成,内容摘自(百度百科,百度知道,头条百科,中国民法典,刑法,牛津词典,新华词典,汉语词典,国家院校,科普平台)等数据,内容仅供学习参考,不准确地方联系删除处理!;
工作时间:8:00-18:00
客服电话
电子邮件
beimuxi@protonmail.com
扫码二维码
获取最新动态
