北京航空航天大学已于近日公布2020年本科招生章程,本文主要解析北航今年的本科招生章程,且向各位考生及家长介绍北航近年普通批次的招生变动及专业建设情况。
北京航空航天大学是中华人民共和国工业和信息化部直属的全国重点大学,该院校为国家“985工程”、“211工程”、“世界一流大学”建设高校。北航现有两个校区:学院路校区和沙河校区。其中,信息、文管、医学对应的学院、专业和国际化办学的学院及高工、新媒体学院在学院路校区,航空宇航、材料制造、理科对应的学院、专业及飞行学院在沙河校区,具体的就读地址以录取通知书为主。
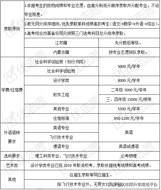
北航在各省实行专业“零调剂”政策,对于报满志愿且不重复,体检合格的情况下,百分之百满足考生的志愿,不设置专业志愿级差,建议考生选择服从调剂,增加考取北航的可能性。
更多信息请详见《北京航空航天大学2020年本科招生章程》。
表 1 北京航空航天大学本科招生政策
数据来源:北京航空航天大学本科招生网
注:1.以上仅包含部分招生信息,以上不含特殊类型招生,具体详见北京航空航天大学本科招生网;2.顺序志愿:“顺序优先、成绩排序”,平行志愿:“分数优先,遵循志愿”。
由图1可以看出北京航空航天大学2017-2019年普通批次近3年的招生计划有所下降,其中2019年理科的招生计划较2017年下降了4%,文科的招生计划下降了58%。
图 1 2017-2019年北京航空航天大学普通批次招生计划
数据来源:北京航空航天大学本科招生网
注:1.新高改地区包括:上海、浙江;2.西藏数据缺失。
表2为北航2020年的招生专业,主要分3个大类:大类专业试验班、示范学院试验班、特殊类专业。两类试验班培养模式有所不同,大类专业试验班需经过一年的基础培养后再进行分专业学院学习,后续还需进一步确定专业方向。被示范学院试验班录取的考生则会直接进入四个相对应的学院学习。示范学院试验班对应的学院分别为:高等理工学院(沈元荣誉学院)、中法工程师学院、国际通用工程学院(国际化示范学院)、生物与医学工程学院。大类专业试验班中工科试验班类(航空航天类)包括材料科学与工程学院等9个学院,工科试验班类(信息类)包括电子信息工程学院等8个学院,理科试验班类包括5个学院,社会科学试验班包括4个学院,详情请见北航本科招生网。
飞行技术专业与其他专业有所不同,该专业为航空公司培养本科生飞行学员,该专业的招生对学生的身体情况、心理素质等均有较高的要求,身体条件不合格的学生不能报考,具体的招生要求可见《北京航空航天大学2020年飞行技术专业招生简章》。
优志愿志愿卡适配全国30省市 输入分数推荐大学和专业 ¥300 购买你的分数能上北航吗?优志愿志愿卡院校优先填报功能一键解决!赶紧点击上方体验吧。
表 2 2020年招生专业(类)基本介绍
数据来源:北京航空航天大学本科招生网
注:具体招生专业介绍详见院校官方网站。
表3仅展示北航在第四轮学科评估中评级为A-及以上的学科,其中仪器科学与技术、材料科学与工程、航空宇航科学与技术的评级为A+,且均为一级学科国家重点学科和世界一流学科建设学科。考生报考时除自身意愿外,可参考学科建设情况进行报考,同为一级学科国家重点学科、世界一流学科建设学科且学科评估等级高的学科下属专业可作为报考首选方案。
表 3 北京航空航天大学学科建设(部分学科)
数据来源:中国学位与研究生教育信息网、中华人民共和国教育部、北航官网。
特别声明:本文为优志愿原创作品。未经著作权人授权,禁止转载和使用,否则将承担法律责任。
版权声明:我们致力于保护作者版权,注重分享,被刊用文章【北航2017年招生计划(北京航空航天大学近三年招生计划下降)】因无法核实真实出处,未能及时与作者取得联系,或有版权异议的,请联系管理员,我们会立即处理! 部分文章是来自自研大数据AI进行生成,内容摘自(百度百科,百度知道,头条百科,中国民法典,刑法,牛津词典,新华词典,汉语词典,国家院校,科普平台)等数据,内容仅供学习参考,不准确地方联系删除处理!;
工作时间:8:00-18:00
客服电话
电子邮件
beimuxi@protonmail.com
扫码二维码
获取最新动态
