前言
证监会近日批准郑州商品交易所开展短纤期货交易,短纤期货合约正式挂牌交易时间为2020年10月12日。
短纤是重要的纺织原料。我国是短纤生产和消费大国,开展相关期货交易将为产业企业提供公开、连续、透明的价格信号和有效的风险管理工具,有助于促进相关企业稳定经营,推动短纤行业平稳健康发展。
为了便于投资者更加深入地了解涤纶短纤期货,本文将对涤纶短纤的基本面展开介绍。
一、涤纶短纤基础知识
涤纶短纤(以下简称短纤)是将PTA和乙二醇聚合后生成的聚酯(PET)在熔融状态下,通过纺丝、拉伸并切断后得到的短纤维。因其用途广泛、价格较低的特点,自20世纪70年代进入我国后,其市场规模迅速发展,至今已成为纺织、服装、家纺等行业的重要原材料。
(1)短纤的计量方法
旦数(denier,即旦尼尔,简写为D),是一种化学纤维细度表达方法,指每9000米纱线或者纤维在公定回潮率下所具有的质量克数。D越大,表示纤维越粗。
特数(tex,即特克斯),是指每千米纱线或者纤维在公定回潮率下所具有的质量克数。常用的单位为dtex(分特克斯,简称分特),1dtex=0.1tex。
常用单位旦数和分特的换算方式为:分特(dtex)=1.11*旦数(D),如1.56dtex=1.4D。
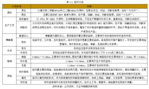
(2)短纤的分类
郑商所短纤期货(Polyester Stable Fiber,PF)标准交割品为:原生、棉型、普通实心、半消光、纺纱用短纤。
(3)短纤产业链
从产业链结构来看,涤纶短纤属于化纤产业链。其上游为PTA和乙二醇,下游为纺织织造行业。一般来说,生产1吨涤纶短纤需要0.855吨的PTA和0.335吨的乙二醇,行业平均加工费在900元/吨附近。因此,未来PTA和乙二醇价格走势将影响涤纶短纤原材料成本,而涤纶短纤的供需状况将影响其加工费水平。
二、短纤的供应
2010年至今,涤纶短纤行业经历了“扩张-停滞-扩张”的发展过程。由于涤纶短纤和棉花下游消费领域存在重合的部分,二者存在一定的替代效应。因此,棉花价格的下降或上涨会对短纤产能的投放存在一定的影响。
第一阶段:2010年,棉花价格的大幅上涨,刺激了涤纶短纤产能规划潮,行业开启产能扩张,此次扩张区域主要集中在福建地区,以纺纱用短纤为主。随着产能的扩张,短纤行业的生产利润也被大幅压缩。
第二阶段:2013年-2016年,国际油价大幅下跌,带动石化产品价格重心下移,涤纶短纤价格持续下降,行业产能增速开始降低,部分生产企业因长期的低效益,选择停产。
第三阶段:2017年,禁废令政策出台,国内再生短纤原料来源减少,再生短纤价格跟随原料价格上涨,价格优势的丧失使得再生短纤失去了部分市场,对应的需求由原生短纤替代。因此,对原生涤纶短纤而言,2017年之后,其需求出现了一部分“增量”。受此次供给侧改革的影响,原生涤纶短纤供需格局逐步转好,行业再度迎来产能扩张。不同于上一次的是,此次产能扩张以生产差别化产品为主。
2017年开始,随着再生涤纶短纤逐渐让渡市场份额,原生涤纶短纤供需改善,生产效益也较前期明显提升,行业开工率开始回升。在产能基数增加以及开工率回升的助推下,从2017年下半年开始,我国原生涤纶短纤产量快速增加。
表2-1 国内涤纶短纤产能分布
数据来源:卓创、方正中期期货研究院
从涤纶短纤产能企业分布情况来看,目前行业产能主要集中在中石化、恒逸、三房巷、金纶等企业,而这些龙头企业多拥有上下游配套装置,抗风险能力较强。
从涤纶短纤产能分布区域来看,目前国内涤纶短纤产能主要分布在江苏省、福建省、浙江省三地。截至2020年8月份,三地原生短纤产能合计占全国总产能的88%。这主要是因为,一方面,当地原料PTA产能丰富;另一方面,华东沿海地区经济发展水平高,交通便利、便于出口,接近下游消费市场。
三、短纤的需求
涤短短纤是纺织业的重要原材料,主要终端为服装和家纺行业。随着我国居民人均可支配收入水平的不断提高,近几年来,涤纶短纤消费需求量持续增加。
(1)需求的分布情况
根据统计数据显示,2019年,我国涤纶短纤需求量为562万吨,其中纺纱用占比为65%、制线占比为11%、无纺布占比为11%、填充料占比为11%、其它需求占比为2%。
从短纤需求的分布情况可以看出,涤纶短纤的主要需求仍集中在传统的纺纱领域,涤纶短纤通过“纺纱-制线-坯布-印染”等一系列工序,最终成为我们日常穿着的服装面料,小部分做成无纺布,成为我们生活中常见的手提袋,手术衣,口罩,尿片等;另一部分主要是中空的涤纶短纤用于毛绒玩具,床垫,沙发垫,被子的填充等。
近几年,涤纶短纤下游消费结构发生着细微的变化,纺纱制线领域依旧占据主体地位,填充领域占比有所提升,这是因为中空涤纶短纤在所有规格中盈利最好,且反替代了部分再生中空的需求,吸引业内人士纷纷投扩产能。
短纤的需求存在一定程度的淡旺季之分。纺织行业的淡旺季分布主要和服装面料的生产和消费节奏相关,此外也和气温、生产环境、节日等有一定的关联。短纤的消费一般领先于服装消费2至3个月。传统意义上,短纤的消费在一年内有两个旺季,分别为3-5月和8-10月,其他时间为淡季。两个消费旺季也有不同,上半年的旺季主要用于生产夏季服装,下半年的旺季主要用于生产秋冬季的服装,其面料更加厚重,单位面积面料对短纤的需求量更大,因此下半年旺季的消费高于上半年。
近年来淡旺季差异逐步缩小。由于宏观经济形势、消费环境变化较快,生活水平提高后服装消费的更新换代节奏加快,同时受新兴消费节日如“618”、“双十一”等的影响,短纤消费市场传统的淡旺季差异逐渐减小,年内不同时期的消费情况趋于平均化。从2017~2019年月消费量来看,除 2 月份因春节因素较低外,其他月份之间差异趋于缩小,1-6 月份消费量合计占比 49%,7-12月合计占比 51%。
四、短纤的进出口
我国是涤纶短纤净出口国,2019年全年出口涤纶短纤(原生和再生)97.85万吨,出口依存度为15.5%;全年进口量为21.78万吨,进口依存度为3.92%,进口产品以差异化、高端化产品为主。
需要注意的是,目前涤纶短纤中原生和再生在同一个税则号下(税号55032000),因此无法精确区分原生和再生的具体进出口数量。
(1)涤纶短纤进口情况
从进口量情况来看,2000 年以前,由于我国自身短纤的产能不足,进口依存度在20%以上。随着国内短纤产能的扩大,进口量逐渐减少。2013-2014 年随着国内对低熔点短纤需求的增加,来自韩国、日本等低熔点短纤的进口增加,因此短纤总体进口量重回增长。2015 年,宁波大发化纤有限公司的低熔点生产线投产,国内低熔点短纤逐步自给自足,短纤进口量恢复下滑的趋势。2017 年起受禁废政策的影响,国内再生短纤的原料来源受限,再生短纤阶段性供应不足,国内从东南亚等地进口再生短纤,导致短纤进口量增加。
从进口量分布情况来看,2019年我国涤纶短纤主要进口地为韩国、泰国、越南、印度尼西亚,四者进口量合计占我国当年中进口量的73%。其中,韩国具有先进的差别化短纤生产工艺,且与中国大陆地区距离较近,因此成为我国短纤的主要进口来源地。此外,受“禁废令”的影响,我国近年从东南亚地区进口再生短纤量增多。
(2)涤纶短纤出口情况
从出口量情况来看,随着我国短纤产能逐年增加,国内市场整体供大于求,生产企业积极寻求国外市场以消化自身产量。近几年,东南亚地区凭借廉价的劳动力优势,正在积极发展纺织行业,对短纤等纺织材料的需求不断增长,成为国内短纤扩大出口的重要市场。但受反倾销政策和中美贸易摩擦的影响,自2015年以来,涤纶短纤出口增速放缓,并在2017年和2019年出现了负增长。
从出口区域分布情况来看,2019年我国涤纶短纤主要出口地和出口比例分别为,越南12%、美国11%、印度尼西亚10%、印度8%、巴基斯坦7%。具体来看,我国对美国、俄罗斯出口以填充用短纤为主;对巴基斯坦、印度尼西亚、越南出口以纺纱用短纤为主;对以色列与部分欧洲国家出口以非织造用短纤为主。
五、短纤的库存
涤纶短纤库存水平一般在0~20天之内波动,特殊情况下会出现负值,这是因为厂家出现超卖现象。整体来说,涤纶短纤工厂具有较强的库存管理能力。未来随着期货的上市,除了对涤纶短纤工厂库存进行关注,还需要关注下游工厂原料备货库存、下游工厂成品库存、以及期货盘面库存。
六、展望
随着短纤期货的上市,未来市场可能会出现以下几点变化:
第一,利用期货市场进行库存管理。对生产企业而言,如果库存压力较大,其可以参照自身的原材料采购成本和加工成本,在适合的价格下,在期货市场上抛售现货库存进行保值。对下游纺织纱线企业来说,如果自身原料库存较低,担心未来短纤价格上涨,可以在价格低位,在期货市场构建虚拟库存,采购备货。
第二,锁定利润,稳定生产。由于目前涤纶短纤两大原材料PTA和乙二醇已有成熟的期货品种,因此短纤期货上市后,生产企业可以在旺季锁定加工利润。如多原料PTA和乙二醇,空涤纶短纤。通过期货盘面的操作,可以让生产企业锁定可接受的加工利润,在复杂多变的环境下稳健经营,规避利润大幅波动的风险。
第三,推动涤纶短纤行业定价模式多样化。目前,涤纶短纤现货市场定价模式主要采用一口价方式,生产企业通常会根据当天的市场情况,以及自身库存和加工成本进行报价;中石化、恒逸、三房巷存在合约价。随着短纤产业链企业逐步参与到期货交易,未来“涤纶短纤期货价格+基差”商谈有望成为现货价格商谈的主流模式。
本文源自方正中期期货
版权声明:我们致力于保护作者版权,注重分享,被刊用文章【华东师范大学税号(涤纶短纤基本面简介)】因无法核实真实出处,未能及时与作者取得联系,或有版权异议的,请联系管理员,我们会立即处理! 部分文章是来自自研大数据AI进行生成,内容摘自(百度百科,百度知道,头条百科,中国民法典,刑法,牛津词典,新华词典,汉语词典,国家院校,科普平台)等数据,内容仅供学习参考,不准确地方联系删除处理!;
工作时间:8:00-18:00
客服电话
电子邮件
beimuxi@protonmail.com
扫码二维码
获取最新动态
