如果你历史一直学不好,那么你应该先自我反思一下,假设现在随便给你一个历史事件,让你自行发挥来讲,你能条理清晰说出个123来吗?
还是说脑中一团浆糊?原因、影响、认识,混在一起傻傻分不清楚?
有这种情况的同学大概率是因为学习缺乏逻辑而导致思维混乱。
今天就来带你用三条捷径暴力拉升历史成绩。
“死记硬背”知识点的考查和学习方式早已被淘汰,高考历史需要更加灵活多变的思维,对历史大事有一个整体的掌握,才能对各种试题和事件游刃有余。
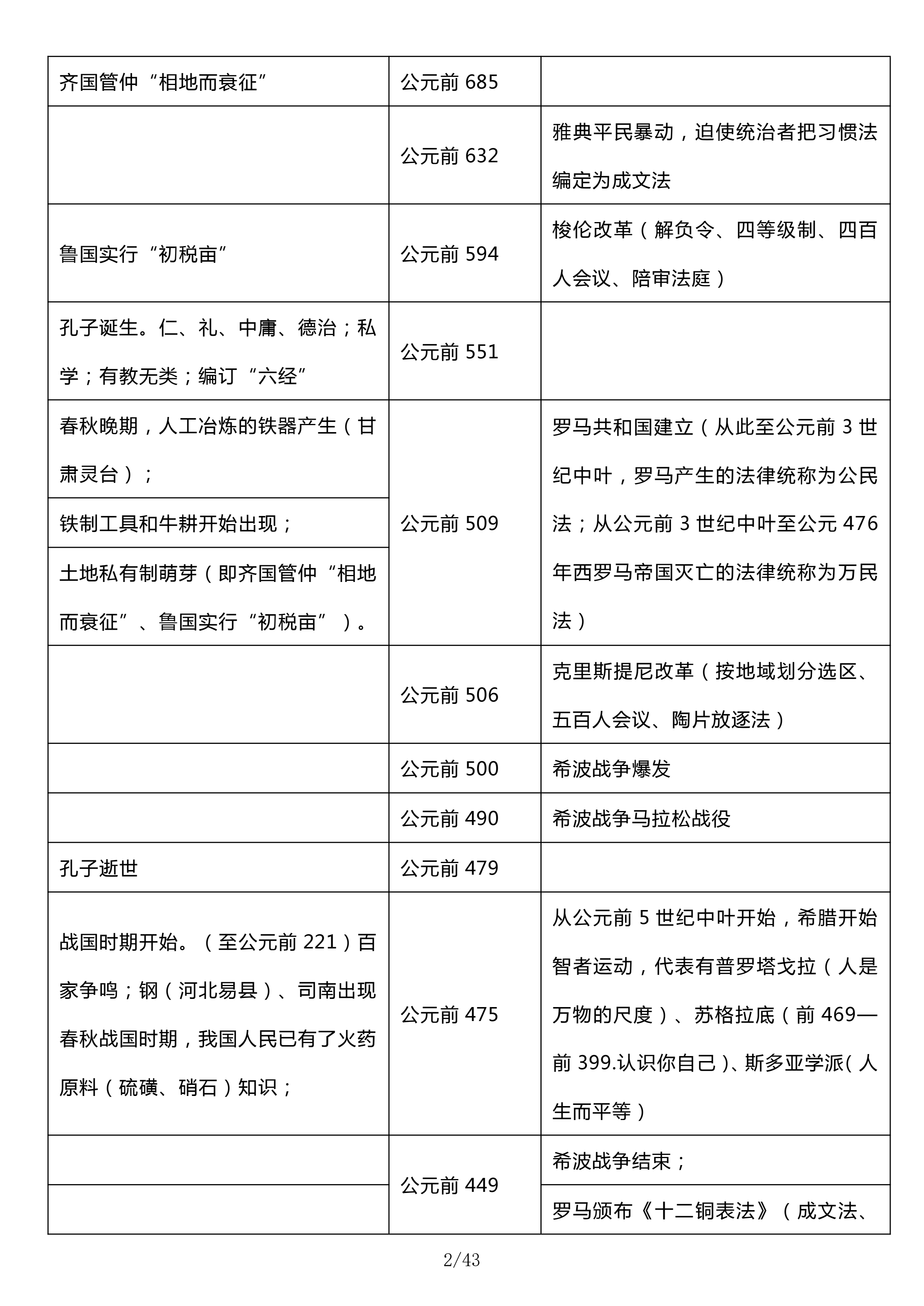
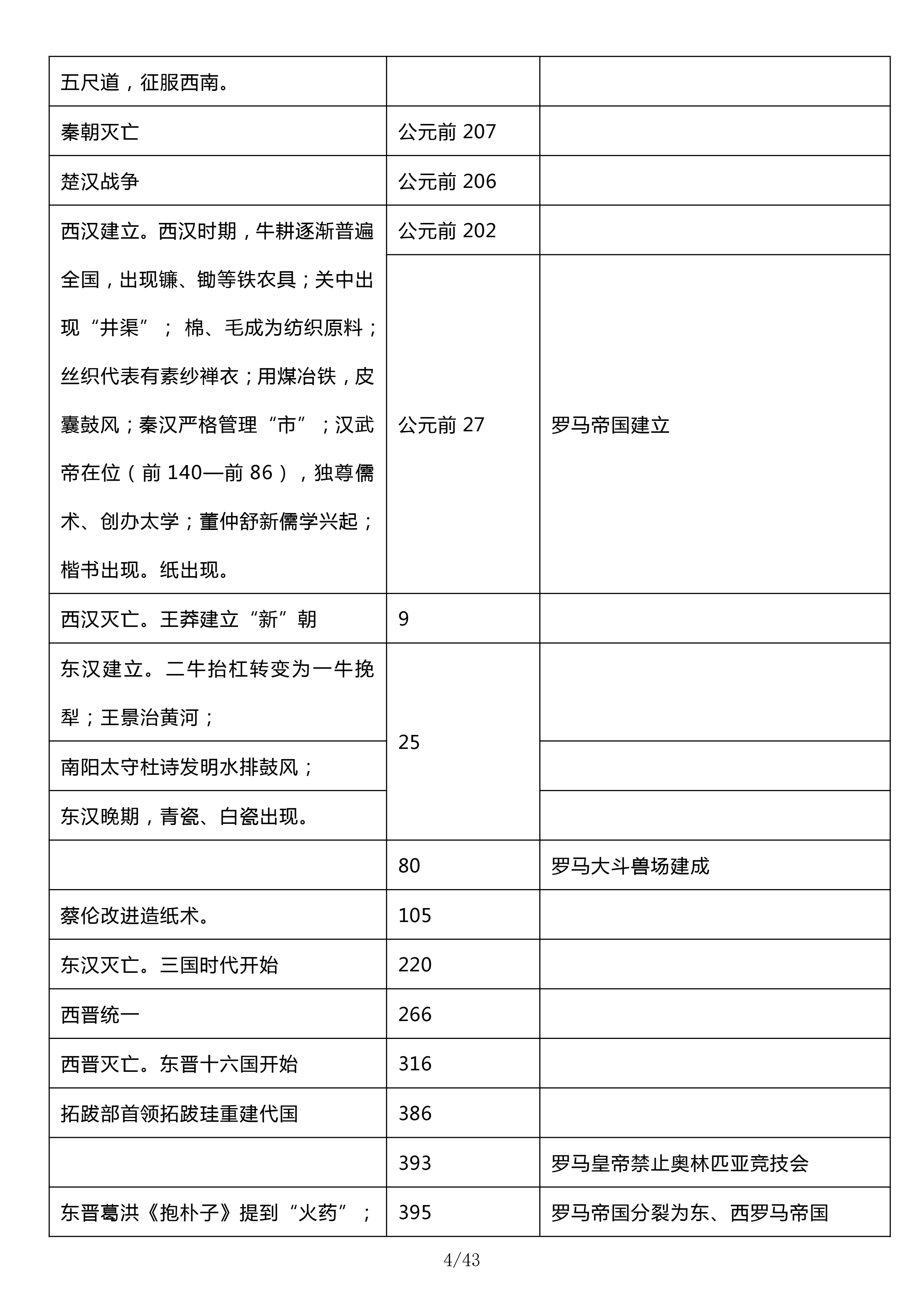
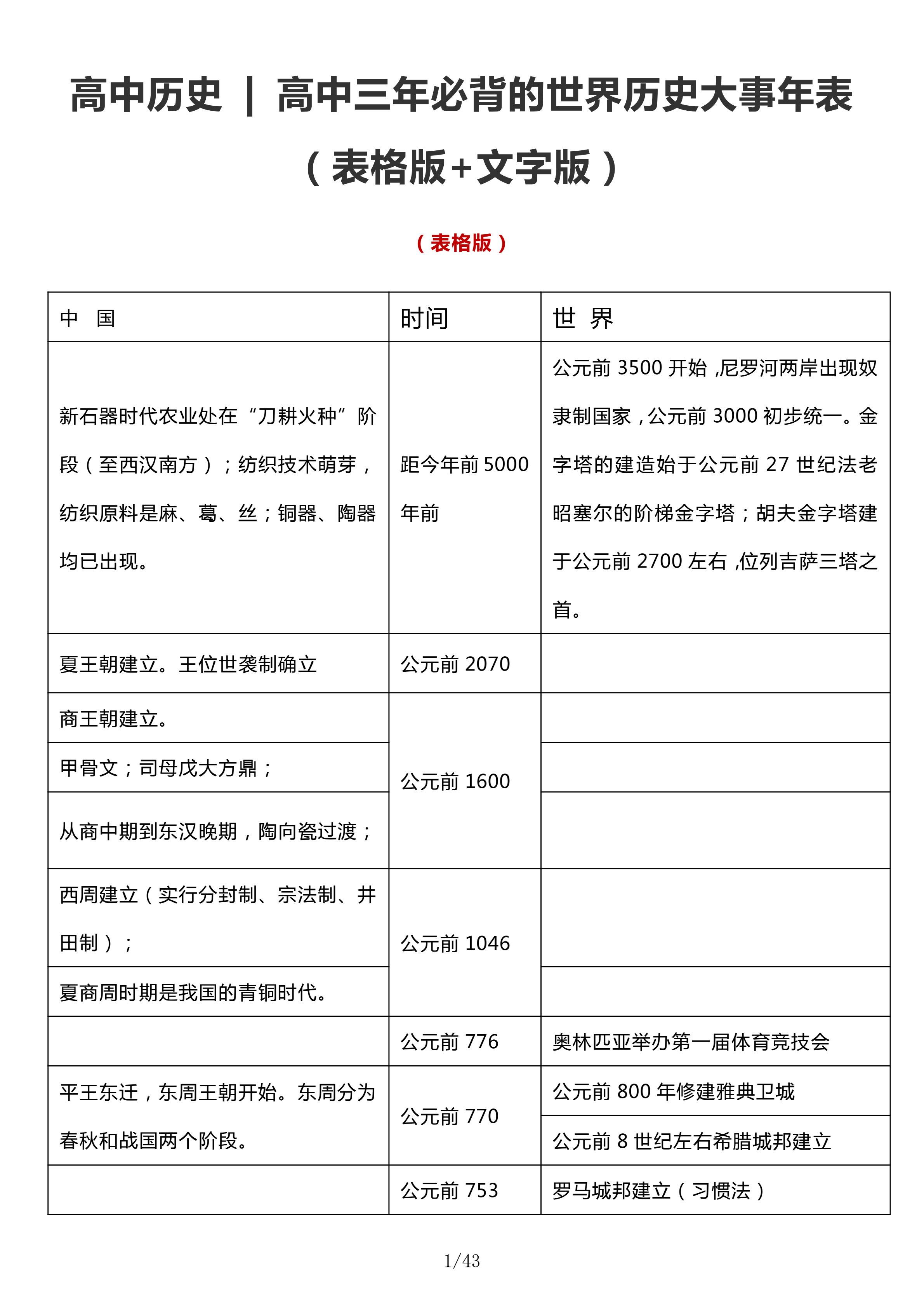
为了能帮助大家更好地学习和掌握,在文章的最后还给大家整理了《高中历史三年必背大事年表》
中外历史大事一目了然,无需东翻西找,第一时间定位到具体的时间节点,回想当时的历史背景、历史原因,轻松应对各种题型,让你省去更多时间和精力。
抓住关键点才能拿到高分,文末可自行打印学习使用!
第一,画时间表
细心的同学可能会发现,历史课本并不是按时间先后顺序来讲的,你很难把同一个时期的政治、经济、文化都串到一起,而考试中却偏偏喜欢对某一个时期进行综合性考察,这就很容易导致记忆混乱。
解决的办法就是动手画时间表,把各段历史按先后顺序整理出来,帮助你把混杂的知识点理清理顺。你可以从中国古代史开始,到近代史、现代史,然后是世界史。
整理中国史的时候,注意同时期世界发生了什么,而整理世界史的时候,多想想对中国产生了哪些影响。
第二,逐个攻破
对照我们上一步整理出来的时间表,然后回归课本和笔记,把每一个重要的阶段和节点搞清楚。学习的时候可以着重从阶段特征,政治、经济、文化几方面来记忆,记得把对应的课本页码写到旁边,方便以后回看复习。
第三,复述记忆
我们前两步是为了建立学科框架,并且将知识串联起来,接下来就是要加深记忆了。
先不要看书,对着时间表一个一个来回忆知识点,想象你面前有一个人把你学过的内容讲给他听,如果你讲不出来,说明这一块你没有记牢,赶紧翻书回顾,查漏补缺,熟练了以后再打乱顺序来练习,防止形成思维固化。
以下就是为大家整理的《高中历史三年必背大事年表》
文末有电子版资料打印的方法!
由于篇幅原因,今天的内容就分享到这!
完整电子版资料打印方式:
第一步:评论 “提分”
第二步:点击左上角头像,进入主页并关注,点击私信发“666” 即可
如果需要其他年级、科目的精品学习资料,都可以进入主页浏览其他文章打印!
版权声明:我们致力于保护作者版权,注重分享,被刊用文章【高考历史大事年表详细(高分必备)】因无法核实真实出处,未能及时与作者取得联系,或有版权异议的,请联系管理员,我们会立即处理! 部分文章是来自自研大数据AI进行生成,内容摘自(百度百科,百度知道,头条百科,中国民法典,刑法,牛津词典,新华词典,汉语词典,国家院校,科普平台)等数据,内容仅供学习参考,不准确地方联系删除处理!;
工作时间:8:00-18:00
客服电话
电子邮件
beimuxi@protonmail.com
扫码二维码
获取最新动态
