河南省的医学高等专科学校真不少,现有的是南阳医专、漯河医专、河南医专、商丘医专和濮阳医专,还有一所民本的郑州澍青医专共6所,另外还有一所高职河南推拿职业学院。而本科院校有新乡医学院三全学院这所独立学院,新乡医学院这所全省唯一的一所西医建制的本科院校,还有河南中医药大学,共3所。其实,之前还有很多医专的,不过都被当地的本科院校兼并了,比如开封医专被河南大学兼并了,洛阳医专被河南科技大学兼并了,甚至还有很多卫校也被兼并了,比如驻马店卫校被黄淮学院兼并了,平顶山卫校被平顶山学院兼并了,焦作卫校被河南理工大学兼并了等等。由此可见,河南省的医学教育资源还是相当丰富的,但是最大的短板就是独立建制的本科院校太少了,而且冠名“大学”的只有河南中医药大学这一所,而新乡医学院更名“大学”却一直未能如愿。
那么组建更多的本科医学院校河南还是有基础的,上述的6大医专就是很好的选择,而且在“十四五”期间,教育部也允许2006年以前组建的医专去升格,那么漯河医专和南阳医专都是有机会的,再加上南阳正在大力复建张仲景国医大学,所以未来十年内,河南新设两所本科医学院还是很有希望的。那么这样一来,再加上新乡医学院三全学院、新乡医学院和河南中医药大学,河南省就有了5所医学院了,还是不错的。
由于早期的开封医专和洛阳医专都被合并了,没有独立发展为本科医学院,那么截止目前,河南全省只有两所本科医学院即新乡医学院和新乡医学院三全学院,而后者独立学院转设不可能更名“大学”,除非合并一所高职学院联合一下组建为“职业技术大学”,不过根据目前的发展势态,并没有朝这个方向迈进。那么只有新乡医学院有更名“大学”的意向,不过进度缓慢。那么还有一种方式,就是把河南几所实力较强高校的二级医学院独立出来,发展为医科大学,目前为止,只有郑州大学医学院有这个资格,因为该校在合并之前就是河南医科大学,说是全省最有实力的医学院校一点也不为过。
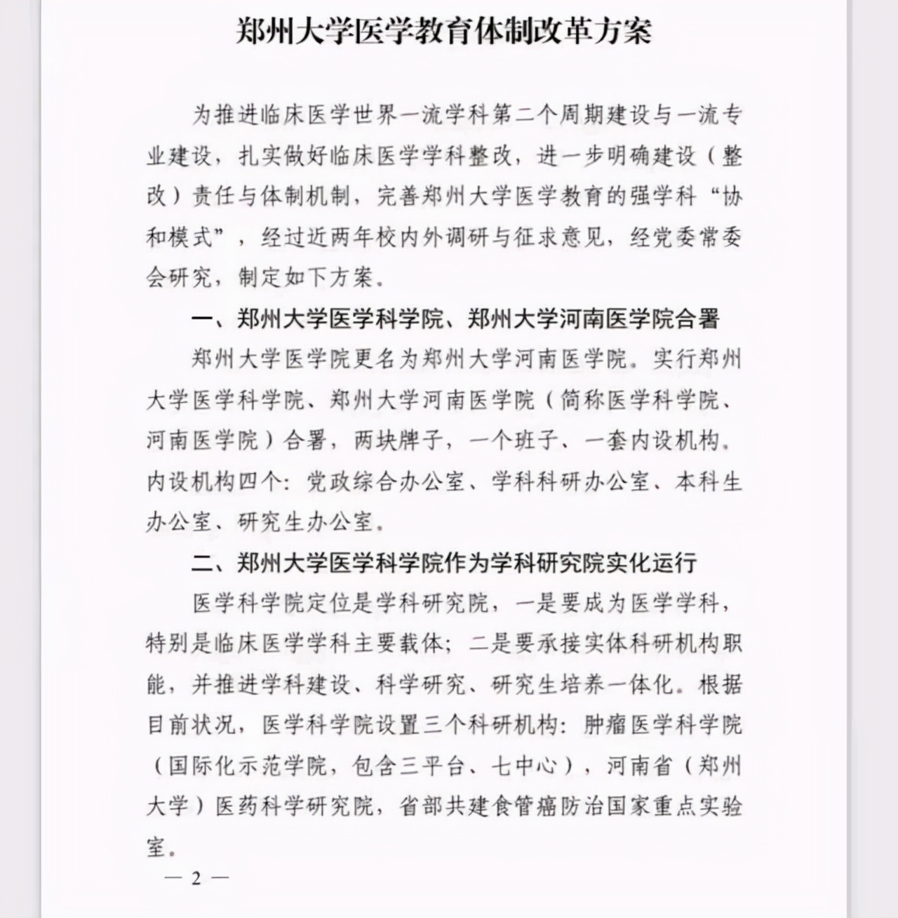
近日,郑州大学医学教育体制改革方案出炉,核心内容就是郑州大学医学院与郑州大学河南医学院合署,郑州大学医学院更名为郑州大学河南医学院。至于这样做的目的是什么,小编就不得而知了,不过民间总体来说,有两个答案,第一,就是防止新乡医学院更名为河南医科大学造成尴尬,换句话说就是“河南医科大学”的名字已经占有了。第二,郑州大学医学院未来恢复“河南医科大学”的校名,而小编认为这个概率太低了,除非该院从郑州大学里面独立出来,不过这样做的好处是河南多了一所“医科大学”了,那么郑州大学的综合实力肯定会削弱,所以可能性不大。
对此,各位怎么看待?
阿皓聊教育原创,本文仅代表个人观点,欢迎关注,欢迎探讨,资料来源于网络,请以官方消息为准。
版权声明:我们致力于保护作者版权,注重分享,被刊用文章【澍青医学院杀人事件(定了)】因无法核实真实出处,未能及时与作者取得联系,或有版权异议的,请联系管理员,我们会立即处理! 部分文章是来自自研大数据AI进行生成,内容摘自(百度百科,百度知道,头条百科,中国民法典,刑法,牛津词典,新华词典,汉语词典,国家院校,科普平台)等数据,内容仅供学习参考,不准确地方联系删除处理!;
工作时间:8:00-18:00
客服电话
电子邮件
beimuxi@protonmail.com
扫码二维码
获取最新动态
