今天想给大家聊一聊关于中考生对中职中专的选择,主要是对咱们郑州市2021年中专学校的招生政策进行一下解读。
在这之前,需要先区分了解一个概念。
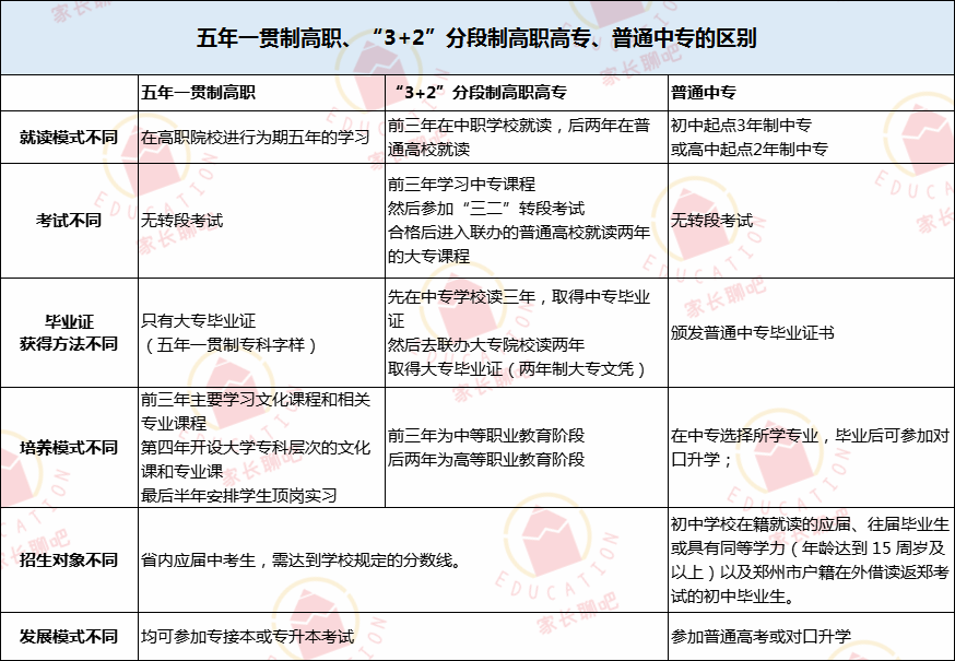
普通中专分为三类:五年一贯制高职、“3+2”分段制高职高专、普通中专,都是初中生志愿填报的选择,具体有什么区别?
总的来说,五年一贯制和“3+2”都是五年的学习时间,最后拿到的都是大专文凭,五年一贯制可以一读到底,“3+2”中间则需要通过一个转段考试再到联办大专院校就读。普通中专就是三年学习获得中专文凭,以就业为主,也可以选择对口升学或普通高考。
在初三中考后,对于成绩上不了普高的考生来说,以上就是你们选择的重点,可以看一下郑州市的中专报考政策。
初中学校在籍就读的应届毕业生:5月29日至6月1日通过河南省 高 中 阶 段 教 育 招 生 信 息 服 务 平 台进行报名、选择报考类别,是报考普通高中还是五年一贯制和“3+2”。
往届毕业生或具有同等学力(年龄达到 15 周岁及以上)以及郑州市户籍在外借读返郑考试的初中毕业生:5月29至5月30日现场报名,须持户口簿或本人身份证原件及复印件;近期 2 寸半身免冠彩色照片 3 张。报名地点在郑州市第五中学(郑州市南关街3号)。
志愿填报时间:6 月 27 至 30 日,都是在中考普高志愿填报之后,能上普高当然还是上普高。
中专的志愿填报分为两个批次。
第一批次:“五年制”和“3+2”,每生可选报两个志愿;第二批次:普通中专,每生可选报两个志愿。对于填报普通高中的考生,一般是在7月中上旬知道录取结果,如果未被录取,7月中旬可以直接到普通中专报名,报名时持我市 2021 年中招文化课考试准考证、成绩通知单、本人身份证原件及复印件,且只能参加未完成中专招生计划学校的招生录取。
“五年制”和“3+2”:优先从报有普通中专志愿的考生中,依据中考成绩择优录取。
普通中专学校:优先录取参加中招考试并报有普通中专志愿的考生,在生源不足的情况下可接收报考其他高级中等学校的考生或凭初中毕业证录取新生。
版权声明:我们致力于保护作者版权,注重分享,被刊用文章【河南省中专学校有哪些(五年制)】因无法核实真实出处,未能及时与作者取得联系,或有版权异议的,请联系管理员,我们会立即处理! 部分文章是来自自研大数据AI进行生成,内容摘自(百度百科,百度知道,头条百科,中国民法典,刑法,牛津词典,新华词典,汉语词典,国家院校,科普平台)等数据,内容仅供学习参考,不准确地方联系删除处理!;
工作时间:8:00-18:00
客服电话
电子邮件
beimuxi@protonmail.com
扫码二维码
获取最新动态
