上海科学技术职业学院是经上海市人民政府批准、国家教育部备案的一所公办全日制高等职业院校。该校的前身是1959年建立的上海计算技术学校,后经多次更名,1981年12月改为三年制专科学校,更名为上海科技专科学校;1993年2月更名为上海科技高等专科学校;1994年5月成为上海大学嘉定东校区;2001年4月经上海市人民政府批准,定名上海科学技术职业学院。
上海科学技术职业学院于2016年通过上海市教委组织的“上海市特色高等职业院校建设”项目验收。2022年获“上海市高水平高职学校”建设单位。下表展示了该校的教学资源。
表 1 上海科学技术职业学院教学资源
数据来源:院校简介,2020届毕业生就业质量报告
2022年上海科学技术职业学院普通专科(不含三校生和自主招生)面向全国25个省市计划招收1586名新生,其中上海市内51名,市外1535名。下表展示了2022年各省市的招生计划占比及2020届毕业生生源地结构对比,该校近年新增了青海和新疆招生。2022年普通招生中上海生源计划占3%,该校更多面向上海考生的计划通过自主招生或三校生招生,通过对比2020届毕业生生源地占比,校内上海市招生计划总比例较2017年也有所降低,由40%降至27%。
表 2 2022年各省市招生计划与2020届毕业生结构
数据来源:本科招生网,信息公开网
注:以上2022年招生计划不含自主招生和三校生。
2022年上海科学技术职业学院共有24个招生专业(含方向),计划数较上年增加23%。现代物流管理和旅游管理专业拆分为普通专科专业和高本贯通招生,艺术设计(新媒体与平面设计)专业于2022年暂停招生。
表 3 2021-2022年招生专业计划
数据来源:本科招生网
注:以上不含自主招生和三校生。
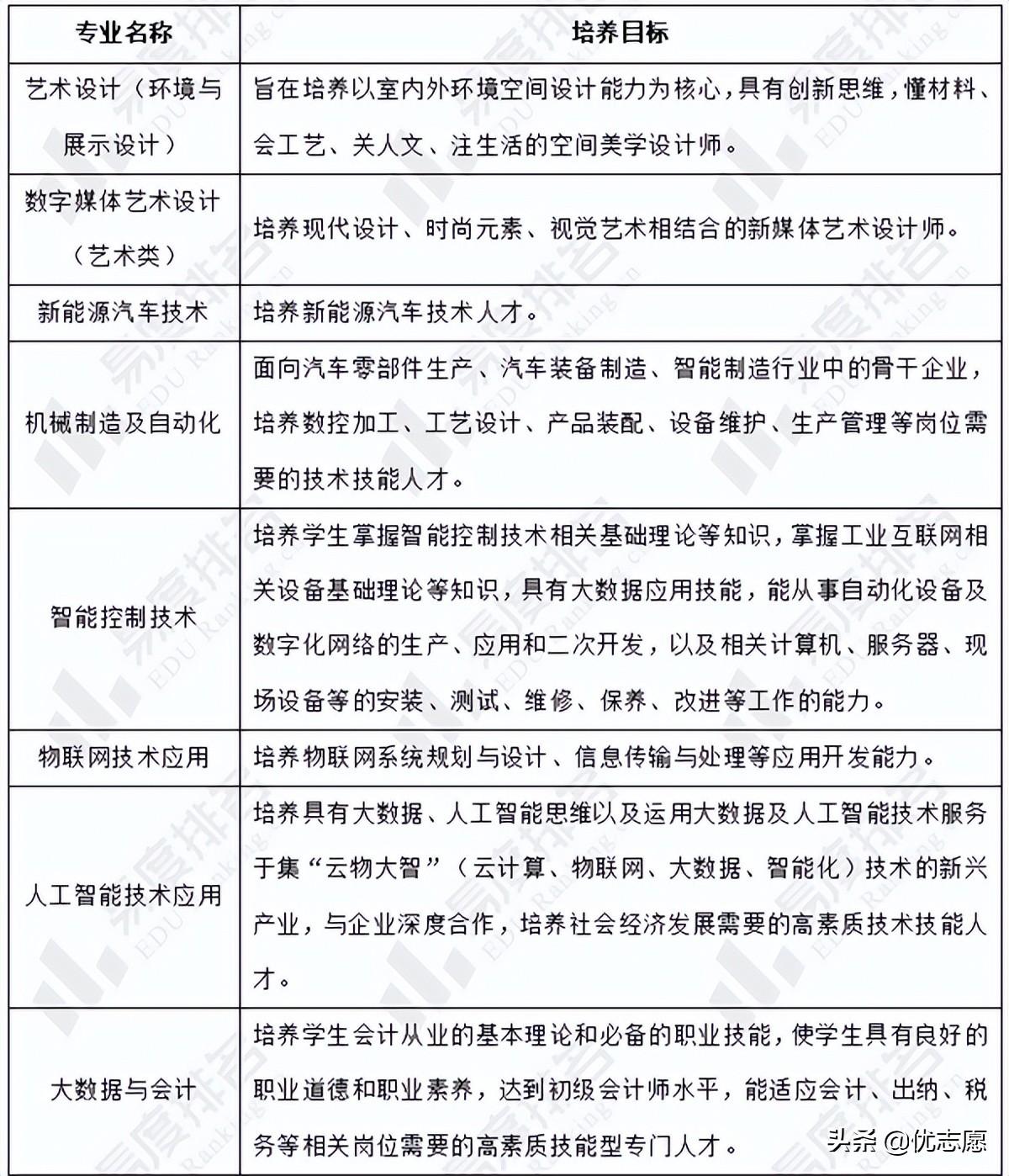
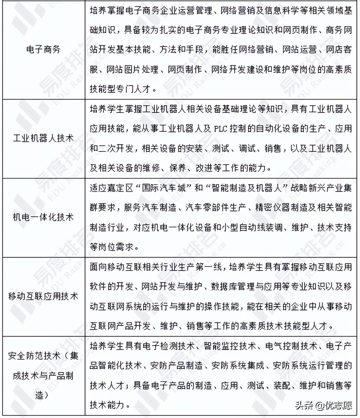
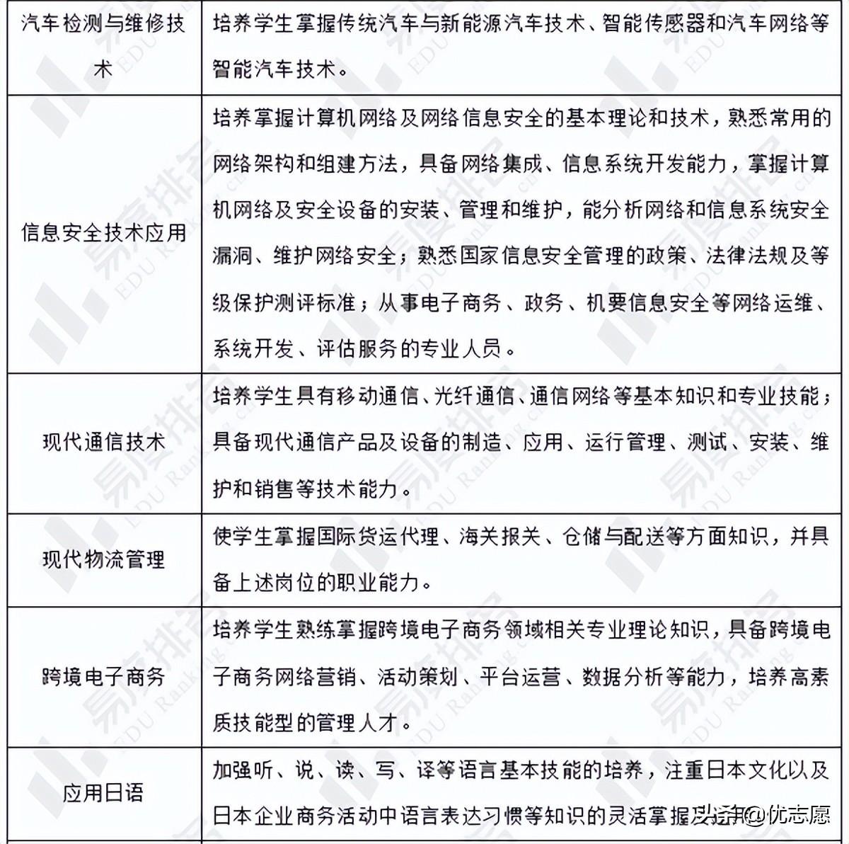
教育部等部门联合印发《关于在院校实施“学历证书+若干职业技能等级证书”制度试点方案》,部署启动“学历证书+若干职业技能等级证书”(简称1+X证书)制度试点工作。该校的数字媒体艺术设计(艺术类)、大数据与会计、电子商务等专业均对接“1+X”证书制度。该校的机电一体化技术为上海市高职“双证融通”改革试点牵头单位和首批试点专业、“中高职贯通”培养专业。下表为上海科学技术职业学院部分招生专业的培养目标,其中新能源汽车技术为2022年新增招生专业,该专业进行校企合作培养,旨在培养新能源汽车行业所需的高素质、高技能人才。
表 4 部分专业培养目标
数据来源:本科招生网
下表为2021年上海科学技术职业学院各省市录取最低分及本科省控线的对比,部分省市专科的总分计分规则与本科不同,下表不展示分差。部分省份的专业录取最低分与本科线接近,报考难度较高,平均专科线上分差在160分左右。
表 5 2021年各省市录取最低分及本科省控线对比
数据来源:本科招生网
注:1.以上仅含普通类;2.浙江和山东为1段线,其他均为本科线或本科二批线。
上海科学技术职业学院2020年的就业率(已就业人数/总人数)为96.08%。下表为2020届各专业毕业生的就业率,各专业的就业率在80%以上。应用英语、应用日语等6个专业的就业率达到100%,该校就业情况相对较差的为工商企业管理和信息安全与管理专业。
图 1 2020届各专业毕业生就业率分布
数据来源:上海科学技术职业学院2020届毕业生就业质量年度报告
上海科学技术职业学院毕业生主要留在上海市就业,2020届毕业生中约有72%在上海市就业,外省市学生中约57%在上海市就业。下图展示了2020届毕业生的就业行业分布,该校的学生主要在制造业、批发和零售业等行业就业。
图 2 2020届毕业生就业行业分布
数据来源:上海科学技术职业学院2020届毕业生就业质量年度报告
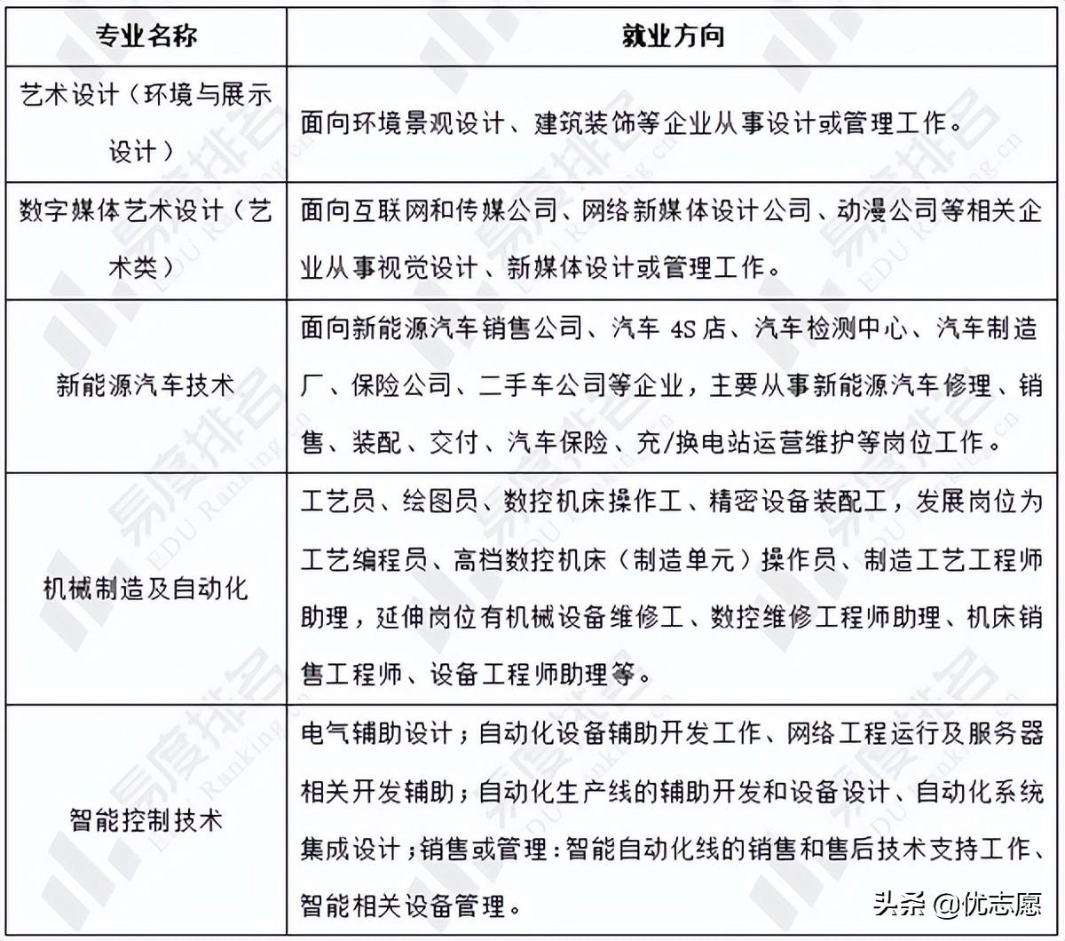
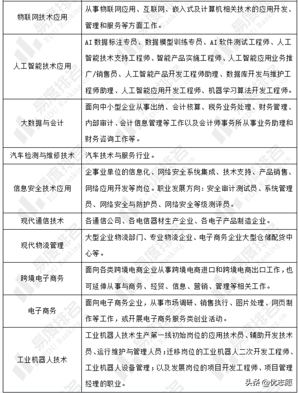
下表展示了部分专业的就业方向,更多专业就业方向详见院校本科招生网。
表 6 部分招生专业就业方向
数据来源:本科招生网
本文为优志愿原创作品。未经著作权人授权,禁止转载和使用,否则将承担法律责任。
填志愿时在大厚本上翻找资料,很容易遗漏掉一些不错的院校,优志愿分享高考资讯、填报志愿、大学、专业等相关的信息,帮助您轻松获取历年分析。
版权声明:我们致力于保护作者版权,注重分享,被刊用文章【上海科技管理学校中高职贯通(上海科学技术职业学院深度分析来啦)】因无法核实真实出处,未能及时与作者取得联系,或有版权异议的,请联系管理员,我们会立即处理! 部分文章是来自自研大数据AI进行生成,内容摘自(百度百科,百度知道,头条百科,中国民法典,刑法,牛津词典,新华词典,汉语词典,国家院校,科普平台)等数据,内容仅供学习参考,不准确地方联系删除处理!;
工作时间:8:00-18:00
客服电话
电子邮件
beimuxi@protonmail.com
扫码二维码
获取最新动态
