继续给大家普及一下的提前批报考政策知识,今天要讲的是报考提前批公安类院校,因为报考警校涉及到体能测试,必须要提前准备锻炼,所以现在就给大家提个醒。
↑2020年的山东警校招生计划参考
2020年在山东招生的警校共计7所,招生计划男生经计算为1843人,女生经计算为307人,相对于军校来说要好考一点。
关于分数,按20年分数位次在560分上下的考生去尝试报考几率会大一些,原则上山东一段线(449)往上考生均有资格填报,只是分如果太低,不会被录取。
↑警校学员训练中,图片引自山东警察学院
关于科目限报,只有选考的思想政治的同学才能报考公安学类,其中包含治安学,侦查学,公安情报学,公安管理学,警务指挥与战术,也因为限报问题,造成20年公安学报考爆冷,出现征集计划情况,今年选考思想政治的同学可以努力了。具体来看:
公安技术类:中国人民公安大学、中国人民警察大学要求选考物理、化学中任一科;
中国刑事警察学院、南京森林警察学院、山东警察学院要求选考物理、化学、生物中任一科;
铁道警察学院的刑事科学技术专业要求必须同时选考物理和化学。
网络安全与执法专业要求必须选考物理。
↑警校学员,引自山东警察学院
关于小语种高考生报考警校:警察大学边防管理、移民管理、出入境管理专业外语必修课程可选择英语、日语、俄语,建议相应语种考生填报。其他专业外语必修课为英语,建议非英语语种考生慎重报考。涉外警务专业在校学习对外语要求较高。
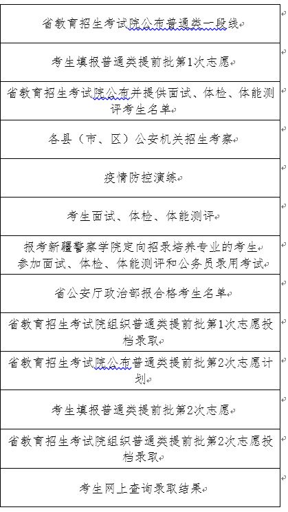
考生报警校需依次进行:政治考察-提前批报志愿-面试体测、体能测评-省公安厅政治部报合格考生名单-省教育招生考试院组织普通类提前批第1次志愿投档录取。
报考警校为普通类提前批填报志愿,未被警校录取者,不影响其他普通院校录取。
↑山东警察学院是在山东招生的警校中招生数最多的,如果你是别的省的,省内都会有一所专门培养公安人才的院校,也是招生数最多的。
报考警察大学公安专业的考生,均须有明确的生源地。考生的生源地为其参加高考时的户籍所在地。关于就业:公安专业学生在毕业时达到毕业条件且符合人民警察报考资格条件的,均可参加公安机关面向公安院校公安专业毕业生招警统一考试。其中,面向地方公安机关就业的,原则上报考地方公安机关职位;面向铁路公安机关就业的,限报考铁路公安机关职位;面向移民管理部门就业的,限报考移民管理部门职位。
↑报考警校政审表,可以仔细看看
招警统一考试笔试、面试、体检、体能测评和考察均合格的公安专业毕业生,面向地方公安机关就业的,原则上录用到生源地地方公安机关就业;面向铁路公安机关就业的,原则上录用到生源地相应铁路公安机关就业;面向移民管理部门就业的,原则上录用到生源地相应移民管理部门就业;
↑2020年的报考警校时间轴,为防止有些考生误会,特意把时间隐去了。
1.面试:面试主要从报考动机、言语表达、身体协调性等方面,辨识考生是否适合接受公安院校教育和从事公安工作。
由于公安工作高负荷、高对抗、高压力、高风险的特殊性,公安专业女生计划数不超过招生计划总数的15%。也因此,公安和军人一样,属于有奉献性的职业,就是在一些情况下,明知自己会受伤甚至牺牲,但因为这个职业,还是要去做的,这个报考前要提前想好,有些刑警单位很累的。
2.体检:体检的项目和标准,参照公安机关录用人民警察的有关规定执行,详见《公务员录用体检通用标准(试行)》(人社部发〔2016〕140号)、《公务员录用体检特殊标准(试行)》(人社部发〔2010〕82号)。同时,还应符合下列条件:
(一)身高:男性170厘米及以上,女性160厘米及以上。
(二)体重:男性体重指数(单位:千克/米2)在17.3至27.3之间,女性在17.1至25.7之间。
(三)视力:任何一眼裸眼视力均为4.8及以上。
(四)色觉:无色盲、色弱。
(五)外观:无少白头,无胸廓畸形,无脊柱侧弯、驼背,膝内翻股骨内髁间距离和膝外翻胫骨内髁间距离不超过7厘米,无足底弓完全消失的扁平足,身体无影响功能的瘢痕,面颈部无瘢痕,无下肢静脉曲张,无腋臭,共同性内、外斜视不超过15度,无唇、腭裂或唇裂术后有明显瘢痕。
↑患病经历表也是要如实填写的
3.体测:体能测评的项目和标准,按照《国家学生体质健康标准(2014年修订)》的有关规定执行,具体如下:
(一)50米跑。可测次数:1次,合格标准:男性≤9.2秒,女性≤10.4秒;
(二)立定跳远。可测次数:3次,合格标准:男性≥2.05米,女性≥1.5米;
(三)1000米跑(男)/800米跑(女)。可测次数:1次,合格标准:男性≤4分35秒,女性≤4分36秒;
(四)引体向上(男)/仰卧起坐(女)。可测次数:1次,合格标准:男性≥9次/分钟,女性≥25次/分钟。
各省级公安机关政治部视情在以上4个项目中选择3项或4项进行测评,若总共4个项目进行测评,则其中有3个及以上达标的,体能测评结论即为合格;若总共3个项目进行测评,则其中有2个及以上达标的,体能测评结论即为合格。
所有警校都是公办院校,每年学费在5千元左右,住宿费每年在千元左右,学生在校期间统一着人民警察服装,佩戴人民警察学员标志。在校期间,德智体美劳综合表现优异者,可享受国家奖学金、省政府奖学金和学院奖学金。
一般警校都有完善的助学体系,综合运用奖学金、助学金、国家助学贷款、勤工助学和学费减免等各项资助措施。
学生学习期满,经考试考核合格,颁发警校的本科毕业证书,符合国家和学院规定的学位授予条件者,授予相应学科学士学位。
比如常见的公安学与侦查学都是属于法学门类,会授予法学学士学位。
学生学习期满,取得相应学历学位的,可参加全国统一组织面向公安院校公安专业应届毕业生招警考试,通过竞争,择优录用到公安机关;也可以参加其它机关和企事业单位的考录,或者自主择业。
通过警校的招警考试通过率要比社会上去考通过率高很多。
山东考生都会在济南市的山东警察学院明水校区内进行面试体检体能测评。建议有志报考警校的考生先把体能测试先提上来,别拖后腿。
点击头像关注马上升学邱老师,志愿填报政策全了解,免费咨询,志愿填报不用愁,填好志愿多考30分!
版权声明:我们致力于保护作者版权,注重分享,被刊用文章【山东警察学院招生条件(小语种高考生能报考警校吗)】因无法核实真实出处,未能及时与作者取得联系,或有版权异议的,请联系管理员,我们会立即处理! 部分文章是来自自研大数据AI进行生成,内容摘自(百度百科,百度知道,头条百科,中国民法典,刑法,牛津词典,新华词典,汉语词典,国家院校,科普平台)等数据,内容仅供学习参考,不准确地方联系删除处理!;
工作时间:8:00-18:00
客服电话
电子邮件
beimuxi@protonmail.com
扫码二维码
获取最新动态
