江西农业大学是一所以农为优势、以生物技术为特色、多学科协调发展的有特色高水平大学,是江西省最早开展研究生教育的高校,已有114年的办学历史,总占地面积1.6万亩。
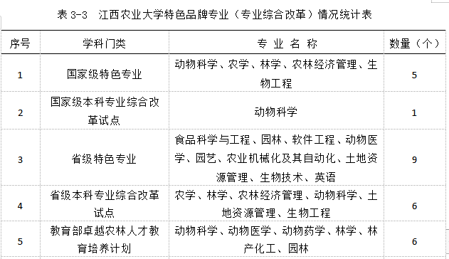
江西农业大学有6个一级学科博士点,20个一级学科硕士点,8个专业学位授权点,有1个国家林业和草原局重点学科,4个江西省一流学科,1个国家二类特色专业,4个国家一类特色专业,9个省级特色专业,11个省级一流专业。
本科教育有农、理、工、经、管、文、法、教、艺等9大学科门类、58个本科专业,工学和农学占了整个专业数的56.9%。
2019年江西农业大学录取线中,文史类投档线552分,高出控制线50分,理工类投档线505分,高出控制线56分,二本批次各专业共录取一本线上考生9名。
农林类专业毕业以后就业方向:花木公司、林业局、大学生村官、动物检疫部门、大型养殖企业。
农业行业的工作远不比办公室白领那么高大上,更多的是需要可以开拓的创新研发人才,注重学生的实操能力和研发能力,但农林类的毕业一旦入行,收入是相当可观的。
我特意整理了江西省其他各所大学的质量报告,如果您需要,关注我,私信我,获取更多您需要的数据信息!
版权声明:我们致力于保护作者版权,注重分享,被刊用文章【2017江西农业大学录取分数线(这所大学)】因无法核实真实出处,未能及时与作者取得联系,或有版权异议的,请联系管理员,我们会立即处理! 部分文章是来自自研大数据AI进行生成,内容摘自(百度百科,百度知道,头条百科,中国民法典,刑法,牛津词典,新华词典,汉语词典,国家院校,科普平台)等数据,内容仅供学习参考,不准确地方联系删除处理!;
工作时间:8:00-18:00
客服电话
电子邮件
beimuxi@protonmail.com
扫码二维码
获取最新动态
