各省开始陆续发布2021年高考招生办法,并在办法中规定了高考志愿填报时间、考试时间及志愿填报规则。小韵为各位考生整理了各大院校的专业录取原则,2021届的考生们可以根据自己报考的专业综合衡量是否能够顺利录取,后续有艺考计划的考生也可以将文章中的数据作为重要参考。
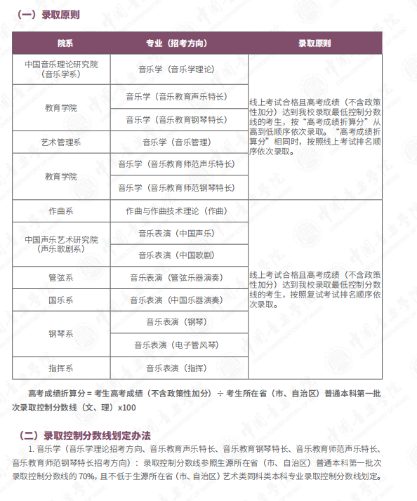
录取原则一共分为三类:
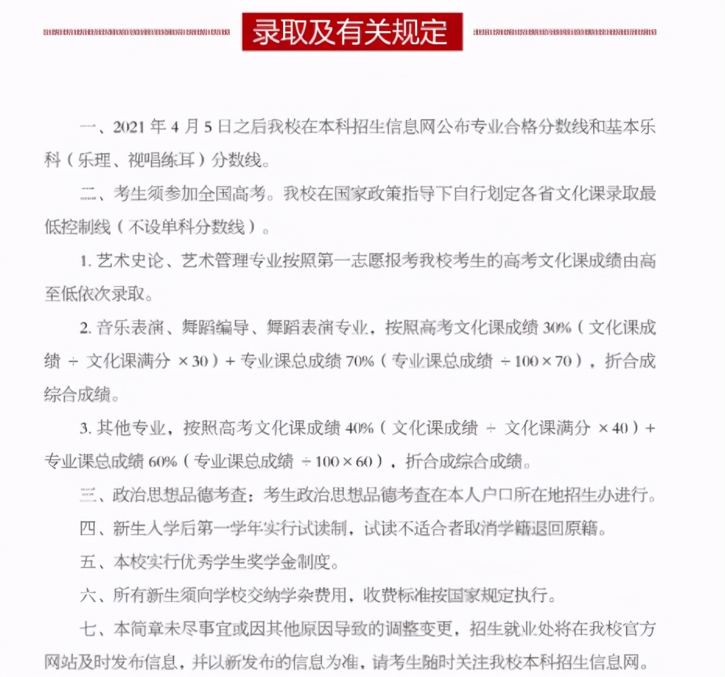
1.只要专业过线,完全按照文化课成绩由高到低录取。一般来讲这种录取原则适用于对于文化课要求较高的专业,如文化产业管理、艺术管理等,但是今年受到疫情影响,很多专业取消了线下校考,像中国音乐学院音乐学大类下的各专业都采用了文化课由高到低录取的形式。
2.文化课过线后,按照专业成绩由高到低录取。这类录取原则普遍使用于各大院校的音乐表演、作曲等专业,这类专业对于专业程度要求较高。
3.专业课和文化课按照一定的比例录取。部分院校的音乐学、音乐教育专业采用的是这种比例录取的方法,具体比例以院校官方划定为准,报考此类专业的考生一定要在考前权衡好文化课和专业课复习的比重和时间,这样才能有效提升备考效率。
(文中数据来源于官网,具体以院校发布为准)
中央音乐学院音乐学、音乐艺术管理、音乐治疗专业对于文化课要求相对较高,以专业、文化各50%的比例排序录取。其他专业则按照专业课成绩录取。
在已发布的校考合格名单中标注了“正取”和“备取”,正取的考生在文化课通过后就可以录取。
中国音乐学院2021年由于疫情原因取消了音乐学、音乐教育、音乐管理相关门类的线下考试,上述专业按照高考分数由高到低录取,线上考试成绩排名仅做参考。
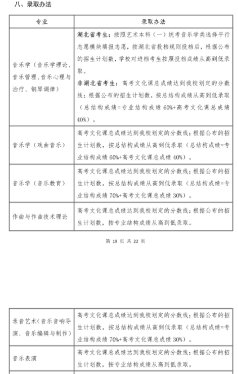
上海音乐学院音乐学、作曲、音乐表演均按照专业成绩排名录取。各专业对于英语单科有最低限制要求。录音艺术、数字媒体艺术的高考成绩各占10%、20%,文化课所占比例较低。
▲音乐学(音乐学理论、音乐管理、音乐心理与治疗、钢琴调律、戏曲音乐)的考生专业课占60%;文化课占40%。
▲音乐学(音乐教育)、录音艺术方向的考生专业课占70%;文化课占30%。
▲作曲与作曲技术理论、音乐表演方向的考生按照专业成绩由高到低录取。
天津音乐学院音乐学各方向均按照文化课成绩由高到低录取,除音乐学方向外,其他专业按照校考成绩录取。
沈阳音乐学院各音乐类专业按照校考成绩由高到低依次录取。
浙江音乐学院作曲、音乐表演专业按照专业成绩由高到低排序,如果有同分数现象,则不同专业按照不同专业课单科成绩排序,这也意味着学院十分注重该门课程成绩,考生们可以重点进行复习。
艺术史论、艺术管理专业的考生按照文化课成绩由高到低依次录取;音乐表演专业的考生按照综合成绩录取,其中文化课占30%;专业课占70%;其他专业的考生按照综合成绩录取,其中文化课占40%;专业课占60%。
西安音乐学院是十一大音乐学院中唯一一所音乐表演按照综合成绩录取的院校,且文化课比重占到了30%,和其他院校音乐教育要求类似,因此报考西安音乐学院音表的考生们需要格外注意。
星海音乐学院的艺术管理专业直接按照文化课成绩由高到低录取无需参加专业考试。
音乐表演、作曲与作曲技术理论专业的考生,在高考成绩过线后,按照专业校考总成绩由高到低录取;音乐学专业(音乐理论方向)的考生,在高考成绩过线后,按照综合成绩由高到低录取,综合成绩中专业课、文化课各占50%;音乐学专业(演艺产业管理)的考生,按照高考文化课成绩由高到低录取。
需要注意的是报考指挥专业的考生如果指挥专业课成绩第一名,其他专业课无单科合格成绩要求。
作曲(电子音乐方向)、音乐表演(声乐演唱方向)、表演(音乐剧双学位班)按照专业排名择优录取;音乐学(音乐传播)、音乐学(音乐编辑)方向按照综合分择优录取;录音艺术、艺术与科技方向按照文化课分数择优录取。
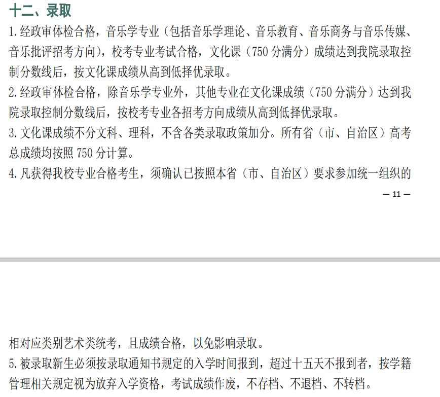
北京师范大学对于英语、语文有单科要求,校考各专业按照专业成绩和文化成绩之和择优录取(满分均为750分)。
中国人民大学古琴专业考生需要达到本科同科类第二批次录取控制分数线,各专业均按照复试成绩录取。
中央民族大学按照校考成绩由高到低录取,在分数一致时少数民族优先录取。音乐表演专业符合加分政策。
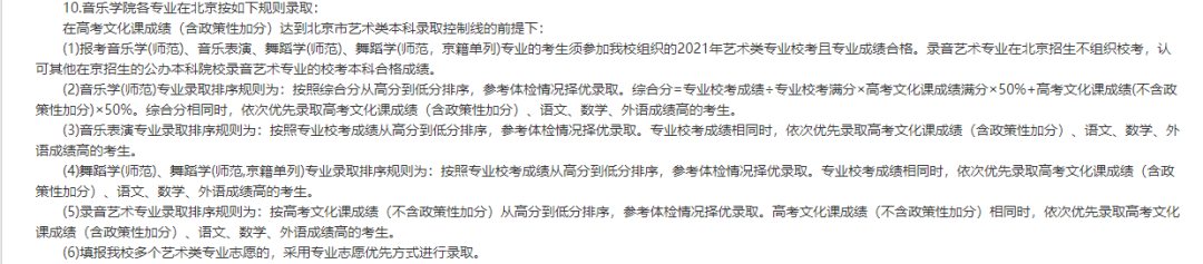
首都师范大学分为京内、京外考生,京外考生报考方向有详细规定,详见下图:
中央戏剧学院校考合格的考生,按照专业课成绩由高到低录取。
南京艺术学院的录取规则分为江苏省内、省外,其中江苏省考生有优录政策:
(1)、对进档的考生,专业成绩合格,文化高考成绩达江苏省普通类本二文科省控线×90%的,且第一志愿填报南京艺术学院的,优先录取。
(2)、音乐表演(声乐演唱、中国乐器演奏、管弦与打击乐器演奏、钢琴与键盘乐器演奏、流行音乐演唱、流行音乐演奏)、舞蹈编导、舞蹈编导(舞蹈表演)、表演、播音与主持艺术专业前3名考生,第一志愿填报南京艺术学院,高考文化分可照顾本专业分数线的:第一名10%、第二名8%、第三名5%。
录取规则具体如下:
(一)南京艺术学院2011年普通本科新生江苏省录取办法:
1、对填报南京艺术学院所有专业的考生,七门学业水平测试科目中必须有四门(含四门)以上C级(含C级),且综合素质评价中道德品质、公民素养、技术科目均须合格。
2、使用江苏省音乐统考成绩录取的艺术教育(音乐教育)专业,对文化分(即考生语文、数学、外语三门原始分(不含附加分)与政策性奖励分、照顾分之和)、专业分达同批次音乐省控线的考生,按照考生的专业分从高分到低分择优录取。
3.使用南京艺术学院校考成绩录取的音乐学(音乐理论)专业,对文化分(即考生语文、数学、外语三门原始分(不含附加分)与政策性奖励分、照顾分之和)达江苏省普通类本二文科省控线×90%×70%的考生,按照考生的文化成绩从高分到低分择优录取。
4.使用南京艺术学院校考成绩录取的音乐学(音乐编导与策划)、音乐学(乐器修造),对文化分(即考生语文、数学、外语三门原始分(不含附加分)与政策性奖励分、照顾分之和)达江苏省普通类本二文科省控线×90%×70%的考生,按照考生的专业成绩和文化成绩之和从高分到低分择优录取。
5.音乐表演(声乐演唱)、音乐表演(中国乐器演奏)、音乐表演(管弦与打击乐器演奏)、音乐表演(钢琴与键盘乐器演奏)、音乐表演(钢琴伴奏艺术)、音乐表演(流行音乐演唱)、音乐表演(流行音乐演奏),对文化分(即考生语文、数学、外语三门原始分(不含附加分)与政策性奖励分、照顾分之和)达到江苏省对省外校考专业省控线的考生,按照考生的专业分从高分到低分择优录取。
6.使用南京艺术学院校考成绩录取的作曲与作曲技术理论、作曲与作曲技术理论(计算机作曲)、作曲与作曲技术理论(流行音乐创作),对文化分(即考生语文、数学、外语三门原始分(不含附加分)与政策性奖励分、照顾分之和)达江苏省普通类本二文科省控线×90%×60%的考生,按照考生的专业分从高分到低分择优录取。
(二)南京艺术学院2011年普通本科新生外省录取办法:
1、公共事业管理(文化遗产保护与管理)、公共事业管理(艺术管理)、公共事业管理(文化创意产业)、文化产业管理专业,对文化高考总成绩达考生所在省第二批普通本科文科或理科省控线75%(含)以上的考生,按照考生的文化成绩从高分到低分择优录取。
2.音乐学(音乐理论)专业,对文化高考总成绩达考生所在省第二批普通本科文科或理科省控线70%(含)以上的考生,按照考生的文化成绩从高分到低分择优录取。
3.音乐学(音乐编导与策划)、音乐学(乐器修造)专业,对文化高考总成绩达考生所在省第二批普通本科文科或理科省控线70%(含)以上的考生,按照考生的专业成绩和文化成绩之和从高分到低分择优录取。
4.音乐表演(声乐演唱)、音乐表演(中国乐器演奏)、音乐表演(管弦与打击乐器演奏)、音乐表演(钢琴与键盘乐器演奏)、音乐表演(钢琴伴奏艺术)、作曲与作曲技术理论、作曲与作曲技术理论(计算机作曲)、音乐表演(流行音乐演唱)、音乐表演(流行音乐演奏)、作曲与作曲技术理论(流行音乐创作)专业,对文化高考总成绩达考生所在省第二批普通本科文科或理科省控线60%(含)以上的考生,按照考生的专业成绩从高分到低分择优录取。
山东艺术学院的录取规则分为山东省内、省外,具体如下:
(一)山东艺术学院2011年本科山东省录取办法:
(二)山东艺术学院2011年本科省外录取办法:
新疆艺术学院各专业有不同录取原则,本科专业不分省计划文理兼招。
吉林艺术学院除音乐表演外,其他校考专业省内、省外考生单独排序。
以上就是小韵为大家盘点的各院校的录取规则啦~从文中可以看出,并非是综合类大学就对于文化课要求高、艺术类院校就要求低,文化课的具体要求其实是受专业的影响较大。如果是想报考音乐表演专业,文化课程度好的考生,可以把西安音乐学院作为首选~每个人自身的条件、优势都不一样,各专业要求的条件也有很大区别,如果对于自身条件了解不清晰可以把具体情况和考生的影音资料发给小韵,我们会让专业的艺考规划师远程对大家进行测评~
版权声明:我们致力于保护作者版权,注重分享,被刊用文章【学什么乐器高考可以加分(20所院校艺术专业录取原则盘点)】因无法核实真实出处,未能及时与作者取得联系,或有版权异议的,请联系管理员,我们会立即处理! 部分文章是来自自研大数据AI进行生成,内容摘自(百度百科,百度知道,头条百科,中国民法典,刑法,牛津词典,新华词典,汉语词典,国家院校,科普平台)等数据,内容仅供学习参考,不准确地方联系删除处理!;
工作时间:8:00-18:00
客服电话
电子邮件
beimuxi@protonmail.com
扫码二维码
获取最新动态
