导读:2021年高考,广东省、重庆市、福建省、湖南省、湖北省、江苏省、河北省、辽宁省等8省市将实施新的高考模式(3+1+2)。新高考模式如何命题?试卷结构如何?这是广大教师、学子和家长十分关注的问题。现在有了参考依据。
在2020年的最后一天,重庆教育发布了《2021年重庆市普通高中学业水平选择性考试科目试卷结构》情况。下面,我们就来逐科进行分析说明。#2021新高考#
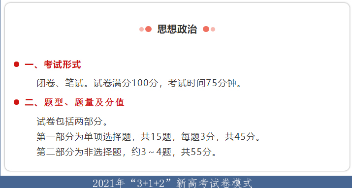
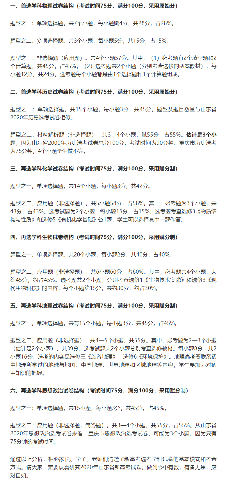
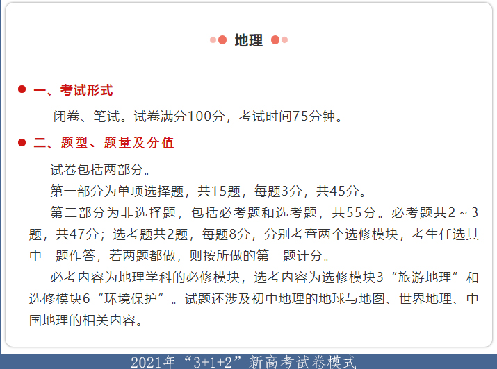
该公告对2021年新高考的物理,历史,化学,生物,地理,政治,历史,6个科目的考试形式,以及题型,题量及分值做了详细的说明,具体看下表。
考试形式:都以闭卷,笔试的形式,满分100分,考试时间75分钟。
具体首选科物理/历史,以及各科在选科目的试卷结构详细解说,看下表:
-end-
注:内容来自重庆招生考试,麦麦仅作分享,以供同学参考。如有请求请联系删除。
版权声明:我们致力于保护作者版权,注重分享,被刊用文章【重庆新高考(2021)】因无法核实真实出处,未能及时与作者取得联系,或有版权异议的,请联系管理员,我们会立即处理! 部分文章是来自自研大数据AI进行生成,内容摘自(百度百科,百度知道,头条百科,中国民法典,刑法,牛津词典,新华词典,汉语词典,国家院校,科普平台)等数据,内容仅供学习参考,不准确地方联系删除处理!;
工作时间:8:00-18:00
客服电话
电子邮件
beimuxi@protonmail.com
扫码二维码
获取最新动态
