每年高考季,考爸考妈和同学们都需要注意一点:高校搬迁事宜。特别是以城市作为志愿填报主要考虑条件的考生,要特别关注这点!千万别等录取后去报到时才发现原来不是自己想就读的城市,届时后悔莫及。有哪些高校官宣搬迁?赶紧来看看吧!
“ 一、官宣搬迁的高校 ”
据不完全统计,近一年,至少15所高校有搬迁的相关动作,高校搬迁,是高等教育资源的大转移,我们来看看部分高校官宣的搬迁消息吧:
当然,上面的内容为不完全统计,部分院校也会在之后陆续更新动态,所以我们要及时关注目标院校的动态哦~
“ 二、高校搬迁对志愿填报的影响 ”
考爸考妈和同学们要注意的是,高校搬迁会影响我们的志愿填报选择工作。我们都知道在填志愿作抉择时,选大学,选专业,选城市三者是息息相关的,而与“选城市”相关的因素有:就业机会,离家距离,发展规划,宜居程度,大学周围设施是否齐全等。
01
部分高校向省会集中
如:山西师大从临汾搬迁太原,河南大学郑州校区正式启用,依托省会城市经济文化发达、人才需求大,就业机会多等优势,学校报考人数会波动增多,这可能会导致竞争加剧,录取分数线出现波动,家长学生要做好这个心理准备。
但是也要多方面分析:省会固然优势明显,但高校密度也决定了同城的竞争对手的多少,我们需要冷静抉择。
还要注意细节:河南大学有三个校区,郑州新校区只是其中之一,还要关注自己报考的专业是在哪个校区就读的,不然很容易出现“冲着新校区来,却在旧校区读”的尴尬局面。
02
部分高校从省会向边缘扩散
近年,省会高校“出走”,落户周边城市或郊区,“下沉”式办学成热潮。
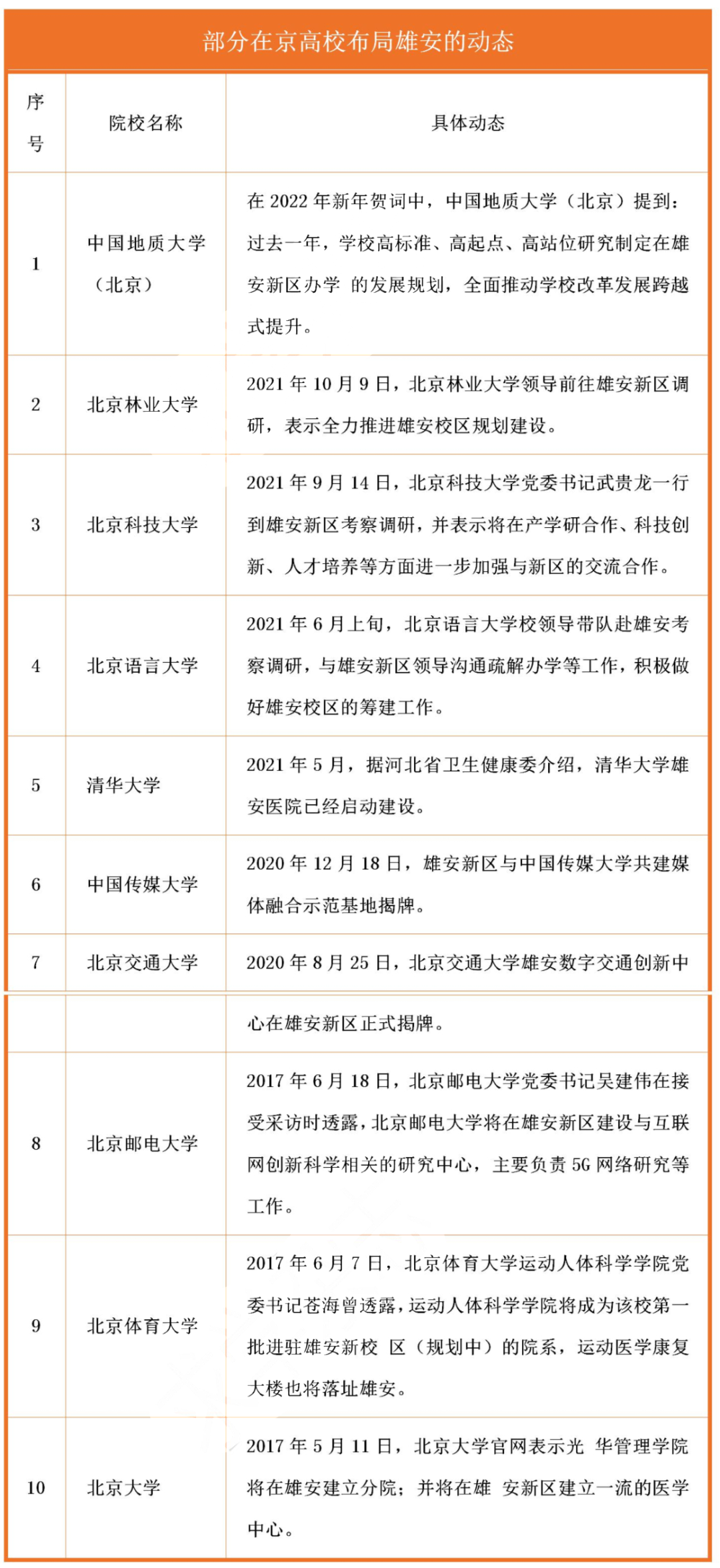
比如北京多所高校扩建校区、集体搬家至雄安新区及周边区域:
近期,清华大学通州校区、中国人民大学通州校区、北京化工大学昌平校区、中央民族大学丰台校区等新校区建设如火如荼地进行着,北京电影学院、北京工商大学、首都医科大学、首都体育学院等高校新校区规划也在加快推进。
再比如,近年多所武汉高校陆续外迁,在鄂州、黄冈、黄石、咸宁、孝感等地设新校区,甚至整体搬迁至其他城市:
此外,成都多所高校也陆续在四川省内其他城市建设新校区。如:四川大学眉山校区、四川音乐学院资阳校区、成都师范学院德阳校区等。
学校向省会城市周边扩散,那么家长和学生要关注的是新校区其所在地域是否符合自己的预选,有的新校区处于比较偏僻的郊区,周边各项设施不齐,这是很多同学在意的点,要结合自身规划去做选择。
想要了解自己的目标院校或专业是在哪上学的,具体可以登录学校官网/招生网查询、看学校招生简章或咨询学校招生办公室。
“ 三、高校为何要搬迁? ”
高校为何要搬迁?这是为了学校自身的发展或城市建设的需要。就像上面提到的,往省会城市聚集,借助大城市的发展可以更好带动学校的发展;而向周边扩散,又能很好地帮助省内其他高教薄弱的城市,共同均衡发展高教。
大学正逐渐走向开放,高教和经济、社会发展之间的联系越来越紧密。无论是去向高教资源丰富的城市,还是外迁至高教资源匮乏地区,或是为了寻求高校转型获得城市助力而搬迁,最终目的都是高校的发展。
“ 四、如何根据城市选大学? ”
可以说,大学给我们的教育绝不仅仅只是学校内的教育,还有校外甚至整个城市的综合资源等的教育。因此,个人的发展和你城市的选择可以说是息息相关的。
很多同学在报考时都会考虑到地理位置。可能有的同学就单纯的因为喜欢某个城市,就选择去报那里的大学!不过需要注意的是:大学地区的选择往往会影响一个大学生未来的发展!因此,在根据地域选择大学时一定要谨慎。
那么,如何根据城市选择大学呢?下面我们就来看看!
01
北上广深
第一类推荐报考城市:肯定是北上广深这样的一线城市
北京、上海拥有了全国最顶尖级的教育资源,深圳以前我们觉得他是商业城市,但是因为城市综合实力的不断提升,他的教育资源也变得越来越好,985分校的数量比广州还多。
除了深圳大学和南方科技大学这两个虽然不是211,但是实力非常不错的潜力股以外,再包括是中山大学的深圳校区,香港中文大学深圳校区,哈尔滨工业大学深圳校区,清华北大的深圳研究院等等。
好的城市好的待遇,那优秀的老师优秀的人才自然会被恶这样吸引和聚拢而来的,这个就是马太效应。
02
15个新一线城市
如果你不想去一线城市,觉得房价太高压力太大的话,或者你的分数不太够的话,那我们也可以选择15个新一线城市包括成都,杭州,重庆,西安,苏州,武汉,南京,天津,郑州,长沙,东莞,佛山,宁波,青岛和沈阳。
可以说北京,天津,上海,广州引领了环渤海,长三角,珠三角区域的发展,再有广州,深圳,珠海等地区也组成了粤港澳的大湾区,这个发展是非常不错的。
我们说重庆、成都都是西部大开发的重要平台,引领了长江经济带的发展,大家要记住一条叫海岸线,一条叫长江线,这种梯形的发展战略。那中部崛起我们要看一下武汉,武汉它带动的是中部和长江中游地区的一个发展,再包括郑州、长沙,大家都可以多关注。西安立足古丝绸之路的起点,辐射带动的是西北京周边地区的发展,记住跟着战略走,这些城市未来会是新兴中高端产业布局最多的城市。
全国116所211高校,以上提到的这19个地区占了70%以上,还有这十几个城市解决了全国一半以上大学生的就业问题。
可以说你选择的城市绝不仅仅代表了你大学四年所呆的地方,也许你要读研的话,那就是七年,你所有的人脉都在这里,很有可能你未来会在这儿工作10年至15年,甚至要更久。对于一个年轻人来说,影响真的非常非常的大,视野决定了思路,思路决定了出路,有很多的事情你想不到做不到,不是因为你没有实力,而是因为你根本就没见过。
上大学才是人和人真正拉开距离的,这时候高考要做的就是把人才进行分流,1000多万的考生,本科加专科一共被分到1200多个专业,3000多所学校录取。接下来你接受的知识训练,从事的职业千差万别,高考虽然不是人生中我们唯一努力的机会,但是绝对是我们最容易抓住最好的一次机会。
好的城市就会有非常多的资源,也许你现在就读的是一个地区还不错的普通本科院校,教育的资源也是比较不错的城市的话,你考研就有很多的好的选择;好的大学包括很多的研究所,只要你肯努力,你就有机会,但是如果你的这个地区选择有问题,考研没有适合自己的院校可以选择工作,可能你也不会留在那儿。
03
省会城市
或者就是本省发展比较靠前的城市都可以考虑发展不错的城市,当然又如何去选择?
首先是和你的专业选择有很大的一个关系,比如说你想学金融,那上海肯定是一个很好的选择。如果你想去做电子科技相关的工作的话,广州,深圳都是可以考虑的,要考虑到产业结构,包括落户政策等等。
如果和北京、上海的落户困难程度相比,深圳的落户政策还是相对亲民的,本科生可以直接申请落户,获得一次性的租房和生活补贴,还有各种高端的人才引进政策。
河北博诺升学规划研究院所有分析师均来自河北高校资深一线教师和研究生学院老师等,多为博士、硕士,教授、副教授,老师专业来源丰富,涵盖文 、理、工、法、管、经、艺等多个学科门类。老师们大多身经百战,经验丰富,努力为各位考生量身打造学业规划,全程指导,保驾护航。石家庄博诺教育专业志愿填报指导机构,2022年河北新高考志愿填报指导机构,一对一志愿服务
版权声明:我们致力于保护作者版权,注重分享,被刊用文章【附近大学有哪些(@2022年考生)】因无法核实真实出处,未能及时与作者取得联系,或有版权异议的,请联系管理员,我们会立即处理! 部分文章是来自自研大数据AI进行生成,内容摘自(百度百科,百度知道,头条百科,中国民法典,刑法,牛津词典,新华词典,汉语词典,国家院校,科普平台)等数据,内容仅供学习参考,不准确地方联系删除处理!;
工作时间:8:00-18:00
客服电话
电子邮件
beimuxi@protonmail.com
扫码二维码
获取最新动态
