2021年政策还未公布,小编今天给大家整理了2020年专接本招生院校以及各院校招生情况。
1、石家庄铁道大学(公立)
石家庄铁道大学学校面向全国招生,第一批录取。
截止2013年,学校设有18个学院(系、部)以及国防交通、大型结构监测、交通安全工程等25个研究所。学校现有49个本科专业,拥有2个博士学位授权一级学科,1个联合培养博士学位授权点,10个硕士学位授权一级学科,44个硕士学位授权二级学科。
工程硕士(10个授权领域)和工商管理硕士(MBA)2个硕士专业学位授权种类,具有同等学力硕士学位授予权;建有1个国家重点实验室培育基地,4个省部级重点实验室(工程技术研究中心),8个省级重点学科,1个省级重点发展学科。2012年被列为教育部“卓越工程师教育培养计划”试点高校。
招生计划:
2、河北医科大学(公立)
河北医科大学,位于河北省省会石家庄市,是一所具有百年历史和优良医学教育传统的省属骨干大学,是河北省人民政府、国家卫生计生委、教育部三方共建高校,其前身是1894年清政府批准建立的北洋医学堂,1995年5月,由原河北医学院、河北中医学院、石家庄医学高等专科学校三所医科学校合并组建新的河北医科大学。
截至2017年1月,校区占地面积22.39万平方米,建筑面积36.12万平方米,仪器设备总值3.4亿元,图书馆藏纸质图书93.6万册,电子图书390万册。学校下设14个学院,普通高等教育本、专科专业23个。全校共有教职工12443人,其中专业技术人员10952人。
招生计划:
3、河北科技大学(公立)
河北科技大学坐落在太行山东麓的河北省省会石家庄市,1996年由河北轻化工学院、河北机电学院和河北省纺织职工大学合并组建而成,是河北省重点建设的多科性骨干大学。学校占地2617亩。
学校学科专业齐全,涉及工、理、文、经、管、法、医、教育、艺术等九大学科门类。设有18个学院,69个本科专业,有17个硕士学位授权一级学科,涵盖93个硕士学位授权二级学科,3个专业硕士学位授权类别,16个工程硕士专业学位授权领域,具有在职人员以同等学力申请硕士学位授予权;有6个国家级特色专业建设点,14个省级品牌特色专业,7个省级本科教育创新高地,9个省级重点学科,1个省级重点发展学科。
招生计划:
4、河北师范大学(公立)
河北师范大学是河北省人民政府与教育部共建的省属重点大学,河北省“双一流”建设一层次高校。学校起源于1902年创建于北京的顺天府学堂和1906年创建于天津的北洋女师范学堂,具有117年的发展历史和光荣的办学传统。1996年6月,原河北师范大学、河北师范学院与创建于1952年的河北教育学院、创建于1984年的河北职业技术师范学院合并,组建成新的河北师范大学。
招生计划:
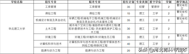
5、华北理工大学(公立)
华北理工大学,简称华北理工,位于河北省唐山市,前身是河北联合大学,由原河北理工大学和华北煤炭医学院组建而成。华北理工大学办学历史可追溯至1895年创办的天津北洋西学学堂矿务学门,是一所以工、医为主,理、经、管、文、法、艺多学科协调发展。
招生计划:
6、河北农业大学(公立)
河北农业大学,是一所位于河北省保定市的农林类综合性大学。河北农业大学创建于公元1902年(大清光绪二十八年),是中国建校最早的高等农业院校,河北省建立最早的高等院校,教育部“中西部高校基础能力建设工程”100所院校之一,河北省重点大学(省属重点高校)。学校为河北省与中华人民共和国农业部、国家林业局共建(省部共建制)高校,并逐步计划备案申报改名为“华北农业大学”。学校共设有27个学院。85个本科专业,6个博士后科研流动站。
招生计划:
7、河北传媒学院(民办)
河北传媒学院是一所以传媒艺术为主,艺、文、工、管兼容的民办普通全日制本科院校,学院始建于2000年,2007年3月经教育部批准升为本科院校,更名为河北传媒学院,2009年6月获得学士学位授予权。
2011年10月经国家学位委员会批准获得全日制硕士研究生招生资格,成为全国首批进行硕士研究生教育的民办高校,进入国家高端人才培养的行列。
河北传媒学院是河北省第一所传媒类普通全日制本科院校,也是继中国传媒大学、浙江传媒学院之后全国第三所传媒类本科院校。学院位于河北省石家庄市,有南北西新四个校区。
招生计划:
8、河北工程技术学院(民办)
河北工程技术学院(原石家庄城市职业学院)是经国家教育部批准成立的全日制普通本科院校,其成立于1997年,2001年改建为石家庄法商职业学院,具有独立发放国家普通高等学校学历文凭资格,2011年学院依据国家、省“十二五”发展规划和京津冀地区的发展战略以及自身的办学优势更名为石家庄城市职业学院。
2014年根据《教育部关于同意在石家庄城市职业学院基础上建立河北工程技术学院的函》,石家庄城市职业学院升格为本科院校后更为现名。
招生计划:
9、河北美术学院(民办)
河北美术学院是河北省唯一一所纳入全国统招的普通全日制本科美术高校,始建于1986年。创校之初,即坚持“工学结合”的办学理念,以培养掌握新型科技文化知识的美术人才为己任,为国家培养了近万名不同类型的专业美术人才。
2002年5月经河北省人民政府批准,国家教育部备案,建立专科,2011年3月经国家教育部审核批准,学院升格为全日制普通本科院校,并更名为河北美术学院(以下简称河北美院)。河北美术学院是经教育部批准设立的集造型艺术、设计艺术、影视艺术、美术理论研究于一体的全日制普通本科院校。学院现占地1110亩,建筑面积24.4万平方米。
招生计划:
10、河北外国语学院(民办)
河北外国语学院(原石家庄外语翻译职业学院),是经国家教育部正式批准的河北省唯一一所独立设制的本科外国语大学,学院以“办行业里的专业,学专业里的外语”为原则设置专业,以“专业公司化”为原则建设专业,以让同学们成为“专业知识强、职业技能精、中文底蕴厚、就业砝码足的准职业人”为培养目标,通过学院首创“倒插柳”式教学法的培养,实现了学生所学与用人单位所需相一致。
目前设有十五个二级学院,开设英语、日语、俄语、德语、法语、西班牙语、意大利语、阿拉伯、葡萄牙语、泰语、越南语、等22个语种72个专业。
招生计划:
11、河北体育学院(公办)
河北体育学院1956年始建于天津,1984年恢复重建于河北省省会石家庄,1985年由原国家教委正式批准建院,坐落在河北省石家庄市学府路82号,是河北省唯一一所独立建制的本科体育专业院校,是培养高等体育专门人才的重要阵地。学院学府路校区位于石家庄市北部生态区,美丽的滹沱河畔,占地面积500余亩。正定新区校区占地200余亩,毗邻河北省奥林匹克体育中心。截至2012年底,河北体育学院有教职工240人,其中专任教师126人,包括教授16人,副教授37人,4人具有博士学位,44人具有硕士学位,讲师53人,高级教练16人。
招生计划:
12、石家庄学院(公办)
石家庄学院地处中国河北省省会石家庄市,位于首都北京南280公里,学校地处石家庄市高新技术产业开发区长江大道6号(北校区)、石家庄市高新技术产业开发区珠峰大街南头(南校区),紧邻京珠高速公路和城市迎宾主干道。学校旧称为石家庄师范专科学院。创建于1956年。学院占地1234亩,规划建筑面积48万平方米,有建筑面积35万平方米。校园整体布局恢宏雄伟,现代化气息和学术氛围浓郁,是治学执教和求学创业的理想环境。
招生计划:
13、石家庄铁道大学四方学院(独立)
石家庄铁道大学四方学院创建于2001年,是经河北省人民政府批准、国家教育部确认的,实施本科学历教育的独立学院。学院的母体学校石家庄铁道大学前身是中国人民解放军铁道兵工程学院,创建于1950年,集军队、部委、地方优势于一身,历史文化积淀深厚,办学特色鲜明,为河北省重点骨干大学。学院现有两个校区,校园面积1050余亩,校园环境优雅,基础设施齐全,教学设备先进,面向全国30个省(市)招生,现有在校生9100余人。
招生计划:
14、唐山师范学院(公办)
唐山师范学院是河北省属全日制普通本科师范院校。学校创办于1956年,2000年经教育部批准升格为本科院校,2007年顺利通过教育部本科教学工作水平评估。学校位于河北省唐山市高新技术开发区。学校办学环境优越,大力实施人才立校、质量强校、特色兴校、开放荣校战略,全面提高教育教学质量,提升学校综合实力和核心竞争力,促使学校上水平、上台阶、上位次,为高水平建设“五满意”和谐文明高校谱写新篇章,再创新辉煌。据2014年4月学校官网显示,学校占地1037亩,建筑面积32万平方米;教学科研仪器设备总值近1亿元;图书馆藏书200万册,数据库20个。设有15个系(院),76个本专科专业,其中,教师教育专业27个,非教师教育专业49个。有教职工966人,全日制本、专科学生16000多人。
招生计划:
15、保定学院(公立)
保定学院是经教育部批准建立的全日制普通本科院校,是“十三五”产教融合发展工程规划项目试点院校,“高校数字媒体产教融合创新应用示范基地”项目全国首批试点院校,河北省向应用技术类型高校转型发展十所试点学校之一。
招生计划:
16、河北金融学院(公立)
河北金融学院,原名保定金融高等专科学校。原为中国人民银行直属金融院校,是华北地区唯一一所具有相当规模和鲜明金融专业特色的经济类高等院校。2000年划转到河北省人民政府教育厅,实行“中央与共建、以地方管理为主”的管理体制。
招生计划:
17、保定理工学院(民办)
保定理工学院办学层次为全日制普通本科,纳入国家普通高等学校统一招生计划,面向全国招生在校生14000多人。 学校地处河北省保定市。是一所以地学为特色,工科为主体,理、工、经、管、文、艺等多学科协调发展的教学型大学。
招生计划:
18、河北科技学院(民办)
河北科技学院,是一所经河北省人民政府批准、国家教育部备案的以工科教育为主,工、理、管、经协调发展的民办普通高等学校,纳入国家统招计划,面向全国招生,于1991年创办。
招生计划:
19、邯郸学院(公立)
邯郸学院,前身是1945年创建的冀南区邯郸中学,1950年更名为河北省立师范学校,1982年升格为邯郸师范专科学校,2001年1月经省市政府批准,原邯郸师专、邯郸市第一、第二教育学院、市幼儿师范四校合并组建成新的邯郸师专。 2004年5月17日经教育部批准改建为本科院校。如今,邯郸学院已发展成为一所多学科、有特色、开放式、具有现代化办学设施,功能完善的区域性本科院校。
招生计划:
20、河北建筑工程学院(公立)
河北建筑工程学院,始建于1950年8月,初名为张家口市技术学校,1978年经国务院批准,升格为普通高等学校,定名为河北建筑工程学院,是河北省省属全日制建筑类高等本科院校,是教育部批准的具有高等学历教育招生资格的普通高等院校,国务院首批批准具有学士学位授予权的院校之一。
招生计划:
21、张家口学院(公立)
张家口学院是经国家教育部批准设立的一所以教育学为主,医学、管理学等多学科协调发展的综合性本科院校,坐落于国家园林城市张家口市西太平山南麓,万里长城蜿蜒穿过校园,堪称中国高校独一景观。学院地处“京津冀都市圈”及“京冀晋蒙交界区域中心”,四省通衢,区位优势明显。现为国家中小学教师培训基地、河北省中小学骨干教师培训基地。
招生计划:
22、河北北方学院(公立)
河北北方学院位于河北省张家口市长青路14号,创办于1923年,是河北省北部唯一的综合性院校,是具有硕士和学士学位授权的河北省属全日制普通本科院校。原张家口医学院的前身是1945年建立的晋冀军区白求恩卫生学校,1982年升格为本科院校,1997年6月顺利通过国家教育部本科教学工作合格评估。
招生计划:
23、北华航天工业学院(公立)
北华航天工业学院,简称华航,创建于1978年,坐落在京津走廊的河北省廊坊市,是一所集研究生教育,普通高等教育、高等职业技术教育、成人教育、培训于一体的面向全国招生的普通本科学校。学院原隶属中国航天工业总公司,在1999年高等学校管理体制改革中划转到河北省,实行“中央与地方共建,以地方管理为主”的管理体制,国防科技工业局与河北省人民政府省部共建的普通本科学校。学校被称为廊坊第一高校,以“进德修业,精益求精”为校训,为我国的现代化建设培养了大量的工科人才。
招生计划:
24、廊坊师范学院(公立)
廊坊师范学院,建院于1946年,是经教育部批准建立的省属普通高等本科院校。在办学历程中,积淀了深厚的文化底蕴,形成了的鲜明办学特色。
招生计划:
25、河北东方学院(民办)
河北东方学院是国家教育部批准、隶属于河北省教育厅的全日制普通本科高校。
招生计划:
26、沧州师范学院(公立)
沧州师范学院,其前身是始建于1958年的沧州师范专科学校,2010年3月,经国家教育部批准,升格为普通本科院校。
招生计划:
27、河北水利电力学院(公立)
河北水利电力学院是经国家教育部批准设立的普通本科高校。其前身为河北工程技术高等专科学校 ,入选国家建设行业技能型紧缺人才培养培训工程。
招生计划:
28、承德医学院(公办)
承德医学院是一所省属全日制普通高等医学院校,坐落在中国历史文化名城—承德市,与风光旖旎的皇家园林避暑山庄和恢宏壮观的外八庙毗邻。
招生计划:
29、河北民族师范学院(公立)
河北民族师范学院坐落在闻名中外的世界历史文化名城、国家重点风景名胜区承德市,是河北省唯一一所民族本科高校,其前身是始建于1907年经光绪皇帝御批设立的热河速成法政学堂,隶属学部。
招生计划:
30、河北环境工程学院(公办)
河北环境工程学院是环境保护部和河北省人民政府共同建设的高校。
招生计划:
31、河北科技师范学院(公办)
河北科技师范学院是一所具有硕士学位授予权的省属普通高等学校,坐落于滨海旅游城市——秦皇岛市。
招生计划:
32、衡水学院(公立)
衡水学院坐落在京九沿线第一个省级"综合开发实验市"--河北省衡水市。是经国家教育部批准建立的一所省属多科性全日制普通本科高等学校。
招生计划:
33、邢台学院(公办)
邢台学院,是一所经历百年风雨的地方综合性高等学府,其前身是直隶第四师范学堂,创办于1910年。学院位于邢台市桥东区,是一所市属高等院校。
招生计划:
34、燕京理工学院(民办)
燕京理工学院,是教育部批准设立的全日制本科层次普通高校,招生列入全国统一计划。学校是国家教育部批准设立的。
招生计划:
版权声明:我们致力于保护作者版权,注重分享,被刊用文章【河北民族师范学院2017招生计划(2021河北专接本招生院校简介及招生计划)】因无法核实真实出处,未能及时与作者取得联系,或有版权异议的,请联系管理员,我们会立即处理! 部分文章是来自自研大数据AI进行生成,内容摘自(百度百科,百度知道,头条百科,中国民法典,刑法,牛津词典,新华词典,汉语词典,国家院校,科普平台)等数据,内容仅供学习参考,不准确地方联系删除处理!;
工作时间:8:00-18:00
客服电话
电子邮件
beimuxi@protonmail.com
扫码二维码
获取最新动态
