陕西师范大学2019年艺术类招生简章预计在12月份左右发布,发布后我们会第一时间通过我们的官方工作平台公布
各高校每年简章区别不大,考生可以先参看陕西师范大学近年招生简章。根据往年报考数据显示,陕西师范大学报考竞争热度较强,有意报考该校的考生,利用艺考报考工具书《2019年艺考生报考指南》从多个维度深入查询该校录取数据,如:往年的招生计划、招生省份、实际录取人数、各专业录取分数、录取原则、承认统考情况等等。
按综合分录取是陕西师范大学的主要录取趋势,考生之间的竞争不仅仅体现在专业课成绩上,文化课所占的比重必将越来越高。文化课差的艺术生一定要提前准备,使用专门针对艺术生的文化课复习教材—艺考生文化课百日学案,主抓基础知识必考点,提高竞争优势。
2018陕西师范大学艺术类招生简章
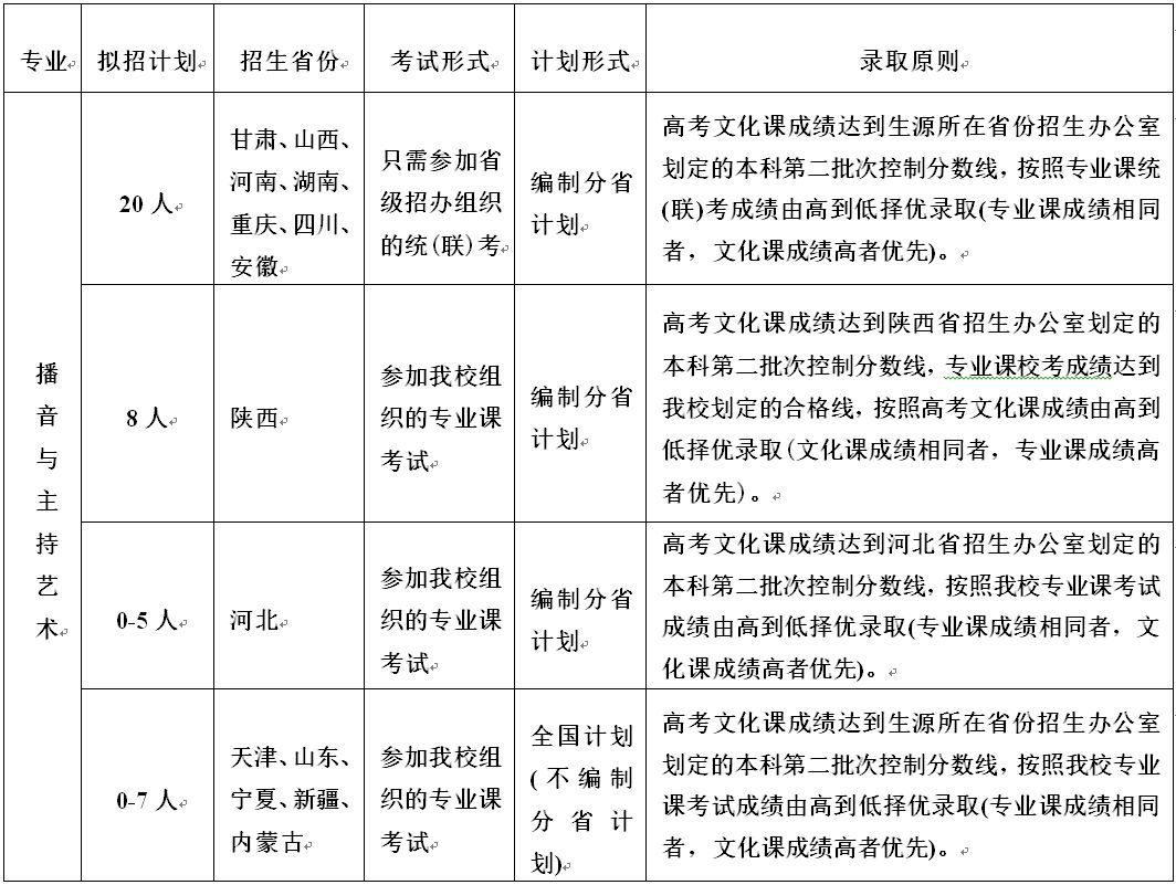
播音与主持艺术专业
▎基本条件
1.符合教育部发布的普通高等学校招生工作相关规定。
2.符合生源所在省(直辖市、自治区)招生办公室制定的播音与主持艺术专业报考及录取要求。
▎招生计划及录取原则
1.分省招生计划以各省(直辖市、自治区)招生办公室公布的为准。
2.对于实行本科批次合并后没有本科第二批次控制分数线参考的省份,依据各省招生办公室公布的相应的分数线另行确定高考文化课成绩最低要求。
3.若生源所在省份招生办公室规定了具体录取原则等相关办法,按生源所在省份招生办公室的规定执行。高考文化课满分相同,文化课成绩排序时不折算。
▎校考报名方法
1.网上报名
考生须于2018年3月1日-2018年3月11日登陆我校本科招生信息网,按网上报名要求填写信息、上传电子照片(须为本人近期免冠电子证件照片)并打印考试报名表。
考生须在规定时间进行网上报名,逾期未进行网上报名者不予补报,现场确认不予受理。
2.现场确认
考生本人须持以下材料在规定时间进行现场确认并采集图像信息:
①本人二代身份证原件及复印件;
②艺术类专业课考试报考证(准考证)、合格证原件及复印件;
③考试报名表(网上报名完成后打印)。
▎校考考试安排
注:
1.考生持本人二代身份证原件和校考准考证,按照校考准考证规定的时间和要求参加专业考试,迟到者视为本人放弃考试资格;
2.考试实行现场录音录像校外评分的方式;
▎文化课考试
参加普通高等学校招生全国统一考试。
▎成绩公布与查询
2018年4月下旬公布专业课校考成绩及合格线,考生可登陆我校本科招生信息网查询。
▎监督机制
1.在学校本科招生工作领导小组的领导下,本着公平、公正、公开的原则,择优录取。
2.学校纪检监察部门全程参与,进行监督。监督举报电话:029—85310302。
3.新生报到后学校组织专业复查测试,复查测试认定为专业水平不符合入学要求者将按相关规定取消入学资格。
版权声明:我们致力于保护作者版权,注重分享,被刊用文章【陕西师范大学艺术类招生简章2017(陕西师范大学2019年艺术类招生简章什么时候发布)】因无法核实真实出处,未能及时与作者取得联系,或有版权异议的,请联系管理员,我们会立即处理! 部分文章是来自自研大数据AI进行生成,内容摘自(百度百科,百度知道,头条百科,中国民法典,刑法,牛津词典,新华词典,汉语词典,国家院校,科普平台)等数据,内容仅供学习参考,不准确地方联系删除处理!;
工作时间:8:00-18:00
客服电话
电子邮件
beimuxi@protonmail.com
扫码二维码
获取最新动态
