体检是很重要的,因为学校现在有些专业是限报的。比如说有一些医学类的院校,那么对于视力或者是一些肝功能的检验指标有要求。一些外交的学院,国际关系的学院,对一些外貌、身高也会有要求。要是想从事绘画的话,那可能就对视力有要求。
家长及考生不重视体检,可能有两部分。第一个是体检的时候没有认真地按照老师和医生的指引去完成各种项目,比如说查视力的时候不认真,测身高、体重的时候没有认真。第二种情况,体检结果出来之后也没有认真地阅读,没把体检报告当回事。另外一种情况就是,没有认真地看体检结论。
每年都有考生因体检不合格被退档。去年退档的多数就是一些视力、色觉这些问题影响的。当然这里面也有一些是因为考生想试一试,觉得学校是否能够放松。比如说,有一个同学他是血友病,但是到学校以后,被查出来之后就做退学处理了。
还有考生没有认真读招生简章,不知道所报考的专业对于视力有要求,但是自己视力达不到,但是报了。报了到学校以后,因为到学校之后要复查,发现跟人要求就不一样,于是就被退了回来。只要学校在招生简章中事先公示给考生的,那么学校是完全有权利做退生处理的。
细节一:应届生与往届生的限制
大多数院校及专业对应届生和往届生都一视同仁,但也有少部分院校和专业只招应届生。除了大家熟悉的军校、国防生只招应届生外,一些特殊院校和专业也只招应届生,如国际关系学院《招生章程》明确规定:“考生须是应届高中毕业生(年龄20周岁以下)。”
细节二:语种有限制
在我们主要学习的外语语种中,除了常见的英语外,有的考生学的并不是大众化的英语而是俄语、法语等小语种。很多院校近年来对考生的语种要求都在各自的《招生章程》里有明确规定,如中国人民大学《招生章程》:“我校英语、俄语、日语、德语、法语等专业只招收英语语种的考生;国防生只招收英语语种的考生。”
细节三:单科有要求
考生填报志愿时,更多的是关注自己的总分,看自己的分数是否能上某大学的调档线、某专业的录取线,而对某些专业的单科成绩或其他要求则往往容易忽视,而这也正是部分学生被退档的原因。实际上,高校在录取中对考生的单科成绩要求非常普遍,如西南交通大学《招生章程》规定:“报考英语和英语(翻译)专业的考生须参加省(自治区、直辖市)招生管理部门统一组织的外语口试加试,并要求英语单科成绩达到100分及以上。”
细节四:英语口试
有的学校或专业在英语上有双重要求,不仅可能有单科成绩要求,而且可能还有口试限制。很多院校对报考外语及外语相关专业的考生提出了口试要求,有的院校只需要考生口试成绩合格即可,不要求具体的成绩,而有的院校则对口试成绩提出了具体要求。如南京师范大学《招生章程》规定:“我校外语类专业、法学(2年外语+2年法学)、对外汉语(2年英语+2年对外汉语)专业录取时要求考生英语单科成绩优良,英语口试成绩为良好(B)级或良好(B)级以上。”而对外经济贸易大学开设的所有专业均要求考生加试英语口试,考生在报考该校时,要特别留意。
细节五:面试
一些特殊院校或专业,由于今后从事工作性质、环境等的特殊性,往往对报考者有面试的要求。要求面试的院校和专业主要集中于军队、武警、公安院校、国防生、空乘专业等。如中国民用航空飞行学院《招生章程》规定:“空中乘务专业:专科,文理兼收,学制三年,考生须提前经我院面试体检合格,方可报考。”
细节六:性别有要求
虽然教育部相关文件中,不允许普通类院校和专业对报考考生提出男女性别要求,但由于某些行业工作性质、环境的特殊性,有的高校在相关专业的录取中也会对报考考生的性别提出“慎报”甚至“限报”。如东华大学《招生章程》:“艺术设计(服装表演与服装设计)专业限招女生。”武汉理工大学)《招生章程》:“报考航海技术、轮机工程两个专业的考生要求身高1.65米以上,双眼裸眼视力5.0以上(轮机工程4.8以上),无色盲、色弱,听力、嗅觉正常,五官端正,四肢健全,肝功能正常的男生。”
细节七:年龄受限制
虽然现在对考生报考的年龄不再限制,我们时常听到六七十岁的人都可以上大学,有的甚至考了十几年才上大学的例子。但那只是针对普通类大学和专业而言。对某些特殊院校和专业,还是有相关要求,如现在的军事院校一般都要求考生年龄不超过20周岁。有的普通类院校和专业也可能对考生的年龄提出相关要求,如上海海关学院《招生章程》:“考生年龄不超过22周岁,未婚。”
细节八:专业志愿的要求
一般来说,只要考生的高考成绩达到学校在其所在地的录取分数线,但未上所填报专业的录取分数线,在愿意服从专业调剂的前提下,考生可能被调至没有报考并且还未录取满额的专业。但有些学校的某些专业只录取有相关专业志愿的考生,是不接受调剂的。如2009年中山大学《招生章程》规定:“医学类及相关专业只录取填报该类专业志愿的考生。”
细节九:院校补充规定
《普通高等学校招生体检工作指导意见》(以下简称《指导意见》,详细内容请参见本期《经受“检验”选择合格专业》一文)针对考生的体检结果,有详细的要求。但是,各院校通常根据自己办学条件、专业培养要求以及考生未来的就业等多种因素,提出了对考生身体健康要求的补充规定,而这些补充规定一般都会在各高校的《招生章程》里公布。如首都医科大学《招生章程》规定:“我校对于嗅觉迟钝、口吃者不予录取;我校口腔医学专业不招收左手的考生。”
细节十:身高要求
虽然《指导意见》里并未对考生的身高提出相关专业的报考限制,但身高要求也是高校录取规则里常见的规定,很多院校的旅游管理、酒店管理、护理学等专业对考生的身高有要求。如河北经贸大学2009年《招生章程》规定:“我校会展经济与管理、旅游管理、酒店管理专业:不录取患有慢性病或呈澳抗阳性者,要求考生五官端正,身高男1.7米、女1.6米以上。”
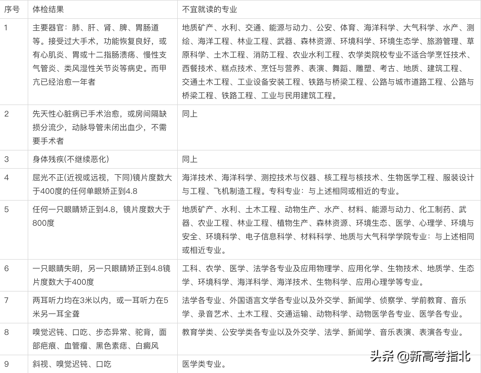
附录:普通高等学校招生体检工作指导意见
不包括军事院校和公安院校。
主要是身体条件不能按照专业培养方案完成学业,比如视力不足,色觉异常。考生在报考志愿者时应避开限制专业。高校受理时可以根据此条款拒绝撤档。
考生的身体状况属于第一部分中的某一条款情况,暂不宜报考,要先治疗疾病,以后再申请高等教育。主要是因为传染病、精神病、心脏病、血液病等严重疾病。
严重心脏病(手术治愈的先天性心脏病,或分流少的房间隔缺损,出血少的动脉导管未闭,经二级或以上医院专科检查确定不需手术者除外),心肌病、高血压。重度支气管扩张、哮喘、恶性肿瘤、慢性肾炎、尿毒症。血液、内分泌和代谢系统的严重疾病以及风湿性疾病。严重或难治性癫痫或其他神经系统疾病;未经治疗的严重精神病,精神活性物质的滥用和依赖。慢性肝炎、肝功能异常的患者(肝炎病原体但肝功能正常者除外)。肺结核除下列情况外不能住院。原发性肺结核、侵袭性肺结核已经硬化稳定;结核性胸膜炎已治愈或留有胸膜增厚;所有肺外结核(肾结核、骨结核、腹膜结核等)。)和血源性播散性肺结核治愈后1年以上未复发,经二级以上医院(或结核病防治中心)专科检查无变化;淋巴结结核临床治愈,无症状。条款中所列的各专业,主要指考生的身体条件虽能坚持专业学习,但后续可能会影响考生在该专业的就业和发展。如果招生章程未明确注明,学校是不能依据《指导意见》第三部分中的条款退档的。主要是由于视力不足、屈光不正、听力障碍、大手术、身体残疾等原因。
1、未列入专业目录或经教育部批准有权自定新的学科专业,学校招生时可根据专业性质、特点,提出学习本专业对身体素质、生理条件的要求,并在招生章程中明确刊登,做好咨询解释工作。
2、公安类普通高等学校招生体检按公政治[2000]137号文件执行。
3、中国人民解放军院校招收学员体格检查按[1997]后联字2号文件执行。
版权声明:我们致力于保护作者版权,注重分享,被刊用文章【高考体检身高(2021年高考体检注意事项及身体条件限报专业)】因无法核实真实出处,未能及时与作者取得联系,或有版权异议的,请联系管理员,我们会立即处理! 部分文章是来自自研大数据AI进行生成,内容摘自(百度百科,百度知道,头条百科,中国民法典,刑法,牛津词典,新华词典,汉语词典,国家院校,科普平台)等数据,内容仅供学习参考,不准确地方联系删除处理!;
工作时间:8:00-18:00
客服电话
电子邮件
beimuxi@protonmail.com
扫码二维码
获取最新动态
