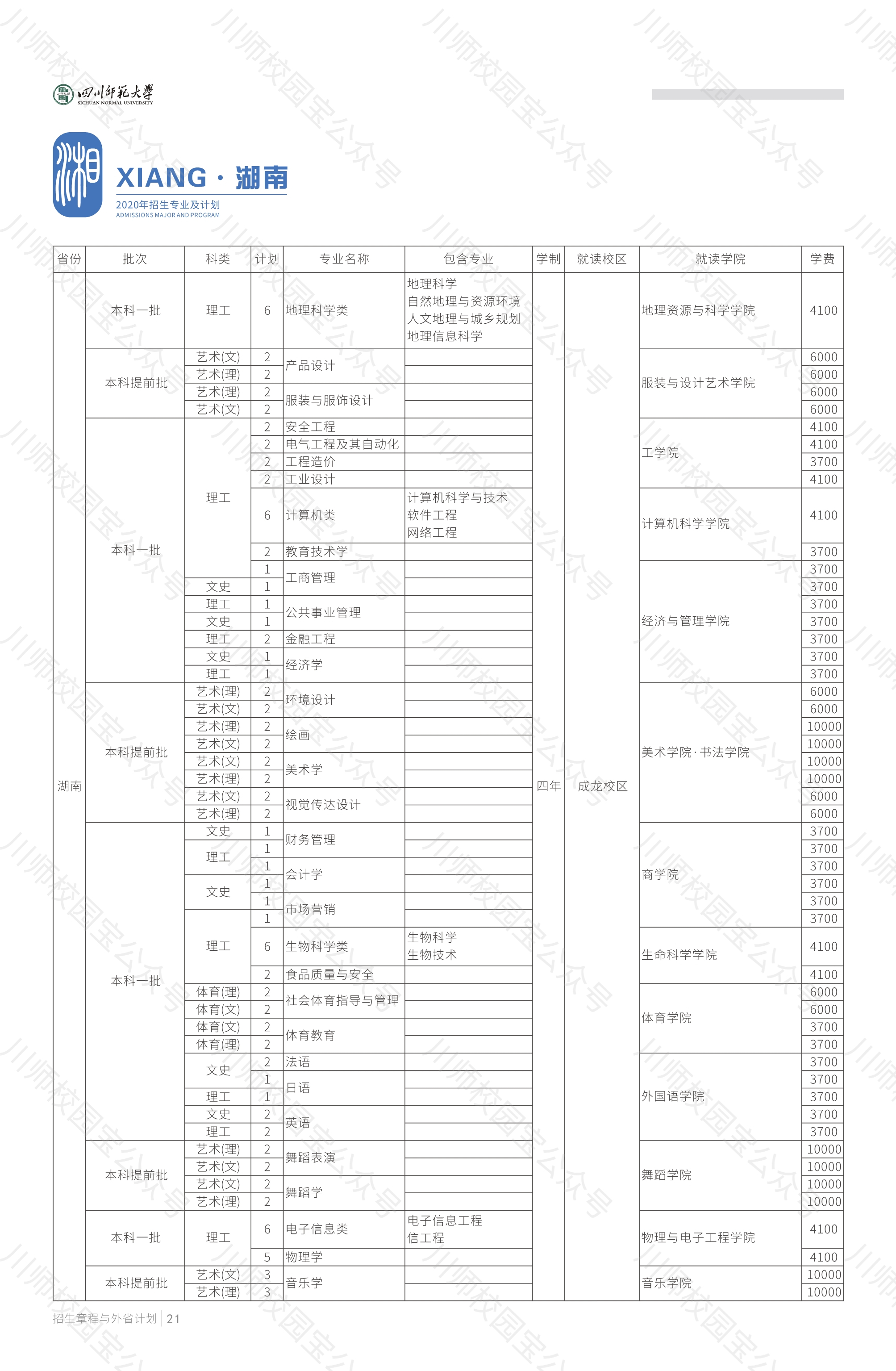
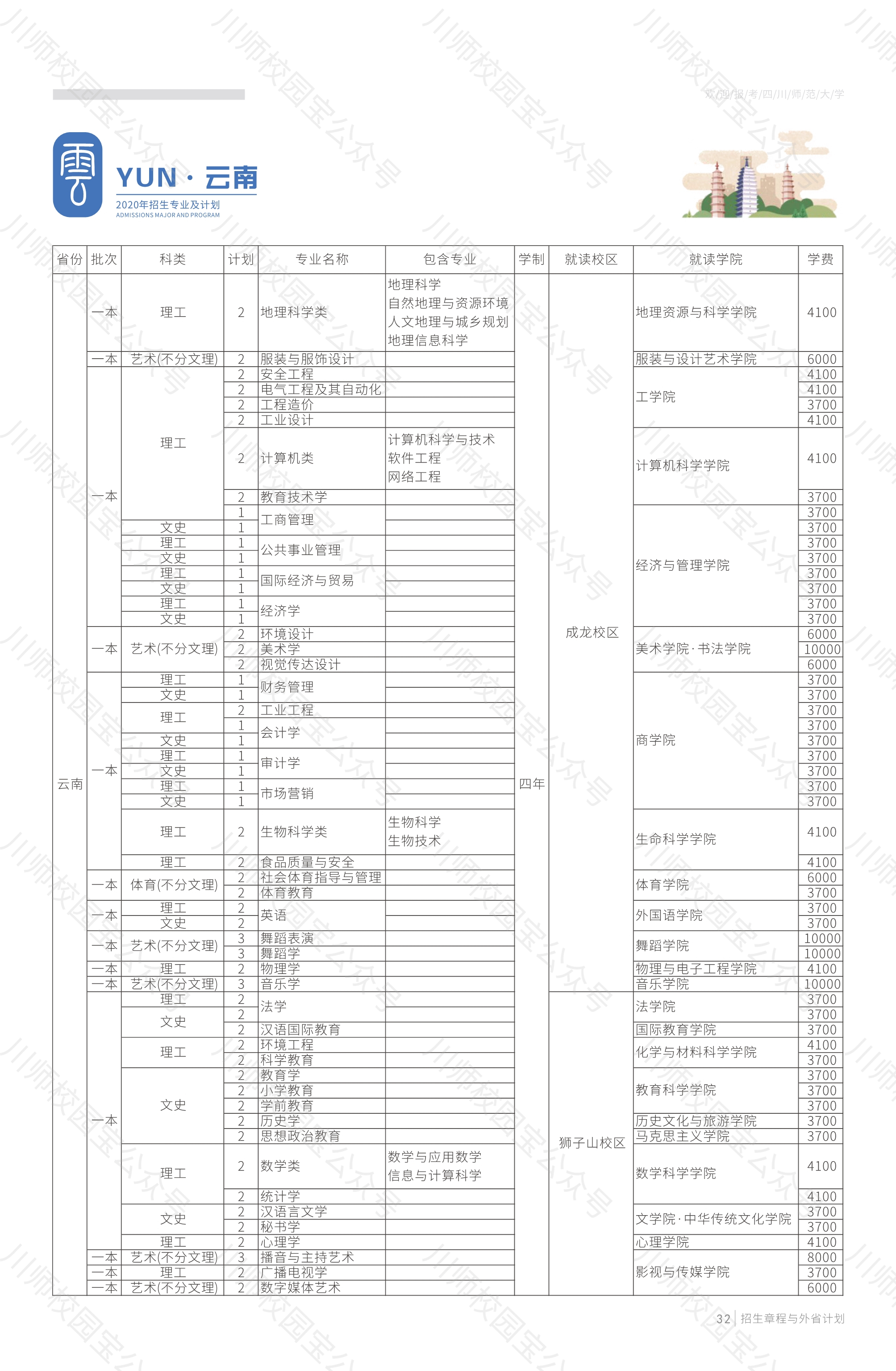
四川师范大学2020年高考志愿填报指南、高考招生专业介绍,招生计划、高考录取分数线,高考录取通知书查询。
报考指南、新生咨询、转专业、贷款助学、户口迁移、校园百科、社团组织等更多信息,请在【川师校园宝】公众号内查看。
川师校园宝公众号
版权声明:我们致力于保护作者版权,注重分享,被刊用文章【四川师范大学在成都哪个区(四川师范大学2020年本科招生章程与外省高考招生计划)】因无法核实真实出处,未能及时与作者取得联系,或有版权异议的,请联系管理员,我们会立即处理! 部分文章是来自自研大数据AI进行生成,内容摘自(百度百科,百度知道,头条百科,中国民法典,刑法,牛津词典,新华词典,汉语词典,国家院校,科普平台)等数据,内容仅供学习参考,不准确地方联系删除处理!;
工作时间:8:00-18:00
客服电话
电子邮件
beimuxi@protonmail.com
扫码二维码
获取最新动态
