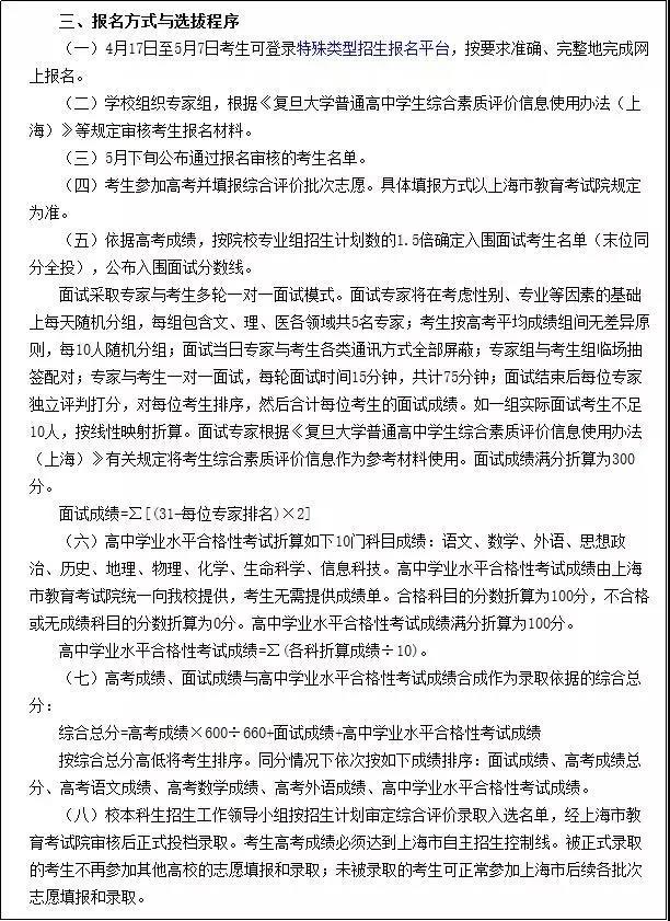
近日,2019年复旦大学本科招生已经结束,通过对相关数据梳理,今年复旦大学本科招生呈现出“多元选优”的新格局,在2019年招收的新生中,接近48.7%的学生都是通过各种特殊类招生拿到不同幅度的降分后成功考取的。
本文就带大家来复盘复旦大学2019年度本科招生工作,看今后如何达成“低分高就”。
据复旦大学发布数据,2019年复旦大学在全国各省综合录取分数居于全国前三,也继续保持了整体生源质量全国前三的稳定态势。
通过对比复旦和北大、清华在全国各省提档线可以看出,复旦今年分数线与清北差距确实很小:在江苏省理科分数线仅与清华大学相差1分,差距最大的为海南省,折合750分制后,分差约为28分左右。
复旦大学今年在所有省份与清北理科平均分差7.3分,文科平均分差13.5分,综合分差仅为10分左右。
由此可见,虽然复旦大学在全国范围内影响力、认可度或许和清北还有一些差距,但从录取分数线、报考难度上来看,其实已经非常接近了。
降分录取人数接近五成
据复旦大学官网公开信息显示,2019年复旦大学(含医学院)计划招生3363人左右,普通招考1726人,约占总招生人数的51.3%,这也就意味着其余1637个名额将通过复旦大学特殊类型招生,给予考生不同幅度的优惠条件后录取,这类考生占总招生人数的48.7%!
今年复旦大学特殊类型招生主要包括以下几类:
保送生80人;自主招生110人;综合评价810人;高水平艺术团9人;高水平运动队33人;国家专项计划251人;高校专项计划289人;港澳台免试招生55人。
按照计划,今年将共有1637人通过特殊类型招生考入复旦大学,从下表中可以看到,算上保送生和港澳台免试生,降分人群占总招生人数48.7%!
可以看到,按照此前计划,通过综合评价(包括上海、浙江)拿到降分的考生最多,共有810人,占比24.1%,通过专项计划(包括国家、高校专项)拿到降分的考生共有540人,占比16%。
今年复旦大学严守教育部规定,将自主招生计划数严格控制在5%以内,所以自招人数与往年相比略有下降,仅110人可通过自招被录取,占比3%左右,高水平艺术团和高水平运动队的情况大致与往年类似,共有42人可以被降分录取,占比约为1.3%左右。
01综合评价
今年,复旦大学在上海、浙江开展的综合评价录取试点工作,计划招生810人左右,其中上海综合评价600人,浙江三位一体210人,而综合评价也成为复旦大学特殊类招生中数量最多,最为重要的组成部分。
根据此前复旦大学发布的招生简章来看,上海综合评价和浙江三位一体招生测试及录取办法基本相同:考生需参加一对一面试,取得面试成绩,综合成绩计算方法为高考成绩(统一换算为600分制)+面试成绩+高中学业水平合格性考试平均成绩,最终按照综合成绩择优录取。
根据阳光高考已公示的上海综合评价录取名单来看,复旦大学2019年通过综合评价选拔,理工组录取375人,文史组录取145人,医学院医学组录取80人。其中理工组高考成绩最高615、最低565,文史组高考成绩最高609、最低577,医学组高考成绩最高611、最低570。
而大家更关心的面试成绩,理工组最高300、最低236,文史组最高300、最低238,医学组最高300、最低232.5。
02自主招生
受到今年自主招生政策收紧影响,今年复旦大学自招计划人数110人,较去年下降60人,降幅达54%,优惠政策方面,由原本的“降30分录取”缩减为“降20分录取”,不过依然保留了为学科竞赛国奖获得者而设的“降一本线录取”的优惠。
根据阳光高考发布的信息,目前共有112人获得了降分资格,从所获优惠条件来看,基本与招生简章所规定相同:多数考生以降20分录取为主,少数学科竞赛国奖获得者可降一本线录取。
03专项计划
在复旦大学特殊类型招生中,涉及人数第二多的就是专项计划,而专项计划又可细分为三类:国家专项计划、高校专项计划和地方专项计划,由于地方专项计划为重点高校面向校址所在地农村地区展开,而复旦大学坐落于上海,故不涉及这个计划。
复旦大学2019年专项计划共招生540人,其中国家专项251人,高校专项289人。那么同为“专项计划”,国家专项和高校专项有何异同呢?
1、国家专项计划
国家专项计划,是面向农村贫困地区定向招生专项计划的简称。国家专项计划定向招收38个国家级贫困县中学生,招生学校为中央部属高校和区内本科一批高校。
想参加国家专项计划的考生,须同时具备下列三项基本条件:
1.本人具有实施区域(38个国家级贫困县)当地连续3年以上户籍,其父亲或母亲或法定监护人具有当地户籍;
2.本人具有户籍所在县高中连续3年学籍并实际就读;
3.已参加2019年统一高考报名且通过报名资格审核。
国家专项计划的优势在于投档线要低于本科一批投档线,从上表中可以看出复旦大学今年的国家专项投档线平均低于本科一批投档线20分左右。
2、高校专项计划
高校专项计划,即农村学生单独招生,主要招收边远、贫困、民族等地区县(含县级市)以下高中勤奋好学、成绩优良的农村学生,由教育部直属高校和其他自主招生试点高校承担。
想参加高校专项计划的考生,须同时具备下列三项基本条件:
1.本人具有实施区域(38个国家级贫困县+15个省级贫困县)当地连续3年以上户籍,其父亲或母亲或法定监护人具有当地户籍;
2.本人具有户籍所在县高中连续3年学籍并实际就读;
3.已参加2019年统一高考报名且通过报名资格审核。
从报名资格来看,高校专项与国家专项大致相同,唯一的区别就在于高校专项面向的区域更大,目前为38个国家贫困县和15个省级贫困县。
除了面向区域不同外,高校专项计划也区别于国家专项计划单独划线,从下表中可以看出,除河南、广西等少数省份外,复旦大学在多数省份的高校专项计划提档线还要低于国家专项计划,即使在河南和广西,高校专项计划提档线也要比本科一批提档线低10分左右。
除了上述区别外,国家专项与高校专项最大的不同就在于报名、录取方式的差别:国家专项不需要单独报名、提交材料材料,高考成绩下发后,高校单独设置志愿填报及录取批次,省招办单独划线,单独录取;而高校专项需要考生在“阳光高考”平台里单独报名,并提交相应的纸质材料,经过目标高校专家审核后,于高考后到该校参加笔试和面试(有的学校不需要笔试和面试),合格后享受该校一定的录取分数照顾。
需要注意的是,由于录取方式的不同,只要满足报名条件,国家专项与高校专项可以同时参加。
04高水平艺术团&运动队
高水平艺术团和高水平运动队是高校为了提升本校艺术、体育教育水平,促进艺体活动开展而面向全国展开的特殊类型招生,一般来说,高水平艺术团和高水平运动队在招生时会对考生报名资质、相关专业水平、文化课成绩进行审核和测试后给出相应优惠条件。
根据阳光高考公示名单来看,共有18人获得高水平艺术团资格,最高优惠为一本线上70分录取,33人获高水平运动队资格,最高优惠为“不低于二本线分数的65%”。
从优惠政策来看,高水平运动队的优惠幅度是除了保送生之外,所有特殊类型招生中最大的。
以山西省为例,李同学获得复旦不低于二本线65%的优惠,今年山西本科二批分数线为432(理)/481(文),所以李同学高考分数最低达到281(理)/313(文)即可被录取,而今年复旦大学在山西提档线为653(理)/625(文),这就相当于李同学可以低于提档线312-372分迈入复旦的大门!
05保送生
除了以上获得各类分数优惠的考生外,还有一类学生,他们在高考来临之前就“提前上岸”了,不仅不用参加高考,而且还能进入到全国顶尖高校深造,他们就是令全国考生都羡慕的存在:保送生。
根据教育部此前公示信息显示,2019年度主要有三类学生获保送资格:省级优秀学生、外国语学校推荐保送生、国际五项学科奥林匹克竞赛国家集训队员,今年获得保送复旦大学资格的,全部为外语保送生,招收名额为80人,占所有招生计划的2.4%左右。
除保送生外,复旦大学还面向港澳台地区招收免试生,不过由于与绝大多数考生不相关,所以暂不讨论。
清北每年招生约6600人左右,而今年共有6209人提前拿到了清北“入场券”,其中350人取得了保送资格,5859人次拿到了数额不等的降分优惠,降分录取率高达94%!
而复旦大学近48.7%的降分率则证明清北的例子绝不是个案,通过以上对复旦大学2019年招生复盘可以看出,原本“以普通招考为主,以特殊类招生作为多元化招生的必要补充”的情况正在慢慢发生着改变:本科高校招生,尤其是名校招生的重心正在向自主选拔招生转移。
版权声明:我们致力于保护作者版权,注重分享,被刊用文章【复旦大学2017农村专项(2019年复旦大学本科招生圆满结束)】因无法核实真实出处,未能及时与作者取得联系,或有版权异议的,请联系管理员,我们会立即处理! 部分文章是来自自研大数据AI进行生成,内容摘自(百度百科,百度知道,头条百科,中国民法典,刑法,牛津词典,新华词典,汉语词典,国家院校,科普平台)等数据,内容仅供学习参考,不准确地方联系删除处理!;
工作时间:8:00-18:00
客服电话
电子邮件
beimuxi@protonmail.com
扫码二维码
获取最新动态
