#头条创作挑战赛#流程图、思维导图、UML、拓扑图、ER图你了解多少?给你讲得明明白的
哈喽!大家好今天的内容分享是有关于“画图”这个话题。大家怎么看下面这张图?内容是不是还挺丰富的呢?这样的一张图他要表达什么内容呢你看懂了吗?
搞设计的一定对各种图并不陌生,但是你都了解这些图的构成原理和要表达的内容吗?该如何规划和设计好我们的设计构想,通过画图的方式表达给对方让简单易懂、逻辑思维清晰明了构图内容言简意赅的表达清楚让对方看得懂,听得明白。
在文字还没有诞生之前,我们的祖辈就是用画图、结绳记事的方式表达他们心中所想,传递表达信息的
《四体书势》:“昔在黄帝,创制造物。有沮诵仓颉者,始作书契,以代结绳。盖睹鸟迹以兴思也。赞曰:黄帝之史,沮诵仓颉,眺彼鸟迹,始作书契。纪纲万事,崇法立制。帝典用宣,质文著世。
今天的我们同样在使用各种绘图来传递信息、表达心中所想,彼此间相互信息交流。今天的内容分享就是有关于流程图、思维导图、UML、拓扑图、ER图的内容分享。好了话不多说就开始今天的内容分享吧。
流程图可以简单地描述一个过程,是对过程、算法、流程的一种图像表示,在技术设计、交流及商业简报等领域有广泛的应用。流程图可分为:数据流程图和作业流程图。
程序流程图的作用程序流程图的作用程序流程图的作用 程序流程图是人们对解决问题的方法、思路或算法的一种描述。
流程图的优点:
采用简单规范的符号,画法简单;结构清晰,逻辑性强;便于描述,容易理解。画流程图需要用到哪些图形符号:
在流程图中通常用一些图框来表示各种类型的操作,在图框内写出各个步骤,然后用带箭头的线把它们连接起来,以表示执行的先后顺序。用图形表示算法,直观形象,易于理解。
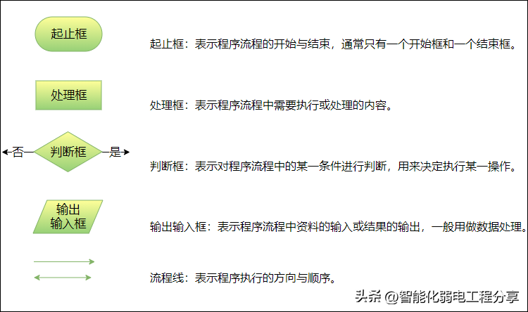
程序流程图与普通流程图的基本图形相似,通常由起止框、处理框、流程线、判断框、输出输入框构成。
起止框:表示程序流程的开始与结束,通常只有一个开始框和一个结束框。
处理框:表示程序流程中需要执行或处理的内容。
流程线:表示程序执行的方向与顺序。
判断框:表示对程序流程中的某一条件进行判断,用来决定是否执行某一操作。
输出输入框:表示程序流程中资料的输入或结果的输出,一般用做数据处理。
上图中我们可以很清楚地看出流程图有一套标准的符号,每个符号代表的意义不相同:
不管是程序流程图还是普通流程图通常由顺序、选择和循环三种基本结构组成。
顺序结构:三大结构中最简单的一种,表示流程图直接按照流程线所指顺序依次执行;
选择结构:指定一个条件,根据给定的条件判断内容,并根据判断结果决定流程走向;
循环结构:在特定条件下重复某一操作,用于判断流程是继续执行重复内容还是退出循环,分为当型和直到型两种循环方式。
一张简明的流程图,不仅能促进产品经理与设计师、开发者之间的交流,还能帮助我们查漏补缺,避免功能流程、逻辑上出现遗漏,确保流程的完整性。流程图能让思路更清晰、逻辑更清楚,有助于程序的逻辑实现和解决实际问题。
当涉及到跟踪业务或组织中的各种类型的细节时,事情总是变得混乱。在这种情况下,过程流程图可以帮助你组织和可视化你的过程,并说明任务和负责执行任务的人之间的关系。
过程流程图包括步骤的顺序过程和使过程工作所需的决策。形状进一步表示每个步骤,这些形状由线条连接。线条带有箭头以显示过程的移动和方向。
过程流程图遵循信息的逻辑流程,这样你试图可视化的过程就变得非常清晰。这类流程图最好的地方在于创建起来毫不费力。
工作流程图也类似于过程流程图,它提供了试图可视化的流程的图形概述。与过程流程图一样,工作流程图使用标准化的符号和形状显示逐步的流程。
换句话说,过程流程图显示了改变对象状态的过程,而工作流程图则显示了工作流中的实际变化。 使用这些图表可以帮助员工了解他们的角色和职责,并在不同部门内建立更多的团结。
泳道流程图也是最流行的流程图类型之一,它显示谁负责流程的哪个部分。在此流程图中,每个通道都充当业务角色或部门的空间。 根据其职责分为不同的渠道,使每个部门更容易看到他们需要完成的工作。
因此,团队发现这种类型的流程图是一种方便的工具,可以确保他们不会在流程的任何地方卡住。具有多个部门的组织主要使用泳道图来说明合作业务流程。 但是,任何人都可以使用这些流程图来避免混淆谁拥有流程的哪一部分。
数据流程图是信息系统结构分析和设计的重要工具之一。它是任何系统或流程的数据流的图形表示。它具有矩形、圆形和箭头等符号来显示数据输入和输出。
这些类型的流程图用于软件开发和设计。但是,你可以将此流程图用于各种其他目的。将其用于业务分析、敏捷开发、业务流程再造、系统结构等等。
由于在该图中可以对每个过程进行分解,因此可以在单独的图中显示相同符号的结构组件之间的关系。
系统流程图描述了系统或程序如何运行和交互。这些类型的流程图与数据流程图非常相似。与数据流程图一样,此流程图是一种显示系统中数据流的方式。
此外,它使用符号来说明数据流,并将它们连接起来以显示数据发生了什么以及数据流向何处。但是,这两者之间的显着区别在于数据流程图仅显示路径,而不显示决策。
系统流程图最适合用于对系统进行物理建模,显示输入、输出和过程。因此,使其成为跟踪信息的有用工具,同时控制沿途的实现。
你是否对快速做出理性选择犹豫不决?那么决策流程图对你说可能是一个有益的工具,尤其是当决策是你日常工作的一个组成部分时。
决策流程图是最受欢迎的流程图之一,因为它们有助于按照需要做出的顺序做出决策。它使你能够可视化流程的每个可能结果,并确保你做出了最佳决策。
因此,如果你是企业主、项目经理或任何其他具有决策责任的专业人士,你应该精通这些类型的流程图。
它可以帮助你可视化涉及跨部门或跨职能团队的流程数量,帮助团队成员了解他们的职责,帮助团队成员根据他们在整个流程中获得的答案做出决策等等。
业务流程建模图或业务流程建模符号是一种流程图,它对业务计划中涉及的从开始到结束的步骤进行建模。它直观地描绘了业务活动和信息的详细序列,为利益相关者提供了所涉及步骤的可视化表示。
这些类型的流程图比叙述文本更容易理解,帮助你进行有效的沟通和协作,以实现业务流程的目标并产生高质量的结果。
SDL 代表规范和描述语言,它使用图形元素设计面向对象的图表,用于对通信、航空、医疗和汽车行业的状态机进行建模。
该流程图具有一组特定的符号。系统定义、块和流程是什么 SDL 的三个主要组成部分。这些类型的流程图最适合用于头脑风暴,尤其是在研究新的计算机算法时。
此外,流程图中的每个步骤都以可视方式表示,非常适合解决常见的错误。
用例流程图或用例图用于描述系统与外部实体之间的交互。可以总结系统用户的详细信息以及他们与系统的交互。
用例图包含三个主要组成部分:参与者、系统和目标。参与者是与系统交互的用户,系统是参与者与系统之间的特定动作和交互顺序,目标是用例的最终结果。
用例图提供了系统的鸟瞰图,你也可以将其用作系统的蓝图。由于图表本质上很简单,因此你可以将其用作利益相关者的有效沟通工具。
你的业务流程确实包括各种各样的活动。有些可能很简单,有些可能很复杂。确保可预测且一致的结果的最佳方法是为你的业务流程建模。
EPC 流程图是一种使用事件和功能作为关键元素的业务流程建模。EPC 代表事件驱动的流程链,是一种图形组织器,可帮助重新设计业务流程,从而在业务的各个领域产生更好的生产力
流程流程图是流程中所有步骤和决策的可视化表示。换句话说,它是一个详细的流程图,可以帮助审核流程。通过让你深入了解信息流和与流程相关的任务,它使你能够在正确的时间做出正确的决定。
这些类型的流程图对于软件和电子领域的故障排除或诊断系统非常有用。但是,企业也要使用流程图来改进。
流程流程图可以帮助你将流程分解为更小的步骤,并帮助您仔细检查它们以揭示改进和运营效率低下的领域。
作为业务所有者,你已经知道业务流程与各个部门和利益相关者相关联。当业务流程包含来自不同团队的多个利益相关者时,它会变得更加复杂。
跨职能流程图明确设计为通过定义谁在业务模型的较低级别做什么来阐明流程。此外,这些类型的流程图显示了业务流程执行、不同团队成员及其交互的详细信息。
IDEF(集成定义)是过程模拟中的一种图形技术,可帮助对软件工程领域中的复杂系统进行建模。大规模语言系列包括 IDEF0 - IDEF14,涵盖了从面向对象分析到功能建模和数据收集的广泛用途。
IDEF是一种既严格指定又非专有的图表技术。它包括显示功能的框和退出或进入功能框的箭头。
IDEF 流程图的主要组件是箭头、框、上下文和节点树,如下面的模板所示。
您是否正在寻找能够以图形和数学方式表示你决定的工具?影响图可能就是你需要的。顾名思义,影响图会影响决策。因此,由于是分层的,这些类型的流程图是决策树的一个很好的替代品。
你可以在会议之前创建此图表,以说明正在讨论的商业理念。它将显示决策是如何做出的、期望的结果相互关联、变量以及每个步骤如何影响其他步骤。
价值流程图是一种流程图,用于说明和分析生产或交付过程中涉及的步骤。其主要目标是识别和消除价值流中的浪费,提高给定价值流的效率。 由于它是一种可视化精益方法的关键目标的强大方式,许多行业,包括产品开发、软件开发、制造、医疗保健和许多其他行业,都在使用它。
通常被开发者用来对一个场景下的对象交互建模. 它解释了一个系统中的不同部件之间,彼此是通过怎样的交互来实现的某个功能, 以及特定场景下交互发生的顺序.简而言之,时序图展示了系统的不同部件的执行序列.我们在画时序图时常用的6种元素:
使用一套方法论/辑对产品(项目)所涉及到的业务进行边界划分,所以熟悉业务是关键,如下图所示某业务中台架构图:
它是对整个系统实现的总体上的架构,需要指出系统的层次、系统开发的原则、 系统各个层次的应用服务。如下图所示,就将系
技术架构是应接应用架构的技术需求,并根据识别的技术需求,进行技术选型, 把各个关键技术和技术之间的关系描述清楚。技术架构解决的问题包括:纯技术层面的分层 开发框架的选、开发语言的选、涉及非功能性需求的技术选等。
部署图是用来显示系统中软件和硬件的物理架构,从部署图中,可以了解到软件和硬件组件之间的物理关系以及处理节点的组件分布情况。主要的作用就是表明,你的这个项目(系统)需要多少台服务器,每个服务器是干啥的
网络拓扑图就是指用传输媒体互联各种各样机器设备的物理布局,即哪种方法把互联网中的电子计算机等机器设备相互连接。拓扑绘画出云端服务器、服务中心的互联网配备和相互之间的联接。互联网的拓扑结构有很多种多样,关键有星型结构、环形结构、分布式结构、树形结构等。
E-R图,也称为实体关系图,用于显示实体集之间的关系。它提供了一种表示实体类型、属性和连接的方法;用来描述现实世界的概念模型。ER模型是数据库的设计或蓝图,将来可以作为数据库来实现。
实体
实际问题中客观存在的并且可以相互区别的事物称为实体。实体是现实世界中的对象,可以具体到人,事,物。可以是学生,教师,图书馆的书籍。
属性
实体所具有的某一个特性称为属性,在E-R图中属性用来描述实体。比如:可以用“姓名”“姓名”“出生日期”来描述人。
实体集
具有相同属性的实体的集合称为实体集。例如:全体学生就是一个实体集,(983573,李刚,男,1999/12/12)是学生实体集中的一个实体。
键
在描述实体集的所有属性中,可以唯一标识每个实体的属性称为键。键也是属于实体的属性,作为键的属性取值必须唯一且不能“空置”。
实体型
具有相同的特征和性质的实体一定有相同的属性,用实体名及其属性名集合来抽象和刻画同类实体称为实体型,其表示格式为:实体名(属性1,属性2,……)
联系
世界上任何事物都不是孤立存在的,事物内部和事物之间都有联系的,实体之间的联系通常有3种类型:一对一联系,一对多联系,多对多, 多对一联系。
绘制实体关系图实体(方框表示),联系(菱形表示),属性(椭圆表示),联系(直线表示)
类图是用来描述一个系统的静态结构。它既可以用于一般概念建模也可以用于细节建模。类包含了数据和行为,是面向对象的重要组成部分,它是具有相同属性、操作、关系的对象集合的总称。
类画法:
类名称(如果是接口或抽象,就使用斜体表示)
类的特性(一般是类的字段和属性,可以没有)
类的操作(一般是类的方法或行为)
类属性或者操作的访问修改符的标注:
public用加号标注
private用减号标注
protected用#号标注
接口的画法
顶端有<
第一行:接口名称
第二行:接口方法
类的关系
所谓依赖关系,就是构造这个类的时候,需要依赖其他的类,比如:动物依赖水和氧气
继承、泛化关系(用带空心三角形的实线表示)继承(泛化)关系,它指定了子类如何特化父类的所有特征和行为。例如:鸟是动物的一种,企鹅、鸭、大雁是鸟的一种。
实现接口的关系类与接口的关系,表示类实现了接口的所有特征和行为
关联关系(用实箭线表示)
所谓关联关系,就是这个类有一个属性是其他类。
聚合关系(用带空心菱形的实线表示)
聚合关系是关联关系的一种,是强的关联关系 ;
特点: 部分对象的生命周期并不由整体对象来管理。也就是说,当整体对象已经不存在的时候,部分的对象还是可能继续存在的。比如:一只大雁脱离了雁群,依然是可以继续存活的。
用代码的形式表示就是一个燕群类中存储了多个大雁,并且燕群类中有统一操作燕群的属性和行为
组合关系(用带实心菱形的实线表示)组合关系同样是关联关系的一种,是比聚合关系还要强的关系。特点:在组合中,部分与整体生命期一致,部分与组合同时创建并同时消亡 。比如:鸟与翅膀的关系。
1,状态图(State Diagram)用来描述一个特定对象的所有可能状态及其引起状态转移的事件
2,描述哪些状态之间可以转换
3,不同的状态下有不同的行为
状态图的组成
UML状态图主要由五种元素组成,分别是状态、转换、事件、动作和活动。
**状态:**表示对象的生命周期中的一种条件/情况,有初态和终态之分
转换: 表示两种状态间的一种关系
**事件:**表示在某一时间与空间下所发生的有意义的事情
**动作:**表示一个可执行的原子操作,是UML能够表达的最小计算单元
**活动:**表示状态机中的非原子执行,一般由一系列动作组成
状态图的图形
注意: 初始状态只有一个,结束状态可以有多个, 遇到终止全部结束(非法操作)
用例图是用户与系统交互的最简表示形式,展现了用户和与他相关的用例之间的关系。通过用例图,人们可以获知系统不同种类的用户和用例。用例图也经常和其他图表配合使用。
用例图主要用来描述角色以及角色与用例之间的连接关系。说明的是谁要使用系统,以及他们使用该系统可以做些什么。一个用例图包含了多个模型元素,如系统、参与者和用例,并且显示这些元素之间的各种关系,如泛化、关联和依赖。它展示了一个外部用户能够观察到的系统功能模型图。
【用途】:帮助开发团队以一种可视化的方式理解系统的功能需求。
用例图所包含的的元素
参与者(Actor)
用例(Use Case)
关联关系(Association)
包含关系(Include)
扩展关系(Extend)
泛化关系(Generalization)
参与者(Actor)——与应用程序或系统进行交互的用户、组织或外部系统。用一个小人表示
用例(Use Case)——用例就是外部可见的系统功能,对系统提供的服务进行描述。用椭圆表示
子系统(Subsystem)——用来展示系统的一部分功能,这部分功能联系紧密。
关联关系(Association)——表示参与者与用例之间的通信,任何一方都可发送或接受消息。无箭头,将参与者与用例相连接,指向消息接收方。
包含关系(Include)—— 包含关系用来把一个较复杂用例所表示的功能分解成较小的步骤。
指向分解出来的功能用例。 比如下面这图,用户取钱过程中包含输入账户密码和验证,如果通过了才能取钱
扩展关系(Extend)——扩展关系是指用例功能的延伸,相当于为基础用例提供一个附加功能
泛化关系(Generalization)——就是通常理解的继承关系,子用例和父用例相似,但表现出更特别的行为;子用例将继承父用例的所有结构、行为和关系。
依赖关系(Dependency)——用带箭头的虚线表示,表示源用例依赖于目标用例。
版权声明:我们致力于保护作者版权,注重分享,被刊用文章【学校功能分析图(流程图)】因无法核实真实出处,未能及时与作者取得联系,或有版权异议的,请联系管理员,我们会立即处理! 部分文章是来自自研大数据AI进行生成,内容摘自(百度百科,百度知道,头条百科,中国民法典,刑法,牛津词典,新华词典,汉语词典,国家院校,科普平台)等数据,内容仅供学习参考,不准确地方联系删除处理!;
工作时间:8:00-18:00
客服电话
电子邮件
beimuxi@protonmail.com
扫码二维码
获取最新动态
