9月开学季,南京也将迎来一波教育置业高峰。学区房源不愁卖。2019年已过大半,南京学区房也逐渐回暖。
今天就综合往年数据,来全面了解下南京小学的情况吧!
纵观全市,除去仙外小学(嫡系)和苏杰小学(民办),南外录取前十学校当中鼓楼占8所,玄武占2所,不得不说,鼓楼的教育方面优质资源不要太多。这也是为什么在所有的学区房当中,鼓楼的学区房价一路飙升!让很多人望而却步。
名校开办分校主要分为四类办学类型,分别是直属分校、名校合并、托管办学和合作办学。
· 直属分校
这类分校属于同行政区,由本部直接管理和派遣老师教学,分校和本部属于同一集团,教学管理等保持一致,教学质量也相对有保障。一般来讲,直属分校的老师和主要骨干力量是由本部派过去的。
· 名校合并
这类学校属于名校兼并附近的薄弱学校,学区范围、教育管理和师资力量等完全一致,通常低年级在一个校区上学,高年级在一个校区上学,办学质量最靠谱。由于名校生源爆满却资源有限,附近薄弱学校生源不足却资源浪费,因此未来将有更多的的名校区合并周边学校。
· 托管办学
这类学校属于同行政区,通过名校托管办学后,薄弱学校与名校统一管理制度,统一调配老师,统一质量管理,统一考核评价。一般来说,这类“分校”不一定会有本部派去的老师,但是老师会与名校老师在一起统一备课,主要还是原有学校的师资。
· 合作办学
这种合作方式下,本校和分校压根都不属于同一个区的教育局,而且这种合作方式也比较新,应该说现在还没到检验教学成果的时候。一般来说,这类学校不一定会有本部派去的老师。并且,老师也不与名校老师在一起统一备课,采用的管理制度和教学制度也与名校不同。
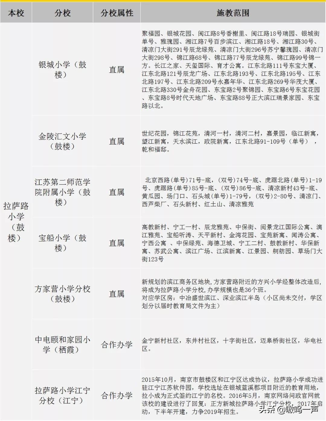
7所分校中有5所分校为“直属分校”,和拉萨路小学同属鼓楼区,是真正的集团内部的师资流通。由本部直接管理和派遣老师教学,教学管理等保持一致,教学质量也相对有保障。其中方家营小学尚未投入使用。
栖霞区的中电颐和家园小学和江宁区的拉小江宁分校为“合作办学”,这两所学校和本校不属于同行政区,在管理和教学方面都更加自主。说白了,不一定会有本部派去的老师,采用的管理制度和教学制度也与本校不同,所以教学质量、升学率不能一概而论。其中拉萨路小学江宁分校,南京市江宁区教育局新建的拉萨路小学江宁分校(吉山软件园小学)已于2018年7月份开工建设,计划于2019年8月完工。
力学小学为拉力琅三所顶级名校之一,历史悠久,学风良好。力小教育集团下属8所学校,其中4所为直属,3所为合作办学,还有一所正在筹划建设中。
力学小学的最大特点是均衡,应试的力度介于拉萨路小学和琅琊路小学之间,当然,素质教育也介于它们之间,更为低调内敛。学校区位:周边幼儿园、初中、大学环伺,人文氛围浓厚。学校位于汉口西路,道路一边是力学小学,一边是南京师范大学随园校区。学校一侧,道路对面是南师大附属幼儿园,附近还有南京市实验幼儿园。汉口西路尽头,是河海大学。力学小学学区房在29中初中本部的学区内,所以是南京典型的双学区。
南京市力学小学教育集团成立于2010年6月。集团内学校,各有特色。
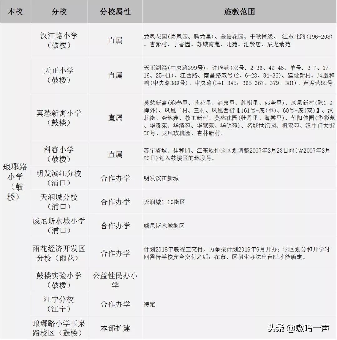
在南京名校中,琅琊路小学实力强劲。可能很多人都不知道芳草园小学原来也是琅琊路小学的直属分校,后来它发展壮大,独立出去,成立了芳草园小学教育集团。
在琅琊路小学所有的分校中,有4所为直属分校,全部位于鼓楼区。合作办学的分校中,有3所位于浦口区,1所位于雨花台区,1所位于江宁区。在集团化办学的号召下,鼓楼区名校的强势教育资源带动其他区的教育共同发展。在提升当地教育资源水平的同时,对当地的房价也像地铁修建一样起到一定的带动作用。
4、南京其他教育集团
其实,除了拉力琅三大教育集团及其附属小学之外,南京也有很多其他不错的小学,虽然对于很多家长而言,给孩子提供好的教育是家长的义务和责任,但是也要擦亮眼,好学校固然能提供更优厚的教育资源,但是,其他的小学也是不错的,作为家长要放平心态,相信教育的力量,相信老师,相信我们的孩子!未来,教育资源一定可以得到公平分配!
版权声明:我们致力于保护作者版权,注重分享,被刊用文章【苏杰学校(拉力琅三大教育集团背后实力惊人)】因无法核实真实出处,未能及时与作者取得联系,或有版权异议的,请联系管理员,我们会立即处理! 部分文章是来自自研大数据AI进行生成,内容摘自(百度百科,百度知道,头条百科,中国民法典,刑法,牛津词典,新华词典,汉语词典,国家院校,科普平台)等数据,内容仅供学习参考,不准确地方联系删除处理!;
工作时间:8:00-18:00
客服电话
电子邮件
beimuxi@protonmail.com
扫码二维码
获取最新动态
