7月2日-8日是中考填志愿的时间。不少同学/家长都在后外问站长:
“东莞各高中的学费是多少啊?”
“民办学校的收费一般是多少?”
“听说新开了五所民办学校,它们分别招收多少名学生,学费又是怎么样的?”
……
站长也搜集了各方资料,一起来看看吧~
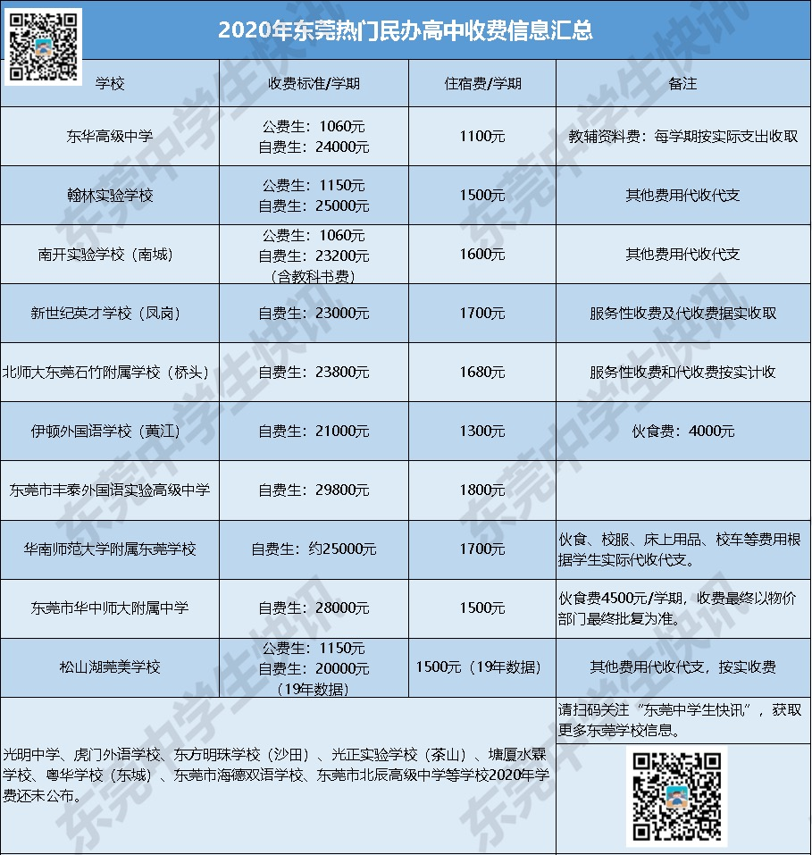
今年东莞共有18所民办高中对外招生,共提供高中学位15422个。
18所民办高中里面,有5所是第一次招收高中生,分别是:丰泰外国语学校、华南师范大学附属东莞学校、海德双语学校、北辰高级中学、华中师大附属中学。(这五所高中的总招生人数和公费生人数见下表。)
▼
这18所民办高中的收费情况又是怎么样的呢?
东莞市民办高中收费情况
▲更多民办高中收费情况持续更新中,后台回复【民办学费】获取~
近几年,东莞民办学校的收费普遍上涨。从上表我们可以看到,东莞民办高中一个学期的学费大概在20000—25000元左右,住宿费一个学期大概1000—1500元左右。
这些还仅仅是学杂费用和住宿费,还不算伙食费和其他杂费,各种花费加起来真的是一笔不小的开支,如果是读国际班的就更贵了。
民办学校学费太贵了,难道一定要有钱才能读民办学校吗?
当然不是。民办学校自费生的学费是比较贵的, 但如果考上了该民办学校的公费生,享受的可就是公办高中的收费标准了。
那东莞市公办高中的收费又是怎么样的呢?
东莞市公办高中收费情况
▲上图数据仅供参考。
上图的收费数据可能距离现在有一段时间,部分东莞公办高中的收费情况可能发生了改变。
但一般来说变动都不会太大。在公办高中,一年学费大概2000元,住宿费大概400元/学期,一年大概800元。三年下来,在公办高中学费和住宿费大概一共是学费6000元+住宿费2400元=8400元。
对比公办高中与民办高中自费生的收费,我们可以发现,民办高中自费生一学期的花费是公办高中三年花费的2-3倍!
这样看来,成绩好也就等于是变相帮爸妈赚钱了!你想报读公办高中还是民办高中呢?评论区说出你的看法吧~
版权声明:我们致力于保护作者版权,注重分享,被刊用文章【东莞最贵的学校(最高5)】因无法核实真实出处,未能及时与作者取得联系,或有版权异议的,请联系管理员,我们会立即处理! 部分文章是来自自研大数据AI进行生成,内容摘自(百度百科,百度知道,头条百科,中国民法典,刑法,牛津词典,新华词典,汉语词典,国家院校,科普平台)等数据,内容仅供学习参考,不准确地方联系删除处理!;
工作时间:8:00-18:00
客服电话
电子邮件
beimuxi@protonmail.com
扫码二维码
获取最新动态
