亲爱的弟弟妹妹们,
是不是看了很多教你“如何做简历”的视频依旧没有头绪!!!
那么今天就把我协助校招生做了上千份简历,遇到的问题,以及对应的方式方法分享给大家。
一份完整简历包含哪些内容 ?
首先一份完整的简历包含六个部分:个人信息、教育背景、实习经历、活动经历、自我评价 和 相关技能;
个人信息:除非对外貌有特定要求的职位,需要写身高、体重、户籍 等外,对于大多数的企业,我们只需要把姓名、性别、邮箱、电话、出生年月、现居住地和应聘职位写正确即可!
特别强调:不要把身份证号码和详细的家庭住址写上了,现居住地只需要落到地级市,比如晓峰目前居住在深圳,现居住地写广东深圳。
教育背景:
1、学历从高到低写,比如你是研究生毕业,先写研究生的学校 ,再写本科学校 ;
2、如果你课业优异,则可以把院系排名、班级排名写到后面,比如院系排名前5% 班级排名前3等 ,如果你专业排名后50% ,则不需要写!
3、非大学期间奖项 或 不能体现你专业能力的奖项不要写。小学奥数一等奖,初中化学全国一等奖等 都不要写;
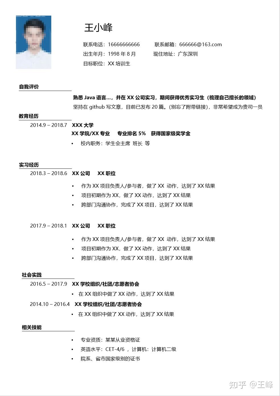
下图是一份完整的简历模板(如果有需要的同学可以留言给我)
1、实习经历包含四个部分,时间、公司、角色定位、职责和结果 ;(经常听到的star法则,记不住就按照我的分类来做吧)
特别强调:结果要数据化体现!!!
因为结果数据化,可以让HR一目了然的看到你的工作能力
举个例子:我拿晓峰的实习经历来说
“在任职期间从事用户运营工作,期间客户满意度很高,且新用户有明显的增加。” 这样的描述让HR感觉写了什么好像又什么都没写,内容非常的空洞!
那么我们把数据加上,再看看这样的描述怎么样:
“在任职期间从事用户运营工作,通过3个月的努力,完成了2个新微信群的建立和3个老用户群的维护, 用户满意度达到90%,同比增长13%,续费率达到85%,同比增长10%,同期排名第一。”
加上数字的描述,是不是就会饱满很多呢!
2、当有多份不同工种的实习经历时,遇到匹配度高的企业,需要侧重突出对应实习经历的经验,其他匹配度不高的经历可以弱化 甚至可以删了;
如果应聘“销售助理”的职位,人选有两段实习经历一段是安保工作,另一段是某公司的销售专员的工作,从岗位匹配的角度来看,第二段销售工作匹配度是不是更高呢, 那我们则可以弱化第一段实习经历的工作职责(只需要一笔带过就行) ,甚至 第一段实习经历删去不写也行,重点描述第二段匹度高的实习经历!
其次,把更能体现自己价值的职责写到前面 ,我们需要在HR有限的时间里,让她们能一目了然的看到你的优势!
所以相较于:“整理早会内容,整理会议纪要等 ”偏流程化的工作, 前两段能给公司带来直接价值的职责,对于阐述自己的价值是不是更有说服力呢,所以需要把客户BD和客户维护的职责提前!
我相信大多数同学们,都是写完一份简历后一键发送对嘛?希望通过简历触达更多的企业,从而得到更多的面试机会。但是这个出发点从求职的根本上就错了!!!
我们缺的真的是一份工作嘛? 大家真正缺的是符合长期职业目标,能持续带来成长,薪资较为可观、2-3年后能形成一个有职业竞争力标签的机会!而企业也希望通过校招,找到基础扎实、综合能力突出和企业价值观一致,值得培养的小伙伴;
所以前期把意向企业的职位梳理下来!做一个简单的职位分析,从而针对性的修改自己的简历,增加简历通过的概率。
修改简历需要两步:
1、提炼对应职位JD的关键内容;
2、保证真实的情况下,尽可能的让自己的经历向JD关键内容靠拢;
举例 :只有“营销实习经历”的同学 应聘“手游运营培训生”的职位,简历如何修改呢
首先提取“手游运营培训生”JD的关键信息,
热爱游戏,深度体验不同种类游戏,自己的思考和研究; 说明:这三个关键信息需要求职者本身是喜欢游戏而非仅仅当作一份运营的工作,其次光喜欢还不够,需要在体验后有自己的总结和想法;数据分析和总结能力; 说明:企业在招实习生时,看重业务匹配度的同时,还看重底层学习能力,这里的学习能力则是思考问题的方式,判断和抓关键问题的能力,总结和复盘的能力;大型活动策划经验; 说明:从筹备、组织、跨部门协同、落地到交付一整套流程下来,非常考验求职者的综合能力;其次职位关键信息梳理完后,我们则可以根据自己的实习经历做修改,举例:
以上修改,都是建立在本身就热爱游戏,内容真实的基础上,我们只是通过不同侧重的表达形式,让求职者和该职位的匹配度更高些,让HR看到你的可塑性,给你一次面试的机会。
最后职场的路很长,如果拿到了机会,请踏实、用心的做下去。 如果没有拿到机会,至少你为自己想要的东西努力过,保持这份状态继续努力下去,我相信 无论在哪里,你都会越来越好!
叮叮叮,特别注意,不要把时间和精力,浪费在简历模板的选择上(没必要花钱下载简历!!!),越是花里胡哨,个性十足的模板,越是在增加HR筛选简历的负担 。
具体原因呢:
HR 每天都要筛选上百份简历,所以平摊到每份简历的时间最多不超过10秒,而花里胡哨的模板会增加HR提取简历有效信息的时间。
那么,好的简历模板不需要大家再花时间找了,我已经帮大家做了一份通用的模板! 如果有需要的同学,在评论区留言即可。
照片选择
提到简历中的照片, 如果你认为长相不是加分项,甚至还会给对方带去一定的压力,那么不放照片也是可以的, 顺便呢 咱也把那个框删了呗!
如果你希望企业通过照片更全面的了解自己,那么一定要放证件照,一些迷惑角度的自拍、生活照和艺术照就别往上放了,毕竟HR都是审美和鉴茶大师。
相关技能:
1、原则是保证真实有效!强调一下 如果没有的证书不要写!
2、英语4/6级分数不用写,除非你考的非常高,如果有托福/雅思 不错的考试成绩也可以写上
Word Excel PPT 等基础的办公软件就不用写了 ,这个不加分 。
自我评价:我们要了解为什么要有自我评价呢? 因为HR没时间看一些较为普通的简历,如果你不是知名院校(985/211)毕业,也没什么亮点的实习经历,那你更需要通过自我介绍,让HR快速了解你的亮点,而不是把你的简历放到废纸篓里;
一份好的自我评价包含三个部分:
1、体现实习经验、职业规划和公司的匹配度;
比如熟悉Java基础以及常用的数据机构,在实习期间实习成绩获得优秀(实习生前10%),自己希望在技术领域深耕并期望为企业解决问题创造价值;
2、体现个人优势,这里包括学历、学校、课业排名 需要数据化体现出来;
比如 985/211 毕业,专业排名前5%, 2次获得国家一等奖学金,优秀毕业生(全校前10%)
3、自己成长潜力可塑性的展现
比如 每年坚持读30本书,经常看github文章,并坚持写技术博客,目前已发布20篇。别忘了附带链接
除了以上硬核的内容外,还有些小的tips,如果注意到会非常加分;
1、简历不要超过1页A4纸,不要在简历中写人生格言 ; 我之前看有个同学给自己简历做了一份精美的封面,翻开后还一句非常励志的格言-“一切伟大的行动和思想,都有一个微不足道的开始。”
如果非要加一句,能否换一句,HR校招每天要看上百份简历,在她有限的时间和好脾气里,别再去作死了。
2、简历写完后,检查一遍,不要出现错别字。简历名称不要再写“个人简历“或者”我的简历“ 简历名称改为:意向职位+个人姓名+学校,如 “销售专员 晓峰 XX大学”。
再给HR发简历前,一定要转化成PDF的格式,因为不同的设备,不同的版本会出现乱码;
3、在给HR发邮件前,邮件正文要加上你简历的截图照片,这样邮件看起来会更饱满,其次有些HR因为太忙也可以在邮件正文查看你的简历;
4、邮件主题呢,一定要标签明确,方便HR归类。 【求职简历-校招】销售专员 晓峰
5、邮件尾文,把自己的姓名和联系方式写清楚即可 ,最后检查一下是否发送成功,不要因为邮件发送失败导致错失了一次面试机会。
如果对于以上内容还有问题,可以在评论区联系我,最后祝大家都能找到满意的工作!
版权声明:我们致力于保护作者版权,注重分享,被刊用文章【大学生就业简历模板(干货分享)】因无法核实真实出处,未能及时与作者取得联系,或有版权异议的,请联系管理员,我们会立即处理! 部分文章是来自自研大数据AI进行生成,内容摘自(百度百科,百度知道,头条百科,中国民法典,刑法,牛津词典,新华词典,汉语词典,国家院校,科普平台)等数据,内容仅供学习参考,不准确地方联系删除处理!;
工作时间:8:00-18:00
客服电话
电子邮件
beimuxi@protonmail.com
扫码二维码
获取最新动态
