音乐表演专业(含“民族英才班”声乐、器乐方向)
本专业主要培养具有音乐表演基本理论和技能,并具备民族乐器、歌曲的演奏、演唱能力与技巧,能在专业文艺团体、艺术院校等相关部门从事表演、教学及研究工作的高级专门人才。
音乐表演专业(少数民族乐器方向)
本专业主要培养具备少数民族乐器演奏的基本理论和技能,基础扎实,具有较强的艺术实践能力和创新能力,能够在本专业领域从事少数民族特色乐器的研究与教学,传承、发展和弘扬少数民族音乐文化的专业人才。本专业以招收少数民族考生为主。
作曲与作曲技术理论专业
本专业主要培养具有较全面的音乐创作知识、能力和专业化水平,能在有关文艺单位、艺术院校、科研机构以及出版、广播影视部门从事少数民族音乐创作和少数民族音乐理论研究、教学、编辑等方面工作的高级人才。
音乐学(音乐学理论)方向
本专业培养具有扎实的音乐学基础理论知识、较成熟的演奏演唱技能,并具备多层知识结构、多元文化素养的综合型高级音乐学专业人才。毕业生可在社会文艺团体、艺术院校、艺术研究单位、文化机关以及广播、出版等行业从事与音乐相关的研究、教学、编辑、管理、传播等方面的工作。
本专业最终录取时,各省录取人数不超过本专业招生计划数的20%(少数民族考生除外)。
音乐学(音乐教育民族班)方向
本专业培养掌握音乐学科基本理论知识和技能,基础扎实,知识面宽,实践能力强,综合素质高的高级音乐教育人才,毕业生可在中小学进行音乐教学工作,也可在音乐教育行业进行教育管理工作。
注:以上各专业为四年制本科,合格毕业生授予艺术学学士学位。
学费标准
表演类专业:10000元/年;
作曲及音乐学各专业方向:8000元/年。
二、音乐学院招生计划及报考条件
2020年,音乐学院将面向全国招生170人,详情如下:
注:★2020年音乐表演各专业(含民族英才班)根据校考成绩制定分省计划及文考名单;兼报民族英才班的各专业考生在兼报专业与民族英才班均进入文考名单招生计划1:1范围的情况下只发放民族英才班的文考证。上述具体原则详见我校2020年《艺术类招生章程》。
☆音乐学(音乐教育民族班)招生计划不分声乐器乐,考生须参加声乐、器乐、综合才艺(复试阶段)考试并综合评分,详见专业考试内容及评分细则。
招生对象及报考条件
1.身体健康,体型匀称,五官端正的适龄考生。
2.音乐素质好,乐感好,音乐基础知识和专业技能达到中专毕业水平。声乐方向要求考生发声器官无疾病,口齿清楚,嗓音本质好,掌握一定的演唱技能;管乐方向要求考生牙齿平整,手指、舌头灵活,腹肌反应良好;作曲与作曲技术理论专业要求考生具备较好的音乐理论及创作基础。
3.中专或高中毕业;
4.现役军人报考须经大军区政治部批准。
5.下列情况之一者不能报考:实施高级中等教育学校的在校生(应届毕业生除外);国家承认学历的高等学校在校生;被高等学校开除学籍未满一年者(从被开除之日起,到报名开始之日止);上一年参加高考,因舞弊而被取消报考资格和入学资格者;因触犯刑律而被追诉或正在服刑者。
注:民族英才班报考条件详见音乐表演(民族英才班)《招生简章》。
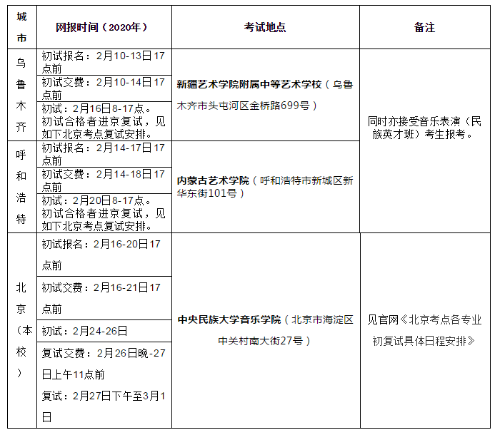
(一)、各考点报考时间地点
注:1.具体报名方法见如下“报考程序”;
2.上表时间地点如有变动将在本网页逐步更新,请考生务必保持关注。
(二)、初复试报名、交费程序
2020年音乐学院上述各考点均在“中央民族大学特殊类型招生管理系统”中进行报名、交纳初/复试费、打印准考证、查询复试名单、文考名单……,不再进行初、复试现场报名及确认。
报名截止时间:考生须在上表公布的各考点报名交费时间内完成报名表提交并交费,过时不候。
(报名期间,招生管理系统的开放时间为早8点至晚8点,考生先提交报名信息,我办工作人员审核通过后即可交费。因报名资料不清晰,不完整等原因未审核通过者必须在报名截止时间前重新提交,否则视为放弃报名。)
提交材料:真实且清晰的个人照片及身份证、省联考合格证照片(未出省联考成绩的可以先用省联考准考证,港澳台考生提交“来往通行证”)。对填写信息不真实、报名材料弄虚作假者,查实后不予录取或取消录取资格并报省级招办查究。
报名考试费用:报名及初试100元/人;复试160元/人(含二试、三试)。报名及交费前请考生务必仔细阅读招生简章,妥善安排报考专业和行程,一旦交费成功,费用不退,亦不能更换报考专业。
打印准考证:完成交费的考生,请自行下载打印《准考证》并按其显示的考试时间和考场提前一小时到校备考。
关于各考点复试查询及交费(非民族英才班):
各点初试结束次日(北京考点为2月26日晚)复试名单公布后,进入复试的所有考生即可在我校招生管理系统中交纳复试费160元/人,复试交费截止时间为2月27日上午11点,逾期未交费者视为放弃复试。完成交费的考生可在系统中查询到自己的复试各科目具体时间安排并携带初试准考证、身份证提前一小时到校备考。
特别提示:复试阶段的练耳听写考试将于2月27日下午2:00开始。
京外考点注意事项:
1.京外考点(非民族英才班)仅接受考点省份及其周边毗邻省份考生报考,其余省份考生可参加北京本校考点考试。违反此规定者,参试成绩无效。如京外考点所在省份对考生考点选择及专业报考有限定,请参照省级招办相关规定执行。
2.作曲与作曲技术理论专业、音乐学(音乐学理论)专业方向不在京外考点举行初试。
3.乌鲁木齐考点考生注意:
★报考音乐表演(少数民族乐器)专业方向中如下器种:马头琴、低音马头琴、冬不拉、热瓦甫、弹拨尔、艾捷克、手鼓的考生,初试、复试(二试和三试)均在乌鲁木齐考点完成,合格者直接取得文考资格,文考名单将于3月中旬与本校考点所有文考名单一同公布。
★乌鲁木齐考点其余专业方向及器种均只进行初试,初试合格者按上表安排进京复试。
四、专业考试
(一)、专业考试分为专业初试、复试(含二试专业主课、三试视唱练耳)。一试结束后,二试、三试同时进行。各专业各试具体内容附后。
(二)、考生可自带钢伴。
(三)、考生应根据初、复试公布的个人各科目考试时间提前一小时到校候考。逾期不到者不再补考。
(四)、凡要求一、二试演唱/演奏不同曲目的专业(详见专业考试内容),考生报名时均须填写一试曲目。
(五)、考生考试不得临时更换考试器种,更换者成绩无效。
一 试
音乐表演(管乐演奏)
1.演奏音阶一组(包括大小调、连音、吐音、琶音)。
2.练习曲一首。
3.大中型协奏曲中一个乐章或奏鸣曲两个乐章(巴洛克时期、古典、浪漫及现代乐曲中选择);或技巧性乐曲一首。
音乐表演(弦乐演奏)
1.小提琴:音阶一组包括单、双音(三个八度单音及琶音,三、六、八度);练习曲或随想曲一首,克莱采尔以上;巴赫无伴奏一个乐章(慢板)。
2.中提琴:音阶一组包括单、双音、琶音(三、六、八双音);练习曲一首;l巴赫无伴奏组曲其中一首。
3.大提琴(含民乐大提、少器大提):音阶一组;包括单音、琶音;练习曲一首(170首第三册以上水平);巴赫无伴奏组曲其中一首。
4.低音提琴(含民乐低音提琴):音阶一组包括单、琶音;练习曲一首。
5.竖琴:自选一个调的音阶、琶音。一首练习曲或乐曲。
6.西洋打击乐:马林巴:音阶一组包括琶音;练习曲一首;小军鼓:练习曲一首。
7.民族打击乐:小军鼓练习曲一首;中国大鼓乐曲一首。
音乐表演(钢琴演奏)
1.演奏技术性肖邦练习曲一首。
2.巴赫十二平均律一首。
音乐表演(民乐拉弦吹奏)
二胡、笛子、唢呐等:演奏大型、中型乐曲各一首。
笙:传统笙曲目一首;键笙曲目一首。
(注:可带伴奏,不超过两人。)
音乐表演(民乐弹拨)
古筝、琵琶、扬琴、中阮、柳琴等:演奏大型、中型乐曲各一首。
(注:可带伴奏,不超过两人。)
音乐表演(少数民族乐器)
演奏练习曲一首,中小型乐曲一首。(注:可带伴奏,不超过两人。)
音乐表演(声乐)
演唱歌曲一首(本民族歌曲、创作歌曲或中外艺术歌曲均可,不含通俗歌曲)。
音乐学方向
音乐技能考察,演奏两首乐曲,具体要求如下:
1.钢琴:一首练习曲(车尔尼740以上,含740);一首大型乐曲
2.其他乐器:一首练习曲;一首大型乐曲。
音乐教育方向
1.演唱一首歌曲(本民族歌曲、创作歌曲或中外艺术歌曲均可,不含通俗歌曲)。
2.演奏一首器乐曲(器种不限)。
作曲与作曲技术理论
1.根据指定动机写作不同情绪的单旋律,每一条旋律不少于16小节,限两小时内完成。
2.基本乐理:考试内容包括基本乐理涵盖的全部内容。
乐理考试主要参考书目:
李重光:《基本乐理简明教程》,人民音乐出版社。
童忠良:《基本乐理教程》,上海音乐出版社。
二 试
音乐表演类所有专业方向及音乐教育方向二试均不可重复初试曲目。
音乐表演(管乐演奏)
演奏大中型协奏曲一个乐章或奏鸣曲两个乐章,或演奏技巧性乐曲一首。
音乐表演(弦乐演奏)
1.小提琴:协奏曲一个乐章或技巧性乐曲一首。
2.中提琴:协奏曲一个乐章或奏鸣曲两个乐章。
3.大提琴:协奏曲一个乐章或奏鸣曲两个乐章。
4.低音提琴:协奏曲一个乐章或奏鸣曲两个乐章。
5.竖琴:一首中型或大型乐曲(乐曲不同于初试曲目)。
音乐表演(打击乐演奏)
1.西洋打击乐:马林巴:任选乐曲一首;小军鼓:毕业序曲或其它乐曲一首。
2.民族打击乐:马林巴乐曲一首;定音排鼓乐曲一首。
音乐表演(钢琴演奏)
1.乐曲一首。
2.古典奏鸣曲快板乐章或变奏曲一首。
音乐表演(民乐拉弦吹奏)
1.二胡、笛子、唢呐等:演奏大型乐曲一首。
2.笙:传统笙曲目一首;键笙曲目一首。
(注:可带伴奏,不超过两人。)
音乐表演(民乐弹拨)
古筝、琵琶、扬琴、中阮、柳琴等:演奏大型乐曲一首。
(注:可带伴奏,不超过两人。)
音乐表演(少数民族乐器)
演奏练习曲或民歌一首,大型乐曲一首。(可带伴奏,不超过两人)
如加试第二乐器(主考乐器外的其他少数民族乐器)演奏并达到中级水平的考生,加计第二乐器分。
音乐表演(声乐)
1.演唱歌曲一至两首(不含通俗歌曲)。
2.两首歌曲时间不得超过8分钟。
音乐学方向
关于考生音乐学基础知识、理论素质、分析能力以及写作能力的综合考查,具体要求如下:
1.笔试:音乐评论创作。
2.面试:考查考生音乐学基础知识以及相关内容掌握。重点考查学生的分析能力、思辨能力和组织能力。
音乐教育方向
1.演唱一首歌曲(不得重复初试曲目,不含通俗歌曲);
2.演奏一首器乐曲(不得重复初试曲目);
3.加试综合才艺展示;
作曲与作曲技术理论
1.作曲:根据指定主题,创作一首单主题(即展开性中部)的单三部曲式钢琴曲,限四小时内完成。
2.和声:范围为《斯波索宾和声学教程》一级关系转调,限三小时内完成。其中包括:为高音配和声、为低音配和声各一道。
3.钢琴:演奏程度在车尔尼299以上的练习曲一首,中型乐曲一首。可加试其他乐器。
4.面试:对考生进行音乐及相关问题的提问,演奏钢琴或其他乐器,演唱一首民歌或戏曲唱段(曲目自选)。
三 试(视唱练耳考试大纲)
所有通过一试的考生均须参加视唱练耳考试。
练耳部分(笔试)
一、声乐、民乐、管弦、打击乐、音乐学(不含音乐教育民族班)
听写部分 (无升降号调内)
1.音组
2.音程
3.三和弦
4.节奏填空
5.旋律填空
二、作曲、音乐表演(钢琴)
1.音阶听写(一个升降号调内)
2.音程听写(一个升降号调内)
3.三和弦听写(一个升降号调内)
4.节奏听写(包含所有基本节奏)
5.旋律听写(一个升降号调内)
视唱部分
一、声乐、民乐、管弦、打击乐、音乐学(不含音乐教育民族班)
1.视谱即唱:无升降号调内视唱。
2.视谱精唱:在指定参考书曲目范围内,抽选一条旋律视唱。
3.考试参考书目及考试范围
(1)上海音乐学院视唱练耳教研组:《单声部视唱教程》(上),上海音乐出版社。考试范围为无升降号调部分。
(2)《法国视唱》(1A 、1B),人民音乐出版社。考试范围为无升降号调部分。
二、少数民族乐器、音乐教育民族班(模唱)
音组模唱
节奏模仿
旋律短句模仿
三、作曲、音乐表演(钢琴)
1.视谱即唱:一升降号调内五线谱视唱,唱名法不限。
2.视谱精唱:在指定参考书曲目范围内,抽选一条旋律视唱。
3.考试参考书目及考试范围
(1)上海音乐学院视唱练耳教研组:《单声部视唱教程(上)》,上海音乐出版社。考试范围为一个升降号调部分。
(2)《法国视唱》(1A 、1B),人民音乐出版社。考试范围为一个升降号调部分。
音乐表演专业各方向
专业校考成绩=专业主课二试成绩
音乐学方向
专业校考成绩=技能(一试成绩)20%+面试40%+笔试(音乐评论写作)40%
音乐教育方向
专业校考成绩=专业二试成绩(演唱40%+演奏40%+综合才艺成绩20%)
作曲与作曲技术理论专业
专业校考成绩=钢琴5%+作曲(钢琴曲写作)70%+和声10%+面试10%+乐理5%
1.作曲与作曲技术理论专业、音乐学专业(含音乐教育民族班)不做分省招生计划,根据校考成绩全国排名,以不超过招生计划数1:4的比例确定参加“全国普通高等学校招生统一考试”名单(以下简称“文考名单”)。
2.音乐表演专业声乐方向(分男女)、器乐各方向(分器种)根据校考成绩全国排名,按照招生计划1:1的比例确定分省计划,并与文考名单同时公布。在已投放招生计划的省份,相同方向、器种、科类(如所在省份分文理)的考生按照校考成绩排队,在不超过该省相同方向、器种、科类计划数的2倍之内可顺延进入文考名单。
3.兼报音乐表演(民族英才班)和音乐表演专业各方向,且校考成绩全国排名均进入相同方向(或器种)招生计划1:1范围的考生,以民族英才班的报考信息为准制定分省计划,其余兼报专业不再分配分省计划且不再进入文考名单。
4.考生的视唱练耳成绩不计入综合成绩,但必须达到合格要求。音乐表演(少数民族乐器)方向考生的视唱练耳成绩仅作参考,但五音不全者,不予录取。
5.我校将于2020年3月中旬在本科招生网开通成绩查询系统,并公布专业考试合格考生名单及成绩等信息,合格考生同时可自行打印《中央民族大学艺术类专业文化考试准考证》。
录取原则:2020年艺术类文化线划定及录取原则以我校2020年艺术类专业《招生章程》(主管部门审核通过后发布)为准,请考生保持关注。
专业考试合格考生的信息由我校统一报送各省级招办,考生在填报高考志愿时,请勿填报未取得合格证的专业,如因专业志愿填报错误造成无法录取的,后果由其本人承担。
填报高考志愿时所报专业代码由各省级招办编制,请考生以本省招办发布的志愿填报资料为准。
中央民族大学招生办公室
地 址:北京市海淀区中关村南大街27号
版权声明:我们致力于保护作者版权,注重分享,被刊用文章【中央民族大学音乐学院(中央民族大学2020年音乐全国班招生简章发布)】因无法核实真实出处,未能及时与作者取得联系,或有版权异议的,请联系管理员,我们会立即处理! 部分文章是来自自研大数据AI进行生成,内容摘自(百度百科,百度知道,头条百科,中国民法典,刑法,牛津词典,新华词典,汉语词典,国家院校,科普平台)等数据,内容仅供学习参考,不准确地方联系删除处理!;
工作时间:8:00-18:00
客服电话
电子邮件
beimuxi@protonmail.com
扫码二维码
获取最新动态
