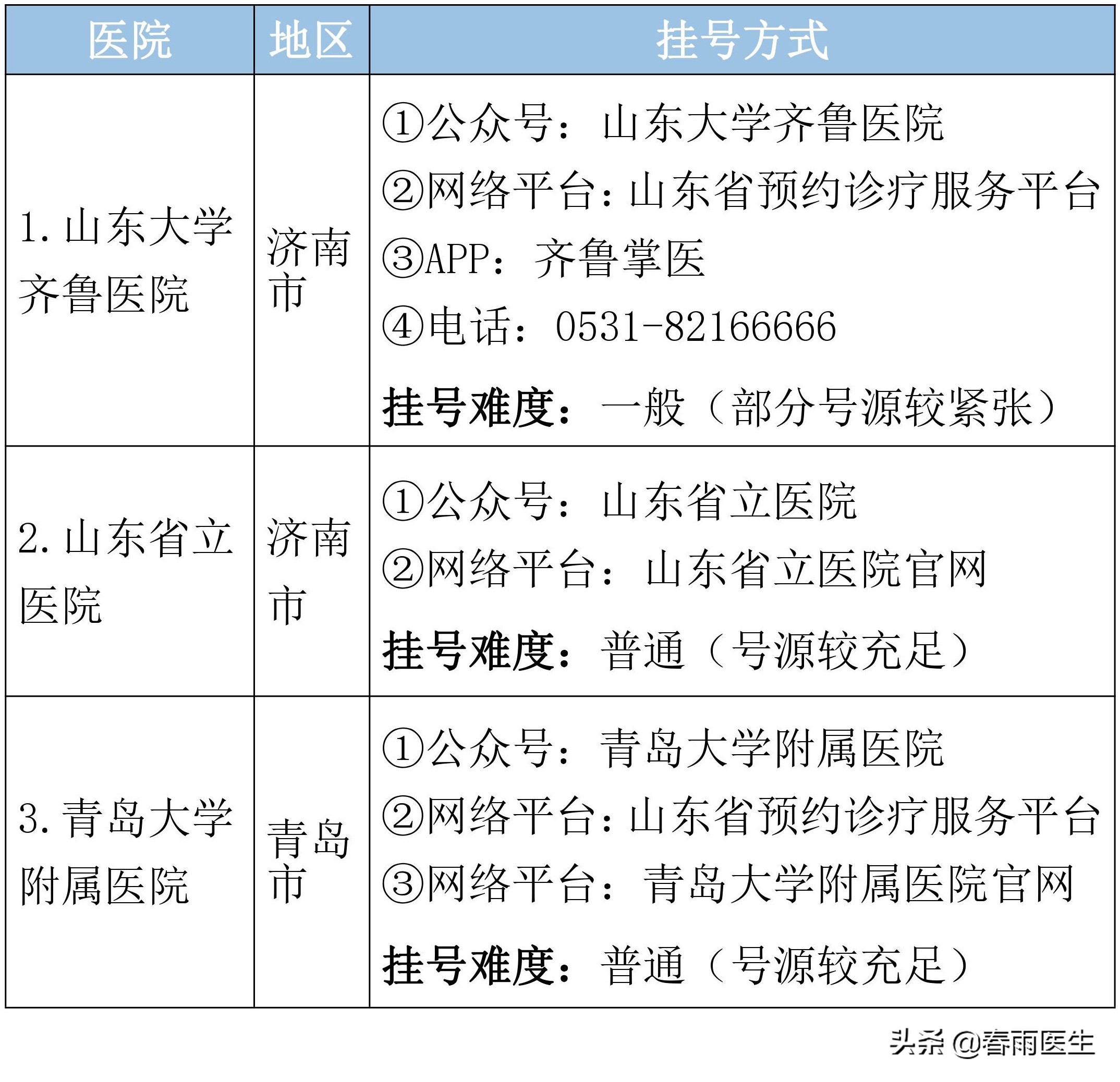
山东省医院众多,相信大家在就医时都会有这样的疑虑:各家医院的医疗水平究竟如何?不同疾病到底去哪家医院更好呢?
为了解答大家的疑问,春雨医生整理出了山东省综合实力排行,以及各专科最好的医院,并附上了多种挂号方式。
掌握这些信息,可以在就医时有所参考,值得收藏哦。
小儿呼吸疾病、小儿五官疾病、小儿消化疾病、小儿神经发育、小儿皮肤病、生长发育、儿童保健等
妇科炎症、妇科内分泌疾病、盆底疾病、妇科肿瘤、流产、不孕不育、计划生育、性功能障碍等
心律失常、心衰、高血压、冠心病、心瓣膜病、心肌病、心包疾病、心血管病、肺动脉高压、低血压等
食管疾病、胃疾病、肠道疾病、肝胆胰疾病、腹膜及肠系膜疾病、腹水、便秘、腹泻、消化道出血
肺部&呼吸道感染、支气管病、结核、肺栓塞、肺心病、间质性肺病、肺结节、肺癌、呼吸窘迫、呼吸衰竭等
皮肤真菌病、昆虫性皮肤病、维生素缺乏皮肤病、皮炎、皮疹、红斑、毛发及甲床问题、皮肤肿瘤、疱疮等
尿结石、肾结石、肾脏和膀胱肿瘤、前列腺疾病、睾丸疾病、梗阻性尿道疾病、女性泌尿系统疾病等
耳部疾病:中耳炎、听力障碍、鼓膜穿孔等;鼻部疾病:鼻炎、鼻息肉等;咽喉疾病:咽喉炎、腺样体肥大、扁桃体炎等
屈光不正、眼视光、眼底病、青光眼、白内障、眼肿瘤、眼外伤、眼眶病、眼整形、角膜病、小儿眼科等
骨折、骨关节炎、骨关节感染与结核、骨肿瘤、骨质增生、颈椎病、脊柱疾病、运动损伤、手足骨病等
医院选取依次参考如下资料:(1)复旦大学医院管理研究所《中国医院及专科声誉排行榜》。(2)政府卫生部门评定的临床重点专科和教育部门评定的重点学科分布。(3)医院对应科室的高级职称人数。(4)医院对应科室的床位数。
下载“春雨医生”APP,查看山东省更多专科排名。全国各省市医院排名都可以查!
版权声明:我们致力于保护作者版权,注重分享,被刊用文章【山东专科学校排名(山东省各专科最好的医院在此)】因无法核实真实出处,未能及时与作者取得联系,或有版权异议的,请联系管理员,我们会立即处理! 部分文章是来自自研大数据AI进行生成,内容摘自(百度百科,百度知道,头条百科,中国民法典,刑法,牛津词典,新华词典,汉语词典,国家院校,科普平台)等数据,内容仅供学习参考,不准确地方联系删除处理!;
工作时间:8:00-18:00
客服电话
电子邮件
beimuxi@protonmail.com
扫码二维码
获取最新动态
