教育部门明确制定了中小学生减负政策后,多个城市的中小学已经贯彻落实相关的政策。学生获得了更多的自由时间后,这有利于孩子形成更为完善的人格和良好的生活习惯。既然相关部门已经制定了减轻中小学生负担的政策,那就意味着学校必须严格执行相关规定。这样一来,相关部门才没人买和根据学生的具体反应和家长的心声进行适当调整,从而使得部分政策和规定符合家长和学生的需求。可是有些学校却给予家长标准的调查问卷答案,这到底是怎么回事呢?
自从相关部门制定中小学生减负政策以来,许多学生和家长对该项政策拥有着不同的看法和意见。部分家长认为孩子可以获得更为良好的休息时间,孩子不必承担着巨大的学习压力。另外一部分家长认为孩子失去了通过排名获得认同感和自豪感的过程,难免会使得孩子无法把控自己的学习状况。可是孩子和家长产生了不一样的看法,许多中小学生都认为相关政策保障个人合法权益,身心健康得以保障。
虽然许多学生和家长对减负政策拥有着不同的看法,但并不意味着部分学校将会贯彻落实相关部门规定的减负政策。减负政策的一部分内容是学生需要保持8到10个小时的休息时间,八点钟之前,中小学并不允许开展任何的教学活动。与此同时,学校也要适量地控制考试次数,从而使学生拥有更多的学习时间。为了保证中小学的身心健康,相关部门并不允许学校公布孩子的具体名次和学习成绩。看似非常合理的减负政策,执行起来相当困难,甚至部分学校的课时没有发生任何的改变。
如果相关部门比较相信学校官方给予的答复,就无法准确获知各大学校对减负政策的执行效果。所以相关部门采取匿名调查的方式,想要获得最准确的信息。本来许多家长都可以正确地表达自己的感受和部分学校对相关政策的执行力度,可是许多学校的操作却使得部分家长很迷惑。那是因为许多学校提前准备好标准答案,家长只需要按照学校提供的标准答案认真填写调查问卷即可。那么学校为何要为家长提供标准答案呢?
尽管相关部门制定的中小学生减负政策已经实行了一段时间,但是部分学校仍然保持着原有的上课模式和考试模式。一学期多达4到5次的考试,根本不符合减负政策的各项要求。更何况许多老师还会布置大量的作业,这使得学生无法获得充分的休息时间。许多学校害怕相关部门得知该学校没有立刻落实减负政策的各项内容,这才会准备十分详细的标准答案。
每隔一段时间,学校就会接受相关部门的检查。尤其是学校内部的学习氛围和学校环境,相关部门制定了非常严格的检查标准,只要学校无法达到相关部门制定的标准,这就使得学校面临着发展困境,对外形象影响很大。人人都要面子,学校也要保持良好的对外形象,如此一来,学校才会拥有更多优质的学生。然而,部分学校的上课时间和考试内容根本不符合相关规定,学校为了保持良好的对外形象,这才制定的十分详细的标准答案。
事实上,学校完全没有必要制定非常详细的标准答案,因为公道自在人心。而学校为家长制定匿名调查问卷的具体答案是一件令许多网友无法认可的事。一方面是因为标准答案并不能代表学校对减负政策的执行力,反而产生了一种糊弄上级部门的现象,把学校都弄得乌烟瘴气的。另外一方面是因为学校保持着原有的教学模式和上课时间,这无法减轻孩子的课业负担,甚至学生仍然会产生巨大的学习压力,反而违背了减负政策的目的,如果长此以往下去,迟早会被发现的。
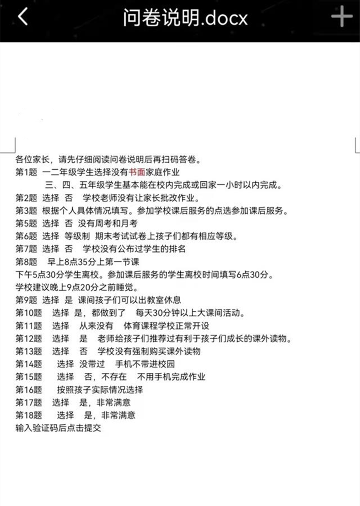
一份调查问卷,把学校紧张的,给出标准答案文档
一份调查问卷,学校却给答案,让家长填写
想了解更多精彩内容,快来关注万卷天书
版权声明:我们致力于保护作者版权,注重分享,被刊用文章【关于学校的调查问卷(一份调查问卷)】因无法核实真实出处,未能及时与作者取得联系,或有版权异议的,请联系管理员,我们会立即处理! 部分文章是来自自研大数据AI进行生成,内容摘自(百度百科,百度知道,头条百科,中国民法典,刑法,牛津词典,新华词典,汉语词典,国家院校,科普平台)等数据,内容仅供学习参考,不准确地方联系删除处理!;
工作时间:8:00-18:00
客服电话
电子邮件
beimuxi@protonmail.com
扫码二维码
获取最新动态
