中国传媒大学2020年工商管理硕士(MBA)招生简章。
招生人数
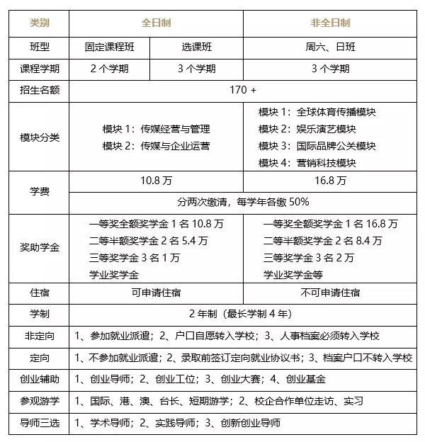
2020年拟招收工商管理硕士(MBA)170人(含全日制、非全日制)
学制
2年
培养方向
大商科平台,无方向设置,专业课程模块学习(请参照课程方案)
学费
l 全日制:10.8万
l 非全日制:16.8万
l 分两次缴清,每学年各缴50%
奖学金
①全日制MBA:入学考试成绩第一名第一志愿考生可获得10.8万元人民币全额奖学金;入学考试成绩第二、三名第一志愿考生可获得5.4万元人民币半额奖学金;入学考试成绩第四、五、六名第一志愿考生可获得1万元人民币入学奖学金;
②非全日制MBA:入学考试成绩第一名第一志愿考生可获得16.8万元人民币全额奖学金;入学考试成绩第二、三名第一志愿考生可获得8.4万元人民币半额奖学金;入学考试成绩第四、五、六名第一志愿考生可获得2万元人民币入学奖学金。
1、中华人民共和国公民。
2、拥护中国共产党的领导,品德良好,遵纪守法。
3、身体健康状况符合国家的体检要求。
4、考生的学业水平必须符合下列条件之一:
l 大学本科毕业后有3年以上工作经验的人员。
l 获得国家承认的高职高专毕业学历、或大学结业后有5年以上工作经验,达到与大学本科毕业生同等学力的人员。
l 已获硕士学位或博士学位并有2年以上工作经验的人员。
工商管理(MBA)专业学位研究生相关考试招生政策同时按照《教育部关于进一步规范工商管理硕士专业学位研究生教育的意见》(教研〔2016〕2号)有关规定执行。
注:按本科毕业生同等学力身份报考工商管理(MBA)的人员,复试时不需要参加同等学力加试。
报名包括网上报名和现场确认两个阶段。
(一)网上报名
所有参加2020年硕士研究生招生考试的考生均须进行网上报名。网上报名技术服务工作由全国高等学校学生信息咨询与就业指导中心负责。
1、网上报名时间
按国家统一规定。(逾期不再补报,也不得再修改报名信息)。
2、报名网址
“中国研究生招生信息网”(https://yz.chsi.com.cn或http://yz.chsi.cn,以下简称“中国研招网”)。
3、考点选择
考生须认真阅读“中国研究生招生信息网”发布的报考须知,包括报考点所在省(市、区)教育招生考试机构发布的报考须知及网上公告和报考点的具体要求。
报考中国传媒大学工商管理(MBA)的考生:
①户籍所在地或人事档案所在地为北京地区的考生,须选择中国传媒大学考点(考点代码1133)办理网上报名和确认手续。户籍地址和人事档案存档单位及地址须和报名信息填写一致,确认时需要提交户籍卡或人事档案存档证明(须加盖存档单位公章)。
②户籍所在地和人事档案所在地都不是北京地区的考生,须选择户籍所在地的省(市、区)教育招生考试机构指定的报考点办理网上报名和确认手续。考生可通过“中国研究生招生信息网”查询各省(市、区)教育招生考试机构的网报公告。
4、网上填报信息
①网上报名时,考生务必认真填写并仔细核对本人的姓名、性别、民族、身份证号、报考类别和考试科目等重要信息。
考生提交报考信息后,不论是否已支付报考费,所填报的“报考单位”、“报考点”和“考试方式”三项内容不能更改。如需修改此关键信息,应在网上报名截止时间内,取消已填报的报名信息,重新进行报名。在报名期间,考生可自行修改网上报名信息或重新填报报名信息,但一位考生只能保留一条有效报名信息。
②考生学历应符合报考相关要求。报名系统网报期间将对考生学历(学籍)信息进行网上校验,考生可上网查看学历(学籍)校验结果。考生也可在报名前或报名期间自行登录“中国高等教育学生信息网”查询本人学历(学籍)信息。
未通过网上学历(学籍)校验的考生应及时到学籍学历权威认证机构进行认证,务必在现场确认前完成学历(学籍)核验。
③考生报名时只填报一个招生单位的一个专业。待考试结束,教育部公布考生进入复试的初试成绩基本要求后,考生可通过“研招网”调剂服务系统了解招生单位的生源缺额信息,并按相关规定自主多次平行填报多个调剂志愿。
④以同等学力身份报考的人员,应按招生单位要求如实填写学习情况和提供真实材料。
⑤考生要准确填写本人所受奖惩情况,特别是要如实填写在参加普通和成人高等学校招生考试、全国硕士研究生招生考试、高等教育自学考试等国家教育考试过程中因违纪、作弊所受处罚情况。对弄虚作假者,将按照《国家教育考试违规处理办法》、《普通高等学校招生违规行为处理暂行办法》严肃处理。
考生本人要对网上报名信息进行认真核对并确认,经考生确认的报名信息在初试、复试及录取阶段一律不作修改,因考生本人填写错误引起的一切后果自行承担。
5、缴费
按规定缴纳报考费。选择中国传媒大学考点(1133)的考生,提交网报信息后,须在网上报名截止日期(10月31日)前,以“网上支付”方式交纳报考费,得到交费成功信息后,方可持报名号在规定时间到选择的报考点确认网报信息,否则报名无效。请考生务必于网上报名期间在网上支付报考费,现场确认期间一律不接受现场补交费。
6.为保证与考生的信息畅通,请务必准确填写本人移动电话及一位紧急联系人移动电话。
考生应严格按照报考条件及相关政策要求选择填报志愿。因不符合报考条件、未正确选择报考点、未网上缴纳报名费等相关政策要求,造成后续不能现场确认、考试、复试或录取的,后果由考生本人承担。
考生应按要求准确填写个人网上报名信息并提供真实材料。考生因网报信息填写错误、填报虚假信息而造成不能参加初试、复试或不被录取的,后果由考生本人承担。
(二)现场确认
网上报名成功的考生(不含各类别推免生)均须到报考点现场确认其网报信息和采集本人图像等相关电子信息。
1、现场确认时间以中国传媒大学考点规定的现场确认时间为准,逾期不再补办。未按规定到报考点完成现场确认程序的考生,报名无效。
选择中国传媒大学报考点的考生须提前登陆“中国传媒大学研究生招生网”查看中国传媒大学考点现场确认须知、核对报考信息并凭网报成功后生成的网上报名编号打印现场确认预约单,预约现场确认时间。
选择其他报考点的考生,请留意查看相关报考点的通知。
2、现场确认主要内容
①考生提交本人有效居民身份证、学历证书和网上报名编号,由报考点工作人员进行核对。报名时未通过网上学历(学籍)校验的考生,在现场确认时应提交学历(学籍)认证报告,否则现场确认不予通过。
因更改姓名或身份证号导致学历(学籍)校验未通过的考生,现场确认时还须提供具有更改记录的户口本(簿)或公安机关开具的相关证明原件及复印件,用以报考点审核备案,否则现场确认不予通过。
②考生按报考点的规定配合采集考生本人图像等相关电子信息。
1、报名期间将对考生学历(学籍)信息进行网上校验。
2、现场确认时对报考资格进行现场审查。
3、复试阶段报考资格审查。要查验复试考生的“准考证”、学历证书原件和有效身份证等报名材料原件,对不符合教育部规定者,不予复试。如发现考生的学历(学籍)信息有问题,将要求考生在4月底前提供权威机构出具的认证证明。未通过或未完成学历(学籍)审核的考生不得列入拟录取名单上报。
在考生资格审查时,如发现伪造证件将通知公安机关,并配合公安机关暂扣相关证件。
入学考试分初试和复试两部分。
(一)初试
1、在国家统一规定时间内,凭网报用户名和密码登录“研招网”自行下载打印《准考证》。《准考证》使用A4幅面白纸打印,正反两面在使用期间不得涂改。考生凭下载打印的《准考证》及居民身份证参加初试和复试。
2、初试日期和时间:按国家统一规定。
3、初试科目:见准考证
l 每科考试时间一般为3小时,初试方式均为笔试。
l 工商管理初试为两个科目,即英语二(不含日、俄语)、管理类联考综合能力,满分分别为100分、200分。
l 具体考试科目见《中国传媒大学2020年攻读硕士学位研究生招生专业目录》
4、初试地点:选择中国传媒大学考点的考生由中国传媒大学指定考场;选择外地考点的考生由考点所在的省(市、自治区)高校招生办公室指定考场。
5、初试成绩:按教育部规定时间在我校研究生招生网主页发布成绩,请上网查询。我校不再寄发成绩单,考生如有需要可自行打印成绩单到我校研招办加盖公章。
(二)复试
凡达到我校规定复试分数线的考生均可参加复试,复试分数线、复试时间及要求请登陆中国传媒大学研究生招生网(http://yz.cuc.edu.cn)查询,我校不再寄发复试通知书。符合复试条件的考生上网打印复试通知书等内容,并按复试通知书要求参加复试。复试时仍需要提供初试《准考证》。
我校采取笔试和面试相结合的方式进行差额复试。
1、复试科目见《中国传媒大学2020年硕士入学考试复试、同等学力加试科目目录》。
2、复试时间及复试具体要求参见当年度中国传媒大学硕士研究生招生复试办法。
3、复试时,口语测试语种为英语。
复试时按规定参加体检。体检标准参照《普通高等学校招生体检工作指导意见》的要求。
l 按照“德智体全面衡量、择优录取、宁缺毋滥”的原则进行录取,具体要求见当年度复试办法。
l 考生因报考硕士研究生与所在单位产生的问题由考生自行处理。若因此造成考生不能参加复试或无法被录取,招生单位不承担责任。
l 经考生确认的报考信息在录取阶段一律不作修改,报考资格不符合规定者不予录取。
1、我校硕士研究生按其学习方式分为“全日制”和“非全日制”两种。全日制硕士研究生全脱产在校学习,非全日制硕士研究生为非脱产学习。非全日制硕士研究生,学校不解决住宿,无国家拨款的奖助学金。
2、考生报考时的报考类别(非定向、定向)即为录取类别(非定向、定向),请考生在报考时慎重选择。报名结束后,报考类别将无法更改。具体说明如下:
①非定向就业研究生:可参加就业派遣,按本人与用人单位双向选择的办法就业。考生须将人事档案转入我校,档案未按规定时间转入我校者将无法办理入学报到手续。户口可自愿选择是否转入我校(如户口选择转入,须在规定时间内办理,过期将无法转入)。
②定向就业研究生:不参加就业派遣,录取前须签订定向就业协议书,毕业后派遣单位为定向就业协议书签署单位。考生人事档案、户口等不转入中国传媒大学。未按规定时间将签订完整的定向就业协议书提交我校者将无法办理入学报到手续。
2020年工商管理硕士(MBA)说明

全日制MBA课程体系

非全日制MBA课程体系

*具体信息以当年中国传媒大学研究生院通知和当年公布的教学培养方案为准。
版权声明:我们致力于保护作者版权,注重分享,被刊用文章【中国传媒大学研究生招生简章(中国传媒大学2020年工商管理硕士)】因无法核实真实出处,未能及时与作者取得联系,或有版权异议的,请联系管理员,我们会立即处理! 部分文章是来自自研大数据AI进行生成,内容摘自(百度百科,百度知道,头条百科,中国民法典,刑法,牛津词典,新华词典,汉语词典,国家院校,科普平台)等数据,内容仅供学习参考,不准确地方联系删除处理!;
工作时间:8:00-18:00
客服电话
电子邮件
beimuxi@protonmail.com
扫码二维码
获取最新动态
