南京艺术学院2019年艺术类招生简章预计在12月份左右发布,发布后我们会第一时间通过我们的官方工作平台公布
各高校每年简章区别不大,考生可以先参看南京艺术学院近年招生简章。根据往年报考数据显示,南京艺术学院报考竞争热度较强,有意报考该校的考生,利用艺考报考工具书《2019年艺考生报考指南》从多个维度深入查询该校录取数据,如:往年的招生计划、招生省份、实际录取人数、各专业录取分数、录取原则、承认统考情况等等。
按综合分录取是南京艺术学院的主要录取趋势,考生之间的竞争不仅仅体现在专业课成绩上,文化课所占的比重必将越来越高。文化课差的艺术生一定要提前准备,使用专门针对艺术生的文化课复习教材—艺考生文化课百日学案,主抓基础知识必考点,提高竞争优势。
2018南京艺术学院艺术类招生简章
一、报考条件
1、符合普通高等学校招生工作规定中报名条件者均可报考:
遵守中华人民共和国宪法和法律;身体健康,符合教育部、卫生部、中国残疾人联合会颁发的《普通高等学校招生体检工作指导意见》标准,同时要求心理健康,五官端正,符合专业体检要求;高级中等教育学校毕业或具有同等学历者。
2、下列人员不能报考:
具有高等学历教育资格的高校在校生或已被高等学校录取并保留入学资格的学生;高级中等教育学校非应届毕业的在校生(高中一、二年级在校生);因违反国家教育考试规定,被给予暂停参加普通高校招生考试(包括全国统考、省级统考和高校单独组织的招生考试,以下简称“高校招生考试”)处理且在停考期内的人员;因触犯刑法已被有关部门采取强制措施或正在服刑者。
3、部分专业身体条件要求:
①音乐表演(声乐演唱、流行音乐演唱、音乐剧)专业:发声器官无疾病,听觉器官无疾病,男身高1.70米以上、女身高1.60米以上,专业特别优秀者,条件可适当放宽;
②音乐表演(中国乐器演奏、管弦与打击乐器演奏、钢琴与键盘乐器演奏、流行音乐演奏)专业:听觉器官无疾病;
③表演、播音与主持艺术专业:口齿清楚、发声器官无疾病,男身高1.73米以上、女身高1.63米以上,专业特别优秀者,条件可适当放宽;
④舞蹈表演专业:男身高1.75米以上、女身高1.65米以上,专业特别优秀者,条件可适当放宽;
⑤录音艺术专业:听觉器官无疾病。
二、报考规定
1、江苏省考生
①我校高等职业教育学院各专业只面向江苏招收对口单招考生,考生只需参加江苏省对口单招艺术类相关专业统考。
报考其他学院的音乐学(师范)、绘画、中国画、雕塑、公共艺术、环境设计、视觉传达设计、服装与服饰设计、产品设计、艺术与科技、戏剧影视美术设计、摄影、动画、数字媒体艺术(含中英合作办学)专业的江苏省考生,只需参加江苏省音乐或美术专业统考。
美术学、艺术设计学、美术学(文物鉴赏与修复)、美术学(文遗研究)、广告学、公共事业管理、文化产业管理专业,只招收普通类(非艺术类)或艺术兼文科、艺术兼理科考生,考生直接参加江苏省文化高考,专业免试,依据江苏省普通类本二文科或理科分数线,按考生高考文化成绩择优录取。
②报考除以上专业外其它专业的江苏省考生,必须参加南京艺术学院组织的专业考试(即:校考)。参加校考的考生必须于2017年12月20—31日(网上报名、缴费系统关闭维护时间为每天0:00—4:00)登陆南京艺术学院本科招生网(http://zhaosheng.nua.edu.cn/),按照报名操作提示要求进行网上报名及网上缴费,考生也可根据页面提示,扫描二维码,使用微信平台进行报名、缴费,缴费前请认真核对报考信息,因信息填写错误造成的后果由考生自负。
缴费成功后,无面试考试科目的考生于2018年1月6-9日,在网上自行打印准考证。笔试科目开考前一天考生可来校查看考场地点,并在开考前半小时进入考场参加考试,笔试科目开考15分钟后,考生不得进入考场。
有面试考试科目的考生必须于2018年1月6-9日先网上预约面试考试时间,预约完成后,即可在网上自行打印准考证。有面试科目考试的考生必须于开考前一小时到达专业考试指定信息确认点候考,并进行考试。
考生参加专业考试时须携带本人身份证原件、省考试院发给的《江苏省2018年普通高校招生艺术专业考试通知书》原件、网上打印的南京艺术学院专业考试准考证。参加校考的江苏省考生只能在南艺校内考点考试,在校外考点考试的,成绩无效。
网上报名、选报专业及网上缴费时间截止至2017年12月31日18:00,逾期不予补报(现场不接受报名及现金缴费)。考生网上确认缴费后不予退费。预约面试时间截止至2018年1月9日18:00,报考需要预约面试考试时间专业的考生,未在规定时间内进行网上预约考试时间,对考生参加考试造成影响的,后果由考生自行承担。
③报考工艺美术以及我校与苏州工艺美术职业技术学院联合培养的工艺美术专业的江苏省考生,必须参加美术专业江苏省统考,且成绩达江苏省艺术本科(美术统考)省控线,否则专业校考成绩无效。
④报考音乐表演(声乐演唱、中国乐器演奏、管弦与打击乐器演奏、钢琴与键盘乐器演奏、音乐剧、流行音乐演唱、流行音乐演奏)、作曲与作曲技术理论、作曲与作曲技术理论(计算机作曲、流行音乐创作)、音乐学、音乐学(音乐传播、乐器修造)专业的江苏省考生,均须参加音乐专业江苏省统考,且成绩合格,否则,上述专业校考成绩无效。
⑤报考广播电视编导、广播电视编导(中美双向交流项目)专业的江苏省考生,须参加广播电视编导专业江苏省统考,且成绩合格,否则,上述专业校考成绩无效。
⑥数字媒体艺术(中英合作办学)、广播电视编导(中美双向交流项目)、影视摄影与制作(中美双向交流项目、工艺美术(我校与苏州工艺美术职业技术学院联合培养4+0)的专业只招收江苏考生。
报考影视摄影与制作(中美双向交流项目)专业的江苏考生只须在校内考点参加校考。
2、外省考生
①我校除南艺校内考点外,部分专业在外省设有专业考点,各考点进行考试的专业不同,外省考生请根据拟报考的专业以及各考点的相关规定,选择相应考点参加专业考试。凡考生高考所在省设有考点,考生只能在本省考点参加专业考试。
②报考南京艺术学院的外省考生,如选择在南艺校内考点参加考试的,必须远程网上报名,考生于2017年12月20—31日(网上报名、缴费系统关闭维护时间为每天0:00—4:00)登陆南京艺术学院本科招生网(http://zhaosheng.nua.edu.cn/),按照报名操作提示要求进行网上报名及网上缴费,考生也可根据页面提示,扫描二维码,使用微信平台进行报名、缴费,缴费前请认真核对报考信息,因信息填写错误造成的后果由考生自负。
缴费成功后,无面试考试科目的考生于2018年1月6-9日,登录网上报名系统自行打印准考证。笔试科目开考前一天考生可来校查看考场地点,并在开考前半小时进入考场参加考试,笔试科目开考15分钟后,考生不得进入考场。
有面试考试科目的考生须于2018年1月6-9日先网上预约面试考试时间,预约完成后,即可自行打印准考证。有面试科目考试的考生须于开考前一小时到达专业考试指定信息确认点候考,并进行考试。
考生参加专业考试时须携带本人身份证原件、所在省(市、区)招生办高考报名后发给的“艺术类专业报考证”原件、网上打印的南京艺术学院专业考试准考证。
如选择校外考点参加考试的外省考生,必须按所选择考点规定的时间、报名方式等要求进行报名、考试。
南艺校内考点网上报名、选报专业及网上缴费时间截止至2017年12月31日18:00,逾期不予补报(现场不接受报名及现金缴费)。考生网上确认缴费后不予退费。预约面试时间截止至2018年1月9日18:00,报考需要预约面试考试时间专业的考生,未在规定时间内进行网上预约考试时间,对考生参加考试造成影响的,后果由考生自行承担。
③根据河北省考试院有关规定,河北考生凡报考我校设在石家庄考点的专业,只能在石家庄考点进行专业考试,在其它考点考试的成绩无效。
我校设在石家庄考点的专业,只允许河北省考生参加考试,不接受其他省份的考生在该点参加考试。
④根据湖南省考试院有关规定,湖南考生凡报考我校设在长沙考点的专业,只能在长沙考点进行专业考试。
我校设在长沙考点的专业,只允许湖南省考生参加考试,不接受其他省份的考生在该点参加考试。
⑤根据甘肃省考试院有关规定,甘肃考生凡报考我校设在兰州考点的专业,只能在兰州考点进行专业考试。
⑥根据福建省考试院有关规定,福建考生凡报考我校设在福州考点的专业,只能在福州考点进行专业考试,在其它考点考试的成绩无效。
⑦根据山西省招生考试管理中心规定,山西考生凡报考我校设在山西考点的专业,只能在山西考点进行专业考试。
我校设在山西的考点,只允许山西省考生参加考试,不接受山西省以外考生报考。
⑧根据山东省教育招生考试院规定,我校设在青岛的考点,只允许山东省考生参加考试,不接受其他省份的考生在该点参加考试。
山东考生凡报考我校设在青岛考点的专业,只能在青岛考点进行专业考试。
⑨根据湖北省教育考试院规定,我校设在武汉的考点,只允许湖北省考生参加考试,不接受其他省份的考生在该点参加考试。
湖北考生凡报考我校设在武汉考点的专业,只能在武汉考点进行专业考试。
⑩根据河南省招生办公室有关规定,河南考生凡报考我校设在郑州考点的专业,只能在郑州考点进行专业考试,在其它考点考试的成绩无效。
我校设在郑州的考点,只允许河南省考生参加考试,不接受其他省份的考生在该点参加考试。
⑾安徽考生凡报考我校设在合肥考点的专业,只能在合肥考点进行专业考试,在其它考点考试的成绩无效。
我校设在合肥的考点,只允许安徽省考生参加考试,不接受其他省份的考生在该点参加考试。
⑿浙江考生凡报考我校设在杭州考点的专业,只能在杭州考点进行专业考试。
⒀四川考生凡报考我校设在成都考点的专业,只能在成都考点进行专业考试。
⒁辽宁考生凡报考我校设在沈阳考点的专业,只能在成都考点进行专业考试。
⒂我校在外省招生的所有艺术类专业,艺术兼文科、艺术兼理科考生均可报考。
3、各省考试院对艺术类专业统考有政策要求,考生应依据所在省份的文件要求慎重报考;考生报考专业涉及到所属省级统考(或联考)有达标要求的,考生必须参加省级统考,且成绩合格。省级统考不合格的考生,参加我校专业考试成绩无效。
4、考试交验的材料
①参加考试的考生,需交验身份证原件、南京艺术学院专业考试准考证、考生所在省(市、区)招生办高考报名后发给的“艺术类专业报考证”原件。
②所有考生,均需验证无误后方可参加考试。身份证原件如丢失或未办理需提供临时身份证或本人户籍所在地派出所出具的身份证明(需贴有本人近照,并在照片上加盖公章)。
5、考试纪律
根据教育部文件精神,对在我校艺术专业考试中被认定为作弊的考生,我校将其作弊情况书面报生源所在省级招生主管部门,由省级招生主管部门取消其当年艺术类专业报考资格,并将违规事实记入其高考诚信电子档案。
三、招生名额及录取办法(摘要)
※注:
1、各省有省统考(或联考)涉及专业达标要求的专业及上表中,考试类型为省统考的专业,考生只需要参加所在省相关专业的省级统考即可;考试类型为省统考、校考的专业,考生所属省有相关专业省级统考(或联考)的,考生必须同时参加该专业的省级统考(或联考)和我校校考,省统考成绩合格后,我校校考成绩方能生效,否则成绩无效。
2、各专业具体录取办法以6月初在南京艺术学院本科招生网站上(http://zhaosheng.nua.edu.cn/)公布的为准;
3、报考我校艺术类专业的江苏省考生,文化分是指考生语文、数学、外语三门原始分(不含附加分)与政策性奖励分、照顾分之和;
4、“外省考生按文化分择优录取”,即按文化分比值由高到低排序,文化分比值=考生文化高考成绩÷考生所属省普通类本二文科(或理科)省控线;
“外省考生按文化分和专业分之和择优录取”,即按综合分由高到低排序,综合分=考生文化高考成绩÷考生所属省普通类本二文科(或理科)省控线×专业满分值+考生专业分。
5、高等职业教育学院各专业只面向江苏招收对口单招考生,其他学院艺术类专业,除数字媒体艺术(中英合作办学)、广播电视编导(中美双向交流项目)、影视摄影与制作(中美双向交流项目)专业只招收江苏省艺术类考生外,均面向全国招生;
6、我校2018年乐器演奏类专业只招收各专业所列乐器种类,个别乐种有报考省份限定,凡未列出的乐器种类该年不接受报考,具体如下:
音乐表演(中国乐器演奏)专业招收乐器种类为:二胡、琵琶、古筝、扬琴、竹笛、唢呐、笙、柳琴(限江苏省考生报考)、中阮(限江苏省考生报考)、民乐低音(限大提琴、低音提琴报考);
音乐表演(管弦与打击乐器演奏)专业招收乐器种类为:小提琴、中提琴、大提琴、低音提琴、竖琴、长笛、单簧管、双簧管、大管、小号、大号(限江苏省考生报考)、圆号、长号、萨克斯、打击乐(不含爵士鼓等流行打击乐);
音乐表演(钢琴与键盘乐器演奏)专业招收乐器种类为:钢琴、手风琴(限非江苏省考生报考);
音乐表演(流行音乐演奏)专业招收乐器种类为:电吉他、电贝司、爵士鼓、爵士低音提琴、萨克斯、爵士小号、爵士长号、流行键盘、爵士钢琴,双排键电子管风琴。
7、美术学、艺术设计学、美术学(文物鉴赏与修复)、美术学(文遗研究)、广告学、公共事业管理、文化产业管理专业,只招收普通类(非艺术类)或艺术兼文科、艺术兼理科考生,考生直接参加所属省文化高考,专业免试,依据各省普通类本二文科或理科分数线,按考生高考文化成绩择优录取。美术学、艺术设计学、 美术学(文物鉴赏与修复)、美术学(文遗研究)均按艺术类专业学费标准收费;
8、外省考生绘画、中国画、雕塑、公共艺术、环境设计、视觉传达设计、服装与服饰设计、产品设计、艺术与科技、戏剧影视美术设计、摄影、动画、数字媒体艺术专业,统称为美术设计类专业,为统一考试,专业成绩通用。
9、艺术类专业在外省不编制分省计划。各专业招生计划以上级批文为准,详见各省教育主管部门发布的招生计划专刊。
10、我校有关规定如与教育部和考生生源地所在省招生主管部门关于 2018 年普通高校招生文件精神相抵触的,均以教育部和考生生源地所在省招生主管部门文件为准。
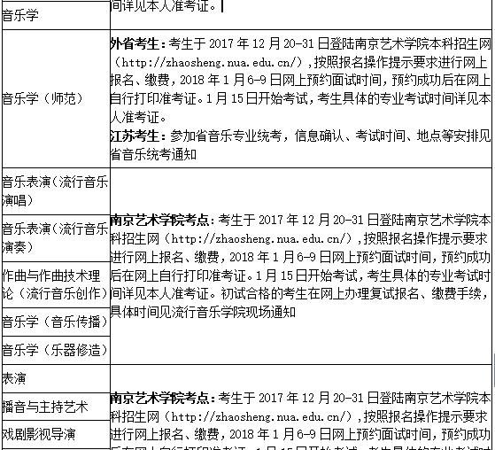
四、考试科目及内容:
注: 1、凡中央音乐学院、中国音乐学院、上海音乐学院、星海音乐学院、沈阳音乐学院、四川音乐学院、武汉音乐学院、天津音乐学院、西安音乐学院、南京艺术学院附中应届毕业生,报考对应的音乐主修专业,可免专业考试初试(初试成绩计入总分的专业必须参加初试)。但仍需办理网上报名、缴费手续,并在本人该专业初试开考前携带所在附中注明主修专业的证明材料到音乐学院、流行音乐学院考务办公室进行信息确认,初试结束后按规定办理复试手续。
2、凡2015、2016年参加南京艺术学院社会水平考级(音乐类)获8级以上(含8级)优秀证书(少儿声乐除外)的考生,报考对应主修专业,可免专业考试初试(初试成绩计入总分的专业必须参加初试)。但仍需办理网上报名、缴费手续,并在本人该专业初试开考前携带考级证书等证明材料到音乐学院、流行音乐学院考务办公室进行信息确认,初试结束后按规定办理复试手续。
3、凡参加南京艺术学院社会水平考级(朗诵类)获10级合格证书的考生,报考表演、播音与主持艺术专业,可免专业考试初试,但仍需办理网上报名、缴费手续,并在本人该专业初试开考前携带证明材料到影视学院考级办公室进行信息确认,初试结束后按规定办理复试手续。
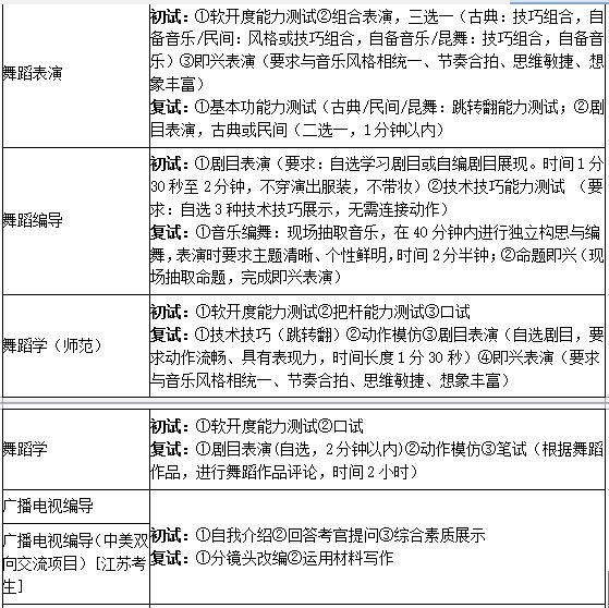
(表2)
五、报考地点及时间:
(表2)
六、优录政策
1、考生报考我校按专业分择优录取的专业,对于外省考试院(或省级招办)投档的考生,凡专业成绩合格,文化高考成绩达所在省(自治区、直辖市)确定的普通类第一批次本科录取控制分数线,且第一志愿填报南京艺术学院的,优先录取;考生报考我校按专业分择优录取的专业,对于江苏省考试院投档的考生,凡专业成绩合格,文化高考成绩(即语文、数学、外语三门原始分(不含附加分)与政策性奖励分、照顾分之和)达江苏省普通类本一文科省控线×90%,且第一志愿填报南京艺术学院的,优先录取。
2、音乐表演(声乐演唱、中国乐器演奏、管弦与打击乐器演奏、钢琴与键盘乐器演奏、流行音乐演唱、流行音乐演奏、音乐剧)、舞蹈表演、舞蹈编导、表演、播音与主持艺术专业前三名考生,第一志愿填报南京艺术学院,高考文化成绩可分别照顾本专业规定分数线的:第一名10%、第二名8%、第三名5%。
3、被南京艺术学院确定为舞蹈表演、音乐表演(声乐演唱、中国乐器演奏、管弦与打击乐器演奏、钢琴与键盘乐器演奏、流行音乐演唱、流行音乐演奏)专业“特优”考生,第一志愿填报南京艺术学院,高考文化成绩可照顾本专业规定分数线的20%。具体报考和选拔及奖励办法见《南京艺术学院本科招生优秀新生选拔办法》。
七、有关说明
1、考生于2018年4月中旬登录我校本科招生网(http://zhaosheng.nua.edu.cn/),进入“成绩查询系统”查询本人专业考试结果,打印成绩单。合格考生不再寄发专业合格证;
2、专业考试合格的考生,按照所在省(自治区、直辖市)艺术类招生考试有关规定,在高考所在地报名,按时参加全国普通高等学校统一文化考试;
3、报考我校的考生必须按照考生所在省的相关要求,按时填报高考志愿;
4、报考我校的考生在参加文化考试时,外语语种不限,但进校后我校只提供英语、日语教学;
5、新生入学进行体检,对患有疾病的新生,经校指定医疗单位诊断不宜在校学习,但短期治疗可达到国家规定的入学体检标准者,经学校批准暂不予注册,保留入学资格一年;
6、三个月内对新生报考条件进行复查。如发现有虚假信息、隐瞒病史、考试作弊行为等不符合招生条件者,取消其入学资格,退回原地区或原单位;
7、广播电视编导(中美双向交流项目)、影视摄影与制作(中美双向交流项目)新生入学后须配合学校办理赴美交流手续(两年)。
8、学校设置多项奖助学金,激励学生勤奋学习。家庭困难的学生可申请勤工助学岗位;特困学生还可按照国家有关规定申请国家助学贷款。以上各项具体规定可登陆我院学生工作处网站查询,网址:http://xgc.nua.edu.cn/;
9、本校招生信息均以本简章和学校招生网站上公布的信息为准,如遇有国家政策调整及其他变化,本校将于2018年6月初发布招生章程,并最终以国家、省相关规定为准。对非本校网站及宣传材料公布的南京艺术学院招生信息,我校将不承担任何法律责任;
10、凡未尽事宜参照国家相关规定执行。
八、香港、澳门、台湾及华侨人士报考要求
华侨及港、澳、台人士报考我院必须参加我院专业考试(只可以选择选择南京艺术学院校本部考点),专业考试合格者,在规定时间内参加国家统一组织的港、澳、台、华侨文化课联合考试。
考生文化课考试可到以下地点报名:
北京市高校招生办公室(地址:北京市海淀区北四环志新桥志新东路,邮编:100083,电话:010-82837212)
上海市高校招生办公室(地址:上海市钦州南路500号,邮编:200235,电话:021-64946010、 64511200)
福建省教育考试院(地址:福州市北环中路59号,邮编:350003,电话:0591-86215678)
厦门市招生考试办公室(地址:厦门市火炬二路269号,邮编:361006,电话:0592-5703107)
广州暨南大学华文学院(地址:广州市天河区广园东瘦狗岭路377号,邮编:510610,电话:020-87205925)
澳门特别行政区政府高等教育辅助办公室(地址:澳门荷兰园大马路68-B号华昌大厦地下B座,电话:00853- 28563033)
香港考试及评核局新蒲岗办事处(地址:香港九龙新蒲岗爵禄街17号,电话:00852-36288787、36288711)
根据《教育部关于普通高等学校依据台湾地区大学入学考试学科能力测验成绩招收台湾高中毕业生的通知》(教港澳台函〔2011〕18号)要求,凡符合申报条件的台湾高中毕业生,请直接咨询我校国际交流处港澳台事务办公室,电话:025—83498038。
九、外籍人士报考要求
外籍人士报考我校,请与我校留学生办公室联系,联系电话:025—83498266。
十、学校地址、邮编、网址及联系电话
学校地址:南京市北京西路74号学校网址:ttp://www.nua.edu.cn/
邮政编码:210013 招生网址:http://zhaosheng.nua.edu.cn/
学校招办:025—83498055、83498382
美术学院:025—83498126 设计学院:025—83498417
工业设计学院:025—83498620 音乐学院:025—83498467、83498280
流行音乐学院:025—83498311 影视学院:025—83498702
舞蹈学院:025—83498273 传媒学院:025—83498169
人文学院:025—83498354 文化产业学院:025—83498640
高等职业教育学院:025—83498186
港澳台事务办公室:025—83498038、83498024
外国留学生工作办公室:025—83498266
版权声明:我们致力于保护作者版权,注重分享,被刊用文章【南京艺术学院本科招生网(南京艺术学院2019年艺术类招生简章什么时候发布)】因无法核实真实出处,未能及时与作者取得联系,或有版权异议的,请联系管理员,我们会立即处理! 部分文章是来自自研大数据AI进行生成,内容摘自(百度百科,百度知道,头条百科,中国民法典,刑法,牛津词典,新华词典,汉语词典,国家院校,科普平台)等数据,内容仅供学习参考,不准确地方联系删除处理!;
工作时间:8:00-18:00
客服电话
电子邮件
beimuxi@protonmail.com
扫码二维码
获取最新动态
