张清在初试出分后不到一个月,就放弃了准备复试。
她是2020年的考研生,从社会工作专业跨考到西南大学的法律专业(非法学),初试考了330分,比去年这个专业的分数线高了十几分,很有希望进复试。
但等待分数线和复试的漫长时间,逐渐消磨掉了张清的信心。
这样的困境是普遍的。受"新冠肺炎"疫情影响,2020年的考研学生们先后遭遇了初试成绩推迟公布、考研国家线和34所高校自划线推迟公布,以及复试工作的“无限期推迟”。
上一次被推迟是在2003年,当时受“非典”疫情影响,复试工作直到5月底才举行。
但这一次考研复试推迟所造成的影响,远超2003年。17年间,硕士研究生的报考人数从2003年的79.9万人增长至今年的341万人,创下了报考人数的新纪录。而当下的“新冠肺炎”疫情,也被国家卫健委称为是“新中国成立以来防控难度最大的重大突发公共卫生事件”。
史上最多的报考人数,防控难度最大的重大突发公共卫生事件,两者叠加在一起,给今年的硕士研究生复试工作带来了巨大挑战。
往年3月底,大部分的考研学生已经确定了去向。之后无论是求职或是毕业答辩,都可以有序进行。但今年的情况却大不一样。
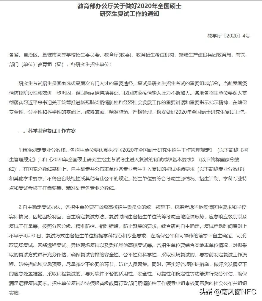
4月14日,教育部对外公布国家线和复试工作安排。根据安排要求,复试启动时间原则上不早于4月30日。复试方式由招生单位根据各自情况自主确定,可采取现场复试、网络远程复试、异地现场复试以及委托其他高校复试等。
4月14日,教育部公布2020年考研国家线。比去年推迟了一个月。国家线出炉,意味着考研复试工作正式启动
对于今年的大部分大四考研生来说,4月中旬,求职和毕业答辩已经迫在眉睫,但他们考研的漫长战线还没有走完。不管将来是准备复试、调剂,还是落选,情况都不乐观。
往回看备考的努力,和考研之后的每一次等待,都是受疫情影响之后的折磨。
最开始是初试出分,比往年推迟了10天左右;而后是高校自划线和国家线的不断推迟,直至4月14日,教育部终于把国家线公布出来。往年此时,几乎全国的考研复试招生工作都已完成。
毕业生的时间是按照倒数计算的。对于他们来说,距离毕业只剩2个月,时间一天天过去,而考研、毕业相关的事宜几乎凝滞。
每一个环节的推迟,看似延长了复试备考时间,但是却给大部分等待复试的考研学生们,带来了巨大的考验和不确定性。
(4月9日,山西农业大学的工作人员在教室内开展消杀作业。据山西省教育厅消息,山西省高校本硕博毕业年级将于4月10日起错峰分批开学)
小航是广州的一家考研辅导机构的培训老师,在她看来,复试工作的不断推迟,对考研学生们最大的影响是在心态上面。
“很多应届考研生还面临着毕业论文/设计的压力。往年一般到3月底就走完了整个(复试)流程,学生如果没有考上,也可以安心把毕业论文/设计搞完,然后再去找工作。但今年这种情况就导致应届生们必须一边准备毕业论文/设计,另一边还要持续保持复习的状态去准备复试,还要担心如果考不过怎么办,时间一长就会给他们带来巨大的心理压力。”小航告诉南风窗。
精神压力,有时是有地域性的。小航告诉记者,她带的一个学生现在每隔两三天就要找她长谈,否则心态很容易崩掉。
“这个学生初试分数挺高的,很有优势,但他正好是湖北武汉人,家里也受到疫情的影响。而且他也没有把专业书带回家,看着电脑也复习不进去。现在的精神压力就非常大。”
疫情为备考带来了诸多不便。谭莹也这样告诉《南风窗》。
“等待复试的时间这么长,我已经完全把专业课的基础知识给丢了,专业书也放在学校没带回家。只有带回来的平板里还有少数学习资料。”
她是某211高校新闻专业学生,初试考了380多分。按照她原本的计划,过完年2月初时,就立马回到学校专心准备复试。但受疫情影响,她只能一直滞留在家中,不仅缺乏相关学习资料,备考效率也十分低下。
张清也有类似的感受。因为国家线和复试一直推迟,让张清心里的那块石头迟迟不能落地。“刚出分时我觉得虽然自己分不高但还有一丝希望,而在漫长的等待期间我又看了很多资料,就越来越感觉感觉自己不太可能过。而且时间越长想的越多,在家也学不进去。”
不仅是应届生,往届生也面临着巨大的压力。
根据中国教育在线此前发布的《2019年全国研究生招生调查报告》,2018年的考研学生中有近45%是往届生。而在今年创纪录的考研人数之中,往届生的数量也不会太少。
一位正在等待复试的往届生告诉《南风窗》记者,很多往届生抱着破釜沉舟的心态去考研,如果努力了两年没考上压力会很大。
“一方面来自于自己的压力,另一方面是来自家庭或亲人的压力。因为很多往届生过去这一年为了备考,都没有去工作,没有经济来源就只能依靠家里。”
合肥2020年春季首场线下招聘会,3月28日,求职者在安徽人才市场向招聘单位咨询
非应届生的身份,也让往届生们在找工作时变得更加困难。记者在各大招聘网站查阅发现,大部分企业和事业单位的校招,都只针对当年的应届生,而社会招聘大都要求应聘者有一定的工作经验。
同时受疫情影响,今年春招的岗位数量相比同期也有所下降,这又给今年的往届考生们增添了更多的压力。如果考不上研,又该何去何从?
今年的复试会如何举行?
在当前的防疫形势下,复试是推迟到疫情进一步好转后,还是直接转为线上复试,此前一直议论纷纷。
今年的复试工作开始准备了吗?
4月初,一位曾参与过复试招生工作的南京某高校教授告诉南风窗,按照往年的经验,负责笔试部分的老师通常会在笔试举行前两周左右时间开始出题,但她当时还没有收到任何今年复试出题工作的通知。
同期,南风窗又先后向中国人民大学、北京师范大学、上海大学等高校研招办咨询复试相关问题,各高校均回应称目前暂未确定复试时间和举办形式。
其中人大新闻学院研招办回复记者邮件称:"具体采取何种方式复试,学校方面目前还没有给我们明确的指示,但是还是建议考生做好各方面的准备。"
原因可能是多样的。
硕士研究生复试通常由笔试和面试两部分组成,全国各地的考生要前往复试,一定会带来全国性的大规模人员流动。尽管当前国内的疫情态势普遍好转,但一方面高校属于人员密集场所,另一方面高校集中的一些大城市也仍然面临着“外防输入、内防反弹”的防疫压力。人员的自由流动在短期之内,依旧不太现实。
2020年4月10日,山西省首批高校开学复课。在太原南站,太原理工大学返校的学生准备出站
以高校云集的北京为例,北京市教委相关负责人在4月12日的新闻发布会上表示北京的高校暂不开学,“一定要确保没有隐患的情况下,才会开学。”而更早之前,北京市宣布对所有外省市返京人员一律实行14天居家或集中观察。这也意味着,北京的高校近期都将无法组织学生来京参与复试。
而此次抗疫的主战场,同样拥有众多高校的武汉,开学更是遥遥无期。武汉大学发布通知,毕业生答辩原则上均以线上方式进行。若高校毕业年级的学生都无法返回学校展开毕业答辩等工作,那么研究生复试工作也很难在线下展开。
如果坚持线下复试,那么复试工作仍将继续推迟,这势必会给等待复试的考研学生们带来更大的压力。如果复试没过,又找不到工作怎么办?
线下复试遥遥无期,线上复试的消息,在考研学生群中不胫而走。
最早传出这个消息的是,2月14日,东北石油大学官网发布了一篇题为《东北石油大学疫情防控期间研究生教育工作预案》的文章,其中提到“复试考核拟利用网络视频进行,考核工作要全程录像。”此后陆续有来自山东、广东、黑龙江、重庆等多地的高校在学校官网和公众号的一些工作动态文章中透露出关于做好线上复试工作预案的消息。
黑龙江大学法学院研招办回复《南风窗》记者,称“目前不排除采取远程复试方式的可能。”
对于高校而言,线上复试本身并无太大操作难度,高校教师大都拥有视频直播上课的经验,各类视频会议平台的应用也比较成熟。
但复试毕竟是一场考试,对于考生而言,他们最为担心的,便是线上复试可能存在的不公平以及突发状况等问题。
(2月17日,工作人员在管理维护清华大学在线教学平台“雨课堂”。当日,清华大学师生按原定教学计划、依教学日历,以在线教学的形式正式开课)
"线下复试都存在操作的空间,如果线上复试的话那操作的空间就更多了,可能会有各种手段作弊。而且线上复试的话对我们的设备和网络的要求也很高。”谈及线上复试,廖婷这样说道。廖婷报考了华中师范大学社会工作专业的专硕,初试分数相比去年的录取线高了20多分,并不是很有优势,她希望能够抓住复试的机会实现逆袭。
在她看来,如果采取线上复试的形式,原来线下复试中的笔试部分就没有存在的意义或者需要改变考核形式。
武汉作为国内的一个高校聚集地,今年的考研情况尤其受到关注。
在一个武汉某高校的考研复试讨论QQ群里,群里出现的每一条和复试有关的消息无论真假都会引起考生们的激烈讨论。这个群拥有近2500名成员。
考生们担心的问题其实很多。有人担心网络卡顿问题,一些偏远农村地区的考生表示,家里无论是手机网络还是宽带网络都不太好;也有一些考生表示,自己的电脑平板等设备都丢在学校,家中缺乏线上复试必要的硬件设备。
有学生提议可以去网吧,但记者查询公开报道发现,全国各地大都把网吧列为人员密集场所之一,至今仍处于停业状态。
如果考研复试真的要转到线上,一些艺术类考研生们是绝望的。这类学生需要在复试现场进行实操考核。线下展示,是他们根本无法接受的。
一位声乐表演专业的考生告诉南风窗,复试对于她们这一类专业的学生非常重要,不仅是一场考试,也是向老师展示自己在舞台上的表演技术。她所报考的院校就要求考生现场演唱六首歌曲,包括中国和国外的艺术歌曲、歌剧选段等。
“假如改为线上复试,我们在进行表演时,很有可能因为设备原因导致老师听到的音色有差别。如果遇上网络传输的延迟、卡顿,导致考官没有听到,就会影响更大。”该考生表示。
教育部最终决定让各院校自主确定复试办法。提供给各院校的选项,包括传统的现场复试、网络远程复试、异地现场复试以及委托其他高校复试等。
4月14日的这个通知意味着,今年研究生复试的形式不再是全国统一,不同地区的院校可能会选择不同的形式。
这一决定还是让外界有些出乎意料。在此之前,外界大都认为今年的研究生复试,无论是线下或是线上举行,都还会是全国统一的形式,没想到最终却有多达4种方案供高校自主选择。
对高校而言,如何选择合适的复试形式,除了要考虑本地区的防疫形势之外,也许还要考虑到全国各地的考生们面对各个方案自身可能存在的不同问题,进行统筹安排。
而对考研学生们而言,自己报考的院校究竟会选择何种复试方式,现在还是一个未知数,他们仍旧要继续等待,同时还要做好应对各种复试形式的备考准备。
对于张清而言,早早就放弃了准备复试,又给自己找到了一个新的努力方向——准备家乡的公务员考试。但她依旧对自己的未来感到有些迷茫,“现在计划全乱了。”
谭莹则一边在准备复试,一边在找工作。她希望可以在复试之前拿到几个工作的offer,“如果直接就去复试,我压力会很大,因为没有给自己找到后路。”
在那个武汉某高校的考研复试讨论QQ群里,一位网名为“Reset”的考生每天都在群里打卡背单词,群里也经常有人寻找同专业的考生,希望可以一起语音或视频准备无领导小组面试。
群里的一位考生告诉南风窗,更早之前群里的一部分人单独组建了一个新群,大家每天在群里打卡互相监督学习。考研复试大环境变得不确定后,有些人乱了,但另一些人的努力没有中断。
有的人准备了几个月,有的人准备了几年,对于2020届考研生而言,这漫长的备考终于看到了终点,但这最后一站,依旧充满了未知和不确定性。
(文中的采访对象为化名)
作者 | 刘力鑫
排版 | GINNY
图片 | 部分来源于网络
南风窗新媒体出品
版权声明:我们致力于保护作者版权,注重分享,被刊用文章【黑龙江大学研招网(分数线才出)】因无法核实真实出处,未能及时与作者取得联系,或有版权异议的,请联系管理员,我们会立即处理! 部分文章是来自自研大数据AI进行生成,内容摘自(百度百科,百度知道,头条百科,中国民法典,刑法,牛津词典,新华词典,汉语词典,国家院校,科普平台)等数据,内容仅供学习参考,不准确地方联系删除处理!;
工作时间:8:00-18:00
客服电话
电子邮件
beimuxi@protonmail.com
扫码二维码
获取最新动态
