黑龙江省司法厅
根据司法部2022年第4号《公告》,现就黑龙江省2022年国家统一法律职业资格考试客观题考试公告如下:
报名时间与方式
(一)报名时间:6月16日0时至6月30日18时。
(二)报名方式:网上报名。报名人员应在规定期限内登录司法部网站(www.moj.gov.cn),按网上报名要求、流程及步骤填报个人信息。逾期不予补报。
我省不受理选择少数民族语言文字试卷人员的报名。
考试时间与方式
(一)考试时间。客观题考试分两个批次进行,随机分配,不能自行选择。时间如下:
(二)考试方式。客观题考试实行闭卷、计算机化考试方式。
考区和机位设置
全省拟设10个客观题考试考区:
报名流程
报名人员应在规定时间内登录司法部网站,进入国家统一法律职业资格考试报名通道,仔细阅读司法部和黑龙江省报名公告及相关须知,按要求提前做好各项报名材料准备工作。
(一)准备报名材料
报名人员报名时应当备有以下材料:
1.有效居民身份证。
2.毕业证书。本人毕业证书应该能够在全国高等学校学生信息咨询与就业指导中心网站查询或认证。
持香港、澳门、台湾地区或者国外高等学校学历学位证书报名的,须具有教育部留学服务中心的学历学位认证书。
3.学位证书。本人学位证书须能够在中国学位与研究生教育信息网查询或在教育部学位与研究生教育发展中心认证。
4.申请享受放宽政策人员,须具有放宽报名学历条件地方户籍。网上报名时,应上传户口簿首页及本人页电子照片。
5.电子证件照片。
(二)选择报名地
在我省报名参考的人员,可自行选择报名地,并到报名地所对应的考区参加考试。受各考区实有机位数量的限制,各报名地设定接收报名人数上限。选择报名地时,如出现该报名地所在考区人数已满的提示,请选择哈尔滨市或省内其他人数未满的报名地。
(三)上传电子照片
1.上传电子证件照片
报名人员上传的电子证件照片为报名、考试、法律职业资格证书以及进入考场确认身份等唯一使用的照片。应当符合下列要求:本人近三个月内正面、免冠、彩色(红、蓝、白底色均可)电子证件照片;照片类型为jpg格式,参考尺寸为413像素(宽)×626像素(高),头身比例在1:1.52左右,大小在40KB至100KB 之间;显双耳,露双眉;着正装,不得着制式服装,不得佩戴饰品、粗框眼镜,不得为背带(吊带)衫照、艺术照、侧面照、翻拍照。
报名人员应认真阅读报名页面中的证件照片规范要求,按照《电子照片制作指南》规范制作并上传电子证件照片,不得对照片进行PS、拉伸、液化及修复等操作处理。
2.上传户口簿电子照片
选择申请享受放宽地区政策的报名人员,应当采用jpg格式上传1张包含户口簿首页及本人页的电子照片,内容清晰完整,辨识度高。
(四)网上填报报名信息、确认承诺
报名人员如实、准确填写报名信息,并做出真实有效承诺,对其填报材料实质内容的真实性负责。
普通高等学校、军队院校2023年全日制应届本科毕业生和以同等学力报考的应届硕士毕业生网上报名时,应当签署《应届毕业生承诺书》。参加高等教育自学考试单科成绩已全部合格人员网上报名时,应当签署《单科成绩已全部合格承诺书》。
报名人员填报虚假信息或以其他方式骗取报名的,司法行政机关将按照《国家统一法律职业资格考试违纪行为处理办法》等规定进行处理。
(五)照片审查确认
司法行政机关对报名人员上传的电子照片进行审查确认,并通过向报名人员发送手机短信息的方式通知审查确认结果。报名人员亦可登录司法部网站及时查询审查确认结果。未通过司法行政机关审查确认的,报名人员必须重新上传符合要求的照片直至审查确认通过;拒不重新上传的,不能进行网上交费,无法完成报名。
(六)网上支付考试费
客观题考试收费标准为210元。网上交费截止时间为7月4日18时。
报名人员登陆报名系统点击在线支付按键后,系统自动为报名人员分配、锁定机位。报名人员需在60分钟内完成交费操作。交费成功的,报名系统会给予信息提示,并核定机位,完成报名。超过60分钟未交费或交费未成功的,系统将释放锁定的机位。报名人员交费成功后,不能更改报名地。因报名人员不符合报名条件或个人原因致使报名无效的,不退还其考试费。报名人员需要领取考试费收据的,可以在报名结束后一个月之内到报名地司法局进行登记,待票据开出后,持本人身份证和报名凭证在报名地司法行政机关领取。
报名人员必须牢记登录密码,凭此查询报名信息、下载打印准考证和考试成绩通知书等。
(七)打印准考证
报名人员经司法行政机关审核,符合报名条件的,准予核发准考证。报名成功人员应于9月7日至9月16日登录司法部网站自行下载打印准考证。
因不具备网络通讯条件或无法自行操作等原因不能完成网上报名及打印准考证的,可在期限内到报名地司法行政机关办理。
合格分数线
9月24日,司法部公布客观题考试成绩及合格分数线,应试人员可在司法部网站自行打印考试成绩通知单。
客观题考试成绩合格人员,可以报名参加主观题考试。客观题考试合格成绩在本年度和下一个考试年度内有效。
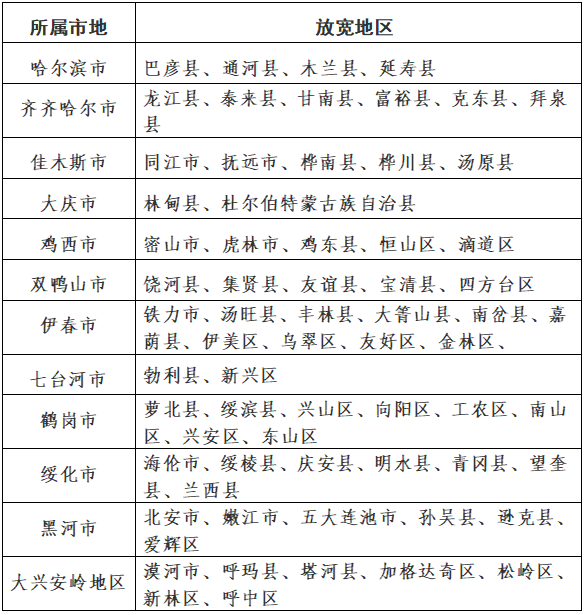
我省放宽地区
户籍地在我省下列67个县(市、区)的人员,可申请享受放宽政策。
其他事宜
(一)我省主观题考试有关事宜另行发布。(二)报名条件、考试内容与科目等其他事宜请查阅司法部公告(点击阅读)。(三)符合条件的现役军人报考国家统一法律职业资格考试,应当通过司法部网站进行网上报名、交纳考试费、打印准考证,并到地方司法行政机关设置的考区参加考试。司法部会同中央军委政法委员会对现役军人相关信息进行统一核验,现役军人报名参加考试的其他事宜,按照司法部和中央军委政法委员会有关通知要求办理。(四)应试人员参加考试,应当遵守考区所在地有关新冠肺炎疫情防控工作规定,自觉配合做好疫情防控工作。(五)省司法厅将根据疫情防控工作形势,对考试组织实施工作进行相应调整并发布相关公告,请应试人员及时关注。(六)报名咨询电话:
黑龙江省司法厅
2022年6月6日
版权声明:我们致力于保护作者版权,注重分享,被刊用文章【2022年司法考试(省司法厅关于2022年国家统一法律职业资格考试客观题考试的公告)】因无法核实真实出处,未能及时与作者取得联系,或有版权异议的,请联系管理员,我们会立即处理! 部分文章是来自自研大数据AI进行生成,内容摘自(百度百科,百度知道,头条百科,中国民法典,刑法,牛津词典,新华词典,汉语词典,国家院校,科普平台)等数据,内容仅供学习参考,不准确地方联系删除处理!;
工作时间:8:00-18:00
客服电话
电子邮件
beimuxi@protonmail.com
扫码二维码
获取最新动态
