有没有性价比高点,学费没那么贵的院校?
为大家整理了学费10万以内的MBA 985院校。
(由于大部分院校2023级学费还未公布,这里为大家汇总了2022级学费作为参考)
1
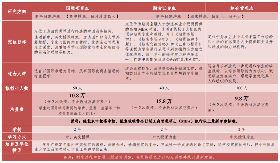
中国农业大学
北京有8所985院校,只有一所MBA院校开设了学费在10万以内的班型。另外因为农大的学费相对较低,同时身在帝都又拥有985头衔,性价比很高的同时竞争也比较激烈。
非全日制项目:综合管理班学制2年,学费9.8万,招生人数100人。
2
中山大学管理学院
中山大学自身的办学优势很高,同时在广东人心中有很高的地位,是很多广东人心目中的中国第三大学。同时获得三大国际认证,更加彰显强劲的办学实力。
全日制iMBA项目,学制2年,学费7万元
项目认证:AACSB、EQUIS、AMBA
3
华南理工大学
华南理工大学同理,作为广东省唯二的985院校,MBA项目在华南地区是极具影响力的,含金量足,综合实力还是挺不错的。
全日制iMBA项目,学制2年,学费7万元
项目认证:AACSB、AMBA
4
南开大学
相对于南开大学的知名度来说,MBA赋能班的学费真的不贵。南开大学MBA教育在管理和创新方面一直走在全国的前列,堪称中国MBA教育的先行者、创新者和引领者,值得去报考。
全日制MBA项目,学制2年,学费8.64万
项目认证:AACSB、AMBA、CAMEA
5
天津大学
天津大学在天津地区也是龙头院校,MBA和南开大学一样,性价比也是很高的,在科研经费、教学水平、课外实践等方面都很突出,2018年教育部首次专业学位水平评估,天津大学MBA项目获评结果为A,是天津地区唯一一所获评A的MBA院校。
全日制MBA项目,学制2年,学费8.8万元
项目认证:AMBA、CAMEA
中外合作办学硕士是国内院校和国外院校强强联合的办学模式,属于院校自主招生,宽进严出,一般具有大专及以上学历条件,就可以报名学习。
推荐院校
正规的中外合作办学项目的中方院校和外方院校一般都是国际知名学府,下面就为大家介绍一下,国内985、211院校免联考中外合作办学硕士。
01、华东理工大学-澳大利亚堪培拉大学
工商管理硕士(MBA)
院校优势:华东理工大学商学院是国内极少数同时获得AACSB、AMBA和CAMEA三项权威认证的商学院。
学制学位:2年学制,周末上课;授予堪培拉大学工商管理硕士学位证书,可在中国教育部留学服务中心进行学历学位认证。
02、上海交通大学-法国凯致商学院
国际在职MBA
院校优势:两校均获得EQUIS、AACSB和AMBA三大国际认证,是全球权威的、具有影响力的商学教育认证,也是国际上对商学院的最高荣誉证明。
学制学位:2年学制,周末上课;授予法国凯致商学院工商管理硕士学位证书,可在中国教育部留学服务中心进行学历学位认证。
03、中国人民大学-加拿大女王大学
金融硕士(行业高管班)
院校优势:中加顶级金融教学资源,高端管理人才汇聚。(女王大学商学院受到世界级评级机构的认可,其中包括美国的AACSB和欧洲的EQUIS体系。)
学制学位:1年学制,每月两个周末授课(周六至周日);授予加拿大女王大学金融硕士学位证书,可在中国教育部留学服务中心进行学历学位认证。
04、南昌大学-法国普瓦提埃大学
院校优势:法国普瓦提埃大学企业管理学院已有60余年培养企业管理硕士、博士的历史,办学质量在法国同类学院的评估中名列前茅。
学制学位:2年学制,上海开班,周末授课;由普瓦提埃大学授予法国教育部颁发的国际管理硕士文凭,可在中国教育部留学服务中心进行学历学位认证。
05、西安交通大学-加拿大阿尔伯塔大学
金融财务管理硕士(MFM)
院校优势:两所合作院校均获得 AACSB 国际精英商学院认证。
学制学位:2年学制,每月周末集中授课两次(每次两天);授予加拿大阿尔伯塔大学金融财务管理硕士学位证书,可在中国教育部留学服务中心进行学历学位认证。
06、西安交通大学-法国SKEMA商学院
创业与创新管理学硕士(MSc)
院校优势:两所合作院校均获得 AACSB 国际精英商学院认证,SKEMA更是全球仅有 1% 的三认证商学院。
学制学位:两年(周末学习)实际授课为16个月,在上海开班授课;授予SKEMA商学院创业与创新管理学硕士学位证书,可在中国教育部留学服务中心进行学历学位认证。
7、北京邮电大学-法国里昂商学院
全球高级工商管理硕士(GEMBA)
院校优势:里昂商学院由法国里昂工商会企业家于1872年共同成立,位列欧洲第一梯队商学院,是全球企业家精神和领导力发展领域的先驱!同时也是全球最早得到 EQUIS, AACSB和AMBA 三大认证的25所国际顶级商学院之一。
学制学位:2年学制,每月集中授课一次;授予法国里昂商学院高级工商管理硕士学位证书,可在中国教育部留学服务中心进行学历学位认证。
8、北京科技大学-美国德克萨斯大学
高级工商管理硕士(EMBA)
院校优势:在国内正规合作办学的四家获得AACSB认证的美国知名商学院之一;与国内一流大学北京科技大学、同济大学、西安交通大学合作开展中外合作办学,在中国授予美国名校学位。
学制学位:在职学习12次,每月外教集中授课4天(周四至周日);由美国德克萨斯大学UTA颁发的EMBA硕士学位证书,可在中国教育部留学服务中心进行学历学位认证。
9、上海财经大学-美国韦伯斯特大学
工商管理硕士(MBA)
院校优势:1915年建校的韦伯斯特大学是一所美国私有、非营利性大学,具有百年办学历史和极高的办学水平。GHW商学院是世界范围内领先的商学院教育提供者,获得了ACBSP认证,并是AACSB会员。
学制学位:学制两年,周末上课;授予韦伯斯特大学工商管理硕士学位证书,可在中国教育部留学服务中心进行学历学位认证。
10、南开大学-澳大利亚弗林德斯大学
目前南开大学与澳大利亚弗林德斯大学合作了3个硕士项目,分别是医院管理硕士、教育领导与管理硕士、国际经贸关系硕士。
(图片来源网络)
院校优势:
南开大学是教育部直属重点综合性大学,是国家“211工程”、“985工程”首批建设院校之一,在长期的办学过程中,形成了文理并重、基础雄厚、突出应用于创新的办学特色,并拥有雄厚的师资力量。
弗林德斯大学建于1966年,是南澳州第二所大学,以其出色的教学和科研工作享誉全球。根据2018年时代高等教育(THE)世界大学排名,弗林德斯大学在全球排名前300。
学制学位:学制两年,每月集中学习一次,每次课程三至四天;授予澳大利亚弗林德斯大学硕士学位证书,可在中国教育部留学服务中心进行学历学位认证。
版权声明:我们致力于保护作者版权,注重分享,被刊用文章【最受企业欢迎的大学(性价比最高的MBA院校汇总)】因无法核实真实出处,未能及时与作者取得联系,或有版权异议的,请联系管理员,我们会立即处理! 部分文章是来自自研大数据AI进行生成,内容摘自(百度百科,百度知道,头条百科,中国民法典,刑法,牛津词典,新华词典,汉语词典,国家院校,科普平台)等数据,内容仅供学习参考,不准确地方联系删除处理!;
工作时间:8:00-18:00
客服电话
电子邮件
beimuxi@protonmail.com
扫码二维码
获取最新动态
