(报告出品方/作者:华西证券,徐林锋)
1.1 对于智能马桶的定义
智能马桶综述:智能马桶又称智能马桶或电子马桶,属于建筑给排水材料领域,是指在传统的陶瓷或塑料坐便基上安装的由电子电路控制 的卫生器具。该器具具有清洗人体臀部的功能,同时具有臀部干燥、座圈加热以及环境除臭等辅助功能。从外观上看,智能马桶分为一体 式和分体式,从功能上讲,智能马桶分为储热式和即热式。
智能马桶盖:即多种智能功能的马桶盖,其起源于美国,日本最初引进并进行了改良,于上世纪80年代推出全新产品,加入了集便盖加热、 温水洗净、暖风干燥、杀菌等多种功能。韩国上世纪80年代举行的厕所革命,国家投入大量的金钱开发智能马桶盖。在韩国家庭的使用率 大幅提升,在日本也有越来越多的群体在使用智能马桶盖。现在我国的使用覆盖面也越来越广,国内的各大品牌也脱颖而出。
1.2 智能马桶景气高涨的背后驱动力/原因?
热点事件推动中国智能马桶历史进程:2015年一篇《去日本买只马桶盖》的文章引爆舆论热点,文中作者提出:世上本无夕阳产业,而只有夕 阳的企业和夕阳的人。由量的拓展到质的突围,正是中国制造的最后一公里。作者在文章中描绘了日本智能马桶盖的功能与不菲价格后评论道: “我国制造”的明天在于让中产不用越洋去买马桶盖。一石激起千层浪,制造业大佬纷纷站出来保护国产智能马桶,而央视等媒体则曝光日本部 分热销马桶为我国制造。文章的火爆使马桶盖成为现象级论题,并且直接推进了中国智能马桶行业产品的历史进程。
从小到大,中国智能马桶市场激增:近年来,国内智能智能马桶企业如雨后春笋,遍地开花,但业内产品质量参差不齐,并仍处于发展初期。从 品牌数量来说,由2015年的30多家增长为2020年上半年的258家。当前,以智能马桶为代表的智能卫浴产品已成为卫浴行业的主要发展趋势, 智能卫浴产品大受中高端消费人群、年轻消费群体的欢迎,并逐渐有取代传统卫浴之势。
消费升级、城镇化率提高促进智能马桶需求升级:随着我国经济的快速发展,城镇居民人均可支配收入持续增长,国人消费能力提高,有能力 支付智能马桶消费价格。据国家统计局数据,我国城镇居民人均可支配收入从2005年的10493元复合增长9.88%至2021年的47412元,远超同 期GDP增速。此外,进入21世纪,我国城镇化率不断提高,2020年我国城镇化率达63.89%,人们的生活水平逐步提高,消费观念也在悄然改 变,传统的马桶已经不能满足人们的个性化需求,马桶智能化将有广阔的发展潜力。中国家用电器协会所调研的数据显示,智能马桶盖行业在 2015年至2018年四年间保持高增长,平均增长率维持在20%-30%之间。在我国经济发展的同时,房地产市场和酒店、餐饮娱乐业市场需求也 进一步扩大,预计未来我国智能马桶行业将持续保持快速增长。
2.1 智能马桶行业市场规模及过往增速情况
(全渠道)市场规模总体持增长趋势:我国智能卫浴行业处于发展初期,行业高速发展。近年来,随着我国国民经济的不断发展,生活水平的不断提高, 消费升级使得大众对于居家品质方面的要求在不断提升,同时也促进智能家居行业的快速升级。其中,智能卫浴产品在干净卫生、舒适智能等 基础功能上,不断涌现更多细节化个性化功能,于2012年后在国内市场呈现爆发式发展,据产业信息网数据,2015年智能马桶的销售额为44 亿元,到2020年销售规模超过150亿元,增长了超过2倍,年均复合增速达30%左右。由于受到疫情影响与基数影响,2019年至2020年的增 速有所下降,但仍保持接近20%的增速。
(线上)2020年智能马桶迎逆势增长,增速远超预期:据奥维云数据统计的线上数据,智能马桶一体机销售额、销售量从2017年至2019年增速均呈下降 态势,2019至2020年智能马桶一体机销售额由24亿元增至33.7亿元,销售量从67.6万台增至104.6万台,销售数据显著回升,产品销售额增速 迅猛,智能马桶盖从2017年至2020年市场销售额增速呈下滑状态,相比智能马桶一体机增长规模较小,年均复合率为16.96%。近两年受到疫情 影响,无论是智能一体机还是智能马桶盖市场需求都在快速增长,消费者对智能马桶产品的需求观念有所改变,线上渠道增速明显高于行业。 此外,据奥维云网预测数据,2021年线上智能一体机的销售量和销售额分别为149.1万台、44.2亿元,同比分别+42.5%、+31.2%,线上智能马 桶盖的销售量和销售额分别为129.5万台、16.7亿元,同比分别+29.5%、+9.8%,行业继续保持快速增长。
2.2 智能马桶下游需求细分
价位带分析-一体机向3000元以下价格段行进,智能马桶盖销量集中在1499元以下: 据奥维云网数据, 2021年,我国线上渠道智能马桶一体机价格带在2500-2999元之间的销量最多,其全年销量约为30.47万台,占比为27%, 同比+3.76pct。此外,虽然3000-3499元价格带所占比例为15.76%,位于第四的位置,但涨幅较大、同比+3.13pct。预计消费者未来青睐 价格带主要位于2500-3499元。 智能马桶盖线上销量数据看,价位段在1000元以下的智能马桶盖销量最多,其全年销量约为29.84万台,占比为35.2%,同比-0.99pct。从 涨跌幅来看,1000-1499元和3000-3499元价格带占比有不同程度上涨,同比分别+4.44pct和+1.39pct,其他价格带占比同比均有下降。 智能马桶盖低价普及趋势显著,价格带主要集中于1499元以下。(报告来源:未来智库)
消费者画像-收入越高的群体,对智能马桶关注度越高: 新锐白领爱智能、新手父母重“科学”:从年轻人到成家,是小家电消费生命周期的一个跨越式时期,这其中有两类人群尤其值得关注。一类 为职业生涯刚开启或者正处于上升期的新锐白领,刚刚开始规划专属于自己的生活空间。一类为新手父母,从两个人的生活,变成一个新家庭, 添置相应的母婴小家电,逐渐规划上日程。在智能家居硬件产品尤其是新锐白领们的“心头好”。根据巨量算数小家电消费者调研数据,月收 入在10-15k区间的新锐白领,有超过五成受访者表示更关注智能家居硬件产品。不同薪资水平的消费者对于智能马桶的关注度不同,收入越高 的群体越关注智能马桶产品。据奥维云网预测,2021年智能马桶销售量可达278.7万台,同比增长36.1%。
3.1 行业核心竞争力要素
基础安全质量&高性能质量
智能马桶主要强调安全及性能类指标,高性能成为差异化竞争方向:影响智能马桶产品质量的主要包括安全类指标和性能类指标,根据 2015-2020年国家质检总局主要抽查项目,主要指标有:
1)安全指标主要包括对触及带电部件的防护、输入功率和电流、电源连接和外部 软线、发热、接地措施、螺钉和连接、机械强度、结构、内部布线等项目,关系到智能马桶使用时的电气安全和机械安全;2)性能类指标 包括坐便器水封表面尺寸、水封深度、便器用水量、存水弯最小通径、洗净功能、整机能耗、坐便器水效等级等项目,关系到智能马桶的 性能优劣。随着智能马桶产业的发展,产品质量得到显著提升,据国家质检总局抽查结果,我国智能马桶产品合格率从2015年的60.0%提 升至2020年的97.3%,但目前如接地措施、便器用水量、坐便器水效限定值等性能指标仍存在不合格情况,我国的智能马桶产品正逐步从 提升基础安全质量向保证高性能质量进行转变。
研发&检测能力
研发能力:目前智能马桶产品功能主要集中于妇洗、臀洗、座圈加热、暖风烘干等方面,近几年随着国家节能环保政策的推行、消费者对 健康的关注度提升以及智能化需求增加,越来越多企业在智能马桶节水性、安全卫生性、智能化等方面加大了对产品的研究。且随着功能 的不断复杂,电子元器件至关重要,但由于部分核心元器件性能兼容性差,企业需对元器件优选和控制,部分关键元器件则需要公司与第 三方机构合作开发,企业的研发实力不断凸显。近几年,部分头部企业频频在德国红点、iF、美国IDEA、日本好设计、中国红棉等国际大 奖中获奖,研发实力领先。
检测能力:对于生产企业而言,产品生产完成到出厂、安装以及使用过程前,需对智能马桶产品进行多道检测,验证产品在不同的使用场 景,不同温度以及水质等环境下产品使用情况,以保证产品的可靠性。一般而言,部分领先生产企业对于产品检测设备投入较多,拥有完 善的检测体系,而中小企业则对检测设备投入严重不足,没有整机全检工位,没有能力做全项目出厂检验,检测能力薄弱,只能委托第三 方机构进行抽样检测。
3.2 国内竞争格局
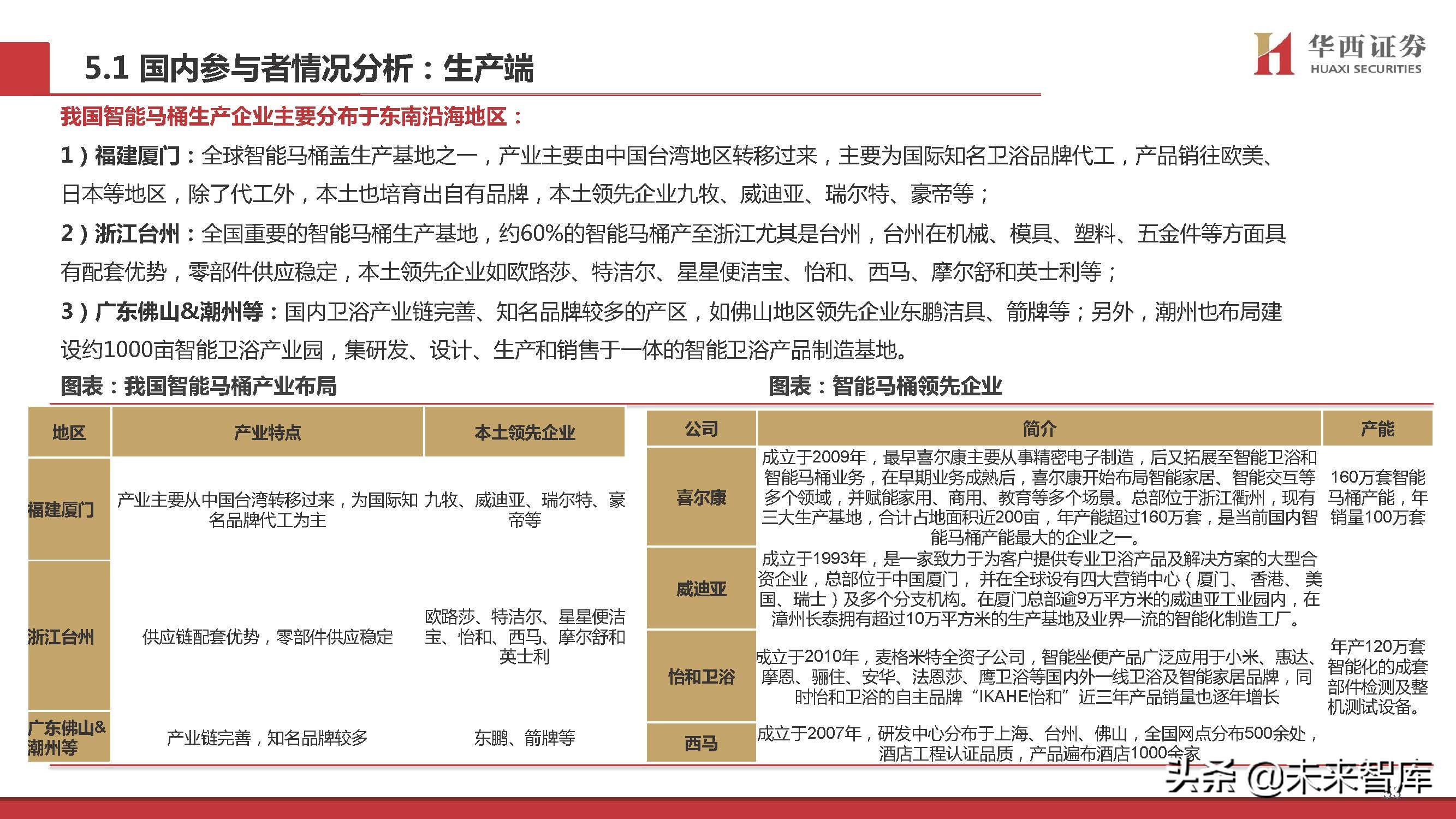
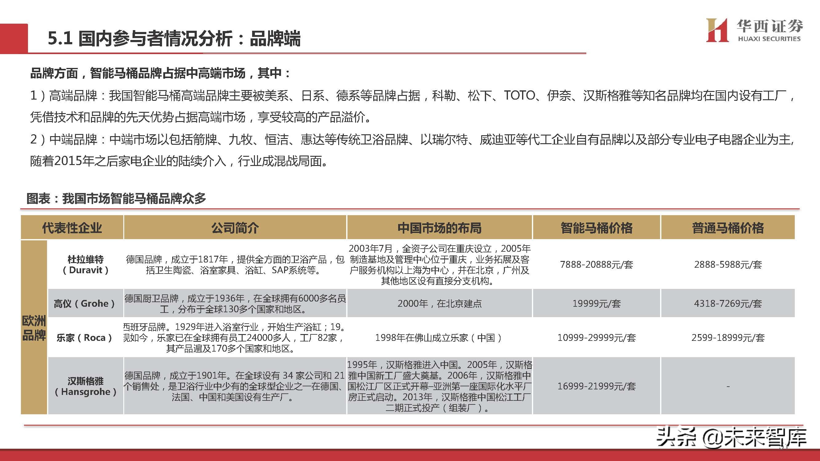
我国智能马桶品牌众多,行业集中度较低:目前,我国智能卫浴行业参与者主要以国内外卫浴品牌以及代工品牌为主,此外,部分家电品 牌、互联网品牌纷纷试水智能卫浴产品,行业集中度较低,尚未形成垄断格局。据奥维云网统计的线上数据:2020年我国智能马桶一体机 行业TOP5品牌集中度为39.4%,其中头部品牌主要以TOTO、科勒、九牧、箭牌、恒洁等传统卫浴企业为主;而智能马桶盖品牌集中度相 对较高,松下市占率约42%,但近些年来随着海尔、东芝、飞利浦、智米等品牌的逐步发力,松下市占率略有下降。
高中低端分化明显,国产品牌逐渐追赶外资领先品牌,中端市场发展壮大:随着我国智能卫浴行业市场的快速发展,行业参与者逐渐增加,国 内外卫浴品牌商纷纷发力智能马桶市场,另外,大部分家电品牌包括松下、海尔、智米等在2015年之后也陆续进入智能马桶市场,与此同时 一些原本以代工为主的本土企业,也在朝着品牌化发展的方向转型,如瑞尔特、威迪亚、维卫、便洁宝等。行业分化较为明显:
第一梯队:美国、日本、欧洲等海外领先品牌凭借领先的卫浴品牌力、技术实力等占据我国智能卫浴高端市场; 第二梯队:九牧、箭牌、恒洁等国内传统卫浴品牌以及领先代工卫浴企业目前占据我国智能卫浴中端市场,以及京东、小米为代表的互联 网品牌也在抢占中端市场为主的份额;中端市场以高性价比、 第三梯队:则由电子电器产品起家的小企业占据低端市场,这些企业产品质量相对较差,多以市场价格进行竞争。这一部市场逐步在萎缩 退出。
4.1海外智能马桶市场概况
截至2021年3月,日本智能马桶普及率(每户/两户或两户以上)达到 80.3%,每100户有113.2个智能马桶。根据2021中国智能马桶行业高峰论坛数据,2021年韩国和美国的市场渗透率达到60%,然而 中国国内市场智能马桶普及率仅为4%, 其中我国北上广等一线城市,智能马桶的普及率在5%-10%以上;新一线城市的普及率在3%- 5%左右;但在三四线城市和乡镇市场中,还几乎处于空白阶段。对比日本、韩国以及美国等发达国家,我国的智能马桶普及率仍有巨 大提升空间。
4.2 海外智能马桶对中国市场借鉴意义
中日韩三国同受中华文化圈影响,生活习惯相似:韩国和日本和我国一样都用筷子作为食用器具,都在晚上洗澡,都共享着清洁自身 除了基本卫生需求以外的仪式感和文化意义。人文思想方面的同根才是中日韩三国在生活起居方面互有借鉴的基础。 中华文化自古讲 究一个“洁”, 洁字既可以形容君子品质清正廉洁,也可以形容事物干净、整洁。所以由洁衍生的一切美好,仪式和荣耀的定义总扎 根于干净。智能马桶在日韩的兴起和发展迭代,离不开日韩人民在经济基础发展到一定程度后对生活仪式感和个人卫生的高级追求。 相同的需求,相对应也会在经济高速发展壮大的中国土地上出现。
经济发达和城镇化高的地区智能马桶渗透率高: 中国的一线城市北上广深,随着经济的发展和消费者意识和提高,智能马桶的渗透率 在缓步提高。中国的城镇率和人均GDP与发达国家相比还是有一定距离的,甚至在抽水马桶的保有量上也与发达地区有距离,只比亚 太地区平均水平高。除了经济的发展程度,卫生教育也是影响智能洁具渗透率的因素。如下图所示,中国在住房和家庭燃料的消费支 出在逐年增加,而日韩两国有下降趋势。未来随着城镇化的发展的脚步,消费者需求向高端化产品增加,智能马桶在中国市场将有很 大的发展前景和空间。
5.1 中长期角度,谁会跑出来
我国智能马桶行业处于高景气发展阶段,市场需求潜力巨大,巨大的市场空间促使参与者逐渐增加,但由于智能马桶技术复杂,涉及 水、电、加热、机械、传感、注塑、焊接等多个领域,配套企业较少,进入门槛较高,产能主要来自卫浴、家电和专业电子电器三类 企业,目前来看,行业竞争格局尚未形成,随着竞争加剧,对公司产品质量、研发实力、渠道布局等要求不断提升,领先企业优势将 逐步显现,预计行业集中度将持续提升。
1)品牌端:品牌力&营销&渠道或是关键。美系、日系、德系等品牌占据高端市场,渠道主要布局线下渠道居多,而国产企业营销 打法灵活、产品出新快且符合国人生活习惯、产品价格性价比高,不断抢占消费者心智,市场份额有望逐步增加,与国外卫浴品牌持 续缩小差距,预计未来将持续受益于行业红利以及自身产品、研发、渠道等优势。
2)生产端:研发实力&产品质量或是关键。另外,从供给端来看,部分卫浴品牌智能马桶产品采取代工生产模式,代工厂负责生 产,而品牌则负责营销等环节,从中长期看,智能马桶行业将聚焦于产品品质以及出新,代工厂尤其是头部代工厂拥有多年的代工经 验,研发实力突出,有望持续受益
5.2 国货机会所在:高性能高质产品,多元化渠道,良好的售后服务
我国智能马桶行业处于高景气发展阶段,行业参与者逐渐增加,格局尚未形成,从企业端来看,我们认为具有产品质量、研发设计、 多元渠道以及品牌力的企业将会逐渐跑出。
1)产品&研发:a.高质量:智能马桶涉及水电等环节,在满足消费者高性能方面需求的基础是产品安全性,杜绝漏电、自燃等现象, 因此,在材料应用、电子控制等方面打好基础,有效保障产品高质量。b.高性能:近几年随着技术水平的发展,智能马桶产品竞争逐 渐激烈,各大产家陆续推出AI语音控制、感应翻盖、离座自动冲水、智能控温、感应翻圈、智能数显等高性能产品做差异化竞争,用 技术的创新迭代为产品做加码升级,以更人性化、细节化的产品功能,落实到用户的使用体验上,逐渐抢占市场。高质量&高性能, 公司研发能力重要性不断突出。(报告来源:未来智库)
2)多元化渠道:由于智能马桶在国内普及率较低,低线市场尤其是农村等地区普及率接近零,因此,对于企业而言,在传统的线下 渠道外,做好线上电商及新零售渠道,配合营销升级,做好产品触达,让更多消费者体验智能马桶产品优势,加速行业普及率的快速 提升。
3)良好的售后服务:由于智能马桶产品使用周期长,对于售后服务能力要求高,另外,随着渠道多元化发展,公司相应的售后服务 能力要求提升,对于企业而言,不管是自营模式售后或者采取第三方合作模式售后,均需要做到及时解决消费者难题,维护好公司品 牌形象,为产品销售持续性奠定好基础。
(本文仅供参考,不代表我们的任何投资建议。如需使用相关信息,请参阅报告原文。)
精选报告来源:【未来智库】。未来智库 - 官方网站
版权声明:我们致力于保护作者版权,注重分享,被刊用文章【私立肉便器学校机械科(智能马桶行业专题研究)】因无法核实真实出处,未能及时与作者取得联系,或有版权异议的,请联系管理员,我们会立即处理! 部分文章是来自自研大数据AI进行生成,内容摘自(百度百科,百度知道,头条百科,中国民法典,刑法,牛津词典,新华词典,汉语词典,国家院校,科普平台)等数据,内容仅供学习参考,不准确地方联系删除处理!;
工作时间:8:00-18:00
客服电话
电子邮件
beimuxi@protonmail.com
扫码二维码
获取最新动态
