考研报名存疑及不合格名单(查看往期文章):
第一批:北京化工大学、北京联合大学、安徽师范大学、齐鲁工业大学、广东技术师范大学
提醒22考研人:预报名不合格人员名单公布!报考这些高校的注意了
第二批:
安徽工业大学、河南师范大学、中央美术学院、广州美术学院
第二批报名不合格名单公布,尽快修改!你收到研招网短信了吗?
注:
名单会继续更新,持续至报名结束当天,还会有高校公布,大家注意自己报考院校官网动态及研招网信息提醒!并非所有高校都会出这份名单,51考研会帮大家留意更新;研招网系统除了提醒学历学籍校验结果是否通过,其他填报信息是否有误是不会提醒的,更多的还是需要自己自查;注意研招网duan信提醒及统考网报系统,信息中心的提示。建议考生看看这些出问题的考生名单,基本常见问题都在这里,大家对照核对自己填报信息是否有误。下面来看最新更新报名存疑名单,本期更新涉及院校:
北京航空航天大学、中国科学技术大学、厦门大学、北京交通大学、中国政法大学、华南师范大学、西南财经大学、北京化工大学(第二批)、上海外国语大学、华东政法大学、陕西中医药大学、北京语言大学、陕西科技大学、温州大学、西安工程大学、合肥工业大学、天津中医药大学、皖南医学院。
持续更新中……
北京航空航天大学
北航公布的这份名单,涉及考生952人,其中有一部分不符合报考点要求,如报考点选错、非全日制需选择定向就业,尽快修改,否则不予确认,未确认的报名信息无效,是无法参考考试的!
另外,需要提交材料的考生,在11月1日之前,按要求提交。
编辑搜图
中国科学技术大学
中国科学技术大学研考报名信息审核提示名单,涉及考生182名考生,只提醒了报考非全日制的考生,仅招收在职定向培养,填报志愿时“报考类别”须选择“定向就业”。
编辑搜图
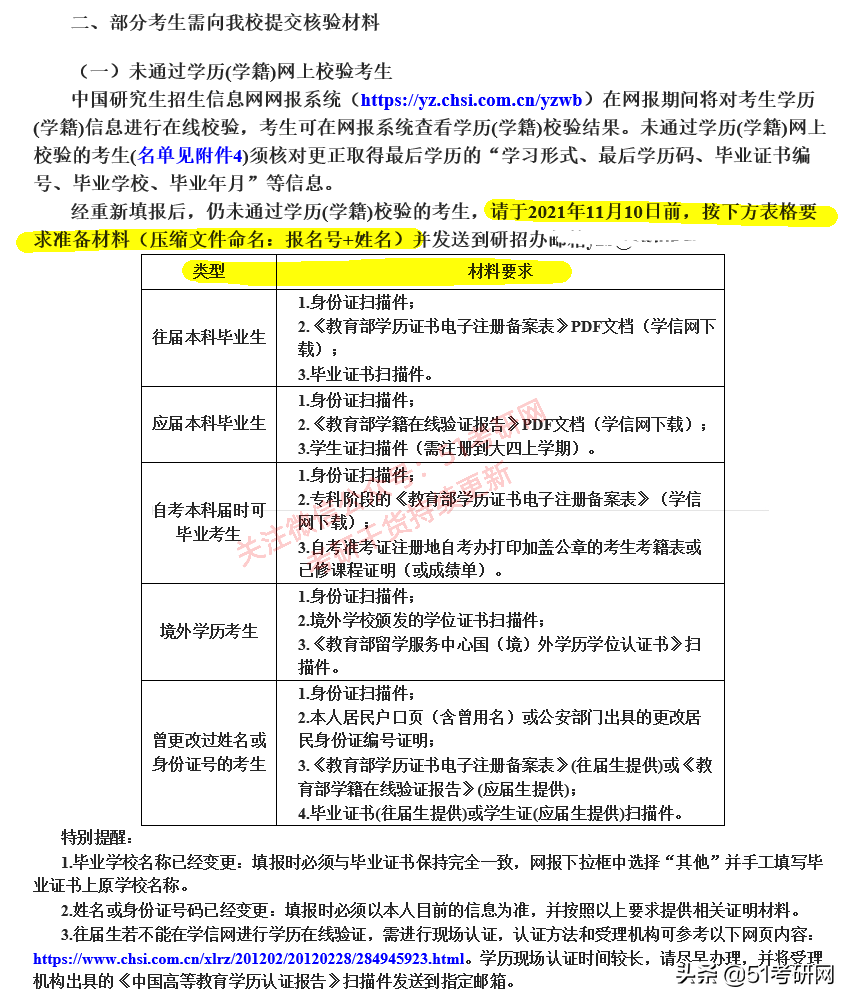
厦门大学
1、学历学籍校验未通过,需按以下要求提交材料:
编辑搜图
2、非全日制考生需选择“定向就业”;
3、退役大学生士兵专项计划需按要求提交材料;
5、同等学力考生需提交材料:
北京交通大学
北京交通大学2022年硕士生网报信息提醒,涉及考生200余名。提示信息如下:
编辑搜图
编辑搜图
中国政法大学
编辑搜图
华南师范大学
华南师范大学公布的这份名单,涉及考生1471名!
其中有相当一部分是不符合华南师范大学的报考条件的,如部分专业不接受同等学力考生,部分专业不接受退役大学生士兵专项计划,毕业年限不符合要求!这些考生不在少数,都没仔细看招生简章中的报考条件,“一厢情愿”报考,尽快修改,否则最终可能造成无法参考或不予录取的情况!
编辑搜图
西南财经大学
西南财经大学公布4份网报错误提示名单,且持续更新,包括①错误填写报考类别的非全日制考生②以同等学力身份报考的专科学历③错误填报学院或专业④学历(学籍)审核存疑考生名单。
1、网报错误或不符合报考条件的:
编辑搜图
未通过学历学籍校验的需提交材料:
编辑搜图
编辑搜图
北京化工大学(第二批)
北京化工大学已经是第二次更新了,依然有不少考生未按要求修改:
编辑搜图
上海外国语大学
编辑搜图
编辑搜图
华东政法大学
华东政法大学研招办对完成报考并缴费的考生数据进行了初步筛查,涉及考生356名,因“中国研究生招生信息网”系统限制,不得下载考生联系方式,故无法单独通知考生。现将不符合我校有关报考条件的考生信息提示如下:
编辑搜图
陕西中医药大学
陕西中医药大学公布的两份名单涉及400余名考生,都是不合格的,要么不符合陕西中医药大学的专业条件,不能选择该专业或不能报考陕中医,要么不符合报考点要求,需要取消报名重新选择其他报考点!
1、不符合报考要求的名单,涉及160余名考生,尽快重新选择其他学校或专业报考!
编辑搜图
2、错选报考点:涉及考生240余名考生。
陕西中医药大学报考点只接受以下5类考生选择作为报考点:
①在陕上学且报考陕中医;②户口在陕或工作在陕报考陕中医;③就读陕中医;④就读院校在咸阳的应届生;⑤户口或工作单位在咸阳的往届生。其他不符合该报考点要求的,尽快取消报名,重新选择报考点,否则报名结束后,报考点选错可能面临无法参加考试!
编辑搜图
北京语言大学
北京语言大学2022年硕士生网报信息错误提醒,研招办对网报数据进行初步审核,现将不符合我校招生条件或报考点条件的名单及信息提示如下,请相关考生尽快登录研招网修改报考信息或重新报名。
编辑搜图
编辑搜图
陕西科技大学
编辑搜图
温州大学
温州大学研招报名学历学籍校验未通过情况及不符合报名条件说明:
编辑搜图
西安工程大学
编辑搜图
合肥工业大学
合肥工业大学2022年硕士研究生招生考试网上报名存疑信息提示。
编辑搜图
天津中医药大学
2022年硕士研究生招生信息网上报名数据信息及温馨提示(截至预报名结束,视实际情况可能不定期更新)
编辑搜图
皖南医学院
编辑搜图
有报考这些高校以及选择这些高校作为报考点的考生,务必去查看名单是否有自己的名字,尽快按照学校的提示进行修改或准备相关材料,在规定的时间内提供。
更多院校名单 ,持续更新ing……
对报名有任何疑问,可在评论区留言提问哦~
版权声明:我们致力于保护作者版权,注重分享,被刊用文章【厦门大学研究生招生信息网(考研报名不合格名单)】因无法核实真实出处,未能及时与作者取得联系,或有版权异议的,请联系管理员,我们会立即处理! 部分文章是来自自研大数据AI进行生成,内容摘自(百度百科,百度知道,头条百科,中国民法典,刑法,牛津词典,新华词典,汉语词典,国家院校,科普平台)等数据,内容仅供学习参考,不准确地方联系删除处理!;
工作时间:8:00-18:00
客服电话
电子邮件
beimuxi@protonmail.com
扫码二维码
获取最新动态
