今天给大家推荐的是近期云南省事业单位招聘信息
龙陵县2022年事业单位公开
招聘紧缺专业技术人员公告
招聘计划
计划签约招聘紧缺人才14人,其中教体系统11人(其中龙陵县第一中学8人、龙陵县职业高级中学3人),龙陵县融媒体中心2人,松山干部教育培训基地1人。
1.报名时间:自公告发布之日起至2022年1月28日(星期五)24时截止,超过报名时间的不予受理。
2.报名方式:本次招聘采取网络报名的方式,应聘龙陵县第一中学的考生将报名材料扫描件发送至龙陵县第一中学邮箱(邮箱地址:llyzjwc@163.com),应聘龙陵县职业高级中学的考生将报名材料扫描件发送至龙陵县职业高级中学邮箱(邮箱地址:llzzbgs@163.com),应聘龙陵县融媒体中心的考生将报名材料扫描件发送至龙陵县融媒体中心邮箱(邮箱地址:llrm2021@163.com),应聘松山干部教育培训基地的考生将报名材料扫描件发送至松山干部教育培训基地邮箱(邮箱地址:ssgbjypxjd@163.com)。邮件标题格式为:招聘岗位+姓名。应聘者只能报考一个岗位,不接收任何形式的纸质材料报名。
3.报名所需材料:《龙陵县2022年事业单位公开招聘紧缺专业技术人员报名表》(见附件1),应聘者电子简历(应含个人基本信息、学习工作经历),身份证、毕业证、学位证、《大中专毕业生就业推荐表》、学习成绩、学习活动经历(包括担任学生会干部、党(团)组织干部、班干部经历,因学习成绩优异获奖学金等)、计算机等级、普通话水平、外语水平、与报考岗位相关的职业资格证书等,上述材料请扫描成PDF文件并汇总为同一文档,未按要求格式提交材料产生的后果由应聘者个人承担。
招聘岗位
楚雄州永仁县第一中学
2022年紧缺人才第二场公开招聘公告
招聘岗位
高中日语教师1名、高中通用技术教师1名。岗位信息及招聘条件见下表:
线上报名
1.报名时间:2022年2月7日—2022年2月10日17:00止。
2.报名方式:应聘人员将报名需提供的材料扫描成一个文档(PDF格式)后传至指定邮箱yryz001@163.com,邮件标题一律命名为“报考岗位+毕业届+真实姓名”(示例:通用技术2021届张智强)。为方便后续联系,考生需同时加入指定QQ群,群名:永仁一中2022教师招聘工作群(以下简称“招聘工作群”),群号:560397851。进群后需修昵称为“报考岗位+毕业届+真实姓名”(示例同上)。
招聘人数:13人
报名方式:现场报名,考生在招聘会现场报名
报名时间:2021年12月17日至2022年3月31日期间在西南大学、云南师范大学组织举行专场招聘会和参加校园大型招聘会
招聘范围和对象
(一)高考招生时参加第一批次录取的师范类普通全日制高等院校本科及以上学历应届毕业生。
(二)985、211、双一流大学高等院校本科及以上学历应往届毕业生。
报名时考生需提交以下材料:
(1)应届毕业生:本人身份证原件和复印件、近期免冠彩色一寸照片一张、毕业生就业推荐表(需盖有毕业院校公章)、大学所学课程成绩表(需盖有毕业院校公章)和复印件、学校证明(需有姓名、身份证号、入学时间、录取批次、毕业时间、所学专业、学历、学位等考生基本情况的内容,并盖有毕业院校公章)、所报考岗位条件要求的相关证书【教师资格证或国家教师资格考试合格证、普通话水平等级(二级乙等及以上证书)】原件和复印件。
(2)往届毕业生:本人身份证原件和复印件、近期免冠彩色一寸照片一张、毕业证原件和复印件、学位证原件和复印件、大学所学课程成绩表(需盖有毕业院校公章)和复印件、所报考岗位条件要求的相关证书【教师资格证或国家教师资格考试合格证、普通话水平等级(二级乙等及以上证书)】原件和复印件。
公费师范生还需提交《师范生公费教育协议书》原件和复印件。提交的复印件均为各一份。如报名时未取得相关证书的,由考生本人在就业协议书补充条款中书面承诺于资格复审时提交原件。
招聘岗位
玉溪市元江县教育体育系统
2022年提前招聘教师公告
招聘人数:58人
网络报名:自公告发布之日起至2022年2月10日下午18:00前
现场报名:2022年2月16日(8:30-11:3014:30-17:00)
报名地点:元江县红旗路85号县教育体育局办公室(人事)
招聘对象
(一)2022年全日制普通高等院校本科及以上毕业生,同等条件下,研究生学历优先;
(二)2022年教育部直属六所师范大学(华东师范大学、华中师范大学、北京师范大学、东北师范大学、陕西师范大学、西南大学)公费师范本科及以上毕业生报名资格审查合格者直接签定就业补充协议;
(三)与元江县签订培养协议的2022年云南省公费师范生本科及以上毕业生(限报公费师范生岗位)。
报名应提交以下材料:
《元江县教育体育系统2022年提前招聘教师报名表》、《毕业生就业推荐表》(盖有毕业院校公章)、成绩表(盖有毕业院校公章)、身份证、相关获奖证书、资格证书等,上述材料报名时验原件交复印件,提供的材料必须全面、真实、有效。
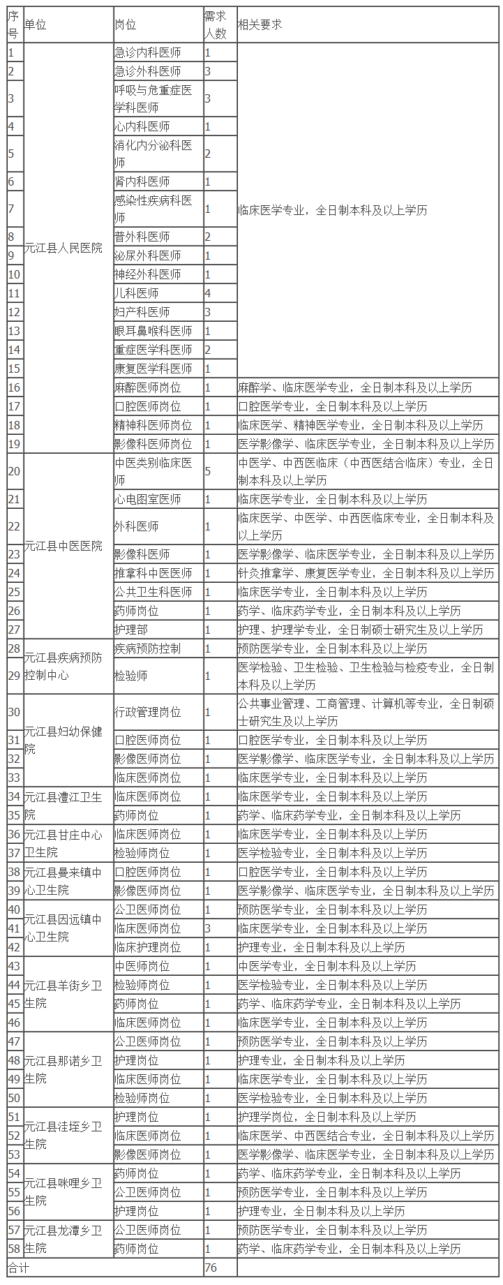
招聘岗位
玉溪市元江县卫生健康系统
2022年提前招聘编制内紧缺专业技术人员公告
招聘人数:76人
校园招聘:2022年1月1日至3月31日期间,到昆明医科大学、云南中医药大学、大理大学、昆明医科大学海源学院等高校进行招聘,具体招聘时间、地点由医共体或用人单位根据实际报名情况确定后通知应聘者。
招聘对象:
1.已完成住院医师规范化培训的全日制普通高校本科及以上学历往届毕业生。
2. 2022年全日制普通高校本科及以上学历毕业生。
招聘岗位
大姚县2022年高中紧缺专业技术人才招聘公告
招聘岗位
2022年,大姚县教育体育局计划招聘大姚县第一中学高中紧缺专业技术人才14名。具体为:语文教师岗位2名,数学教师岗位3名,英语教师岗位3名,政治教师岗位1名,物理教师岗位1名,生物教师岗位2名,体育教师岗位1名,心理健康教师岗位1名。
1.第一场报名时间及地点:
时间:2021年12月25日9︰00—17︰00。
地点:云南师范大学在校生参加报名的在云南师范大学呈贡校区大学生活动中心(招生就业处)报名;其余参加报名人员在云南省昆明市呈贡区聚贤街768号(云南丽水云泉大酒店)一楼大厅报名。
联系电话:0878-6222323。
2.第二场报名时间及地点:
时间:2022年3月26日9︰00—17︰00。
地点:云南师范大学在校生参加报名的在云南师范大学呈贡校区大学生活动中心(招生就业处)报名;其余参加报名人员在云南省昆明市呈贡区聚贤街768号(云南丽水云泉大酒店)一楼大厅报名。
联系电话:0878-6222323。
3.报名方式:现场报名。
若第一场报名招聘岗位已招满,不再进行第二场招聘;第一场报名招聘岗位未招满的,继续第二场招聘,重新接受报名。
招聘岗位
宜良县人才工作领导小组办公室面向
全国教育部直属师范院校2022届毕业生招聘公告
招聘岗位及条件
招聘范围、对象
全国教育部直属师范院校普通招生计划2022年全日制本科及以上应届毕业生。
1.网络报名时间
报名时间:2022年1月15日9:00—2022年2月10日17:00。应聘人员填写报名登记表(附件4),并将签名承诺书(附件5)、身份证、学生证、普通话等级证、个人简历、就业推荐表、就业协议书、其他能反映个人能力的资格证书等相关材料原件扫描成pdf格式上传到所报学校的邮箱(注:研究生及以上还需提供本科毕业证、学位证)逾期不予受理。
宜良县第一中学咨询电话:0871—7594767,联系人:杨艳青老师(13888833102),邮箱:1071937235@qq.com。
宜良县第二中学咨询电话:0871—67598978,联系人:阮洪念老师(13577101881),邮箱:289764113@qq.com。
2.网络报名及网络初审要求
(1)每人只能报考本次教师招聘中的一所学校一个岗位,网络报名时填报的信息必须真实、准确,因信息不完整、不真实造成的后果由报考人员自行承担。
(2)报名和考试使用的身份证必须一致。
(3)报考人员所提供专业名称须与将取得的毕业证书上专业名称一致。
滇西应用技术大学
招聘专任教师45人
招聘岗位:公共基础课教学部3名、健康科技学院16名、管理学院8名、地球科学与工程学院18名。
网络报名时间:2022年1月21日至2022年2月21日24:00
待遇:具有硕士及以上学历学位的教师,享受与正式在编教师相同的工资和福利待遇,按规定购买“五险一金”;具有本科学历学位人员工资福利待遇按学校非事业编制人员聘用管理办法规定执行。
招聘岗位及要求
总部4个教学部门共招聘非事业编制专任教师45名,其中公共基础课教学部3名、健康科技学院16名、管理学院8名、地球科学与工程学院18名。
凤庆县第一中学 凤庆县第三完全中学 凤庆县职业教育中心
2022年引进高中阶段教育人才公告
引进学科(高中教师)及人数
根据凤庆县直属高中学校2022学年空编情况,2022 年计划引进高中阶段教育人才20人,具体情况如下:
引进人员基本条件
1.引进人员必须为一流高校或一流学科全日制本科及以上毕业生、国家级公费师范生、省部共建师范大学全日制一本及以上毕业生,并有相应的学位证书。
2.近三年毕业的应届毕业生,即2020年、2021年、2022年毕业。
3.持有高中及以上教师资格证书或取得高中及以上国家教师资格统一考试合格证明和普通话二级乙等及以上资格证书(高中语文学科普通话二级甲等及以上资格证书)。
4.专业需求
(1)属一流高校、一流学科、国家级公费师范生毕业的考生,专业为对应的文科或理(工)科类文化科目专业。
(2)省部共建师范大学毕业的考生,专业需求详见附件2。
报名方式:网络报名。符合条件的毕业生可将报名材料扫描件在规定报名时间内(逾期不再接收)打包上传至报考学校指定邮箱。
报名时间:2022年1月15日至1月25日。
报名所需材料
报名表、身份证、毕业证书、学位证书、教师资格证书、毕业生就业推荐表、在校期间学习成绩单(须盖有学校教务处公章)、就读学校证明(需有姓名、身份证号、入学时间、录取批次、毕业时间、所学专业、学历、学位、在校期间是否受过处分等内容的考生基本情况,并盖有学校或学生处公章)、荣誉证书等PDF彩色扫描件各一份。如报名时因毕业时间未到未取得相关证书的,由考生本人书面承诺2022年毕业后一周内提交。
大理大学2022年高层次人才招聘公告
招聘岗位
待遇
对录用的年轻博士,提供住房补贴人民币35万元,科研启动费理工类10万元、文史类5万元。提供周转房租住。
对已有显著业绩的优秀高层次人才,采取一事一议,依据学校相关规定给予年薪、科研经费和其他工作条件。
报名要求
1. 报名方式:浏览器中输入网址http://dluzp.dali.edu.cn,进入大理大学公开招聘报名系统报名。
2. 应聘人员须按要求如实填写个人信息,并上传相应材料,不符合条件要求者,请勿报名。
3. 相关考核程序另行通知。
昭通学院2022年高层次人才招聘信息公告
招聘岗位
政策待遇除享受国家及云南省事业单位和学校规定的待遇外,还享受:(一)安家费60万元(含昭通市引进高层次人才引进政策中给予的一次性安家费10万元),分批次发放;(二)副教授岗位奖励性绩效工资,但需在工作3年内取得副高专业技术职务任职资格,未在规定时间内取得副高任职资格的,改为享受中级专业技术职务待遇。(三)每年10000元博士岗位绩效;(四)在政策允许范围内帮助解决配偶工作;(五)办理子女就读;(六)争取纳入云南省及昭通市高层次人才引进的优惠政策;(七)给予科研启动经费:自然科学类5万元,社会科学类2万元。引进博士以科研立项的形式向学校科学技术处申请课题研究启动经费,通过项目评审结题。
曲靖师范学院2022年高层次人才需求信息
岗位需求
引进人才层次及待遇
(一)学术学科带头人
数量不限,引进费、科研启动费、平台建设费及年薪面议。
(二)拔尖人才、骨干人才、优秀博士
1.引进费:30-60万元。
2.科研启动费:自然科学类6-10万元,哲学社会科学类4-8万元。
3.入选曲靖市“珠源百人计划”教育人才专项者,另享受生活补贴10-20万元。
4.入选云南省引进计划人才者,给予生活补贴50万元(税后)。
5.享受国家、云南省和学校规定的工资福利待遇。
(三)年薪制短期聘用博士
聘期为1至2年,博士年薪20万,博士且具有副高级职称人员年薪25万,博士且具有正高级职称人员年薪30万。
上述各层次引进人才待遇,按照“一人一策、一事一议”的原则,由用人单位与应聘人员洽谈确定。
报名
将个人简历电子版发送至人事处邮箱:qjnursc@126.com,同时发送至用人单位邮箱(邮箱地址详见附件备注栏),邮件名为:姓名+专业+应聘单位。
面试(考察)
免笔试直接进入面试(考察)环节,面试(考察)内容为思想政治表现、教育教学能力、科研能力及岗位胜任能力。
云南师范大学2022年高层次高水平
人才及优秀博士需求信息
引进方式
1.全职引进
2.柔性引进(达到三层次及以上条件者)
政策待遇
(一)全职引进高层次高水平人才待遇(税前)
其他说明
1.享受在职教职工社会保险、公积金福利等待遇。
2.子女享受在职教职工子女在政策范围内就读学校附属中小学、幼儿园待遇。
3.第六层次以上人才配偶符合条件的可在人才聘期内照顾性安置。
4.学校积极支持引进人才申报国家、云南省人才计划项目,并按相关规定兑现待遇。
5.第六层次以上人才到校工作后,符合相关资格和条件的学校可视情况设置特设岗位,申报评审职称不受进人单位推荐名额限制。
(二)柔性引进高层次人才待遇
1.科研及平台建设费根据岗位职责、工作目标任务、工作时间等情况具体商定,一般不高于同层次全职引进人才科研及平台建设费资助额度的三分之一。
2.薪酬参照同层次全职引进人才聘期年薪标准确定,具体为:实际在校月薪酬=同层次全职引进人才聘期年薪÷12。
3.柔性引进人才不享受购房补贴,在校工作期间学校提供专家公寓住宿,或按3000元/月提供住宿补贴。
4.柔性引进人才按自然年度每年可报销一次国际或国内往返差旅费用。
报名方式
应聘人员与符合岗位需求的单位联系报名(需求信息中有各单位联系方式)。如有其它疑问,请致电学校人事处咨询,学校拥有对2022年高层次高水平人才及博士引进政策的最终解释权。
人事处联系方式:
0871-65941528 18988294315 孔老师、15969571264罗老师
人事处邮箱:ynnursczp@163.com(注明“应聘”,标题为:应聘单位+姓名)
联系地址:云南省昆明市呈贡区聚贤街768号云南师范大学人事处
邮编:650500
版权声明:我们致力于保护作者版权,注重分享,被刊用文章【昆明医科大学海源学院教务系统(纳入事业编)】因无法核实真实出处,未能及时与作者取得联系,或有版权异议的,请联系管理员,我们会立即处理! 部分文章是来自自研大数据AI进行生成,内容摘自(百度百科,百度知道,头条百科,中国民法典,刑法,牛津词典,新华词典,汉语词典,国家院校,科普平台)等数据,内容仅供学习参考,不准确地方联系删除处理!;
工作时间:8:00-18:00
客服电话
电子邮件
beimuxi@protonmail.com
扫码二维码
获取最新动态
