注:该文章首发于微信公众号【上海中考研究院】
上海高中学校的格局变化
这几年来可谓是日新月异
许多黑马学校开始崭露头角
民间更是隐隐流传出
对老牌“四校八大”的质疑声
华二今年综评录取排名跌出前四
无疑是四校中受到负面讨论最多的
▼
今年,华二在高考综评录取排名中,以综评录取人数104的成绩,位居第五。
消息一出,网上不少家长开始讨论,是不是华二在四校中的地位要被七宝代替了?
七宝的崛起我们都有目共睹
但华二现在真的不行了吗?
也不见然!
接下来,小编就带大家从各个维度来综合分析一下“华二系高中”的实力。
从哪里跌倒,就从哪里站起来!首先,就我们先一起来看一看,使华二备受质疑的综评成绩,真的那么糟糕吗?
▼
说明:“综评”学校评级——
S档:复旦(含医)、交大(含医)、浙大A档:同济、华师、上财、上外B档:华理、上大、东华、上中医华二的综评总录取数共140人,在上海排名第五。S档高校录取115人,排名第五,占比82%。其中,
复旦(含医)录取68人
交大(含医)录取46人
浙大录取1人
华二紫竹的综评录取数共52人,在全市中能排到第12名。S档高校录取37人,排名上升到第九,占比71%。其中,
复旦(含医)录取20人
交大(含医)录取17人
从综评数据来看,华二排名确实在四校之外。但华二本届入学人数为370人,其综评录取率为37.83%;而七宝的入学人数为480人,综评录取率为37.08%,也就是说,在综评率方面,华二还是略胜一筹的。而且,相比七宝中学68%的S档高校录取率,华二系高中的综评录取质量也是值得称道的。
说完综评,我们再来看一看华二今年的清北录取成绩——
保送6人
强基计划录取28人
零志愿录取8人
清北合计录取42人
清北复交率42%
华二紫竹校区今年也有13人录取清北,清北复交合计录取50人,华二紫竹今年高考人数是155人,也就是说其清北复交率高达30%!其中更有2名学生高考总分在620分以上,排名进入上海前10位!
现在很多高中都非常重视学科竞赛,如果参加五大学科竞赛能够进入省队,就有机会拿到名校签约,在冲击顶尖名校中有着绝对的优势。因此五大学科竞赛省队人数体现着一个中学对竞赛生的培养能力。
华二在学科竞赛方面一直很重视,特别偏爱竞赛好的学生,尤其是物理竞赛好的孩子。
在今年的全国五大学科竞赛中,华二共获13枚金牌,位列全国第十。其中,
数学3枚
物理7枚
化学1枚
信息学2枚
共送入国集队8名,其中数学3人、物理2人、化学1人、信息学2人。
今年高考,所有四校中,唯有华二公布了强基录取数据,成绩单也是耀眼的很:
清华录取12人
北大录取16人
强者恒强,华二光是强基录取,就拿到了28张清北门票,超清北强基上海招生的30%,换句话说:
清北投放上海的强基计划,华二拿下近乎三分之一的名额!
强基计划是第一年试水,虽然表面看来风平浪静,实则暗流涌动,竞争激烈的很!据华二给出的数据:2020届参加高考的330人中,有近200人踊跃申请,高达61%的比例!也就是说,每三个华二高考生里,就有2个报名强基计划,简直超乎想象!
华东师范大学第二附属中学
所在区县:浦东新区
办学性质:公办
学校评级:市实验性示范性高中
学费标准:2000元/学期
寄宿情况:部分寄宿
学校地址:上海市浦东新区晨晖路555号
联系方式:021-50801890
华东师范大学第二附属中学创建于1958年,1963年被确定为上海市教育局直属重点中学。1978年被确定为上海唯一的一所教育部直属重点高中,现在是国家教育部和上海市教委直属领导、华东师范大学和所在区共建共管的上海市首批实验性示范性高中。
2012年,学校建成了闵行的紫竹校区。
华二紫竹校区
所在区县:闵行区
办学性质:公办
学校评级:市实验性示范性高中
学费标准:2000元/学期
寄宿情况:全部寄宿
学校地址:上海市闵行区紫凤路350号
联系方式:021-50804228、021-50801890
2020年,宝山校区、普陀校区相继建成。现拥有四个现代化的校区,实行一校四校区的管理格局。
华二宝山校区
所在区县:宝山区
办学性质:公办
学校评级:市实验性示范性高中
学费标准:2000元/学期
寄宿情况:全部寄宿
学校地址:上海市宝山区宝杨路2888号
联系方式:021-50805224
华二普陀校区
所在区县:普陀区
办学性质:公办
学校评级:市实验性示范性高中
学费标准:2000元/学期
寄宿情况:全部寄宿
学校地址:上海市普陀区市铜川路1189号
联系方式:021-50805224
学校现有中外学生2330人。专任教师260余人,其中特级教师19人,正高级教师13人。
此外,学校还承办了华师大二附中附属初中、民办华二初中(嘉定)、民办华二浦东实验学校、民办华二紫竹双语学校 、华师大二附中前滩学校、民办华二宝山实验学校,形成“华二系教育集团”。
相信看到这里,许多考生和家长都很想知道,这几所华二系高中到底要怎么进呢?
华二本部(张江校区)入学方式有:
提前录取
(推荐、自荐)
零志愿
国际课程班
紫竹校区没有国际课程班,可通过提前批(推荐/自荐)及零志愿报考。
宝山和普陀两校区暂只在本区招生。今年两校区各首招60人,自荐、推荐、零志愿、一至十五志愿各占比25%。
提前录取
提前录取招生方案▼
宝山和普陀两校区的提前招生方案可参照张江主校区,但报考两校区的考生无需登录“上海招考热线”,由所在区教育考试中心进行报名和填报志愿工作。
提前录取招生情况▼
零志愿
2020零志愿录取情况▼
△宝山校区只在宝山区进行零志愿档招生,共15人,分数线593分。
△普陀校区只在普陀区进行零志愿档招生,共15人,分数线594.5分。
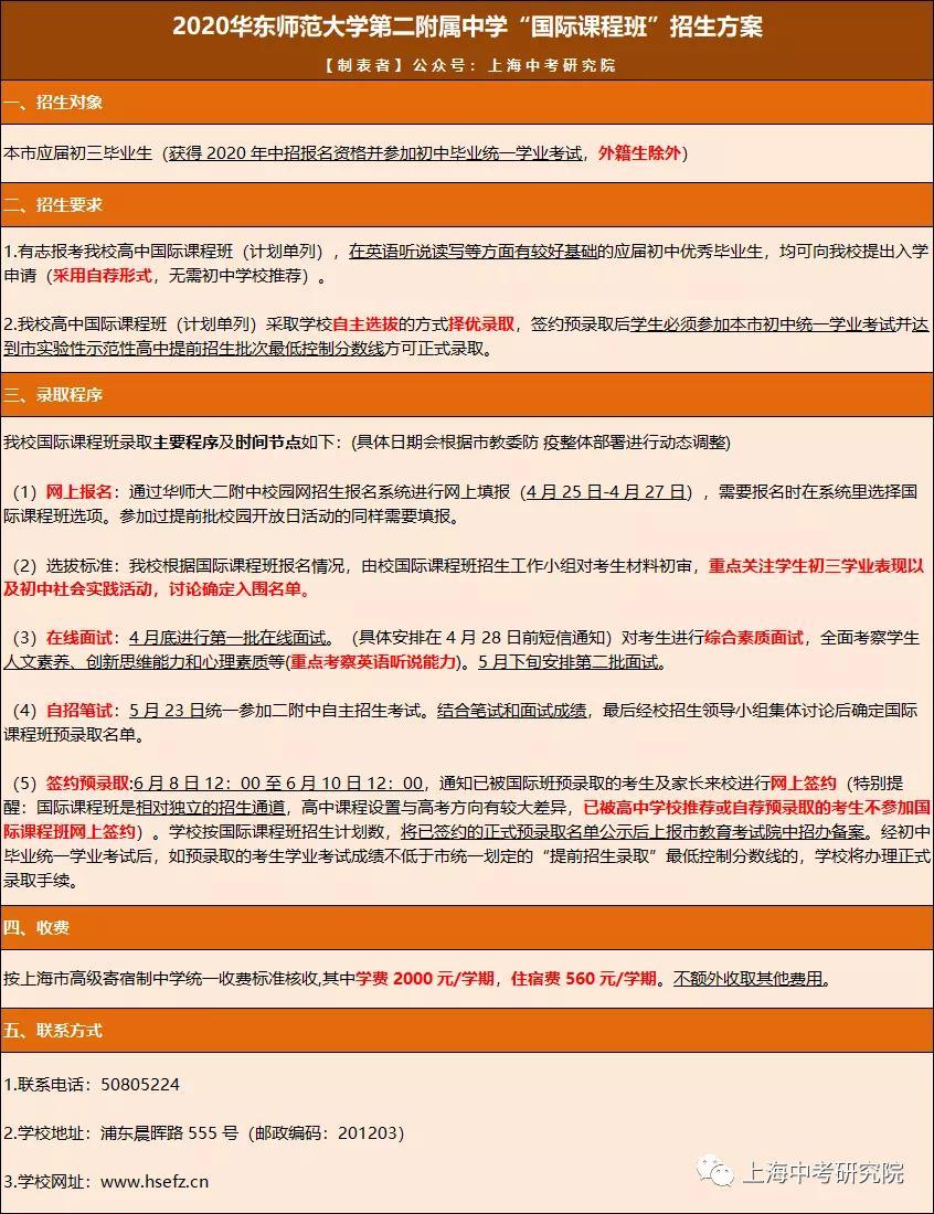
国际课程班
华二的国际课程班是学校根据上海市教委“上海市普通高中国际课程试点工作”精神申报,经审核后首批正式批准的高中国际课程班,全部学生实行自主招生,只在张江校区招生,2020招生计划40人。
国际课程班招生方案▼
(点击查看大图)
关于国际课程班的几个问题▼
您好!去年4月二附中获批开展高中国际课程试点,许多家长和考生都对国际课程班颇有兴趣,可否简单为我们介绍一下二附中国际课程的性质?
答:二附中国际课程班是学校根据上海市教委“上海市普通高中国际课程试点工作”精神申报,经审核后首批正式批准的高中国际课程班。上海市教委承认高中学历,发放二附中毕业文凭(加注国际课程班)。二附中国际课程班是我校卓越学院的一个特色实验班,全部学生实行自主招生,在二附中张江校区学习生活,与普通学生同一标准收费。国际课程班实施基于上海课程标准的中美融合课程,课程教学有很大自主权。
(小编的话:靠谱!合法合规!)
二附中为什么要办国际课程班?
答:二附中一直以建设国际一流高中,培育具有国际竞争力的未来创新拔尖人才为己任,一直以让上海的优秀学生在国内最一流的高中接受国际领先的教育为自己的办学追求。对于国际课程教学二附中有很好的基础,1999年经上海市教委批准成立招收外籍学生的国际部,2009年成为HSK的首家中学考点,30多年的课程改革经验,5年多“境外班”中西合璧的课程教学经验积累。尤其是与美国一流私校Peddie中学8年的深度合作,让我们有信心办好国际课程班。此外教育部、市教委、华东师大、浦东新区政府、美国Peddie中学的多方全力支持,充分借鉴华师大、上纽大的成功办学经验和国际化资源,实现人才培养的对接使我们的国际课程更有保障。
(小编的话:有理,上海教育应该国际化,二附中办国际课程班不是为了赚钱!)
二附中国际课程班的课程体系由哪些组成?有哪些特色?
答:我们的国际课程体系是中西合璧的精英高中课程体系,包括国家核心基础课程、二附中特色校本课程、中国大学先修课程、Peddie优质课程、美国AP课程。二附中国际课程在加强英语教学和国际理解教育的同时,认真贯彻中华核心文化课程,例如语文、政治、历史、地理等;注重保持并凸显中国基础教育的优势课程,例如数学、科学等;凸显二附中的特色,注重综合素质、理科、科技等课程;借鉴融合美国一流名校Peddie的先进课程及管理经验,借鉴融合中国大学先修课程、美国AP课程。
(小编的话:课程高大上!没有教育部直属重点高中的实力确实很难办到!)
国际课程班的教学如何彰显国际化?
答:我们注重开展双语双系列教学,中、外籍教师共同执教,并将随着学生英语水平的提高,逐步增加外教授课、使用原版教材及全英语教学的比例。核心学科采用双语双课本的课程教学模式,一套为上海市统编教材,一套为美国Peddie高中使用的教材,在教学努力融合中美课程的优势。教育教学管理将采用分科、分段、分层走班等个性化教学模式,注重课程的高选择。所有学生都可以获得海外交流学习的机会,都可以获得多渠道、个性化的升学指导。此外二附中素质教育体系将在国际课程班得以向国际化延伸和发扬,国际特色的活动很多!
(小编的话:看过华二国际课程班的微信,学生活动真的很多哦!)
相比其他私立学校的国际课程有哪些优势?
答:二附中国际课程班立足卓越学院,高标准严要求,中西合璧,博采众长。在充分享有二附中品牌与资源的同时还与美国一流名校Peddie共享优质教育。普通高中的收费却享有最优质的教师和最丰富的国际课程。
(小编的话:公办国际课程班出口多元化,且有体制保障。总体来说,二附中国际课程班真的附加值高,竞争力高,性价比高,风险低。)
二附中国际课程班招生条件是什么?
答:原则上符合当年本市中考报名条件的本市应届初三优秀毕业生都可以以自荐的方式向二附中提出申请,整个招录过程纳入学校自主招生工作。考虑到国际课程的特殊性,考生在英语听说读写等方面需要有较好基础。我校会根据国际课程班报名情况,由校国际课程班招生工作小组对考生材料初审,确定初选入围名单。随后将对初选入围的考生进行综合素质面试,全面考察学生人文素养、创新思维能力和心理素质等,其中重点考察考生英语听说能力,最后经校招生领导小组集体讨论后确定国际课程班预录取初选名单。签约预录取后,学生须参加本市初中统一学业考试并达到市实验性示范性高中提前招生批次最低控制分数线方可正式录取。2014年首批39名学生中考均分超过592,600分以上10人。
(小编的话:国际课程班学生因全部提前预录,学生考试状态总体会有下滑,这个分数确实说明国际课程班学生是二附中卓越学院水准。估计今年会更高哦!)
一至十五志愿
△宝山校区平行志愿档招生共15人,2020分数线587.5分。
△普陀校区平行志愿档招生共15人,2020分数线594.5分。
版权声明:我们致力于保护作者版权,注重分享,被刊用文章【上海民办华二宝山实验学校(华二实力遭质疑)】因无法核实真实出处,未能及时与作者取得联系,或有版权异议的,请联系管理员,我们会立即处理! 部分文章是来自自研大数据AI进行生成,内容摘自(百度百科,百度知道,头条百科,中国民法典,刑法,牛津词典,新华词典,汉语词典,国家院校,科普平台)等数据,内容仅供学习参考,不准确地方联系删除处理!;
工作时间:8:00-18:00
客服电话
电子邮件
beimuxi@protonmail.com
扫码二维码
获取最新动态
