多地调整开学时间
邢台市第二中学
原定于8月22日的开学报到延期
8月14日,邢台市第二中学发布消息称,根据省市要求,原定于8月22日的开学报到延期。要求新高一学生按照9月1日报到入学做准备。为做好疫情防控、保证良好秩序,采取分批错时措施,具体安排学校会提前2天发布。
江苏南京
中小学幼儿园9月1日暂缓开学返校
8月15日南京市疫情防控发布会上,南京市教育局副局长戴兴海介绍,南京市中小学含中等职业学校特殊教育学校和幼儿园,9月1日暂缓开学返校。在南京市全域均转为低风险满21天后,分期分批组织学生开学返校,具体的返校批次和时间安排,经市疫情防控指挥部批准后,会提前三天向社会公布。
9月15日前,在宁高校不安排返校,可按秋季学期的校历安排线上教学,在南京市全域均转为低风险地区满21天后,可分期分批组织学生返校。
技工院校参照执行。校外培训机构、婴幼儿照护机构恢复线下集中培训照护活动的时间待中小学幼儿园全部开学返校后另行确定。
河南郑州
学校开学时间延迟 启动线上教学
据8月15日郑州市新冠肺炎疫情防控新闻发布会通报,根据教育部中高风险地区学校暂缓开学,中高风险地区学生暂缓返校的要求,结合郑州市疫情防控工作的实际情况,原定8月25日开学,时间延迟。在报到教学方面,按照停课不停教,停课不停学要求,在延期返校期间实施线上报到,线上教学。
8月31日前,完成高一新生、初一新生线上报到、分班;9月1日,高中、初中所有年级以及小学2—6年级,启动线上教学;小学一年级新生报名时间,视疫情防控形势,经科学研判确定后及时向社会公布。
在开学返校方面,按照“一校一案、市定省批”要求,制定“三分三错”(分期分批分类、错峰错时错区域)开学方案,原则上在连续14天无新增阳性病例的情况下,拟安排5个批次返校:第1批高三年级,第2批初三年级,第3批高一高二、初一初二、小学2—6年级,第4批小学一年级,第5批幼儿园、特殊教育学校。郑州市域内的各高校、中职中专返校时间,按照省教育疫情防控部门统一安排进行。
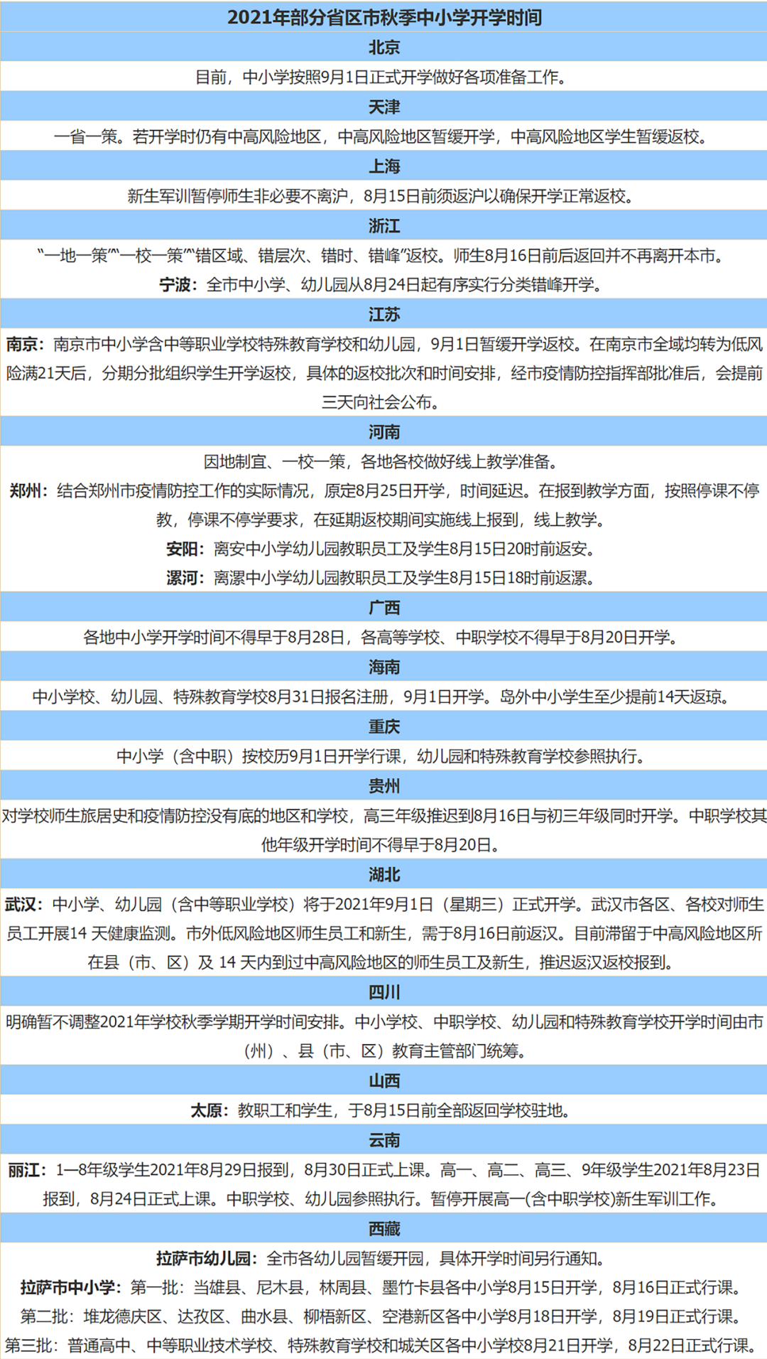
2021年部分省区市
秋季中小学开学时间
点击查看大图↑↑
戳右侧→可查看河北更多相关新闻《多地中小学开学时间确定!河北部分学校报到时间有变!》
石家庄机场发布最新消息
石家庄机场
航站楼进出口调整
航站楼进出口调整
为配合做好疫情防控工作,即日起,石家庄正定国际机场2号航站楼仅开放二层出发厅2号门和一层到达厅6号门供旅客进出,请您安排好行程,避免耽误出行时间。
给您出行带来不便,敬请谅解。如有任何疑问或建议,请拨打0311-96360。
石家庄正定国际机场
石家庄机场旅客班车、直通车
运行时刻调整
记者从石家庄机场获悉,8月13日起,石家庄机场旅客班车和直通车运行时刻进行调整。
石家庄机场市区内体育馆、金圆大厦、火车站线路运行时刻调整为:市区发车时间05:00-07:00、09:00-13:00、15:00-21:00,每小时一班;07:00-09:00、13:00-15:00,每半小时一班;机场发车时间:09:30-11:30、13:30-15:30、17:30-23:30,每小时一班;11:30-13:30、15:30-17:30,每半小时一班,23:30以后根据航班落地时间发车。
亚太大酒店线路运行时刻调整为:市区发车时间05:00-20:00,每小时一班。机场发车时间:09:30-00:30,每小时一班。
机场至各地市旅客直通车班线的时刻和路线也有所调整,往返城市直通车中,暂时取消正定、白沟、雄安旅客直通车班线,保定、邢台、衡水、阳泉、高阳直通车时刻调整为:
保定直通车,一天6班,机场发车时间:09:30、15:00、23:00;保定发车时间:05:00、11:00、18:00。
邢台直通车,一天6班,机场发车时间:10:30、15:00、19:00;邢台发车时间:06:30、11:30、16:00。
衡水直通车,一天6班,机场发车时间:10:30、17:30、22:00;衡水发车时间:06:30、13:30、16:30。
阳泉直通车,一天4班,机场发车时间:13:30、17:30;阳泉首发站发车时间:10:00、14:00 ;阳泉第二站发车时间:10:20、14:20。
高阳直通车,一天2班,高阳发车时间:10:00;机场发车时间:15:00。
石家庄机场旅客班车严格执行疫情防控相关要求,班车每次完成当班运行任务落客后,进行全面消毒,为旅客提供放心的乘车环境。
石家庄机场提醒广大旅客,旅客乘坐班车时务必戴口罩,主动出示绿码并配合体温测量,体温超过37.3℃不得乘车。乘车时须凭有效证件实名购票、登记身份信息,候车时请旅客之间保持1米以上距离。
石家庄藁城区
开展新冠肺炎疫情防控
有奖举报工作
关于建立新冠肺炎疫情防控
有奖举报制度的公告
为进一步做好我区新冠肺炎疫情群防群控工作,严防疫情输入和反弹,即日起在全区范围内统一开展新冠肺炎疫情防控线索有奖举报工作,现将具体事宜公告如下:
一、举报范围
(一)14天内有境外、国内中高风险地区旅居史来(返)藁人员,刻意隐瞒相关信息且隐瞒不报的。
(二)私自接纳、容留14天内有境外、国内中高风险地区来(返)藁人员且隐瞒不报的。
(三)与确诊病例、无症状感染者有过密切接触且隐瞒不报的。
(四)有发热、咳嗽、呕吐和腹泻等新冠肺炎疑似症状但未到发热门诊和定点医院进行筛查的。
(五)个体诊所等医疗机构私自接诊发热病人的。
(六)居家医学观察未能1人1居,观察期间不自觉履行居家观察要求随意外出的。
二、举报方式及奖励措施
(一)对上述线索,广大市民可通过电话向藁城区疫情防控总指挥部办公室举报。举报电话:0311-8816 5838。
(二)举报人应准确提供被举报对象姓名、现详细居住地址、未落实相应管控措施等情况以及本人联系方式。
(三)举报线索经查证属实的,给予一定物质奖励,同一情形被多人举报的,奖励首位举报人。
有以下情形之一的不予奖励:负有排查管控工作职责的;检举内容含糊不清、无法查证的;检举人从机关工作人员处获取信息检举的;检举的行为已被发现或正在查处的;检举人采取盗窃、欺诈或法律法规禁止的其他手段获取违规行为证据的。
三、其他要求
(一)对举报人信息严格保密,除本人同意外,不得公开举报人的姓名、单位和其他信息,泄露举报人信息的,将依法依纪追究责任。
(二)举报人举报的线索信息应当客观真实,并对其举报内容的真实性负责,不得捏造、歪曲事实,对恶意举报、诬陷他人的,将依法依纪追究责任。
藁城区疫情防控总指挥部办公室
2021年8月13日
江西省赣州市
榴莲外包装,阳性
2021年8月13日,江西省赣州市章贡区接到第三方检测机构报告,在华东城对进口水果例行检测中发现一份进口榴莲外包装标本新冠病毒核酸检测为阳性。接到报告后,赣州市、章贡区两级新冠肺炎疫情指挥部立即组织人员对相关产品、接触人员进行了流行病学调查、现场采样检测、环境消毒及人员管控。
据调查,该批次进口榴莲共30箱,来源于泰国,均未销售,现已全部封存管控。对搬运工、管理人员等工作人员进行了采样和核酸检测,检测结果均为阴性。
目前已对搬运工等所有接触人员进行排查和隔离管控,目前均无异常,对涉疫场所和涉疫水果已全部进行了消毒。
为积极做好新冠肺炎疫情防控工作
保障人民群众生命安全和身体健康
特提醒广大市民:
1.购买进口水果、冻鲜产品时要到正规的超市或市场选购,要关注食品产地、来源、检测及消毒情况等信息。
2.在选购进口水果、冻鲜产品时避免直接接触,并规范佩戴好口罩,进口水果、冷冻生鲜食品存放、储存采用独立密闭袋封口,并与其他物品相对隔开;在清洗、加工进口水果、冻鲜产品后立即用肥皂和洗手液清洗双手,或用免洗手消毒剂进行消毒;洗手前双手不触碰口、鼻、眼等部位;清洗食物时注意防止水花飞溅,不要在水龙头下直接冲洗生的肉制品;加工、储存食物时注意生熟分开。
3.不要购买来源不明的进口商品和食品,不从中高风险地区网购、海淘商品。接收快递、邮寄包裹时,应当做好个人防护,对物品表面进行消毒,或放置空旷地方(如阳台)一段时间,接收处理完包裹快递后立即清洗双手和消毒。
4.做好自身健康监测,如出现发热、咳嗽、腹泻、乏力等症状,需佩戴一次性医用(外科)口罩,及时前往就近医疗机构的发热门诊就诊,并主动告知医生近期旅行史、接触史等情况,便于及时排查,就医过程尽量避免乘坐公共交通工具,并做好个人防护。
5.接种新冠病毒疫苗能有效预防感染,降低危重症和病亡发生率。为了您和社会的健康安全,请积极完成新冠疫苗接种,降低自身感染和发病风险,共同构筑人群免疫屏障。
6.密切关注官方发布疫情及相关信息,不信谣、不传谣、不造谣,配合落实相应防控措施。
来源:长城网 石家庄正定国际机场 央视新闻 工人日报 邢台市第二中学 冀时客户端 人民网
责编:房淑婧 苏浩军 陈兆月
编辑:马健雯
版权声明:我们致力于保护作者版权,注重分享,被刊用文章【邢台学院校历2017(河北一中学开学报到延期)】因无法核实真实出处,未能及时与作者取得联系,或有版权异议的,请联系管理员,我们会立即处理! 部分文章是来自自研大数据AI进行生成,内容摘自(百度百科,百度知道,头条百科,中国民法典,刑法,牛津词典,新华词典,汉语词典,国家院校,科普平台)等数据,内容仅供学习参考,不准确地方联系删除处理!;
工作时间:8:00-18:00
客服电话
电子邮件
beimuxi@protonmail.com
扫码二维码
获取最新动态
