点击关注我们,获取更多不一样的考试升学资讯!
据新闻报道,今年高考结束后,广西一考生家长原本打算在微信中搜索广西招生考试院的公众号,但输入关键字后搜到的却是一个由个人注册的“山寨号”。
我们也试着搜索了一下,界面如下:
排在第一位的是名为“GXEEEN”的个人账号……等等,不是说好的叫什么 “广西招生考试网”的“山寨号”吗?
我们点击查看“GXEEEN”的账号详细信息,看到了名称的更换记录——8月26日因违规,从“广西教育考试招生网”改为了“GXEEEN”。小样,换个马甲我照样认识你!
那么问题来了,真正的广西招生考试院公众号在哪里?
其实我第一张截图上就已经显示了,“柳园清风”,就它了!
就这?我拿去跟人说有人信我吗?
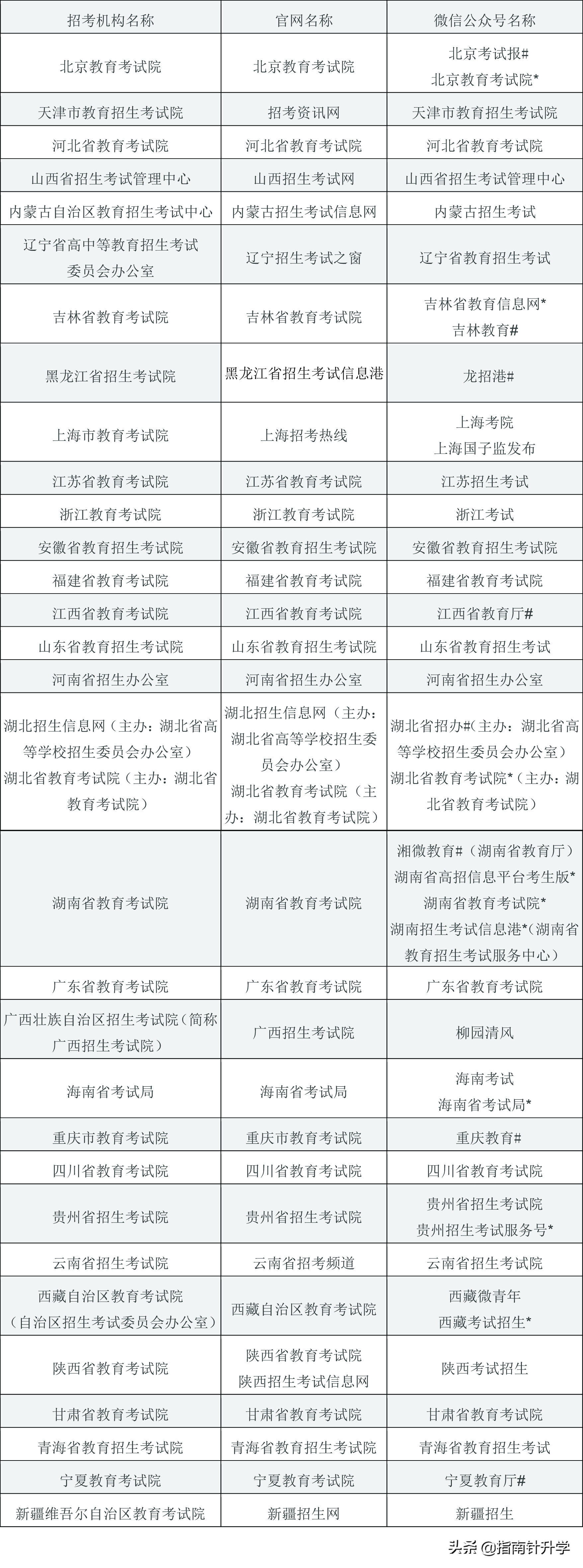
既然说到这,那咱们就来看看各省市的招考机构的官网名称和公众号名称吧。
以下表格由“指南针升学”独家整理,整理时间:2020年8月底
*代表公众号没有内容、已停更或为服务平台
#代表非严格意义上考试院的官微
(如有错误,请联系作者及时更正!)
福建招生考试院微信公众号信息
我们在整理的过程中发现了很多有趣和一些不太明确的事,和大家分享一下。
公众号“北京教育考试院”账号主体为北京教育考试院,2017年注册,但里面没有内容,难道是官方抢注?机智啊!
北京市的招考资讯都在名为“北京考试报”的公众号里,该公众号账号主体是北京考试报社。北京考试报是由北京教育考试院主管主办,全国公开发行的考试类专业报纸。我们从严格意义上界定公众号归属的原因在于,以考试院名义和以报社名义发表信息是有区别的。另外以北京教育考试院为账号主体的公众号还有一个“北京自考综合服务平台”。
天津市教育招生考试院,官网叫“招考资讯网”,这活整的,唯一一个不带地区标识的官网。我们寻思着公众号也就按这个搜吧,结果搜到一个叫“天津招考资讯网”的公众号。
搜索到的非官方公众号
一看就知道是老培训机构了。
算了,咱们还是老八实地搜一下“天津市教育招生考试院”的嘞,结果真的找到了!
天津市教育招生考试院公众号
其实正常地去按招考机构名称搜,多半还是没问题的。
辽宁这边,由于我们有了天津的教训,根本就不屑去搜索“考试之窗”什么的,肯定一堆营销号。结果……是谁手这么欠,找到一个简介这么有迷惑性的,名字也是改了好几次,看图吧。只可惜这个“个人”的账号主体太早地把你给“出卖”了。
搜到的非官方公众号
吉林省教育考试院,我们扒开了层层的营销号之后,终于找到了一个名为“吉林省教育信息网”,账号主体为“吉林省教育信息中心”的公众号,不过已经停更很久了。吉林教育厅的公众号“吉林教育”会发布一些资讯,“吉林教育电视台”的公众号提供了高考录取查询入口,可谓“官方没有,其他来凑”!
黑龙江的“龙招港”,主体是“黑龙江学子杂志社有限公司”,黑龙江学子杂志社是黑龙江省招生考试院直属单位,“龙招港”一直是官方指定的信息渠道。
上海市教育考试院,有两个公众号,“上海国子监发布”用来发布招考信息, “上海考院”用来发布政务信息,思路异常清晰!
江西省教育考试院没有自己的公众号,只能看教育厅的,相同的还有宁夏教育考试院。
湖北的信息都在“湖北省招办”(主办:湖北省高等学校招生委员会办公室)里。“湖北省教育考试院”公众号还在内容建设中。
湖南这个我们也没有找到,有内容的只有湖南省教育厅的官微“湘微教育”, “湖南省高招信息平台考生版”是个报名平台,其他公众号都停更。
重庆这边,我们找到的“重庆教育”主体为“重庆市教育委员会”。而人气超高的“重庆招考”微信公众号的介绍是“由重庆市招生考试服务有限责任公司主办,受市教育考试院指导,为全市考生提供及时、权威的各类考试招生资讯服务。”这个重庆市招生考试服务有限公司,早在2012年就和重庆市教育考试院合作主办了《重庆高考手机报》,老官方合作单位了。我们认为,如果把指导也算进去的话,那官微的范围就更广了。
搜索青海省教育招生考试院官网时我们看到了一个名为“青海招考信息网”的网站?一看下面网站信息就知道是个非官方。但考虑到有些企业是官方合作伙伴,怕误伤了友军,我们就扫描了网站提供的二维码,进入了他们的公众号……居然发现还能注册会员?然后就是这些,看吧,老拉人赚钱号了。
青海招考信息网提供的公众号
捋了一遍后我们注意到一些现象:
有些公众号的主体并不是考试院,比如北京、黑龙江。
有些官方部门“求生欲”极强,积极抢注相似名称,如安徽省教育招生考试院。
有的中途改了名字,可能是抢注号被微信官方给查处了,才得以“正名”的吧。比如福建教育考试院的公众号,本来叫“福建招生考试微言”,19年更名为“福建省教育考试院”
福建招生考试院微信公众号信息
有些省市的教育电视台、官方杂志的公众号办的也非常好,比如山东教育电视台的“山东高考一点通”,河南招生考试信息宣传中心的“招生考试之友”等等。
我们本以为微信公众号会是一个重灾区,但经过排查后我们发现并没想象的那么严重。只要输入的名称正确,基本上能排到第一名的都不是“山寨号”。
看了这么多“山寨号”,我们也算颇有经验了。
0.根据官网提供的信息找到官微,没有的话再进行搜索。
1.看认证,没有微信认证(名称后面的蓝色对号图标)直接pass
2.看账号主体,”个人”直接pass。如果是以考试院为账号主体,肯定是官微,其他看情况吧。
3.看历史消息,如果推送的频率很低,内容断更很久,大概率不是官微或者已被废弃。
4.进入公众号如果有拉会员赚钱、付费咨询等信息,基本不可能是官微。
搞名字抢注、内容高仿,无非是想借官方的名头来引流、推广和牟利。国家网信办在2015年就出台《互联网用户账号名称管理规定》,明确“对冒用、关联机构或社会名人注册账号名称的,互联网信息服务提供者应当注销其账号,并向互联网信息内容主管部门报告。”
我们想说的是, 做个优质的自媒体它不香吗?就比如说我们,这么费力地给大家整理了招考机构的公众号,是不是该给点个赞、收个藏、转个发和给个关注啥的,嘻嘻!
本文内容为“指南针升学”原创,未经允许不得转载。内容如有不妥之处请联系作者及时更正。
版权声明:我们致力于保护作者版权,注重分享,被刊用文章【重庆教育考试院门户网站(招生部门公众号遭抢注)】因无法核实真实出处,未能及时与作者取得联系,或有版权异议的,请联系管理员,我们会立即处理! 部分文章是来自自研大数据AI进行生成,内容摘自(百度百科,百度知道,头条百科,中国民法典,刑法,牛津词典,新华词典,汉语词典,国家院校,科普平台)等数据,内容仅供学习参考,不准确地方联系删除处理!;
工作时间:8:00-18:00
客服电话
电子邮件
beimuxi@protonmail.com
扫码二维码
获取最新动态
