各位家长注意啦!
近日,吴川市教育局公布
较去年相比
部分学校今年招生人数有变化
为方便大家
发布君整理出重点给大家查看
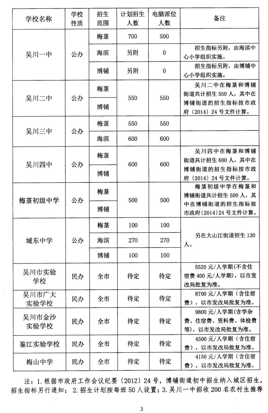
招生计划如下
▼
招生对象:
02
吴川一中招生对象
在我市小学就读并有正式学籍的小学毕业生。
03
吴川三中招生对象
符合下列条件之一的小学毕业生:
1.在梅菉街道、海滨街道小学就读并有正式学籍的小学毕业生;
2.具有梅菉、海滨街道户籍或合法房产,在市外、镇外就读回户籍(房产)地报读初中的小学毕业生;
3.符合省市县有关优待政策的小学毕业生。
03
吴川二中、吴川四中、梅菉初级中学招生对象
符合下列条件之一的小学毕业生:
1.在梅菉街道小学就读并有正式学籍的小学毕业生;
2.在博铺街道小学就读且具有博铺街道户籍或合法房产的小学毕业生;
3.具有梅菉、博铺街道户籍或合法房产,在市外、镇外就读回户籍(房产)地报读初中的小学毕业生;
4.符合省市县有关优待政策的小学毕业生。
04
城东中学招生对象
符合下列条件之一的小学毕业生:
1.在梅菉、海滨、博铺、大山江街道小学就读并有正式学籍的小学毕业生;
2.具有梅菉、海滨、博铺、大山江街道户籍或合法房产,在市外、镇外就读回户籍(房产)地报读初中的小学毕业生;
3.符合省市县有关优待政策的小学毕业生。
05
民办初中招生对象
符合下列条件之一的小学毕业生:
1.在我市小学就读并有正式学籍的小学毕业生;
2.在市外就读且具有我市户籍或房产,回我市报读初中的小学毕业生。
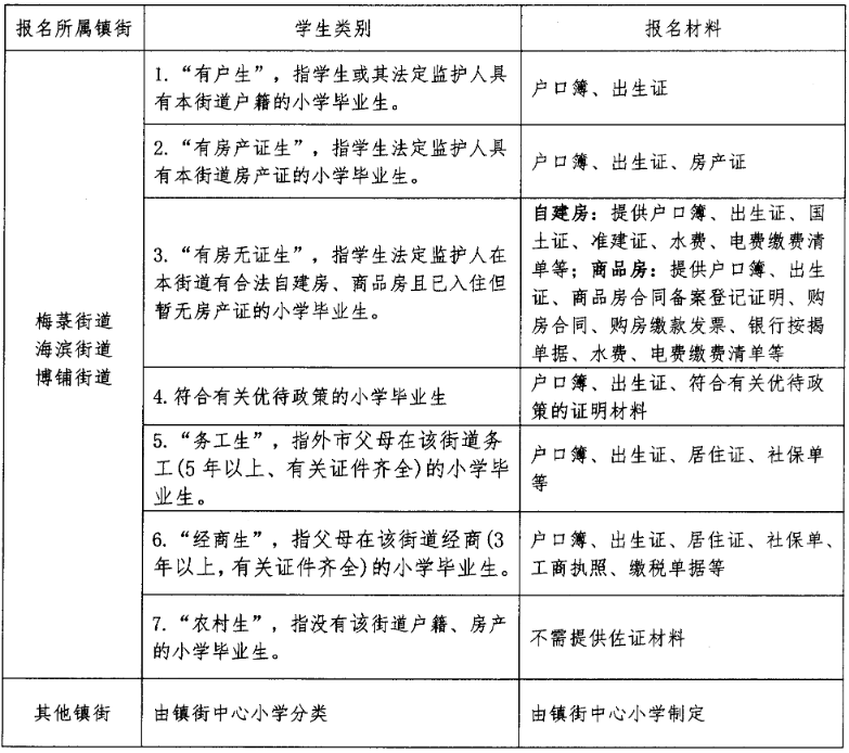
招生报名
按《关于做好2022年小学升初中报名工作的通知》要求进行报名,报名时间为5月16-20日。报名时需向毕业学校提交如下资料
注: 1.符合有关优待政策的小学毕业生,于5月16-20日带有优待政策证明材料原件、复印件一式两份到市教育局基础教育股审核同意后,再回所属镇街报名。
2.市内跨镇或跨市报读我市初中的的小学毕业生,按《关于做好我市2022年小学升初中报名工作的通知》要求,于5月16-20日带相关材料到市教育局基础教育股审核同意后再回所属镇街报名。
3.梅慕街道学校就读的“务工生”(5年以上,证照齐全)、“经商生”(3年以上,证照齐全)享有与梅豪户籍(房产)生同等待遇。其他镇街参照执行。
网上填报志愿
网上填报志愿办法
城区初中招生实行网上填报志愿,志愿填报时间为:6月29日-7月4日。
学生可登陆“吴川市城区初中招生志愿填报系统”(网址: wcyzjy.cn/xxc)或扫描二维码(见下图)进行网上填报志愿。
不具备网上志愿条件的学生家庭,其父母或其法定监护人可向学生在读小学提出申请,学校安排专人提供网上志愿服务。
志愿民办初中的,结合民办学校的招生范围和自己的实际自主填报,并对志愿负责。志愿城区公办初中时,需符合城区公办初中的招生对象条件。
填报志愿时,所填报数据一定要认真校对,确保准确无误。在志愿结束前可以凭学生学籍号和密码进行修改,初始密码为123456,报名成功后请修改密码,确保信息安全。凡被湛江市跨区招生的学校录取,则不再参与我市招生学校的派位。
网上可志愿学校
录取办法
录取方式按“志愿+电脑派位”录取
录取顺序依照学生志愿顺序录取
已被电脑派位录取的学生
不得参加下一学校电脑派位
(一)公办初中录取办法
吴川一中按招生计划90%录取在梅菉街道学校报名的梅菉户籍待遇类学生,按招生计划10%录取梅菉街道非梅菉户籍待遇的学生。
吴川二中、吴川三中、吴川四中、梅菉初级中学先录取在梅菉街道学校报名梅菉户籍待遇类的学生,剩余学位再录取梅菉街道学校非梅菉街道户籍待遇的学生。
吴川三中先录取在海滨街道学校报名海滨户籍待遇类的学生,剩余学位再录取海滨街道学校非海滨街道户籍待遇的学生。城东中学录取在梅菉、海滨、博铺街道报名并志愿城东中学的学生。各学校按教育优待政策直接录取政策优待生。
(二)民办初中录取办法
1.民办九年一贯制学校通过直升或电脑随机摇号方式招收本校自愿报读初中的小学毕业生,小区配套学校(如吴川市金沙实验学校),可先招收本楼盘的学生,若有学位剩余,剩余的招生计划应公开报名,如果报名人数超过剩余的招生计划实行电脑随机摇号录取。
2.报名人数小于或等于招生计划数的初中,实行直接录取。
3.报名人数大于招生计划数的初中,实行电脑随机摇号录取。电脑随机摇号工作由主管教育行政部门统一组织实施。
资料来源丨吴川市教育局官网、吴川发布
版权声明:我们致力于保护作者版权,注重分享,被刊用文章【吴川一中实验学校(吴川秋季城区初中招生方案)】因无法核实真实出处,未能及时与作者取得联系,或有版权异议的,请联系管理员,我们会立即处理! 部分文章是来自自研大数据AI进行生成,内容摘自(百度百科,百度知道,头条百科,中国民法典,刑法,牛津词典,新华词典,汉语词典,国家院校,科普平台)等数据,内容仅供学习参考,不准确地方联系删除处理!;
工作时间:8:00-18:00
客服电话
电子邮件
beimuxi@protonmail.com
扫码二维码
获取最新动态
