体检表重要吗?对于未见异常的考生来说是不重要了,对于体检异常考生的那就得注意了。体检表直接关系你的高考档案,稍有不慎就走上了高四的道路。
每年不少考生体检与院校招收专业要求不符被退档。去年我遇到一位考生,小伙帅气,阳光,也有自己想法,成绩也还可以,自己和家人非常愿意去学医。后报考了某医科大学,档案被成功投到了报考的大学,专业也服从调剂。可结果被退档了。通过排查,发现原因就出在体检表上,医生告诉他体检异常没有引起重视,在咨询过程中也表明无限报专业。
根据报考院校规定考生是不能报考,一时疏忽却被退了档。很庆幸在征集志愿中被录取,现在学习成绩也不错。所以考生们报考一定不能忽视。那么作为家长和考生如何去读懂医院给出的不大也不小的体检表呢?
体检表这么重要究竟包含哪些内容呢?主要包含9个部分:
1:考试基础信息(姓名、性别、病史等)
2:眼科(裸视、矫正视力、色觉等)
3、耳鼻喉科(听、嗅、咽喉)
4、内科(血压、心脏血管、肝、脾、神经等)
5、胸透
6、外科(身高、体重、皮肤、颈部、四肢、面部、脊柱、关节等)
7、口腔(口腔、口吃)
8、转氨酶
9、医院提示
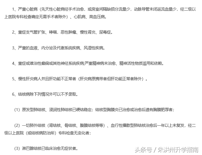
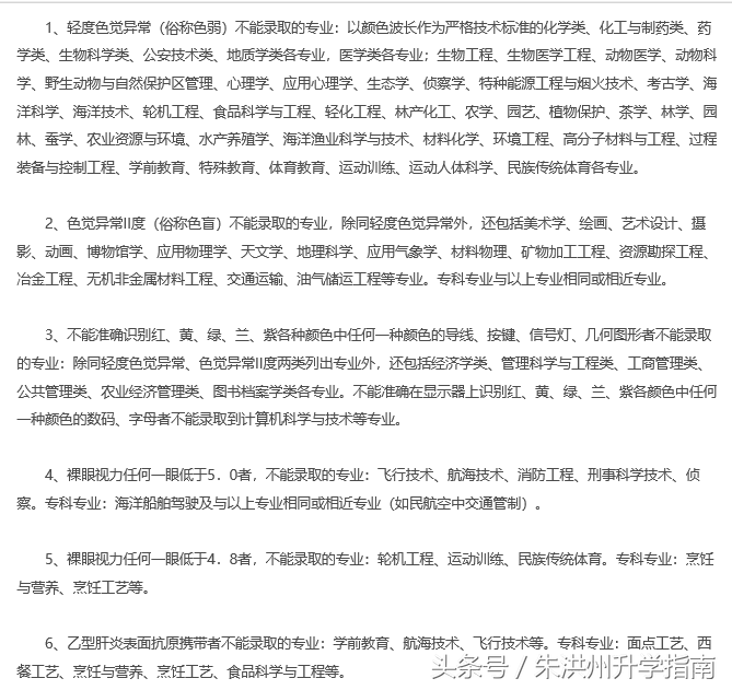
这9项其核心就是留言2-8项后面的医生检查结果和9项医院提示。
看体检表医院提示,分三个类型,每个类型下面有不同的数字和方框(如下图,见蓝色标识处),如果被涂画表示在相应的条件不满足,例如在学校可以不录取下1号框被涂黑,表示有严重心脏病等疾病,学校是完全可以不录取。即使投了档案也不行,面临着被退档。
因此部分内容供考生在报考专业志愿时参考。学校不得以此为依据,拒绝录取达到相关要求的考生,所以不作提供,如有疑问请留言私信。
版权声明:我们致力于保护作者版权,注重分享,被刊用文章【高考体检表(高三学生要读懂自己的体检表)】因无法核实真实出处,未能及时与作者取得联系,或有版权异议的,请联系管理员,我们会立即处理! 部分文章是来自自研大数据AI进行生成,内容摘自(百度百科,百度知道,头条百科,中国民法典,刑法,牛津词典,新华词典,汉语词典,国家院校,科普平台)等数据,内容仅供学习参考,不准确地方联系删除处理!;
工作时间:8:00-18:00
客服电话
电子邮件
beimuxi@protonmail.com
扫码二维码
获取最新动态
