往年的调剂信息对调剂是很有帮助的,可以通过往年的调剂信息预估今年会接收调剂的院校,提前确定几所目标院校,早做打算。
今天就给大家汇总了中国现当代文学专业近几年的调剂情况,同时给大家分享一些调剂经验和调剂方法。希望能够对大家有所帮助!整理不易,看完了记得点赞支持哦!
1、中国现当代文学调剂一定要与第一志愿专业相同或者相近,应在同一学科门类范围内。
研新生解读:一志愿报考中国语言文学一级学科下属的二级学科原则上是都可以互相调剂,但需要结合具体调剂院校的调剂政策及初试考试的科目是否和调剂院校一致,具体的方法可以详看第四部分调剂方法。
中国语言文学一级学科主要有以下二级学科内容:
050101文艺学、050102语言学及应用语言学、050103汉语言文字学、050104中国古典文献学、050105中国古代文学、050106中国现当代文学、050107中国少数民族语言文学、050108比较文学与世界文学
原则上相同可以互相调剂,比如中国古典文学与中国古代文学正常可以互相调剂,但中国古代文学调剂难度相对较大,但需要结合学校每年最新的调剂政策。
2、中国现当代文学专业调剂初试科目与调入专业初试科目相同或相近,其中初试全国统一命题科目应与调入专业全国统一命题科目相同。
3、 初试成绩符合第一志愿报考专业在调入地区的初试成绩基本要求。
研新生解读:举例说明,第一志愿报考的是A区中国现当代文学专业,如果想要调剂到B区,首先要符合B区中国现当代文学国家线。报考B区中国现当代文学专业,如果想要调剂A区中国现当代文学专业,同时需要满足A区中国现当代文学专业国家线。
4、 重点关注目标调剂院校专业往年调剂信息及最新调剂政策
研新生解读:比如往年可调剂院校/专业、调剂录取的最高分、最低分、中位分,以及调剂人数,往年有调剂名额的院校今年一般也都会有,结合往年调剂成功考生分数及今年调剂政策来判断调剂可行性,重点参考调剂方法部分;
二、接受调剂院校
北京:北京第二外国语学院文化与传播学院、中国社会科学院大学文学院
天津:天津师范大学文学院、天津外国语大学国际传媒学院
河北:河北大学文学院、河北师范大学文学院、燕山大学文法学院
山西:山西大学文学院、太原师范学院文学院
内蒙古:内蒙古师范大学文学院
辽宁:辽宁师范大学文学院、渤海大学文学院、大连外国语大学汉学院
吉林:延边大学朝汉文学院、北华大学文学院、吉林师范大学文学院
黑龙江:黑龙江大学文学院、牡丹江师范学院文学院
江苏:南京师范大学文学院、江苏师范大学文学院、江苏海洋大学文法学院
浙江:浙江师范大学人文学院、浙江工商大学人文与传播学院
安徽:阜阳师范大学文学院、淮北师范大学文学院
福建:福建师范大学文学院、闽南师范大学文学院
河南:信阳师范学院文学院
湖北:湖北师范大学文学院、湖北民族大学文学与传媒学院、湖北文理学院文学与传媒学院、中南民族大学文学与新闻传播学院、江汉大学人文学院
湖南:湖南工商大学文学与新闻传播学院
广西:南宁师范大学文学院
四川:西南科技大学文学与艺术学院、西南民族大学中国语言文学学院
重庆:重庆师范大学文学院、重庆三峡学院文学院、四川外国语大学中文系
贵州:贵州财经大学文法学院
云南:云南民族大学文学与传媒学院、昆明学院人文学院
西藏:西藏民族大学文学院
陕西:西安工业大学文学院、陕西理工大学文学院、宝鸡文理学院文学与新闻传播学院
甘肃:西北师范大学文学院、天水师范学院文学与文化传播学院
宁夏:宁夏师范学院文学院
新疆:新疆师范大学中国语言文学学院、喀什大学人文学院、伊犁师范大学中国语言文学学院
江西:江西科技师范大学文学院
提醒:在筛选确定调剂院校时,一忌“眼高手低”,好高骛远,只关注好学校,对自身实力预判错误,在与高手对决中败下阵来,导致调剂失败;二忌妄自菲薄、缺乏自信,不敢尝试好学校,甚至导致录取院校中均是低于本科院校水平的学校,得不偿失。
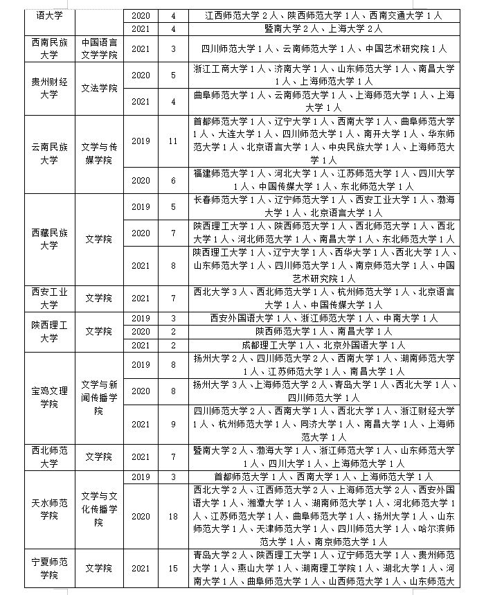
(该数据来源于研新生调剂信息系统)
(该数据来源于研新生调剂信息系统)
该数据由往年拟录取名单分析得出,往年调剂录取分数(调剂最低分、中位分、最高分、调剂考生录取名单)、初试/复试参考书目在研新生公主号查看!
步骤一:了解往年调剂录取分数详情,确定往年调剂过去考生的最低分、最高分、中位分,结合自身成绩情况确定调剂该院校的可能性,将调剂院校初次可分为保底院校、稳定院校、冲刺院校,判定规则如下:
我的成绩小于调剂录取最低分=冲刺院校
我的成绩在中位分上下=稳定院校
我的成绩大于调剂最高分=保底院校
注:主要用于调剂名额较多院校,个别调剂名额除外,这种不确定性较大
步骤二:结合院校调剂可能性重点核对目标院校最新调剂名额及调剂政策限制点,调剂的时候是需要同时满足目标学校专业招生报考及调剂的政策要求,可通过招生简章/招生目录/调剂公告/电话咨询/往年经验等多方面来核查,其中调剂政策限制点主要有以下几个方面:
1、学历形式限制【主要体现在招生简章及招生专业目录】
(1)同等学力-同等学力考生限制点比较多,需要重点关注招生简章及目录、调剂最新政策
(2)业余学习方式。比如业余函授和成人自考本科的考生。
2、学校等级(本科学校+报考学校)
学校等级部分主要是指报考学校、本科学校,有些学校在调剂的时候是分别会对其有所限制,比如本科学校/报考学校否是985工程/211工程/双一流工程/学科排名等级,我们在调剂的时候尤其是需要关注这些点。
3、专业(报考专业+本科专业)
(1)报考专业一致或相同相近
(2)本科专业一致或相同相近
注:有些院校需要同时满足以上要求,信息比较透明的院校会直接标注报考专业/本科专业要求
4、初试成绩
(1)总成绩要求不低于XXX分数
(2)其中单科成绩要求不低于XXX分数
注:有些院校需同时满足以上要求
5、考试科目
(1)初试统考科目
要求考试科目一致、或者难度更高的科目,接收但需要加试科目
(2)专业课
要求考试科目一致、或者难度更高的科目,接收但需要加试科目
注:有些院校需同时满足以上要求
步骤三:根据已筛选出的院校确定重新确定调剂院校难度,然后整理出该校该专业的复试考试科目及考试方法,结合各等级学校考试科目情况及自身情况,最后确定复试科目准备方向,从而最终确定填报志愿的院校,这里有三个建议:
建议一:优先选择各难度等级考试科目相同或相近的科目的院校
建议二:优先选择复试科目与本人初试考试科目的相同或相近的院校
建议三:优先选择本科学习比较好并且有把握的复试科目相同相近的院校
步骤四:结合调剂系统打开时间、复试时间确定个人调剂系统填报方案,同时最多可以填报三个平行志愿,关于调剂系统填报方法请关注公主号:研新生考研之家。
(一)专业笔试篇
1、列出知识框架
专业课的知识点比较零碎,如果单纯靠背诵记忆,效果不会很理想。建议考生将专业课的知识点框架列在一张纸上,然后再顺着框架背诵,这个方法比较有利于知识点的整合,尤其对于文科类的考生来说,是非常实用的。而且考生在列框架的同时,本身也是对知识点的一次复习,更加深了自己的记忆。
2、学会记关键词
专业课涉及了许多名词解释,记忆起来非常不便,考生可以将在背诵知识框架时,顺手将关键词标注在框架上,只记忆关键词的话,记减少了记忆量,又能加深对名词的理解,可以有效地帮助考生记忆专业名词。在记忆关键词时,可以将关键词编成一个故事或笑话,更便于加深对关键词的记忆。将关键词记住后,再慢慢拓展成为对名词的解释,这样可以使考生在理解的基础上记住名词解释。
3、历年真题离不了
大家在准备是要做好万全的准备以防万一,这其中,多看历年真题是一个不错的选择。考生可以在网上下载或通过其他方法获得目标院校历年考试真题,从而对自己即将面对的考题有一个大致的概念,然后多看多背,体会该校的出题方向。考生可以根据自己的需要选择相应的教辅资料,以及时掌握教材和复习内容的最新动向,做好充足的准备。可以将自己总是记错或漏记的知识点写在小卡片上,随身携带,随时拿出来翻看,这样非常利于知识的巩固和强化。当确定自己已经熟记某知识点时,就把卡片存放在一边,这样一来,也便于查缺补漏。
(二)专业面试篇
1、专业知识
导师可能会问一些行业内的热点新闻,要求你根据自己所学的知识,来谈谈对这些热点事件的理解。考生一定要避免就事论事,也不能空谈理论,而是要将理论与实践结合起来。
2、招生目录上并没有写任何复试内容,我该怎么准备?
一般院校专业在公布分数线后会公布复试相关事宜。如果在招生信息上没有体现复试内容,可以通过其他渠道了解。准备内容的话可以从以下几方面着手:专业课初试考察的范围、往年专业试卷、命题教师的重要著述和研究方向、本年度的相关时事内容以及专业热点等等。除了这些同学们可以看看一些专业的基本理论知识、初试科目等。
3、研究方向
很多专业在研究生阶段对于研究方向分的非常明确,考查的内容也大相径庭,对于研究方向上的准备,考生最好的参考就是导师的研究方向。导师的研究方向反映了这阶段他关注的焦点,面试的时候他的兴趣点,也很可能与他的研究方向有关。
总之,考生在准备专业课的时候,一定要多阅读一些权威的期刊和著作,而且要了解自己感兴趣的研究方向或者自己心仪导师的研究方向,并且在复习的时候学会深度的去钻研,去了解。只有这样你在面试的时候遇到相关的问题,才能答出来。
4、发表论文及著作
有的导师在面试过程中会问考生是否有论文发表,因此有论文和著作的,最好提前复印一下当面给老师留下,没有的话,可以围绕自己对科研的设想具体讲述一下。
5、提高专业知识的途径要“靠谱”
结合所考院校的实际情况,提高解决专业问题的能力,近年来各大院校逐渐加大了对专业知识的考察力度,这个考查又日渐突出在对外语水平、创新能力、发散性思维能力等综合能力的考察上。例如,研究生阶段所要过的第一关就是国外的文献阅读,尤其是英文文献,对于如何搜寻英文文献,通过什么途径搜寻,搜索的效率怎样,这都是要考生掌握的。
希望通过以上的介绍能够帮助那些为调剂复试焦虑的同学,调剂不是放弃,有坚持有付出才有正道。
(三)复试英语篇
非英语专业的考生在复试面试阶段一般都会遇到英语面试的问题,一般包括三种情况:
1、现场给一个英文的文章,翻译一段;
2、做一个英文的自我介绍;
3、用英语与老师对话,谈论一些生活学习或者专业方面的问题。
很多英语面试对策在考研调剂网上都可以找到。面对一种情况,考生需要在准备阶段巩固一下自身的阅读和笔译能力,找几篇和自己报考的方向有关的文章进行阅读翻译。面对第二种情况,考生可以套用一些较好的英语自我介绍模板,然后加上自己的学习生活经历,每天读几遍,烂熟于心。
最考验学生的是第三种情况,这不仅考察了学生的英语能力,还考验了学生的临时应变能力和听力。考生在复试之前要做好面对这种情况的心理准备,然后将准备的英文自我介绍临时套用到与老师的对话当中,因为老师和考生聊的话题基本上就是生活学习和专业方面,自我英文介绍也是要说这些内容,如果来不及组织更好的语言,就把自我介绍分段拿出来用,效果会很好。
以上就是中国现当代文学专业考研调剂的相关信息及经验分享,祝大家复试+调剂顺利,成功上岸!加油!
(欢迎在评论区留言~)
版权声明:我们致力于保护作者版权,注重分享,被刊用文章【西北师范大学文学院(中国现当代文学如何调剂)】因无法核实真实出处,未能及时与作者取得联系,或有版权异议的,请联系管理员,我们会立即处理! 部分文章是来自自研大数据AI进行生成,内容摘自(百度百科,百度知道,头条百科,中国民法典,刑法,牛津词典,新华词典,汉语词典,国家院校,科普平台)等数据,内容仅供学习参考,不准确地方联系删除处理!;
工作时间:8:00-18:00
客服电话
电子邮件
beimuxi@protonmail.com
扫码二维码
获取最新动态
