入局新能源汽车黄金赛道,一定要学新能源汽车专业?这个专业,你可能忽略了!
最近很多粉丝,对新能源汽车比较感兴趣!
很多人问这样的问题:
新能源车未来发展好,除了学“新能源汽车工程"这个专业外,还有什么专业比较好?
今天这篇文章,我把我对这个问题的认识与大家分享一下!
从2020年教育部公布的最新本科专业目录来看,确实如此!
新能源汽车工程这个专业在2018年增设,为国家特设专业,值得一提的是,全国第一个获批这个本科专业,2019年全国第一个本科招生的院校,是辽宁工业大学!
这所大学这个专业实力如何,我下一篇文章和大家会与大家详细分享!如果大家需要这个专业所有开设院校名单,也可以在文末与我留言!
2020年,我国出台了一份有关新能源车发展的重要文件《新能源汽车产业发展规划(2021—2035年)》。
特别提示:这份文件是考生和家长选择新能源车相关专业的重要参考资料!
(如果大家需要,也可以在文末与我留言)
这份文件中提到新能源汽车的“三纵三横”研发布局,
“三纵“指的是:纯电动汽车、插电式混合动力(含增程式)汽车、燃料电池汽车;
“三横”指的是动力电池与管理系统、驱动电机与电力电子、网联化与智能化技术。
单从这一布局来看,你如果想加入新能源汽车这个行业,不学“新能源汽车工程”这个专业,也行!
如果你选择驱动电机与电力电子这个大方向相关专业,将来完全可以入局新能源汽车产业,获得不错的发展!
驱动电机与电力电子与什么本科专业有关?
我们可以从专门从事驱动电机与电力电子新能源车的公司的人才需求,
看看他们需要什么专业!
思考方法:
上述这些上市公司,主营业务是与电机电控相关的,目前这些公司,需要什么样专业的人才?
如果大家需要整个新能源汽车产业链上市公司名单,可以在文末与我留言!
以方正电机为例,我们做个简单的说明
(注意,是方法和思路,按这个方法和思路,我们就可以分析所有产业链上的公司人才需求了)
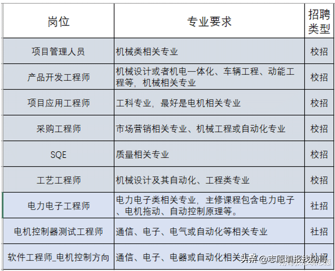
浙江方正电机股份有限公司在杭州电子科技大学的校园招聘要求(部分)如下:
(注:以上数据来自杭电官网和企业官网)
从招聘数据来看,如果考生未来想从事新能源汽车产业,其实可以选择的专业,还是非常多!
不仅是学机械类相关的专业可以,与机械无关的文科类专业,其实也可以!如果你想成为一名相对专业的工程师,电力电子类相关专业,通信、电气、自动化专业,其实也是一个不错的选择,也有很好的机会!
所以,不选新能源汽车工程这个专业,其实未来也可以进入新能源汽车这个行业发展!
有关新能源汽车这个产业,我在写这篇文章时,系统整理了一个数据包,如果你需要,可以在文末与我留言!
版权声明:我们致力于保护作者版权,注重分享,被刊用文章【杭州电子科技大学招聘(入局新能源汽车)】因无法核实真实出处,未能及时与作者取得联系,或有版权异议的,请联系管理员,我们会立即处理! 部分文章是来自自研大数据AI进行生成,内容摘自(百度百科,百度知道,头条百科,中国民法典,刑法,牛津词典,新华词典,汉语词典,国家院校,科普平台)等数据,内容仅供学习参考,不准确地方联系删除处理!;
工作时间:8:00-18:00
客服电话
电子邮件
beimuxi@protonmail.com
扫码二维码
获取最新动态
