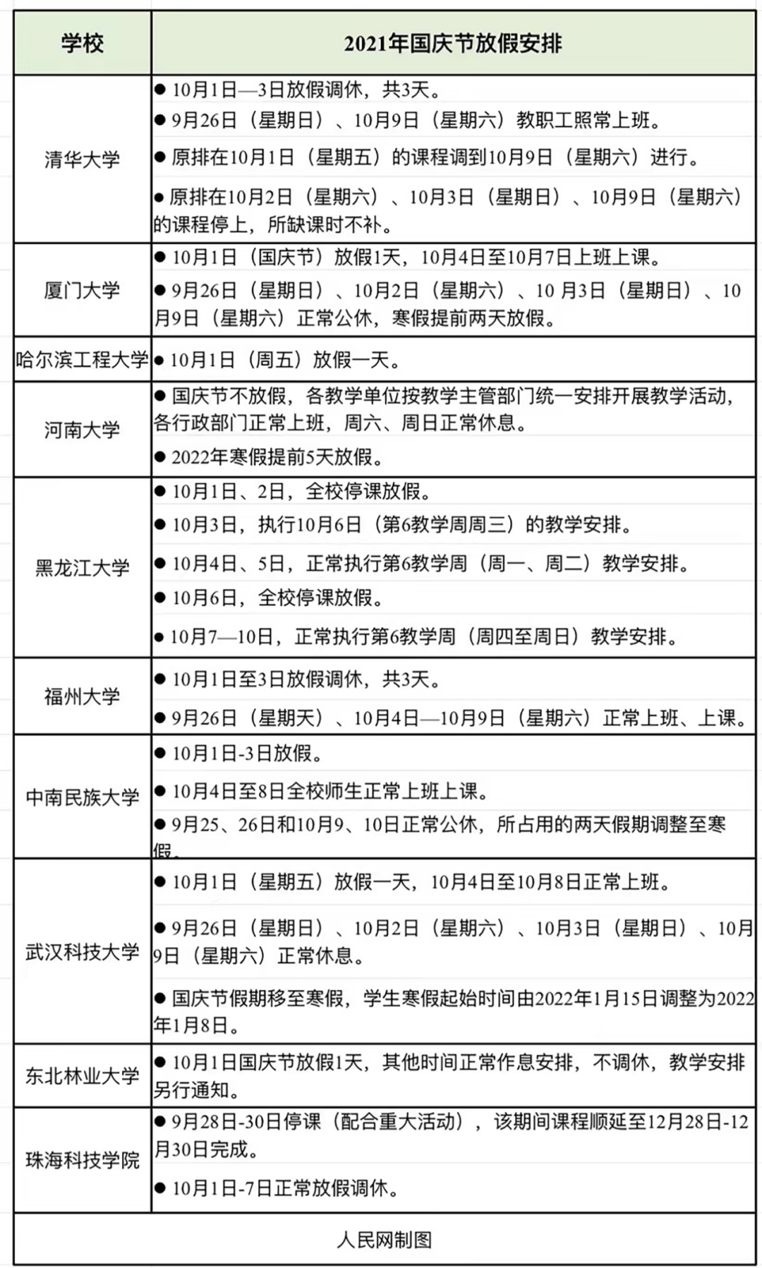
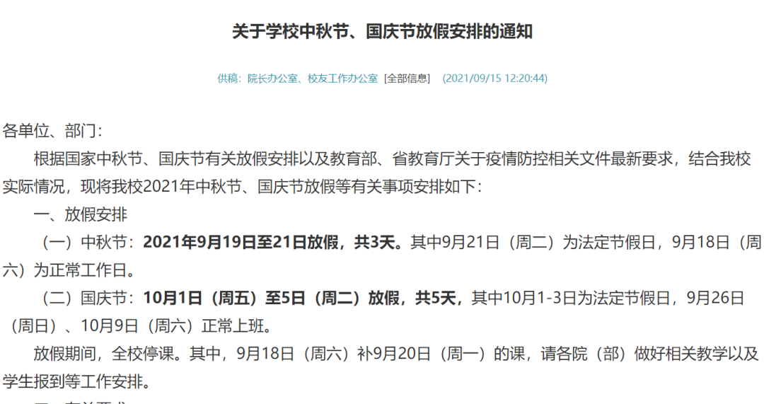
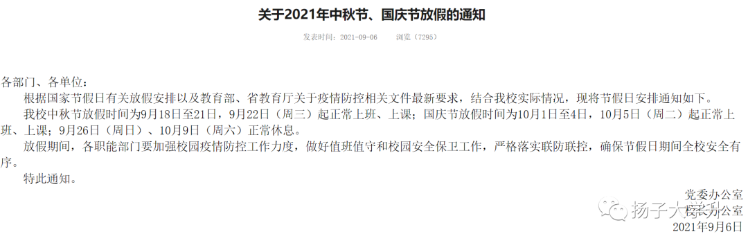
根据国务院办公厅安排2021年国庆放假时间为10月1日至10月7日,共7天假期临近结合国内疫情防控形势和学校实际情况不少学校对国庆假期进行了调整
常州工学院
常州工学院2021年国庆放假安排如下:10月1日-3日放假,不调休;4日-7日在校上网课。
泰州职业技术学院
1、10月1日-3日放假休息2、10月4日-7日正常上班上课3、9月25日-27日线上教学停课4、9月25日(星期六)、9月26日 (星期日)、10月9日(星期六)、10月10日(星期日)有工作任务的教职员工到校值班(加班)
5、参与10月1日-3日值班(加班)的教职员工,各单位可根据工作实际,安排调休。
江苏农牧科技职业学院
1、10月1日国庆节放假1天,无调休,10月2日-10月3日(周六、周日)正常休息。
2、10月4日-10月7日按教务处统一安排开展教学活动,其他假日调整到寒假统筹安排。
南京信息工程大学
国庆节:10月1日至10月2日放假调休。10月1日的教学活动调整至10月3日进行,10月4日至10月7日的教学活动正常进行。
南京邮电大学
国庆节:10月1日(星期五)至7日(星期四)放假调休,共7天。9月26日(星期日)、10月9日(星期六)上班,分别开展10月6日(星期三)、10月7日(星期四)的教学活动。
南京医科大学
10月1日至7日放假调休,共7天;9月26日(星期日)、10月9日(星期六)开展教学活动。
中国矿业大学
国庆节:10月1日至7日放假调休,共7天。9月26日(星期日)、10月9日(星期六)开展教学活动。
南京工程学院
国庆节放假时间为10月1日至4日,10月5日(周二)起正常上班、上课;9月26日(周日)、10月9日(周六)正常休息。
南京晓庄学院
国庆节放假安排:10月1日-3日放假,共3天,不调休补课。10月4日起正常上课。
金陵科技学院
国庆节:10月1日(周五)至5日(周二)放假,共5天,其中10月1-3日为法定节假日,9月26日(周日)、10月9日(周六)正常开展教学活动。
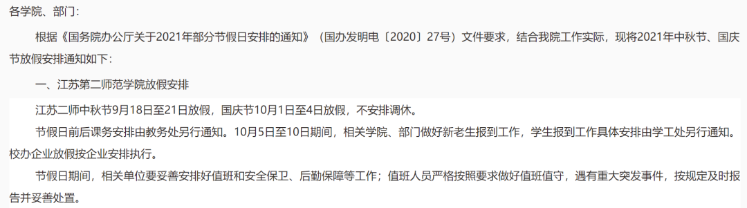
江苏第二师范学院
国庆节10月1日至4日放假,不安排调休。
另外
省外不少高校
对国庆节的放假和教学安排
也进行了相应调整
扩散告知身边的朋友!
小伙伴们,
你的国庆假期怎么安排?
来源:人民网、扬子大升学
版权声明:我们致力于保护作者版权,注重分享,被刊用文章【泰州学院教务系统(国庆高校照常上课)】因无法核实真实出处,未能及时与作者取得联系,或有版权异议的,请联系管理员,我们会立即处理! 部分文章是来自自研大数据AI进行生成,内容摘自(百度百科,百度知道,头条百科,中国民法典,刑法,牛津词典,新华词典,汉语词典,国家院校,科普平台)等数据,内容仅供学习参考,不准确地方联系删除处理!;
工作时间:8:00-18:00
客服电话
电子邮件
beimuxi@protonmail.com
扫码二维码
获取最新动态
