多校官宣:本研贯通!
来源:本文经授权转载自:微信公众号软科(ID:zuihaodaxue)
微信平台编辑:周悦
2022年考研报名人数再创新高,457万考生涌入拥挤不堪的考研赛道。而近年来研究生推免比例扩大、直博和硕博连读比例的增加,更使一众考生望“岸”兴叹。
实际上,考研人的“愁”与推免生的“困”并非同出一路。
近年来,不少高校开始探索“本研贯通”(或称“本研一体化”“本硕博一体化”“本硕博贯通”“本硕博连读”)的人才培养模式,从本科入学起步培养高水平、研究型的学术人才,统筹考虑本科与研究生阶段的教育,其学术培养的连续性与资源优势非普通班可比拟,成为高校培养拔尖创新人才的重要途径。
2021年8月23日,上海市教育委员会等三部门联合发布《关于加快新时代上海市研究生教育高质量发展的实施意见》,其中提到:开展直博生和硕博连读的长周期贯通培养;实施强基激励计划,加强“强基计划”和“基础学科拔尖人才培养计划”的衔接,探索本硕博一体化培养模式。此外,北京、甘肃等地的研究生招生制度改革,也将探索本硕博一体化纳入其中。
为了让科研“好苗子”尽早脱颖而出,本研贯通的时代正加速到来。
“有灵魂的卓越”
提起长周期贯通培养,人们普遍以医学生的“5+3”一体化、八年制等长学制为典型,其它学科普遍存在的硕博连读、直博正是我国贯通式人才培养的早期形式,分别选拔优秀的硕士研究生与应届本科毕业生直接攻读博士学位,统称为贯通式博士生培养。
贯通式博士生培养在提升博士生科研创新能力方面效果显著。据《探索选拔具有培养潜质的博士考生方法的实证研究》一文介绍,硕博连读生和直博生在科研成果产出质量和奖学金获得上要优于统招博士生。另一方面,贯通式博士生培养能够缩短学习年限,更快培养出社会各界所需要的高层次创新型人才,减少财政支出,无论对学生个人成长、学校办学效益以及社会发展需要均给予了正向反馈。
然而,这种未将本科纳入其中的贯通人才培养方式,极易导致学生研究生阶段的水土不服——在课程上,本科通识教育的人才培养模式与硕博重视专业教育课程之间衔接不畅,造成学生知识、能力、素质的横向拓宽与纵向贯通之间的割裂;在管理上,本科人才培养与硕士、博士阶段人才培养分属不同的管理部门,也使本研两个阶段无法实现统筹规划,甚至造成课程设置、授课内容存在重复现象。
而本研贯通的培养方式,则能够有效打通本科生和研究生两个培养阶段。参考国外相关人才培养实践,东京工业大学在2016年的本研贯通培养教育改革可以说是改革力度较大、贯通程度较高的一项改革,具有较强的参考价值。
截图自论文《本硕博贯通式人才培养成效研究》
根据《本硕博贯通式人才培养成效研究》一文介绍,东京工业大学将本科与研究生院统一成“学园”,将本科、硕士、博士三个阶段的课程和研究贯穿起来。一方面,学生可通过学分制自由制定学习计划,缩短学习时间;另一方面,实行楔形教育使相当于通识教育的教养教育贯穿于本科至博士的专业教育之中,使学生在具备专业能力的同时拥有广泛的文化素养和职业能力,真正满足对“有灵魂的卓越”这一拔尖创新人才诉求。
在我国,本研贯通的长周期贯通式培养近年来的发展趋势日益迅猛。
从2009年华南理工大学推出“本-硕-博(本-硕)”连读创新班,到2020年强基计划起步即探索建立本硕博衔接的培养模式,再到2021年兰州大学、深圳大学、中国政法大学等多所高校正式开展本研贯通人才培养,自本科起便进行学术人才分流的本研贯通教育正在成为培养拔尖创新人才的重要途径。
学术人才的最快路径
本研贯通培养,不仅保证了学术型人才成长道路上的连续性与高效性,还以小规模、高质量培养而备受学校的资源支持,为拔尖创新型人才提供良好的成长环境。在这一点上,本研贯通堪称学术型人才成长的最快路径。
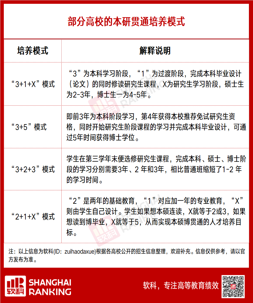
本研贯通式人才培养的最大特点,在于缩短人才培养的时间。
以兰州大学为例,学生在第三学年(四年制)或第四学年(五年制)开始实施本研贯通计划人才培养方案,本科学籍最后一学年初择优分流,通过考核者,可以获得免试攻读研究生资格,继续本研贯通计划培养,未获得免试攻读研究生资格者,则转入相关专业继续本科阶段学习。学习时长比现行的“本科基本学制+研究生基本学制”少了1年,本研培养的过程与环节得到优化。
在多数本研贯通培养模式中,如果一路顺利从本科读到博士,最短需要八年,与普通班相比缩短了1-2年的学习时间。也就是说,对于多数进入本研贯通赛道的学生,18岁进入大学,26岁博士毕业,在被既定“社会时钟”催着走的现代人眼中,无疑已是同辈赢家。
作为学术人才培养的重要渠道,学校往往在培养方案中对本研贯通人才进行较为严格的学术要求,并向本研贯通的学生给予资源倾斜,使其科研成果产出与奖学金优于普通班学生。
如中国石油大学(华东)规定学生需在校级及以上学术会议做学术报告,4年至少1次,6年至少2次,9年至少3次。其材料科学类本研一体化培养方案中,学生前4年将作为主要负责人至少完成1项科技创新项目研究。
兰州大学则设立本研贯通的“卓越奖学金”政策与管理办法,学院、学业导师根据进入本硕贯通学生早进实验室、早进团队的表现和学业进展成效,给予学生每学期或每学年“卓越奖学金”奖励资助。此外,兰州大学还为进入本研贯通计划的学生提供导师(实验室)轮转,每名导师每年指导的本研贯通学生不超过2名。
在国际交流方面,学校往往为连读班学生提供了联合培养、短期交流等多种国际合作交流项目,并纳入人才培养方案,成为本研贯通学生的必修项目,为学生开阔视野创造条件,增强学生的国际竞争力。
如中国石油大学(华东)规定本研一体班的学生在校期间至少有一次国际学术交流经历,2019年机械材料类本研一体化培养方案中还明确要求,学生应有3个月及以上的国际交流经历或参加至少2次境外国际顶尖学术会议并宣读论文。深圳大学为学生在本科期间提供一次赴国(境)外高校或国际组织交流学习的机会。浙江工业大学优先推荐入选本硕博一体化的学生参加国际交流与合作项目,其中本科阶段可参照硕士研究生资助标准资助开展海外学术交流,博士阶段给予每名入选学生2次赴海外参加国际学术会议和为期1年的联合培养资助。
速度与质量如何两全?
虽然本研贯通能够为学生减少考试环节,为学术人才提供极大便利,使学校保有优质生源、提高教学效益,但其无法中途换学校、学习环境相对封闭的特点,也为人才成长埋下隐忧。
北京大学教育学院研究员卢晓东把本硕博在不同高校学习的经历称为学缘异质性。他在《推荐免试研究生“保内”还是“保外”?——基于院士学缘异质性分析的视角》一文中的数据显示,截至2019年2月,本科毕业于1949年后并拥有研究生学历的1068名院士中,具有学缘异质性的院士共864名,占比超过80%。
截图自《推荐免试研究生“保内”还是“保外”?——基于院士学缘异质性分析的视角》
除数据之外,不少院士认为,在不同学校、不同导师的帮助下汲取不同学术派别养分,对后来的学习非常有帮助。如中国科学院院士梁敬魁在回忆录中曾表示,在他不同的求学和工作初期,知识渊博、诲人不倦的老师给他打下了扎实的基础,为他以后在学科交叉领域从事研究工作打下了良好基础。
于学生而言,在本科和研究生期间的校际流动和由此形成的学缘异质性,能够为其带来不同信息、知识和多元视角。所谓“百花齐放,百家争鸣”,正是拓宽思维、避免囿于单一视角,才能使拔尖人才在成长过程中不断激发新的活力,使创新人才在思维碰撞中涌现出更多可能。
总而言之,作为学术分流机制,本研贯通式培养从本科起步选拔以学术为业的学生,一定程度上可淡化“为就业而读研”的功利色彩;另一方面,将有志于学术的本科生提前纳入研究生教育体系,充分利用教育资源,实现本研各阶段的有效衔接,提高资源利用与人才培养效率,使学术人才培养更加高效。
但是,相对封闭的学术环境使学生难以得到多元视角、不同学派的滋育,对于学生的长远发展能否起到积极作用,仍需画上问号。所以,虽然本研贯通可以说是人才成长的最快路径,但很难成为最优路径。学生无论是在高考时还是入学后,面对本研贯通的选择,仍需全面思考,合理规划,尽早确定未来的学术和职业路线,才能更有底气迎接多样化的社会与未来。
[1]姚彩云,张宇,刘洪韬.探索选拔具有培养潜质的博士考生方法的实证研究[J].学位与研究生教育,2018(10):48-52.DOI:10.16750/j.adge.2018.10.009.
[2]陈夏莹. 本硕博贯通式人才培养成效研究[D].华南理工大学,2020.DOI:10.27151/d.cnki.ghnlu.2020.002937.
[3]张旭菲,卢晓东.推荐免试研究生“保内”还是“保外”?——基于院士学缘异质性分析的视角[J].现代大学教育,2019(03):26-33+112.
[4] 中国石油大学(华东)2020级本研一体班培养方案汇编
http://huicui.upc.edu.cn/2021/0622/c14706a338995/page.htm
[5]东北农业大学关于修订“本硕博”连读及生物科学(理科实验班)贯通培养方案的通知
http://graduate.neau.edu.cn/info/1003/1290.htm
[6]一文读懂兰州大学“本研贯通”计划
https://mp.weixin.qq.com/s/ouDyUjXiUFswh1V4nMxbFQ
[7] 深圳大学本研一体卓越班管理办法 (试行)
http://jwb.szu.edu.cn/info/1053/1672.htm
[8] 上海市教育委员会 上海市发展和改革委员会 上海市财政局关于加快新时代上海市研究生教育高质量发展的实施意见
https://edu.sh.gov.cn/xxgk2_zdgz_gdjy_03/20210816/ebad736581fa44629c796428f49430d0.html
[9] 新生入校再选拔、高考成绩占六成,未来技术学院如何引领未来
https://m.thepaper.cn/baijiahao_14220440
[10] 西北农林科技大学运用“331”模式进行人才培养 新增三个专业
https://www.thecover.cn/news/7561841
[11] 华南理工大学改革人才培养模式 培养拔尖创新人才
http://www.moe.gov.cn/jyb_xwfb/s6192/s133/s207/201004/t20100420_86739.html
*声明:本文仅代表作者个人观点,不代表本公众号立场
数字经济智库
政治学与国际关系论坛
为了更好的服务数字中国建设,服务“一带一路”建设,加强数字经济建设过程中的理论交流、实践交流。来自中国数字经济以及“一带一路”建设领域的专家学者们成立了数字经济智库,为数字中国的建设添砖加瓦。商务部原副部长魏建国担任名誉院长,知名青年学者黄日涵、储殷等领衔。政治学与国际关系论坛是数字经济智库旗下的专门平台。
版权声明:我们致力于保护作者版权,注重分享,被刊用文章【北京大学教育学院(这个消息可能影响很多本科生未来的出路)】因无法核实真实出处,未能及时与作者取得联系,或有版权异议的,请联系管理员,我们会立即处理! 部分文章是来自自研大数据AI进行生成,内容摘自(百度百科,百度知道,头条百科,中国民法典,刑法,牛津词典,新华词典,汉语词典,国家院校,科普平台)等数据,内容仅供学习参考,不准确地方联系删除处理!;
工作时间:8:00-18:00
客服电话
电子邮件
beimuxi@protonmail.com
扫码二维码
获取最新动态
