上周升学君给大家解读了成都七中,今天升学君要继续跟大家摆一摆479中的4中,即石室中学。
前不久,石室中学(四中)迎来了2160周年的校庆,这所中国最古老的中学到底怎么样呢?在该校就读又是种什么体验呢?话不多说,我们一起看看。
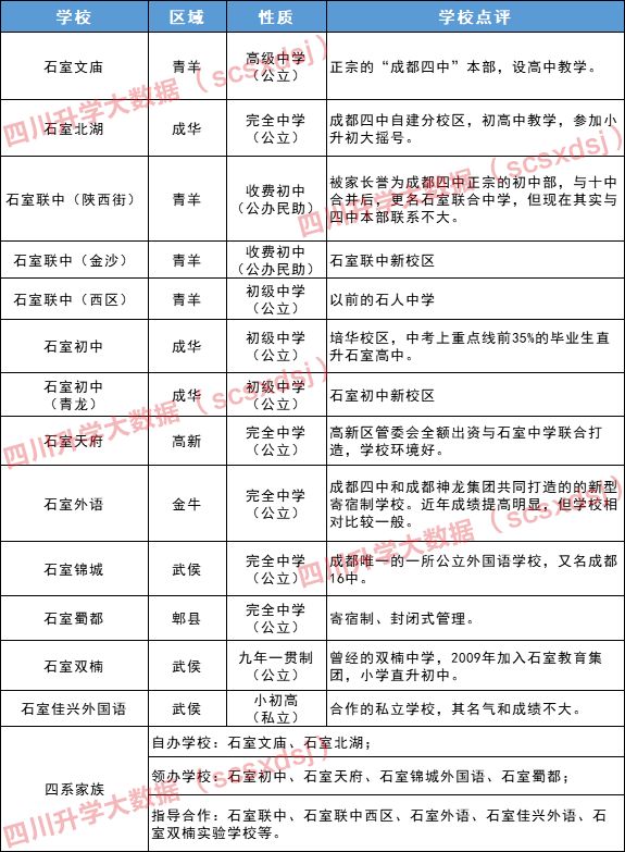
作为“四七九”中“四”的石室中学的实力我们就不再赘述了。这几年,大家可以看到“石室”学校越来越多,到处都是他们的身影,但亲疏关系却难以分辨。下面我们用一张表列举哪些是亲生的,哪些是亲戚。
升学君有话说:
从上表我们可以看出,石室中学本部学校就2所:老大石室文庙校区、幺儿石室北湖校区。其中文庙校区只有高中,是千年名校。北湖校区既有初中又有高中。
今天,这里升学君着重为大家解读石室文庙和石室北湖。
石室中学两校区共计教职工497人,以中青年骨干教师为主,平均年龄38岁,所有在岗教师均为大学本科及以上。
其中四川省学术和技术带头人3人,成都市中小学教育专家3人,享受国务院、市政府特殊津贴专家6人,国家万人计划1人,天府万人计划2人,真高级教师3人,四川省特级教师30人,四川省、成都市学科带头人42人,成都市优秀教师及班主任63人,高级教师193人,清华大学、北京大学等名校的博士、硕士研究生128人,五大学科竞赛教练团队17人。
近年来,获得国家级荣誉17人次,省级荣誉39人次,市级荣誉157人次,全国赛课一等奖47人次,省级赛课一等奖85人次,市级赛课一等奖370余人次。
升学君有话说:
从近3年的数据来看,石室中学的招生人数并没有发生多大的变化,这给家长和考生参考往年情况来填报志愿相对来说是较为简单一些。
四中的实力大家是有目共睹的,据家委会统计:
在2019年高考中,石室中学700分以上含加分共26人,705分以上含加分共18人,710分以上含加分12分;其中理科最高分718分,文科最高分666分。
文庙校区基地班平均分超过680分,北湖校区基地班平均分超过670分。
在2018年高考中,文庙校区理科最高分698分,文科最高分652分;北湖校区600分以上理科生达80%。
在2017年高考中,文庙校区理科全体平均分608.8分,理科实验班平均分640.73分;文科全体平均分583.25分。北湖校区理科最高分679分,文科最高分651分。
进入四中的途径总共有7种
途径一:“5+2”城区统招
入学对象:户籍和学籍都在成都“5+2”学区(锦江、金牛、成华、武侯、青羊、高新(天府新城除外)、天府新区成都直管区),参加成都市中考,依据招办划定的中考统招录取分数线,凭中考成绩择优录取。
户口在“5+2”学区,学籍没有在“5+2”学区,但回户口所在地招办参加中考报名的考生也属此类。
途径二:“5+2”城区调剂
入学对象:学籍在成都“5+2”学区,但户籍不在“5+2”学区的初三学生可选择 “借考”参加成都中考,依据招办划定的中考调剂录取分数线,凭中考成绩择优录取。由于调剂录取人数少,此类学生又比较多,所以一般调剂录取分数线高于统招录取分数线,但数量少,分数线波动较大,往年录取线参考意义不大。
途径三:郊县生班
入学对象:户籍和学籍都在大成都范围,但不在“5+2”学区的考生。
根据往年政策,文庙校区不招收此类考生,北湖校区招收一个班(45人,统招42人,调剂3人),考生凭成都中考成绩填报志愿,由学校在成都市招考办统一录取。
值得注意的是北湖校区郊县班针对的是在郊县参加中考的学生,如果郊县生在成都“5+2”学区参加中考,就不属于郊县生的招生范围,而是属于中考调剂。
四中郊县生班的同学不会单独分班,享受同城区考生同等的均衡分班待遇,成绩优秀的同学依然可选择就读实验班。
此类考生还可以报名参加文庙校区的外地生考试。两者可同时兼报,市招办先按外地生考试成绩录取;若未被录取,还可按中考成绩录取。
途径四:自主招生
入学对象:户籍和学籍都不在成都“5+2”学区的考生。
每年,文庙校区设有自主招生考试,会在这学期5月—6月启动自主招生的咨询、报名和考试工作。
这是优秀学生进入石室学习的一条绿色通道,优秀的学生可以大胆尝试,说不定通过就成为石室的光荣一员。
具体而言这三类学生可以参与:
(1)户籍不在成都的外地学生
(2)户籍不在成都“5+2”学区的郊县学生
(3)户籍在成都“5+2”学区、但学籍不在成都的未办理回城生手续的学生
途径五:艺体特长生
入学对象:成都中心考生,报考高中艺体特长生的考生必须具有中心城区户籍并参加中心城区中考。
四中对艺体特长生的中考成绩要求要略低于统招考生,艺体特长生需通过四中相应专业的专业测试并且分数达到他的最低分数线要求才能被录取,去年四中对特长生中考成绩的最低线要求为中考线上20分。
通过艺体特长的方式入校的同学进校后打乱平行分班,平时要参加学校的艺术训练和体育比赛。
值得一提的是四中的艺体特长生严格按照市教育局下达的招生计划招生,招收的艺体项目、报名时间、报名地点、报名条件、专业测试等以市教育局公布的信息为准,录取过程公开公正,全程摄像备查,切忌听信校外培训机构保录取的骗局。
·2019专业招生名额:
途径六:指标到校生
入学对象:户籍和学籍都在成都中心城区考生,且符合如下条件:
(1)初一年级即在就读学校按规定政策正常入学、有就读学校三年正式学籍且在就读学校连续就读的应届初中毕业生。
(2)德、智、体、美优秀,综合素质评价达到A等、体育达标。
(3)初一时择校入学的学生不能享受指标到校生。
(4)2018年起,中考升学成绩必须达到重点线才可录取。
去年四中文庙校区提供指标到校生名额212个,北湖校区提供指标到校生名额168个。
途径七:两校区国际部
石室中学两校区都有国际部。
其中文庙校区有剑桥国际高中课程和北美高中课程;北湖校区有中美高中双文凭课程和加拿大BC省海外高中课程。
成都学籍的学生凭当年中考成绩,加上所读课程进行的综合素质测试,择优录取;非成都学籍学生凭当地中考成绩,加上所读课程进行的综合素质测试,择优录取。
学校对国际课程班和学校实验班、平行班一样,实行一体化管理。
北湖校区要求国际课程班学生统一住校。
升学君有话说:
(1)进入不同类型班级的依据是中考成绩、外地生考试成绩、竞赛成绩和录取后夏令营的选拔考试成绩;
(2)石室中学的本地学生(含艺体生)和外地学生混合编班;
(3)石室中学文庙、北湖两校区都招收高中意向搞学科竞赛学生,学科竞赛学生不单独编班,平常在班上上课,周末上竞赛课。
(4)学校编列拔尖创新人才培养专项经费,保障学科竞赛的发展,提供优质的教练团队重点栽培。
(5)学校允许学生自主选择,也有相应的退出机制,保障了学生高考成绩和学科竞赛双优秀。
目前两校区系统开展数学、物理、化学、信息学、生物学五大学科竞赛,在近年的比赛中取得优异成绩,影响力名列全国前茅。
· 石室文庙校区学生评价
对老师:石室文庙有着一群经验丰富的老师,平均年龄在40-45岁之间。老师对学生很负责,几乎每天都会批改作业。
对宿舍:作为千年名校,石室文庙校区在成都市中心占有非常黄金的地段,所以宿舍条件就很难和其他新校区相比了。8人间,没有空调和厕所,洗澡是到公共的浴室。成都本地生往往会选择走读。
对作业:四中现在的作业量真是不多,英语和语文有时候只有背的作业,大多数情况晚自习就可以搞定所有作业。学校有开设竞赛班课程,五大学科都有,但是学数学相对是最少的,物理、化学、计算机都要多一些。
对食堂:食堂共有4层楼,卫生条件良好,很多同学都觉得食堂的菜很好吃。向学妹学弟推荐:糖醋里脊、印尼炒饭、冒菜等等。
· 石室北湖校区学生评价
对老师:北湖老师分为两种典型人物。
①石室自产自销:这类老师大都才华横溢,有很强的知识水平水准,个性狂放不羁,喜好散养式的教学。
②来自绵阳的外援:这类老师个性十分严谨,喜好在考试前宣扬作弊后的惩罚制度,教学方式是你好我好大家好。
对学风:作为一个高中,社团质量非常优秀。在游园的时候总能看见质量超高的cos,还有过一次校内的动漫歌会,有过舞台剧表演,还有过很多很多活动一级棒!整体感觉就是一年四季都在过节。
对宿舍:宿舍还是比较宽敞的,高一,高二六人间,高三四人间,上床下桌。有空调(学校统一控制,学生讲不常开)和独立卫生间和洗澡间,洗澡和洗漱都方便。每楼有开水,除了周六晚上22.00到周天下午没热水,其他时候都可以洗热水澡。一楼有洗衣房,投硬币洗衣服,硬币在生活老师那里换。寝室用电学校严格控制,手机充电只能去教室抢插座(偷着藏着使用)。
女生宿舍有专门吹头发的地方,男生没有。每层楼基本上有四个生活老师。周末可以住校,并有专门老师负责管理。
版权声明:我们致力于保护作者版权,注重分享,被刊用文章【石室中学2017高考(名校解读)】因无法核实真实出处,未能及时与作者取得联系,或有版权异议的,请联系管理员,我们会立即处理! 部分文章是来自自研大数据AI进行生成,内容摘自(百度百科,百度知道,头条百科,中国民法典,刑法,牛津词典,新华词典,汉语词典,国家院校,科普平台)等数据,内容仅供学习参考,不准确地方联系删除处理!;
工作时间:8:00-18:00
客服电话
电子邮件
beimuxi@protonmail.com
扫码二维码
获取最新动态
