知点考博:本文是学校公布的《北京航空航天大学招收2022年博士研究生招生简章》官方信息。更多的考研考博信息和备考干货也将陆续呈现,欢迎大家继续关注我们!
北京航空航天大学(以下简称“北航”)研究生招生工作坚持“公开、公平、公正”、全面衡量、择优录取、宁缺毋滥的基本原则。2022年最终博士招生名额以教育部正式下达为准。发布时间 2021-11-30
一、报考基本要求
(一)中华人民共和国公民。
(二)拥护中国共产党的领导,具有正确的政治方向,热爱祖国,愿意为社会主义现代化建设服务,遵纪守法,品行端正。
(三)成绩优秀,对学术研究有浓厚兴趣,具有较强创新精神和科研能力。
(四)须满足各招生单位根据学科特点、人才培养目标制定的相关要求。
(五)身体健康状况符合《北京航空航天大学招收学历研究生体检工作标准》要求。
二、招生方式及报考要求
北航博士研究生招生方式有三种:本科直博、硕博连读和申请考核。各招生单位自定招生方式,详见各招生单位网站通知。
(一)本科直博
考生除满足“一、报考基本要求”外,须符合《北航接收推荐免试攻读2022年研究生(含博士)相关要求》。
(二)硕博连读
考生除满足“一、报考基本要求”外,报名时须为已完成本单位规定课程学习的北航在学学历硕士研究生(不含应届硕士毕业生),且须获得硕士生导师和硕士所在招生单位同意。
(三)申请考核
考生除满足“一、报考基本要求”外,须符合下列条件之一:
1.硕士研究生毕业或已获硕士学位的人员。
2.应届硕士毕业生(最迟须在入学报到前毕业或取得硕士学位)。
3.同等学力人员,须同时符合以下3个条件: (1)获得学士学位6年以上(含6年,从获得学士学位之日算起到博士入学之日); (2)已在报考学科、专业或相近研究领域取得过较为显著的标志性研究成果,包括但不限于在核心期刊上发表学术论文(第一作者),或已获得省、部级以上与报考学科相关的科研成果奖励(排名前三名); (3)修完报考专业硕士研究生全部学位必修课,并提交进修单位开具的学习证明及成绩单。 提示:同等学力考生须加试政治理论课以及两门报考专业的硕士学位主干课程,加试方式为笔试;非学历硕士考生在报考时如果尚未获得硕士学位证书,按同等学力人员对待。
4.境外高校中国籍优秀本科毕业生,可报考学科为力学、仪器科学与技术、材料科学与工程、控制科学与工程、计算机科学与技术、航空宇航科学与技术以及软件工程。考生须同时符合以下3个条件: (1)近两年内(按2022年入学年份计算)已经取得境外世界一流高校、一流学科的本科毕业证书或学士学位证书(应届本科毕业生须在2022年入学前取得本科毕业证书或学士学位证书),并可提供教育部留学服务中心出具的《国(境)外学历学位认证书》。 (2)本科毕业高校须同时入围QS、USNEWS、THE、ARWU主流世界大学排行榜前100名。 (3)成绩优秀,在本科毕业高校的GPA原则上不低于3.5(满分为4),对已有较为显著学术研究成果的(须由二级招生单位组织专家进行审核并获得认定),GPA不得低于3.2(满分为4)。
三、其他专项计划报考要求
(一)强军计划
允许报考名单由相关部门提供给我校。考生可报考学科为力学、机械工程、仪器科学与技术、材料科学与工程、信息与通信工程、控制科学与工程、计算机科学与技术、交通运输工程、航空宇航科学与技术、软件工程、生物医学工程、管理科学与工程。北航所有强军计划博士研究生只招收“定向就业”类别,须与北航签订相关定向就业培养协议,否则不予录取。 其他要求见相关招生单位申请考核招生办法,详见各招生单位网站通知。
(二)少数民族高层次骨干人才专项计划
报考北航少数民族高层次骨干人才专项计划考生须为少数民族,且须在报名前向我办寄送由定向就业单位、省级教育厅签署同意意见并加盖公章的《少数民族高层次骨干人才计划博士研究生考生登记表》,否则不予准考录取。北航所有参加少数民族高层次骨干人才计划考试的考生只按“定向就业”类别招生,须有定向就业单位,并须与北航签订相关定向就业培养协议,否则不予录取。 该专项报考要求与招生单位相应招生方式的报考要求一致,详见各招生单位网站通知。
(三)后续若有上级下达或学校安排的其他专项计划,相关事宜另行公布,请关注北航研究生招生信息网通知。
四、报考事宜
本科直博报考按照《北航接收推荐免试攻读2022年研究生(含博士)相关要求》执行。硕博连读和申请考核报考事宜如下:
(一)报名时间及考试安排
硕博连读和申请考核的招生办法,包括网上报名、材料审核和考试等时间安排及要求等,由各招生单位按照上级和学校要求自定,详见各招生单位网站通知(各招生单位见文末)。
(二)网上报名
北航博士研究生网上报名通过中国研究生招生信息网(研招网)进行,请考生点击网站页面右上角“博士网报”,注册学信网并登录,阅读教育部公告和考试承诺书,按照网站提示完成网上报名( 网上报名系统生成报名号并成功支付报名考试费,方视为完成网上报名)。
特别提示:网上报名时须上传以下材料,请考生提前准备。
1.考生本人近期一寸正面免冠彩色头像(参照居民身份证照片样式)。文件格式为jpg,大小20K-100K,照片背景为单色(白色、蓝色、红色均可)。
2.应届生及硕博连读考生的学生证扫描件(须扫描封面、个人信息页和注册章页);往届生的硕士学位证书或者硕士学历证书的扫描件。文件格式为pdf,大小不超过1MB。
3.身份证扫描件(仅扫描含照片和身份证号码的一面)。文件格式为pdf,大小不超过1MB。
4.以同等学力资格报考的考生,还须准备同等学力附加材料。文件格式为zip或rar压缩包,大小不超过5MB,压缩包中须包括本科毕业证书和学士学位证书扫描件(文件格式为pdf,每张证书单独扫描);在报考学科、专业或相近研究领域取得的标志性研究成果的扫描件(文件格式为pdf),包括但不限于在核心期刊上发表学术论文(第一作者),或已获得省、部级以上与报考学科相关的科研成果奖励(排名前三名)的证书扫描件(文件格式为pdf)。
(三) 须向招生单位提交的材料(具体提交时间见各招生单位通知)
1.材料包括报名信息表、专家推荐书、成绩单、硕士学生证/学位证书/学历证书复印件、身份证复印件、现实表现材料,具体要求如下:
(1)完成网上报名后,系统生成的报名信息表,须有考生学习或工作所在单位相关部门意见和考生本人签署承诺。往届生若无工作单位,则由档案存放管理部门盖章即可。
(2)两名所报考学科专业领域内教授(或相当专业技术职称专家)的推荐书,须有专家亲笔签名。( 2022年专家推荐书.pdf)
(3)应届生及硕博连读考生须提交学校教务部门提供并加盖公章的硕士课程成绩单原件;往届生须提交由档案所在工作单位人事部门提供并加盖档案所在工作单位人事部门公章的硕士课程成绩单复印件,若无工作单位,须由档案存放管理部门提供档案内存放的硕士课程成绩单的复印件,并须加盖档案存放管理部门公章。
(4)应届生及硕博连读考生提交学生证复印件(须复印封面、个人信息页和注册章页),往届生提交硕士学位证书或者硕士学历证书复印件。
(5)有效居民身份证复印件(正反面复印在同一页)。
(6)现实表现材料( 2022年北京航空航天大学博士研究生(仅供硕博连读和申请考核方式的考生使用)现实表现样式表.pdf)。招生单位复试时不仅对考生进行思想政治素质和品德考核,还将结合其学习工作单位出具的现实表现材料进行评价,考核不合格者,不予录取。 提交的材料须与网上提交的相关附加材料保持一致,一经发现不符者,报名、考试或录取资格无效。
2.考生本人签字的身体健康情况说明( 身体健康情况说明模板.pdf)。
3.招生单位要求的其他材料。
五、学习方式
北航招收的博士研究生学习方式分为全日制和非全日制两种。
北航非全日制学习方式博士研究生仅招收定向就业类别考生。所有拟录取为非全日制学习方式的研究生均须签订相应的非全日制学习方式定向就业录取类别博士研究生培养协议( 北京航空航天大学招收非全日制学习方式定向就业录取类别博士研究生培养协议.pdf),按照协议进行培养管理。
六、报考及录取类别
考生的报考及录取类别按就业方式分为非定向就业和定向就业两种。
(一)非定向就业
录取为全日制学习方式非定向就业录取类别的考生,人事档案转入北航,户口根据学校户口办公室要求办理,毕业时采取毕业生与用人单位“双向选择”的方式落实就业去向。
(二)定向就业
各招生单位根据实际情况自主决定是否招收定向就业录取类别博士研究生,招收定向就业录取类别博士研究生人数原则上不超过招生单位招生总人数的5%。
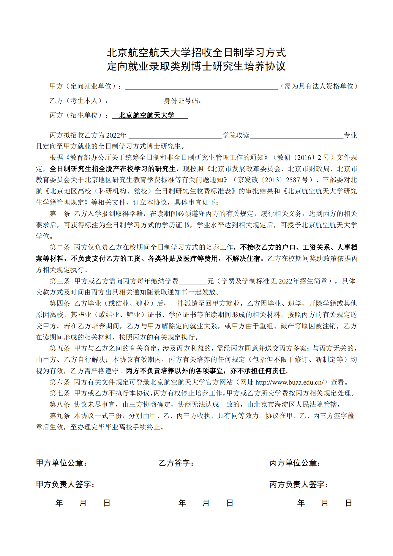
录取为定向就业录取类别的考生,须在录取前由人事档案所在单位与北航签订相应的定向就业培养协议( 北京航空航天大学招收全日制学习方式定向就业录取类别博士研究生培养协议.pdf、 北京航空航天大学招收非全日制学习方式定向就业录取类别博士研究生培养协议.pdf),不转户口、工资关系、人事档案等,北航不解决住宿。
现为定向就业录取类别的应届毕业(或在读)硕士生、拟报考定向就业录取类别博士的考生和尚在履行合同中服务年限内的在职人员考生,须征得定向就业单位或服务单位的同意方能报考。考生与定向就业单位或服务单位因报考问题引起纠纷而造成考生不能被录取的后果,北航不承担责任。
九、毕业与学位授予
根据教研厅〔2016〕2号文件有关规定,全日制和非全日制博士研究生毕业时,按照有关规定发给相应的、注明学习方式的毕业证书;学业水平达到国家及学校规定的学位标准时,可以申请授予相应的学位证书。
十、重要说明
(一)考生报名前应仔细核对本人是否符合报考条件,凡不符合报考条件的考生,不予录取。
(二)定向就业录取类别考生或者非全日制学习方式考生,未按要求签订并提交相应协议者,不予录取。
(三)学位、学历、学籍信息有疑问且未按规定提供权威机构出具的认证等材料者,不予录取。
1.学历硕士毕业生须在中国高等教育学生信息网可查询到硕士毕业学历信息,未查询到硕士毕业学历信息的考生必须尽早到中国高等教育学生信息网申请并获取书面认证报告以备查验;非学历硕士学位获得者须在中国学位与研究生教育信息网可查询到硕士学位信息,未查询到硕士学位信息的考生必须尽早到中国学位与研究生教育信息网申请并获取书面认证报告以备查验;境外或港澳台学位学历获得者,须登录教育部网站查询认证,并获取书面认证报告以备查验。
2.应届硕士毕业生须在中国高等教育学生信息网可查询硕士学籍信息,最迟须在入学前硕士毕业或取得硕士学位。未查询到硕士学籍信息的考生必须尽早到中国高等教育学生信息网指定的学籍学历权威认证机构进行认证,并获取书面认证报告以备查验。
3. 因更改姓名或身份证号码导致学历(学籍)校验未通过的考生,必须以报名时现用的合法有效身份信息(姓名及证件号码)进行网上注册及信息填报,并提交相关认证报告,以及提供具有更改记录的户口本(簿)或公安机关开具的相关证明及复印件。
(四)应届毕业考生入学时未取得国家承认的相应学位学历证书者,录取资格无效。
(五)教育部不允许考生被两个以上(含两个)招生单位同时录取为博士研究生,若出现此情况,录取资格无效。
(六)在博士生招生报名考试中有违规或弄虚作假等行为的,按《国家教育考试违规处理办法》及相关规定严肃处理。对在校生,通知其所在学校给予处分;对在职考生,通知考生所在单位给予处分。构成犯罪的,由司法机关依法追究刑事责任。考生在博士生招生考试中的违规事实将记入国家教育考试考生诚信档案和人事档案。
(七)拟录取博士名单需要上报北京教育考试院和教育部,并经北京教育考试院审查和教育部全国录取联合检查通过后才能成为正式录取名单,未能通过检查的考生录取资格无效。
(八)若上级对2022年博士研究生招生政策进行调整,按最新文件精神执行。
本文来源于学校官网,由 新祥旭StudyWithMe/知点考博 整理。
版权声明:我们致力于保护作者版权,注重分享,被刊用文章【北京航空航天大学在职研究生(知点考博)】因无法核实真实出处,未能及时与作者取得联系,或有版权异议的,请联系管理员,我们会立即处理! 部分文章是来自自研大数据AI进行生成,内容摘自(百度百科,百度知道,头条百科,中国民法典,刑法,牛津词典,新华词典,汉语词典,国家院校,科普平台)等数据,内容仅供学习参考,不准确地方联系删除处理!;
工作时间:8:00-18:00
客服电话
电子邮件
beimuxi@protonmail.com
扫码二维码
获取最新动态
