最近,很多计划备考2021MBA的同学来咨询北京商学院MBA项目的基本情况,为了方便大家了解,今天MBA备考圈儿特地整理了北京所有MBA项目的信息,有需要的同学可以收藏备用。
我国有超过250所院校开设MBA专业,北京有30多所学校开设MBA项目。
习惯上,我们将其分为三个梯队(非官方)
一梯队:清华大学、北京大学、中国人民大学
二梯队:对外经济贸易大学、中央财经大学、北京航空航天大学、北京理工大学、北京师范大学、中国农业大学
三梯队:中央民族大学、北京科技大学、北京交通大学、北京邮电大学、北京林业大学、北京工业大学、中国政法大学、中国传媒大学……
不管是一、二梯队的院校,还是三、四梯队的院校,其MBA课程设置是基本相同的,不同的地方在于学校的综合实力和资源调配能力、优势学科背景、生源综合素质等,大家可以根据费用、招生人数等选择适合自己的项目。
温馨提醒:
1、以下信息均来自于2019年各院校官网、官微的数据,手动统计难免有遗漏,同学们可以留言指正;
2、很多院校MBA项目网站信息更新不及时,大家可以关注官方微信公众号获取最新院校资讯。
清华大学
【院校性质】985/211
【开设时间】1991年第一批
【自主划线】是
【学费/人数】
清华-MIT全球MBA项目:19.8万元;80人;
清华MBA项目(在职):36.8万元;310人;
清华五道口-康奈尔FMBA:69万左右;120人;
(还有清华-香港中文大学FMBA、清华-新加坡管理大学首席财务官项目)
【特色方向】创新与创业、财务分析与管理控制、电子商务与供应链管理、战略与领导力、市场营销、金融与财务、人力资源与组织行为、人工智能;
【面试安排】全部提面
【官网网址】
清华经管http://mba.sem.tsinghua.edu.cn/
清华五道口http://www.pbcsf.tsinghua.edu.cn/
【学生信息】
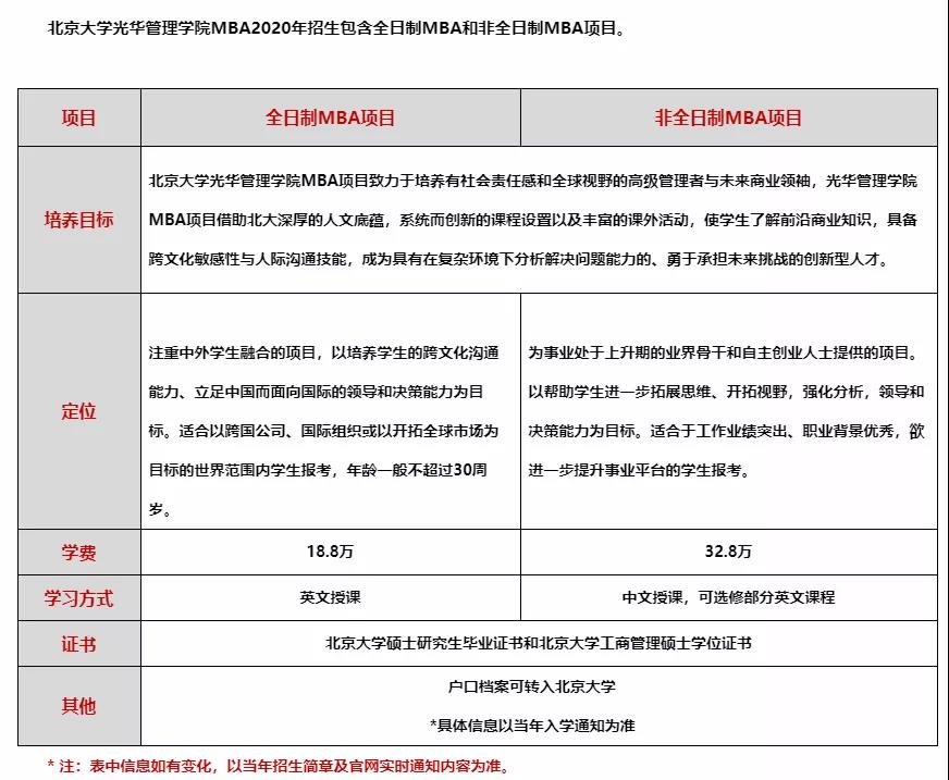
北京大学
【院校性质】985/211
【开始时间】1994年第二批
【自主划线】是
【学费/人数】
全日制班(FMBA):18.8万;40人;
在职班(北京/深圳/成都):32.8万;330人;
北大国发院-伦敦大学学院全日制班/在职班:36.8万;100人;
北大国发院-弗拉瑞克商学院在职班:36.8万;70人;
【特色方向】会计与财务管理、金融管理、决策与信息管理、市场营销等;
【面试安排】全部提面
【官网网址】
北大光华:http://www.gsm.pku.edu.cn/
北大国发院:http://www.bimba.pku.edu.cn/mba/index.htm
【项目信息】
中国人民大学
【院校性质】985/211
【开设时间】1991年第一批
【自主划线】是
【学费/人数】410人
国际班(全日制):17.8万
非全日制普通班:30.8万
非全日制科技金融方向班:36.8万
【特色方向】企业管理系、组织与人力资源系、市场营销系、管理科学与工程系、贸易经济系、会计系和财务与金融系;
【面试安排】:提前面试+正常批
【官网网址】http://mba.rmbs.ruc.edu.cn/index.php
对外经济贸易大学
【院校性质】211
【开始时间】1994年第二批
【自主划线】否
【学费/人数】
国际班(全日制):14.8万;30人;
国际班(在职英文):23.6万;30人;
在职班(在职中文):22.8万;170人;
创新创业MBA实验班:26.8万;30人;
【特色方向】企业管理、营销管理、运营管理、人力资源管理、财会、金融;
【面试安排】提前面试+正常批
【官网网址】http://mba.uibe.edu.cn
中央财经大学
【院校性质】211
【开始时间】2003年第五批
【自主划线】否
【学费/人数】
全日制国际班:10.8万;50人;
非全日制——332人
非全日制平时班/周末班/集中班:16.8;
【特色方向】国际班:国际工商管理;平时班、周末班:金融管理;会计与财务管理;企业管理;金融与大数据营销;集中班:金融管理;
【面试安排】:提前面试+正常批
【官网网址】http://mba.cufe.edu.cn/
北京航空航天大学
【院校性质】985/211
【开始时间】1997年第三批
【自主划线】是
【学费/人数】
非全日制:16.8万;400人;
【特色方向】创新与创业管理、大数据与商业分析、互联网金融、民航管理、项目管理、企业综合管理;
【面试安排】提前面试+正常批
【官网网址】http://mba.buaa.edu.cn/
北京理工大学
【院校性质】985/211
【开始时间】1994年第二批
【自主划线】是
【学费/人数】
固定课程班(全日制):9.6万;40人;
选课班(全日制):11.6万;160人;
在职班:15.6万;340人;
国际班:15.6万;50人;
【特色方向】管理学基础模块、全球化经营模块、智能制造与大数据模块、运作管理模块、能源与经济管理模块、投资与创业模块、营销管理模块、战略人力资源管理模块、人文艺术专题;
【面试安排】提前面试+正常批
【官网网址】http://sme.bit.edu.cn/zw/
北京师范大学
【院校性质】985/211
【开始时间】2007年第七批
【自主划线】是
【学费/人数】非全日制:16.8万;300人;
【特色方向】企业管理、管理咨询、公司金融与财务、人力资源管理与应用心理、文化创意产业管理、教育运营与管理;
【面试安排】提前面试+正常批
【官网网址】http://mba.bnu.edu.cn
中国农业大学
【院校性质】985/211
【开始时间】2003年第五批
【自主划线】是
【学费/人数】
国际项目班:9.8万;40人;
综合管理班:8.8万;100人;
期货证券班:14.8万;40人;
【特色方向】期货与金融衍生品、食品与农业企业管理、项目管理、民营企业管理等;
【面试安排】提前面试+正常批
【官网网址】http://mba.cau.edu.cn
北京交通大学
【院校性质】211
【开始时间】1994年第二批
【自主划线】否
【学费/人数】
全日制(知行MBA):8.2万;50人;
非全日制——190人
非全日制综合管理班(思源MBA):12.6万;
非全日制国际MBA班:12.6万;
非全日制智慧交通与物流 MBA:15.8万;
【特色方向】物流管理、铁路管理(高铁)、民航管理、综合管理、国际班;
【面试安排】提前面试+正常批
【官网网址】http://mba.njtu.edu.cn
北京邮电大学
【院校性质】211
【开始时间】1997年第三批
【自主划线】否
【学费/人数】
全日制:7.8万;28人;
非全日制:10.8万;155人;
【特色方向】金融科技方向、人工智能产业领袖方向、工业互联网运营领袖方向、创新创业与变革领导力方向;
【面试安排】提前面试+正常批
【官网网址】http://sem.bupt.edu.cn/jxxm/mba/MBAsy.htm
北京科技大学
【院校性质】211
【开始时间】1997年第三批
【自主划线】否
【学费/人数】
全日制:6.8万;85人;
非全日制:12.8万;150人;
【特色方向】生产与运作管理、信息管理与信息服务、公司理财、金融管理工程、项目投融资管理、企业国际化经营、人力资源管理、企业组织战略管理;
【面试安排】提前面试+正常批
【官网网址】www.ustb-mba.com
中国矿业大学(北京)
【院校性质】211
【开始时间】1997年第三批
【自主划线】否
【学费/人数】
全日制:6万;19人;
非全日制:8.4万;20人;
【特色方向】财务与金融管理、人力资源与组织行为、市场营销、创新创业、运营管理与服务、电子商务与大数据、国际经济与贸易;
【面试安排】正常批
【官网网址】建议关注公众号“管理之窗”
中国科学院大学(国科大)
【院校性质】双非
【开始时间】2003年第五批
【自主划线】否
【学费/人数】
全日制脱产班:9.8万;40人;
全日制集中班:9.8万;80人;
人工智能与应用班:25.8万;30人;
非全日制科技创新创业班:25.8万;30人;
非全日制金融班:13.6万;50人;
非全日制综合班:13.6万;50人;
【特色方向】金融管理、技术与创新管理、信息与知识管理、战略与营销管理、人力资源管理等;
【面试安排】提前面试+正常批
【官网网址】https://mba.ucas.ac.cn/index.php/zh/
华北电力大学
【院校性质】211
【开始时间】2003年第五批
【自主划线】否
【学费/人数】
全日制:5万;45人;
非全日制:5万;100人;
【特色方向】电力行业高端人才(企业管理、技术经济及管理、人力资源管理、财务与金融、市场营销、现代物流管理、电力能源管理、项目管理)
【面试安排】正常批
【官网网址】https://mba.ncepu.edu.cn/index.htm
首都经济贸易大学
【院校性质】双非
【开始时间】2003年第五批
【自主划线】否
【学费/人数】
全日制:6.8万;99人;
非全日制:8.9万;75人;
【特色方向】战略与营销管理、组织与人力资源管理、公司理财与金融投资等;
【面试安排】提前面试+正常批
【官网网址】http://mba.cueb.edu.cn/
北京工商大学
【院校性质】双非
【开始时间】2007年第七批
【自主划线】否
【学费/人数】
全日制:6.8万;66人;
非全日制:8.6万;36人;
【特色方向】财务与会计、金融与期货、组织与运营、物流与供应链;
【面试安排】正常批
【官网网址】http://mba.btbu.edu.cn
北京工业大学
【院校性质】211
【开始时间】2007年第七批
【自主划线】否
【学费/人数】
全日制:7.6万;44人;
非全日制:6.6万;90人;
【特色方向】战略管理、创业与创新管理、组织创新与企业文化、市场营销、公司金融与财务管理、运营与质量管理、信息与知识管理;
【面试安排】提前面试+正常批
【官网网址】http://mba.bjut.edu.cn/MBA/
中国地质大学(北京)
【院校性质】211
【开始时间】2007年第七批
【自主划线】否
【学费/人数】
全日制:1.9万/年;35人;
非全日制:非全珠宝商务学费3.6万/年,其他方向学费1.9万/年;20人;
【特色方向】企业战略与运营管理、资源型企业经营管理、珠宝商务
【面试安排】提前面试+正常批
【官网网址】http://bm.cugb.edu.cn/mbajyzx/
中国政法大学
【院校性质】211
【开始时间】2009年第八批
【自主划线】否
【学费/人数】
全日制:12.9万;135人;
非全日制:19.8万;50人;
【特色方向】法商管理方向(企业合规与公司治理)、融商管理方向(资本金融与投融资管理)、管理创新与创业方向、商业大数据分析与决策方向、财富与战略管理方向;
【面试安排】正常批
【官网网址】http://mba.cupl.edu.cn(暂无法打开)
中国传媒大学
【院校性质】211
【开始时间】2009年第八批
【自主划线】否
【学费/人数】170人;
全日制:10.8万;
非全日制:16.8万;
【特色方向】传媒与企业运营、传媒经营与管理、全球体育传播、娱乐演艺、国际品牌公关、营销科技;
【面试安排】提前面试+正常批
【官网网址】http://sem.cuc.edu.cn/mba/
中国社科院大学
【院校性质】双非
【开始时间】2009年第八批
【自主划线】否
【学费/人数】
全日制:11万;60人
非全日制:15万;100人;
【特色方向】战略管理、金融与财务、创新与创业;
【面试安排】提前面试+正常批
【官网网址】http://www.mbacass.cn/html/index.html
中央民族大学
【院校性质】985/211
【开始时间】2009年第八批
【自主划线】否
【学费/人数】
全日制:5万;30人;
非全日制:12万;30人;
【特色方向】战略管理、人力资源开发与管理、会计学、财务管理(资本运营)、物流管理、旅游管理、市场营销等专业方向;
【面试安排】提前面试+正常批
【官网网址】https://mba.muc.edu.cn
中国石油大学(北京)
【院校性质】211
【开始时间】2009年第八批
【自主划线】否
【学费/人数】
全日制:5万;70人;
非全日制集中班/周末班:8万;70人;
【特色方向】能源公司战略与管理、能源金融与风险管理、公司财务与会计、营销与物流管理、企业综合管理、创新创业管理;
【面试安排】提前面试+正常批
【官网网址】http://mba.cup.edu.cn
北方工业大学
【院校性质】双非
【开始时间】2009年第八批
【自主划线】否
【学费/人数】非全日制:6.8万;60人;
【特色方向】企业战略、营销管理、人力资源管理、公司理财;
【面试安排】提前面试+正常批
【官网网址】http://mba.bjut.edu.cn/MBA/
北京化工大学
【院校性质】211
【开始时间】2010年第九批
【自主划线】否
【学费/人数】
全日制:6.6万;34人;
非全日制:7.8万;29人;
【特色方向】会计决策与战略管理、会计与财务金融、化工物流与供应链管理、大数据管理;
【面试安排】正常批
【官网网址】http://mba.buct.edu.cn/
北京信息科技大学
【院校性质】双非
【开始时间】2010年第九批
【自主划线】否
【学费/人数】
全日制:5.8万;50人;
非全日制:5.8万;40人;
【特色方向】财务与风险管理方向、金融与投资方向、运营与质量管理方向、IT项目管理方向;
【面试安排】提前面试+正常批
【官网网址】https://www.bistu.edu.cn/zsjy/mba/
北京建筑大学
【院校性质】双非
【开始时间】2010年第九批
【自主划线】否
【学费/人数】
全日制:5万;80人;
非全日制:5.8万;80人;
【特色方向】项目管理、房地产经营与管理、项目投融资与财务决策;
【面试安排】正常批
【官网网址】http://jingguan.bucea.edu.cn/index.htm
北京第二外国语学院
【院校性质】双非
【开始时间】2010年第九批
【自主划线】否
【学费/人数】
非全日制:8万;34人;
【特色方向】服务型企业经营管理、市场开发、营销策划、投资咨询;
【面试安排】提前面试+正常批
【官网网址】http://mta.bisu.edu.cn/
北京林业大学
【院校性质】211
【开始时间】2010年第九批
【自主划线】否
【学费/人数】100人;
非全日制综合班:6.5万;
非全日制特色班:9万;
【特色方向】战略与营销管理、人力资源管理、金融投资、信息管理等;
【面试安排】正常批
【官网网址】http://mba.bjfu.edu.cn/
北京物资学院
【院校性质】双非
【开始时间】2010年第九批
【自主划线】否
【学费/人数】非全日制:7.2万;80人;
【特色方向】采购与供应链管理、物流管理、财务管理、市场营销、人力资源管理、运作管理、创新与创业管理、证券期货等;
【面试安排】正常批
【官网网址】http://mba.bwu.edu.cn/
北京外国语大学
【院校性质】211
【开始时间】2020年
【自主划线】否
【学费/人数】
拟定招生人数30人
中英双语MBA项目:6.4万/年;
全英文MBA项目(暂缓开设):7.4万/年
【特色方向】国际营销与品牌国际化、区域环境与跨国投资管理、跨文化沟通与管理等;
【面试安排】正常批
【官网网址】https://ibs.bfsu.edu.cn/Info.aspx?m=20191205162810687605
版权声明:我们致力于保护作者版权,注重分享,被刊用文章【北京商学院(致2021考生)】因无法核实真实出处,未能及时与作者取得联系,或有版权异议的,请联系管理员,我们会立即处理! 部分文章是来自自研大数据AI进行生成,内容摘自(百度百科,百度知道,头条百科,中国民法典,刑法,牛津词典,新华词典,汉语词典,国家院校,科普平台)等数据,内容仅供学习参考,不准确地方联系删除处理!;
工作时间:8:00-18:00
客服电话
电子邮件
beimuxi@protonmail.com
扫码二维码
获取最新动态
